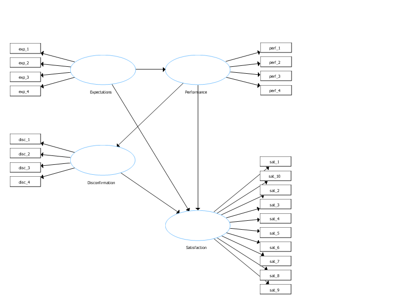
Importance-Performance Map Analysis (IPMA)
Created on 2017-10-14 by Atanaska Reshetkova
Please cite the use of SmartPLS: Ringle, C. M., Wende, S., and Becker, J.-M. 2015. "SmartPLS 3." Boenningstedt: SmartPLS GmbH, http://www.smartpls.com.
Final Results
Path Coefficients
| Disconfirmation | Expectations | Performance | Satisfaction |
|---|
| Disconfirmation | | | | 0.457 |
| Expectations | | | 0.551 | 0.181 |
| Performance | 0.693 | | | 0.337 |
| Satisfaction | | | | |
| Disconfirmation | Expectations | Performance | Satisfaction |
|---|
| Disconfirmation | | | | 0.651 |
| Expectations | | | 0.458 | 0.217 |
| Performance | 0.698 | | | 0.484 |
| Satisfaction | | | | |
| Disconfirmation | Expectations | Performance | Satisfaction |
|---|
| Disconfirmation | | | | 0.350 |
| Expectations | | | 0.454 | 0.209 |
| Performance | 0.704 | | | 0.375 |
| Satisfaction | | | | |
| Disconfirmation | Expectations | Performance | Satisfaction |
|---|
| Disconfirmation | | | | 0.489 |
| Expectations | | | 0.360 | 0.224 |
| Performance | 0.680 | | | 0.507 |
| Satisfaction | | | | |
| Disconfirmation | Expectations | Performance | Satisfaction |
|---|
| Disconfirmation | | | | 0.492 |
| Expectations | | | 0.473 | 0.143 |
| Performance | 0.713 | | | 0.312 |
| Satisfaction | | | | |
| Disconfirmation | Expectations | Performance | Satisfaction |
|---|
| Disconfirmation | | | | 0.599 |
| Expectations | | | 0.381 | 0.162 |
| Performance | 0.822 | | | 0.438 |
| Satisfaction | | | | |
Indirect Effects
| Disconfirmation | Expectations | Performance | Satisfaction |
|---|
| Disconfirmation | | | | |
| Expectations | 0.382 | | | 0.360 |
| Performance | | | | 0.316 |
| Satisfaction | | | | |
| Disconfirmation | Expectations | Performance | Satisfaction |
|---|
| Disconfirmation | | | | |
| Expectations | 0.320 | | | 0.430 |
| Performance | | | | 0.454 |
| Satisfaction | | | | |
| Disconfirmation | Expectations | Performance | Satisfaction |
|---|
| Disconfirmation | | | | |
| Expectations | 0.319 | | | 0.282 |
| Performance | | | | 0.246 |
| Satisfaction | | | | |
| Disconfirmation | Expectations | Performance | Satisfaction |
|---|
| Disconfirmation | | | | |
| Expectations | 0.245 | | | 0.302 |
| Performance | | | | 0.333 |
| Satisfaction | | | | |
| Disconfirmation | Expectations | Performance | Satisfaction |
|---|
| Disconfirmation | | | | |
| Expectations | 0.337 | | | 0.314 |
| Performance | | | | 0.351 |
| Satisfaction | | | | |
| Disconfirmation | Expectations | Performance | Satisfaction |
|---|
| Disconfirmation | | | | |
| Expectations | 0.313 | | | 0.355 |
| Performance | | | | 0.492 |
| Satisfaction | | | | |
Total Effects
| Disconfirmation | Expectations | Performance | Satisfaction |
|---|
| Disconfirmation | | | | 0.457 |
| Expectations | 0.382 | | 0.551 | 0.541 |
| Performance | 0.693 | | | 0.654 |
| Satisfaction | | | | |
| Disconfirmation | Expectations | Performance | Satisfaction |
|---|
| Disconfirmation | | | | 0.651 |
| Expectations | 0.320 | | 0.458 | 0.647 |
| Performance | 0.698 | | | 0.938 |
| Satisfaction | | | | |
| Disconfirmation | Expectations | Performance | Satisfaction |
|---|
| disc_1 | 0.288 | | | 0.132 |
| disc_2 | 0.283 | | | 0.129 |
| disc_3 | 0.271 | | | 0.124 |
| disc_4 | 0.247 | | | 0.113 |
| exp_1 | 0.101 | 0.264 | 0.145 | 0.143 |
| exp_2 | 0.104 | 0.273 | 0.150 | 0.148 |
| exp_3 | 0.101 | 0.264 | 0.145 | 0.143 |
| exp_4 | 0.097 | 0.255 | 0.141 | 0.138 |
| perf_1 | 0.185 | | 0.267 | 0.175 |
| perf_2 | 0.184 | | 0.266 | 0.174 |
| perf_3 | 0.187 | | 0.270 | 0.176 |
| perf_4 | 0.184 | | 0.266 | 0.174 |
| sat_1 | | | | 0.107 |
| sat_10 | | | | 0.100 |
| sat_2 | | | | 0.106 |
| sat_3 | | | | 0.106 |
| sat_4 | | | | 0.107 |
| sat_5 | | | | 0.103 |
| sat_6 | | | | 0.103 |
| sat_7 | | | | 0.105 |
| sat_8 | | | | 0.102 |
| sat_9 | | | | 0.103 |
| Disconfirmation | Expectations | Performance | Satisfaction |
|---|
| disc_1 | 0.260 | | | 0.169 |
| disc_2 | 0.256 | | | 0.166 |
| disc_3 | 0.243 | | | 0.158 |
| disc_4 | 0.241 | | | 0.157 |
| exp_1 | 0.080 | 0.250 | 0.114 | 0.162 |
| exp_2 | 0.081 | 0.253 | 0.116 | 0.164 |
| exp_3 | 0.081 | 0.252 | 0.116 | 0.163 |
| exp_4 | 0.078 | 0.245 | 0.112 | 0.158 |
| perf_1 | 0.176 | | 0.253 | 0.237 |
| perf_2 | 0.177 | | 0.254 | 0.238 |
| perf_3 | 0.172 | | 0.247 | 0.232 |
| perf_4 | 0.172 | | 0.246 | 0.231 |
| sat_1 | | | | 0.105 |
| sat_10 | | | | 0.097 |
| sat_2 | | | | 0.101 |
| sat_3 | | | | 0.101 |
| sat_4 | | | | 0.105 |
| sat_5 | | | | 0.095 |
| sat_6 | | | | 0.099 |
| sat_7 | | | | 0.100 |
| sat_8 | | | | 0.098 |
| sat_9 | | | | 0.099 |
| Disconfirmation | Expectations | Performance | Satisfaction |
|---|
| Disconfirmation | | | | 0.350 |
| Expectations | 0.319 | | 0.454 | 0.491 |
| Performance | 0.704 | | | 0.621 |
| Satisfaction | | | | |
| Disconfirmation | Expectations | Performance | Satisfaction |
|---|
| Disconfirmation | | | | 0.489 |
| Expectations | 0.245 | | 0.360 | 0.526 |
| Performance | 0.680 | | | 0.840 |
| Satisfaction | | | | |
| Disconfirmation | Expectations | Performance | Satisfaction |
|---|
| disc_1 | 0.306 | | | 0.107 |
| disc_2 | 0.308 | | | 0.108 |
| disc_3 | 0.300 | | | 0.105 |
| disc_4 | 0.227 | | | 0.079 |
| exp_1 | 0.081 | 0.254 | 0.115 | 0.125 |
| exp_2 | 0.086 | 0.270 | 0.123 | 0.132 |
| exp_3 | 0.084 | 0.264 | 0.120 | 0.130 |
| exp_4 | 0.083 | 0.260 | 0.118 | 0.127 |
| perf_1 | 0.177 | | 0.251 | 0.156 |
| perf_2 | 0.197 | | 0.280 | 0.174 |
| perf_3 | 0.212 | | 0.301 | 0.187 |
| perf_4 | 0.208 | | 0.296 | 0.184 |
| sat_1 | | | | 0.107 |
| sat_10 | | | | 0.101 |
| sat_2 | | | | 0.108 |
| sat_3 | | | | 0.106 |
| sat_4 | | | | 0.107 |
| sat_5 | | | | 0.103 |
| sat_6 | | | | 0.101 |
| sat_7 | | | | 0.105 |
| sat_8 | | | | 0.104 |
| sat_9 | | | | 0.102 |
| Disconfirmation | Expectations | Performance | Satisfaction |
|---|
| disc_1 | 0.269 | | | 0.131 |
| disc_2 | 0.253 | | | 0.124 |
| disc_3 | 0.253 | | | 0.124 |
| disc_4 | 0.226 | | | 0.110 |
| exp_1 | 0.059 | 0.243 | 0.087 | 0.128 |
| exp_2 | 0.061 | 0.250 | 0.090 | 0.132 |
| exp_3 | 0.063 | 0.258 | 0.093 | 0.136 |
| exp_4 | 0.061 | 0.249 | 0.090 | 0.131 |
| perf_1 | 0.159 | | 0.234 | 0.196 |
| perf_2 | 0.173 | | 0.254 | 0.214 |
| perf_3 | 0.171 | | 0.251 | 0.211 |
| perf_4 | 0.177 | | 0.261 | 0.219 |
| sat_1 | | | | 0.108 |
| sat_10 | | | | 0.096 |
| sat_2 | | | | 0.107 |
| sat_3 | | | | 0.102 |
| sat_4 | | | | 0.105 |
| sat_5 | | | | 0.093 |
| sat_6 | | | | 0.093 |
| sat_7 | | | | 0.102 |
| sat_8 | | | | 0.098 |
| sat_9 | | | | 0.097 |
| Disconfirmation | Expectations | Performance | Satisfaction |
|---|
| Disconfirmation | | | | 0.492 |
| Expectations | 0.337 | | 0.473 | 0.457 |
| Performance | 0.713 | | | 0.663 |
| Satisfaction | | | | |
| Disconfirmation | Expectations | Performance | Satisfaction |
|---|
| Disconfirmation | | | | 0.599 |
| Expectations | 0.313 | | 0.381 | 0.517 |
| Performance | 0.822 | | | 0.930 |
| Satisfaction | | | | |
| Disconfirmation | Expectations | Performance | Satisfaction |
|---|
| disc_1 | 0.275 | | | 0.135 |
| disc_2 | 0.270 | | | 0.133 |
| disc_3 | 0.275 | | | 0.135 |
| disc_4 | 0.256 | | | 0.126 |
| exp_1 | 0.095 | 0.281 | 0.133 | 0.129 |
| exp_2 | 0.096 | 0.286 | 0.135 | 0.131 |
| exp_3 | 0.087 | 0.258 | 0.122 | 0.118 |
| exp_4 | 0.083 | 0.247 | 0.117 | 0.113 |
| perf_1 | 0.186 | | 0.261 | 0.173 |
| perf_2 | 0.181 | | 0.253 | 0.168 |
| perf_3 | 0.188 | | 0.264 | 0.175 |
| perf_4 | 0.192 | | 0.269 | 0.178 |
| sat_1 | | | | 0.109 |
| sat_10 | | | | 0.099 |
| sat_2 | | | | 0.108 |
| sat_3 | | | | 0.110 |
| sat_4 | | | | 0.111 |
| sat_5 | | | | 0.102 |
| sat_6 | | | | 0.103 |
| sat_7 | | | | 0.104 |
| sat_8 | | | | 0.107 |
| sat_9 | | | | 0.107 |
| Disconfirmation | Expectations | Performance | Satisfaction |
|---|
| disc_1 | 0.242 | | | 0.145 |
| disc_2 | 0.267 | | | 0.160 |
| disc_3 | 0.257 | | | 0.154 |
| disc_4 | 0.234 | | | 0.140 |
| exp_1 | 0.082 | 0.260 | 0.099 | 0.135 |
| exp_2 | 0.087 | 0.277 | 0.105 | 0.143 |
| exp_3 | 0.076 | 0.243 | 0.093 | 0.126 |
| exp_4 | 0.069 | 0.220 | 0.084 | 0.114 |
| perf_1 | 0.202 | | 0.246 | 0.229 |
| perf_2 | 0.198 | | 0.241 | 0.224 |
| perf_3 | 0.210 | | 0.256 | 0.238 |
| perf_4 | 0.211 | | 0.257 | 0.239 |
| sat_1 | | | | 0.101 |
| sat_10 | | | | 0.092 |
| sat_2 | | | | 0.096 |
| sat_3 | | | | 0.101 |
| sat_4 | | | | 0.108 |
| sat_5 | | | | 0.098 |
| sat_6 | | | | 0.098 |
| sat_7 | | | | 0.101 |
| sat_8 | | | | 0.102 |
| sat_9 | | | | 0.102 |
Outer Weights
| Disconfirmation | Expectations | Performance | Satisfaction |
|---|
| disc_1 | 0.288 | | | |
| disc_2 | 0.283 | | | |
| disc_3 | 0.271 | | | |
| disc_4 | 0.247 | | | |
| exp_1 | | 0.264 | | |
| exp_2 | | 0.273 | | |
| exp_3 | | 0.264 | | |
| exp_4 | | 0.255 | | |
| perf_1 | | | 0.267 | |
| perf_2 | | | 0.266 | |
| perf_3 | | | 0.270 | |
| perf_4 | | | 0.266 | |
| sat_1 | | | | 0.107 |
| sat_10 | | | | 0.100 |
| sat_2 | | | | 0.106 |
| sat_3 | | | | 0.106 |
| sat_4 | | | | 0.107 |
| sat_5 | | | | 0.103 |
| sat_6 | | | | 0.103 |
| sat_7 | | | | 0.105 |
| sat_8 | | | | 0.102 |
| sat_9 | | | | 0.103 |
| Disconfirmation | Expectations | Performance | Satisfaction |
|---|
| disc_1 | 0.260 | | | |
| disc_2 | 0.256 | | | |
| disc_3 | 0.243 | | | |
| disc_4 | 0.241 | | | |
| exp_1 | | 0.250 | | |
| exp_2 | | 0.253 | | |
| exp_3 | | 0.252 | | |
| exp_4 | | 0.245 | | |
| perf_1 | | | 0.253 | |
| perf_2 | | | 0.254 | |
| perf_3 | | | 0.247 | |
| perf_4 | | | 0.246 | |
| sat_1 | | | | 0.105 |
| sat_10 | | | | 0.097 |
| sat_2 | | | | 0.101 |
| sat_3 | | | | 0.101 |
| sat_4 | | | | 0.105 |
| sat_5 | | | | 0.095 |
| sat_6 | | | | 0.099 |
| sat_7 | | | | 0.100 |
| sat_8 | | | | 0.098 |
| sat_9 | | | | 0.099 |
| Disconfirmation | Expectations | Performance | Satisfaction |
|---|
| disc_1 | 0.306 | | | |
| disc_2 | 0.308 | | | |
| disc_3 | 0.300 | | | |
| disc_4 | 0.227 | | | |
| exp_1 | | 0.254 | | |
| exp_2 | | 0.270 | | |
| exp_3 | | 0.264 | | |
| exp_4 | | 0.260 | | |
| perf_1 | | | 0.251 | |
| perf_2 | | | 0.280 | |
| perf_3 | | | 0.301 | |
| perf_4 | | | 0.296 | |
| sat_1 | | | | 0.107 |
| sat_10 | | | | 0.101 |
| sat_2 | | | | 0.108 |
| sat_3 | | | | 0.106 |
| sat_4 | | | | 0.107 |
| sat_5 | | | | 0.103 |
| sat_6 | | | | 0.101 |
| sat_7 | | | | 0.105 |
| sat_8 | | | | 0.104 |
| sat_9 | | | | 0.102 |
| Disconfirmation | Expectations | Performance | Satisfaction |
|---|
| disc_1 | 0.269 | | | |
| disc_2 | 0.253 | | | |
| disc_3 | 0.253 | | | |
| disc_4 | 0.226 | | | |
| exp_1 | | 0.243 | | |
| exp_2 | | 0.250 | | |
| exp_3 | | 0.258 | | |
| exp_4 | | 0.249 | | |
| perf_1 | | | 0.234 | |
| perf_2 | | | 0.254 | |
| perf_3 | | | 0.251 | |
| perf_4 | | | 0.261 | |
| sat_1 | | | | 0.108 |
| sat_10 | | | | 0.096 |
| sat_2 | | | | 0.107 |
| sat_3 | | | | 0.102 |
| sat_4 | | | | 0.105 |
| sat_5 | | | | 0.093 |
| sat_6 | | | | 0.093 |
| sat_7 | | | | 0.102 |
| sat_8 | | | | 0.098 |
| sat_9 | | | | 0.097 |
| Disconfirmation | Expectations | Performance | Satisfaction |
|---|
| disc_1 | 0.275 | | | |
| disc_2 | 0.270 | | | |
| disc_3 | 0.275 | | | |
| disc_4 | 0.256 | | | |
| exp_1 | | 0.281 | | |
| exp_2 | | 0.286 | | |
| exp_3 | | 0.258 | | |
| exp_4 | | 0.247 | | |
| perf_1 | | | 0.261 | |
| perf_2 | | | 0.253 | |
| perf_3 | | | 0.264 | |
| perf_4 | | | 0.269 | |
| sat_1 | | | | 0.109 |
| sat_10 | | | | 0.099 |
| sat_2 | | | | 0.108 |
| sat_3 | | | | 0.110 |
| sat_4 | | | | 0.111 |
| sat_5 | | | | 0.102 |
| sat_6 | | | | 0.103 |
| sat_7 | | | | 0.104 |
| sat_8 | | | | 0.107 |
| sat_9 | | | | 0.107 |
| Disconfirmation | Expectations | Performance | Satisfaction |
|---|
| disc_1 | 0.242 | | | |
| disc_2 | 0.267 | | | |
| disc_3 | 0.257 | | | |
| disc_4 | 0.234 | | | |
| exp_1 | | 0.260 | | |
| exp_2 | | 0.277 | | |
| exp_3 | | 0.243 | | |
| exp_4 | | 0.220 | | |
| perf_1 | | | 0.246 | |
| perf_2 | | | 0.241 | |
| perf_3 | | | 0.256 | |
| perf_4 | | | 0.257 | |
| sat_1 | | | | 0.101 |
| sat_10 | | | | 0.092 |
| sat_2 | | | | 0.096 |
| sat_3 | | | | 0.101 |
| sat_4 | | | | 0.108 |
| sat_5 | | | | 0.098 |
| sat_6 | | | | 0.098 |
| sat_7 | | | | 0.101 |
| sat_8 | | | | 0.102 |
| sat_9 | | | | 0.102 |
Latent Variables
| Disconfirmation | Expectations | Performance | Satisfaction |
|---|
| 0.398 | -0.140 | 0.134 | 1.294 |
| 0.674 | -0.153 | 1.484 | 1.446 |
| -0.138 | 0.524 | 0.676 | 1.068 |
| -0.929 | 0.077 | -0.947 | -0.206 |
| 0.661 | 0.524 | 0.676 | 0.919 |
| -0.950 | -0.156 | -0.405 | -0.291 |
| -0.138 | 0.309 | 0.136 | 0.846 |
| -0.138 | -1.505 | 0.409 | 0.617 |
| 0.917 | -1.955 | 0.682 | 0.572 |
| -0.673 | 0.744 | 0.143 | 1.215 |
| 0.935 | -0.375 | 0.676 | 0.550 |
| 1.471 | 0.524 | 0.676 | 1.525 |
| -0.675 | 0.297 | -0.405 | -1.105 |
| -2.284 | -1.950 | 0.424 | -1.487 |
| -0.161 | 0.524 | 0.128 | 0.213 |
| 0.659 | -0.817 | 0.203 | -0.408 |
| -1.211 | 0.294 | 0.388 | -0.649 |
| 0.398 | -0.600 | -0.145 | 0.393 |
| -1.211 | -1.503 | -1.753 | -1.408 |
| -0.953 | -1.273 | -0.938 | -0.810 |
| -1.767 | -2.175 | -2.567 | -1.487 |
| -1.211 | -2.175 | -1.486 | -1.487 |
| -2.284 | -2.175 | -2.567 | -1.487 |
| -0.953 | -2.175 | -2.019 | -1.487 |
| -1.767 | -2.175 | -2.034 | -1.487 |
| -1.767 | -2.175 | -1.211 | -1.487 |
| -2.284 | -2.175 | -1.486 | -1.487 |
| -2.026 | -2.175 | -1.486 | -1.487 |
| -2.026 | -2.175 | -1.486 | -1.487 |
| -0.953 | -1.275 | -1.212 | -1.487 |
| -1.211 | -0.375 | -0.953 | -1.487 |
| -0.138 | -0.375 | -0.405 | 0.019 |
| 0.121 | -0.375 | -0.671 | -0.734 |
| 0.416 | -0.375 | -1.486 | -1.487 |
| -0.138 | -0.375 | -0.953 | -0.734 |
| -0.138 | -0.375 | -0.938 | -0.661 |
| -1.211 | -0.375 | -2.034 | -1.487 |
| -0.396 | 0.524 | -0.405 | -0.734 |
| -0.673 | -0.375 | -1.486 | -1.487 |
| -0.120 | -0.375 | -0.951 | -0.133 |
| -1.211 | -0.375 | -2.019 | -1.487 |
| -1.211 | -0.375 | -0.405 | -1.487 |
| 0.935 | 1.424 | 1.757 | 1.230 |
| -0.953 | -0.375 | -1.486 | -1.487 |
| 0.935 | 0.524 | 0.403 | 0.772 |
| -1.208 | -0.375 | -0.947 | -1.487 |
| 0.416 | 0.524 | 0.143 | 0.013 |
| -0.138 | 0.524 | 0.143 | 0.019 |
| -0.138 | 0.524 | 0.676 | 0.019 |
| -1.767 | -2.175 | -1.486 | -1.487 |
| -0.929 | 0.077 | -0.947 | -0.361 |
| -0.691 | 0.524 | 0.143 | -0.060 |
| 0.674 | 0.977 | 1.217 | 0.019 |
| 0.935 | 1.424 | 1.757 | 0.772 |
| -0.657 | 0.077 | 0.128 | -0.655 |
| -1.211 | 0.524 | -1.486 | -1.487 |
| -1.211 | 1.424 | -1.486 | 0.019 |
| -2.284 | -2.175 | -0.405 | -1.487 |
| -0.399 | -0.375 | -0.672 | -0.740 |
| -0.673 | 0.744 | 0.143 | 0.092 |
| -0.138 | -0.375 | 0.143 | 0.019 |
| 0.677 | 0.524 | 0.676 | 0.090 |
| -0.675 | 0.524 | -0.405 | -1.106 |
| -0.138 | 0.524 | 0.128 | -0.059 |
| 1.197 | -0.370 | 0.403 | 0.695 |
| -0.654 | -1.275 | -0.405 | -0.734 |
| -1.211 | 0.524 | 0.388 | -0.885 |
| 0.677 | -0.375 | 0.676 | 0.547 |
| -0.953 | -1.275 | -1.753 | -1.487 |
| -0.953 | -1.275 | -0.390 | -1.487 |
| -1.211 | -2.175 | -1.753 | -1.487 |
| 0.935 | -1.049 | 0.409 | -1.487 |
| 0.419 | -1.048 | 0.128 | -0.734 |
| -0.138 | 0.524 | -0.139 | 0.614 |
| -1.211 | -1.275 | -0.405 | -1.408 |
| -0.953 | -1.048 | -0.938 | -1.487 |
| 0.419 | -1.275 | 0.676 | -0.734 |
| -0.657 | 0.524 | -1.220 | -1.487 |
| -0.399 | -1.275 | -0.138 | -0.734 |
| 0.674 | -0.375 | 0.128 | 0.250 |
| 0.155 | -0.603 | -0.405 | -1.487 |
| 0.935 | -0.600 | 0.676 | -0.734 |
| -0.399 | -0.375 | -0.672 | -0.668 |
| -0.138 | 0.524 | -0.405 | -0.734 |
| -0.138 | -0.375 | -0.405 | -0.057 |
| 0.398 | 0.524 | -0.145 | 0.617 |
| 0.158 | -0.375 | -0.405 | -0.886 |
| 0.155 | -0.375 | 1.757 | 0.250 |
| 0.416 | -0.375 | 0.137 | 0.019 |
| -0.678 | 0.524 | -0.406 | -1.177 |
| 1.210 | -0.375 | 0.403 | 0.772 |
| -1.208 | -0.375 | -0.947 | -1.487 |
| 0.416 | 0.524 | 0.143 | -0.060 |
| -0.138 | -0.375 | 0.143 | -0.734 |
| -1.211 | 1.424 | -1.486 | -0.734 |
| -0.396 | 0.524 | -0.405 | -0.588 |
| -1.509 | -2.175 | -0.405 | -1.487 |
| -0.657 | 0.077 | 0.128 | -0.655 |
| -0.396 | -1.275 | 0.401 | -0.734 |
| 0.123 | 0.524 | 0.667 | 1.525 |
| 0.935 | -0.375 | 0.128 | 0.772 |
| -0.138 | -1.265 | -0.139 | 1.369 |
| -0.138 | 0.751 | 0.942 | 0.693 |
| 0.677 | 1.196 | 1.757 | 1.003 |
| -0.691 | 0.525 | 0.143 | -0.060 |
| 0.656 | 0.539 | 1.224 | 0.024 |
| -0.138 | 1.204 | 0.676 | 0.027 |
| 0.935 | 0.532 | 0.136 | 0.849 |
| -0.138 | 0.072 | 0.409 | 0.394 |
| 0.935 | 1.204 | 1.215 | 1.525 |
| -0.936 | 0.751 | -0.138 | -1.031 |
| -0.135 | 0.076 | -0.132 | 0.173 |
| -0.138 | 1.424 | 0.676 | 0.609 |
| -0.675 | -0.147 | -0.405 | -0.886 |
| -0.696 | -0.603 | -0.405 | 0.243 |
| 0.951 | 0.749 | 0.409 | 0.618 |
| -0.140 | -0.375 | 0.676 | 0.620 |
| 1.473 | 0.977 | 1.224 | 1.525 |
| 0.395 | 0.304 | -0.405 | -0.126 |
| -0.138 | 0.524 | 0.676 | 0.101 |
| -0.138 | 0.524 | -0.405 | 0.246 |
| 0.677 | 0.975 | 1.207 | 1.525 |
| 1.197 | -0.370 | 0.403 | 1.448 |
| 0.935 | -0.370 | 0.676 | 1.074 |
| 1.331 | 0.524 | 0.676 | 1.371 |
| 0.677 | 0.977 | 0.942 | 1.068 |
| -0.138 | 0.531 | -0.405 | 0.852 |
| 0.935 | 1.424 | 1.757 | 1.525 |
| -0.138 | 0.527 | 0.676 | 0.848 |
| 0.677 | 0.304 | 0.949 | 1.003 |
| -0.936 | 0.750 | -0.405 | 0.092 |
| 0.677 | -0.143 | 1.757 | 1.446 |
| 0.413 | 0.522 | 0.409 | 0.772 |
| 1.489 | 1.197 | 0.401 | 1.359 |
| -0.657 | -1.040 | -1.220 | -0.075 |
| -0.138 | -0.375 | 0.143 | 0.394 |
| -0.138 | -0.375 | -1.486 | 0.019 |
| 1.750 | 0.077 | 1.757 | 1.525 |
| 2.008 | -0.375 | 1.757 | 1.229 |
| 0.935 | -1.275 | 0.676 | 0.772 |
| -0.657 | -1.275 | -0.405 | -1.487 |
| -0.138 | 0.524 | -0.405 | 0.019 |
| -0.138 | 0.524 | 0.676 | 0.625 |
| 0.935 | 0.977 | 0.676 | 1.525 |
| -0.138 | 0.524 | -0.405 | 0.019 |
| -0.122 | 0.524 | 0.676 | 0.843 |
| 0.935 | -0.375 | 0.676 | 0.772 |
| 0.935 | -0.375 | 0.676 | 0.625 |
| 0.395 | 0.524 | -0.405 | 0.019 |
| -0.138 | 0.524 | -0.405 | 0.019 |
| -1.211 | -0.375 | -0.405 | -1.487 |
| -0.138 | 0.971 | -0.405 | 0.772 |
| 0.935 | 0.524 | 0.676 | 0.845 |
| -0.138 | 0.072 | 0.409 | 0.019 |
| -0.396 | 0.524 | -0.405 | -0.734 |
| 1.471 | 0.524 | 0.676 | 1.525 |
| -0.675 | 0.524 | -0.405 | -0.734 |
| 1.215 | 0.971 | 0.942 | 0.772 |
| -0.138 | 0.077 | 0.676 | 0.092 |
| 2.008 | 1.424 | 1.757 | 0.851 |
| -0.138 | 0.524 | 0.136 | 0.772 |
| 0.677 | 1.424 | 0.676 | 0.772 |
| -1.211 | 0.524 | -0.405 | 0.019 |
| 0.155 | 0.524 | 0.676 | 0.174 |
| -1.211 | 0.297 | -1.486 | -1.487 |
| 0.935 | 0.524 | 1.757 | 0.772 |
| 1.747 | 0.524 | 1.757 | 1.525 |
| 2.008 | 1.424 | 1.757 | 1.525 |
| 0.416 | 0.524 | 0.676 | 0.772 |
| 1.473 | 1.424 | 1.757 | 1.525 |
| -0.138 | 0.524 | 0.676 | 0.167 |
| 1.212 | 0.524 | -0.405 | 0.772 |
| 0.121 | 0.524 | 0.676 | 0.772 |
| 0.935 | 1.424 | 0.676 | 1.446 |
| -0.138 | 1.424 | 0.676 | 0.772 |
| 1.492 | 1.196 | 1.757 | 0.691 |
| 0.922 | 0.524 | 0.676 | 0.772 |
| 2.008 | 1.424 | 1.757 | 1.525 |
| 2.008 | 1.424 | 1.757 | 1.525 |
| 2.008 | 1.424 | -0.405 | 0.772 |
| 1.747 | 1.424 | 1.757 | 1.525 |
| 0.935 | 1.424 | 1.757 | 1.525 |
| 2.008 | 1.424 | 1.757 | 1.525 |
| 1.750 | 1.197 | 1.757 | 0.772 |
| 2.008 | 1.424 | 1.757 | 1.302 |
| 0.935 | -2.175 | 1.757 | 0.772 |
| 2.008 | 0.524 | 0.676 | 1.446 |
| 2.008 | 1.424 | 1.757 | 1.525 |
| 1.492 | 1.204 | 0.676 | 0.550 |
| -2.284 | -2.175 | -0.405 | -1.487 |
| -2.284 | -2.175 | -1.486 | -1.487 |
| 2.008 | -2.175 | 0.410 | 0.772 |
| -0.138 | -1.275 | -0.405 | -1.487 |
| 2.008 | 1.424 | 0.676 | 1.525 |
| 1.194 | 1.424 | 1.224 | 0.772 |
| -1.211 | -0.828 | -0.405 | -1.044 |
| -0.138 | -1.275 | -1.486 | -1.487 |
| 0.674 | 0.977 | 1.217 | 1.212 |
| -0.138 | 0.524 | 0.676 | 1.525 |
| -0.657 | -0.147 | 0.137 | 0.538 |
| 0.935 | -1.275 | -0.390 | 0.772 |
| -0.399 | -0.674 | -0.138 | -0.060 |
| -0.657 | 0.297 | 0.128 | -0.655 |
| -0.396 | -0.823 | -0.405 | 0.019 |
| -0.132 | 0.524 | -0.664 | 1.215 |
| -0.950 | 0.297 | -0.139 | 0.376 |
| 0.677 | 0.524 | 0.401 | 0.620 |
| 0.419 | -1.047 | 0.329 | -0.196 |
| -0.932 | -1.048 | 0.128 | -1.184 |
| -0.673 | -0.603 | -0.672 | 0.693 |
| 0.141 | 0.298 | 1.757 | 1.448 |
| -0.138 | -0.151 | -0.122 | 0.543 |
| -0.691 | 0.300 | -0.139 | -0.816 |
| -0.691 | 0.297 | -0.406 | -1.177 |
| -1.211 | 0.297 | -0.678 | -0.740 |
| -0.694 | 0.305 | -0.405 | -1.487 |
| -0.138 | 0.084 | -0.405 | -0.057 |
| -2.284 | 0.524 | -1.486 | -1.487 |
| -1.211 | 0.524 | -1.486 | -1.487 |
| -1.211 | 0.752 | -0.405 | -0.734 |
| -0.936 | 0.751 | -0.138 | -0.807 |
| -0.135 | 0.076 | -0.405 | 0.088 |
| -0.138 | 1.424 | 0.676 | 1.525 |
| 0.935 | -1.275 | -0.405 | 0.019 |
| 0.935 | -0.375 | 0.676 | 0.169 |
| -0.138 | 0.300 | -0.139 | -0.808 |
| 0.935 | 0.524 | -0.405 | 0.015 |
| -0.138 | 0.524 | 0.676 | 0.617 |
| -0.138 | 0.524 | -0.405 | 0.019 |
| -0.691 | 0.524 | -0.405 | -0.946 |
| 0.674 | 0.975 | 1.207 | 1.291 |
| 0.935 | 0.524 | 0.676 | 0.764 |
| 1.197 | 0.524 | 0.676 | 1.061 |
| -1.211 | 0.297 | -1.486 | -0.661 |
| -0.138 | 0.524 | -0.405 | -0.516 |
| 0.677 | 0.977 | 1.757 | 1.291 |
| -0.138 | 0.531 | -0.405 | 0.019 |
| 1.750 | 1.424 | 0.676 | 1.302 |
| 0.677 | 0.751 | -0.405 | 0.848 |
| 0.677 | 0.304 | 0.949 | 0.924 |
| 0.935 | 0.750 | -0.405 | 0.323 |
| -1.211 | 0.524 | -0.405 | -1.487 |
| 0.677 | -1.275 | -0.405 | -0.060 |
| 0.413 | 0.522 | 0.409 | 0.171 |
| 1.489 | 1.197 | 1.757 | 1.525 |
| 0.674 | 0.072 | 1.484 | 0.772 |
| 0.935 | -0.375 | -1.486 | 0.019 |
| -0.138 | -2.175 | -2.567 | -1.487 |
| -0.138 | 0.751 | 0.942 | 0.772 |
| -0.143 | 0.752 | -0.405 | -0.368 |
| 0.656 | 0.979 | -0.405 | 0.848 |
| 0.674 | 0.977 | 0.676 | 0.545 |
| -1.211 | 0.749 | -0.405 | -1.408 |
| -0.396 | -1.275 | -1.486 | 0.019 |
| -0.138 | 0.524 | -0.405 | 0.772 |
| -1.211 | -2.175 | -2.567 | -1.487 |
| -0.399 | -0.603 | 0.676 | -0.434 |
| -0.412 | 0.744 | 0.143 | 0.019 |
| 0.935 | -1.275 | 0.676 | 0.772 |
| 0.674 | -0.600 | 1.217 | 0.710 |
| 0.656 | -0.375 | -1.486 | 0.092 |
| -0.138 | -2.175 | -1.486 | -1.487 |
| 0.141 | 0.751 | 0.676 | 0.019 |
| 0.935 | 0.752 | -0.405 | 0.772 |
| 2.008 | 1.424 | 0.676 | 0.843 |
| -1.211 | 0.749 | -0.405 | -1.487 |
| 0.935 | 0.971 | -0.405 | 0.843 |
| -0.950 | -1.275 | -1.486 | -1.487 |
| -2.284 | -1.275 | -1.486 | -1.487 |
| -0.657 | 0.524 | 0.128 | -0.662 |
| -1.211 | -1.275 | -1.486 | -0.606 |
| -0.138 | 0.524 | -0.405 | 0.693 |
| -0.138 | -2.175 | -2.567 | -1.487 |
| -0.138 | -1.275 | -1.486 | -1.487 |
| -0.399 | -0.603 | 0.676 | -0.734 |
| -0.673 | 0.744 | 0.676 | 0.019 |
| -1.211 | -2.175 | -1.486 | -1.487 |
| Disconfirmation | Expectations | Performance | Satisfaction |
|---|
| 3.499 | 3.261 | 3.499 | 4.693 |
| 3.757 | 3.247 | 4.747 | 4.895 |
| 3.000 | 4.000 | 4.000 | 4.393 |
| 2.263 | 3.503 | 2.499 | 2.701 |
| 3.744 | 4.000 | 4.000 | 4.196 |
| 2.243 | 3.243 | 3.000 | 2.588 |
| 3.000 | 3.761 | 3.500 | 4.099 |
| 3.000 | 1.744 | 3.753 | 3.794 |
| 3.983 | 1.245 | 4.006 | 3.734 |
| 2.501 | 4.245 | 3.507 | 4.588 |
| 4.000 | 3.000 | 4.000 | 3.706 |
| 4.499 | 4.000 | 4.000 | 5.000 |
| 2.499 | 3.748 | 3.000 | 1.507 |
| 1.000 | 1.250 | 3.767 | 1.000 |
| 2.978 | 4.000 | 3.493 | 3.258 |
| 3.742 | 2.509 | 3.562 | 2.433 |
| 2.000 | 3.744 | 3.733 | 2.113 |
| 3.499 | 2.750 | 3.240 | 3.496 |
| 2.000 | 1.747 | 1.753 | 1.105 |
| 2.241 | 2.003 | 2.507 | 1.899 |
| 1.481 | 1.000 | 1.000 | 1.000 |
| 2.000 | 1.000 | 2.000 | 1.000 |
| 1.000 | 1.000 | 1.000 | 1.000 |
| 2.241 | 1.000 | 1.507 | 1.000 |
| 1.481 | 1.000 | 1.493 | 1.000 |
| 1.481 | 1.000 | 2.254 | 1.000 |
| 1.000 | 1.000 | 2.000 | 1.000 |
| 1.241 | 1.000 | 2.000 | 1.000 |
| 1.241 | 1.000 | 2.000 | 1.000 |
| 2.241 | 2.000 | 2.253 | 1.000 |
| 2.000 | 3.000 | 2.493 | 1.000 |
| 3.000 | 3.000 | 3.000 | 3.000 |
| 3.241 | 3.000 | 2.754 | 2.000 |
| 3.516 | 3.000 | 2.000 | 1.000 |
| 3.000 | 3.000 | 2.493 | 2.000 |
| 3.000 | 3.000 | 2.507 | 2.097 |
| 2.000 | 3.000 | 1.493 | 1.000 |
| 2.759 | 4.000 | 3.000 | 2.000 |
| 2.501 | 3.000 | 2.000 | 1.000 |
| 3.017 | 3.000 | 2.494 | 2.798 |
| 2.000 | 3.000 | 1.507 | 1.000 |
| 2.000 | 3.000 | 3.000 | 1.000 |
| 4.000 | 5.000 | 5.000 | 4.608 |
| 2.241 | 3.000 | 2.000 | 1.000 |
| 4.000 | 4.000 | 3.747 | 4.000 |
| 2.003 | 3.000 | 2.499 | 1.000 |
| 3.516 | 4.000 | 3.507 | 2.993 |
| 3.000 | 4.000 | 3.507 | 3.000 |
| 3.000 | 4.000 | 4.000 | 3.000 |
| 1.481 | 1.000 | 2.000 | 1.000 |
| 2.263 | 3.503 | 2.499 | 2.495 |
| 2.484 | 4.000 | 3.507 | 2.895 |
| 3.757 | 4.503 | 4.500 | 3.000 |
| 4.000 | 5.000 | 5.000 | 4.000 |
| 2.516 | 3.503 | 3.493 | 2.105 |
| 2.000 | 4.000 | 2.000 | 1.000 |
| 2.000 | 5.000 | 2.000 | 3.000 |
| 1.000 | 1.000 | 3.000 | 1.000 |
| 2.757 | 3.000 | 2.753 | 1.993 |
| 2.501 | 4.245 | 3.507 | 3.098 |
| 3.000 | 3.000 | 3.507 | 3.000 |
| 3.759 | 4.000 | 4.000 | 3.095 |
| 2.499 | 4.000 | 3.000 | 1.507 |
| 3.000 | 4.000 | 3.493 | 2.897 |
| 4.243 | 3.006 | 3.747 | 3.899 |
| 2.519 | 2.000 | 3.000 | 2.000 |
| 2.000 | 4.000 | 3.733 | 1.799 |
| 3.759 | 3.000 | 4.000 | 3.702 |
| 2.241 | 2.000 | 1.753 | 1.000 |
| 2.241 | 2.000 | 3.014 | 1.000 |
| 2.000 | 1.000 | 1.753 | 1.000 |
| 4.000 | 2.251 | 3.753 | 1.000 |
| 3.519 | 2.252 | 3.493 | 2.000 |
| 3.000 | 4.000 | 3.246 | 3.790 |
| 2.000 | 2.000 | 3.000 | 1.105 |
| 2.241 | 2.252 | 2.507 | 1.000 |
| 3.519 | 2.000 | 4.000 | 2.000 |
| 2.516 | 4.000 | 2.246 | 1.000 |
| 2.757 | 2.000 | 3.247 | 2.000 |
| 3.757 | 3.000 | 3.493 | 3.307 |
| 3.273 | 2.747 | 3.000 | 1.000 |
| 4.000 | 2.750 | 4.000 | 2.000 |
| 2.757 | 3.000 | 2.753 | 2.088 |
| 3.000 | 4.000 | 3.000 | 2.000 |
| 3.000 | 3.000 | 3.000 | 2.899 |
| 3.499 | 4.000 | 3.240 | 3.795 |
| 3.275 | 3.000 | 3.000 | 1.798 |
| 3.273 | 3.000 | 5.000 | 3.307 |
| 3.516 | 3.000 | 3.501 | 3.000 |
| 2.496 | 4.000 | 2.999 | 1.412 |
| 4.256 | 3.000 | 3.747 | 4.000 |
| 2.003 | 3.000 | 2.499 | 1.000 |
| 3.516 | 4.000 | 3.507 | 2.895 |
| 3.000 | 3.000 | 3.507 | 2.000 |
| 2.000 | 5.000 | 2.000 | 2.000 |
| 2.759 | 4.000 | 3.000 | 2.194 |
| 1.722 | 1.000 | 3.000 | 1.000 |
| 2.516 | 3.503 | 3.493 | 2.105 |
| 2.759 | 2.000 | 3.746 | 2.000 |
| 3.243 | 4.000 | 3.992 | 5.000 |
| 4.000 | 3.000 | 3.493 | 4.000 |
| 3.000 | 2.011 | 3.246 | 4.794 |
| 3.000 | 4.252 | 4.246 | 3.895 |
| 3.759 | 4.747 | 5.000 | 4.307 |
| 2.484 | 4.001 | 3.507 | 2.895 |
| 3.740 | 4.017 | 4.507 | 3.007 |
| 3.000 | 4.755 | 4.000 | 3.011 |
| 4.000 | 4.009 | 3.500 | 4.102 |
| 3.000 | 3.497 | 3.753 | 3.498 |
| 4.000 | 4.755 | 4.499 | 5.000 |
| 2.256 | 4.252 | 3.247 | 1.606 |
| 3.003 | 3.502 | 3.253 | 3.204 |
| 3.000 | 5.000 | 4.000 | 3.783 |
| 2.499 | 3.253 | 3.000 | 1.798 |
| 2.480 | 2.747 | 3.000 | 3.298 |
| 4.015 | 4.250 | 3.753 | 3.796 |
| 2.998 | 3.000 | 4.000 | 3.798 |
| 4.501 | 4.503 | 4.507 | 5.000 |
| 3.496 | 3.755 | 3.000 | 2.808 |
| 3.000 | 4.000 | 4.000 | 3.109 |
| 3.000 | 4.000 | 3.000 | 3.301 |
| 3.759 | 4.501 | 4.492 | 5.000 |
| 4.243 | 3.006 | 3.747 | 4.899 |
| 4.000 | 3.006 | 4.000 | 4.402 |
| 4.369 | 4.000 | 4.000 | 4.796 |
| 3.759 | 4.503 | 4.246 | 4.393 |
| 3.000 | 4.008 | 3.000 | 4.106 |
| 4.000 | 5.000 | 5.000 | 5.000 |
| 3.000 | 4.003 | 4.000 | 4.101 |
| 3.759 | 3.755 | 4.253 | 4.307 |
| 2.256 | 4.251 | 3.000 | 3.098 |
| 3.759 | 3.259 | 5.000 | 4.895 |
| 3.513 | 3.997 | 3.753 | 4.000 |
| 4.516 | 4.748 | 3.746 | 4.780 |
| 2.516 | 2.261 | 2.246 | 2.876 |
| 3.000 | 3.000 | 3.507 | 3.499 |
| 3.000 | 3.000 | 2.000 | 3.000 |
| 4.759 | 3.503 | 5.000 | 5.000 |
| 5.000 | 3.000 | 5.000 | 4.607 |
| 4.000 | 2.000 | 4.000 | 4.000 |
| 2.516 | 2.000 | 3.000 | 1.000 |
| 3.000 | 4.000 | 3.000 | 3.000 |
| 3.000 | 4.000 | 4.000 | 3.805 |
| 4.000 | 4.503 | 4.000 | 5.000 |
| 3.000 | 4.000 | 3.000 | 3.000 |
| 3.015 | 4.000 | 4.000 | 4.095 |
| 4.000 | 3.000 | 4.000 | 4.000 |
| 4.000 | 3.000 | 4.000 | 3.805 |
| 3.496 | 4.000 | 3.000 | 3.000 |
| 3.000 | 4.000 | 3.000 | 3.000 |
| 2.000 | 3.000 | 3.000 | 1.000 |
| 3.000 | 4.497 | 3.000 | 4.000 |
| 4.000 | 4.000 | 4.000 | 4.098 |
| 3.000 | 3.497 | 3.753 | 3.000 |
| 2.759 | 4.000 | 3.000 | 2.000 |
| 4.499 | 4.000 | 4.000 | 5.000 |
| 2.499 | 4.000 | 3.000 | 2.000 |
| 4.260 | 4.497 | 4.246 | 4.000 |
| 3.000 | 3.503 | 4.000 | 3.097 |
| 5.000 | 5.000 | 5.000 | 4.105 |
| 3.000 | 4.000 | 3.500 | 4.000 |
| 3.759 | 5.000 | 4.000 | 4.000 |
| 2.000 | 4.000 | 3.000 | 3.000 |
| 3.273 | 4.000 | 4.000 | 3.205 |
| 2.000 | 3.748 | 2.000 | 1.000 |
| 4.000 | 4.000 | 5.000 | 4.000 |
| 4.757 | 4.000 | 5.000 | 5.000 |
| 5.000 | 5.000 | 5.000 | 5.000 |
| 3.516 | 4.000 | 4.000 | 4.000 |
| 4.501 | 5.000 | 5.000 | 5.000 |
| 3.000 | 4.000 | 4.000 | 3.197 |
| 4.258 | 4.000 | 3.000 | 4.000 |
| 3.241 | 4.000 | 4.000 | 4.000 |
| 4.000 | 5.000 | 4.000 | 4.895 |
| 3.000 | 5.000 | 4.000 | 4.000 |
| 4.519 | 4.747 | 5.000 | 3.893 |
| 3.988 | 4.000 | 4.000 | 4.000 |
| 5.000 | 5.000 | 5.000 | 5.000 |
| 5.000 | 5.000 | 5.000 | 5.000 |
| 5.000 | 5.000 | 3.000 | 4.000 |
| 4.757 | 5.000 | 5.000 | 5.000 |
| 4.000 | 5.000 | 5.000 | 5.000 |
| 5.000 | 5.000 | 5.000 | 5.000 |
| 4.759 | 4.748 | 5.000 | 4.000 |
| 5.000 | 5.000 | 5.000 | 4.705 |
| 4.000 | 1.000 | 5.000 | 4.000 |
| 5.000 | 4.000 | 4.000 | 4.896 |
| 5.000 | 5.000 | 5.000 | 5.000 |
| 4.519 | 4.755 | 4.000 | 3.706 |
| 1.000 | 1.000 | 3.000 | 1.000 |
| 1.000 | 1.000 | 2.000 | 1.000 |
| 5.000 | 1.000 | 3.754 | 4.000 |
| 3.000 | 2.000 | 3.000 | 1.000 |
| 5.000 | 5.000 | 4.000 | 5.000 |
| 4.241 | 5.000 | 4.507 | 4.000 |
| 2.000 | 2.497 | 3.000 | 1.588 |
| 3.000 | 2.000 | 2.000 | 1.000 |
| 3.757 | 4.503 | 4.500 | 4.585 |
| 3.000 | 4.000 | 4.000 | 5.000 |
| 2.516 | 3.253 | 3.501 | 3.690 |
| 4.000 | 2.000 | 3.014 | 4.000 |
| 2.757 | 2.668 | 3.247 | 2.895 |
| 2.516 | 3.748 | 3.493 | 2.105 |
| 2.759 | 2.502 | 3.000 | 3.000 |
| 3.005 | 4.000 | 2.760 | 4.588 |
| 2.243 | 3.748 | 3.246 | 3.475 |
| 3.759 | 4.000 | 3.746 | 3.798 |
| 3.519 | 2.253 | 3.679 | 2.715 |
| 2.260 | 2.252 | 3.493 | 1.402 |
| 2.501 | 2.747 | 2.753 | 3.895 |
| 3.260 | 3.749 | 5.000 | 4.899 |
| 3.000 | 3.250 | 3.261 | 3.696 |
| 2.484 | 3.750 | 3.246 | 1.891 |
| 2.484 | 3.748 | 2.999 | 1.412 |
| 2.000 | 3.748 | 2.747 | 1.993 |
| 2.481 | 3.757 | 3.000 | 1.000 |
| 3.000 | 3.511 | 3.000 | 2.899 |
| 1.000 | 4.000 | 2.000 | 1.000 |
| 2.000 | 4.000 | 2.000 | 1.000 |
| 2.000 | 4.253 | 3.000 | 2.000 |
| 2.256 | 4.252 | 3.247 | 1.903 |
| 3.003 | 3.502 | 3.000 | 3.091 |
| 3.000 | 5.000 | 4.000 | 5.000 |
| 4.000 | 2.000 | 3.000 | 3.000 |
| 4.000 | 3.000 | 4.000 | 3.199 |
| 3.000 | 3.750 | 3.246 | 1.902 |
| 4.000 | 4.000 | 3.000 | 2.994 |
| 3.000 | 4.000 | 4.000 | 3.795 |
| 3.000 | 4.000 | 3.000 | 3.000 |
| 2.484 | 4.000 | 3.000 | 1.718 |
| 3.757 | 4.501 | 4.492 | 4.689 |
| 4.000 | 4.000 | 4.000 | 3.990 |
| 4.243 | 4.000 | 4.000 | 4.385 |
| 2.000 | 3.748 | 2.000 | 2.098 |
| 3.000 | 4.000 | 3.000 | 2.289 |
| 3.759 | 4.503 | 5.000 | 4.689 |
| 3.000 | 4.008 | 3.000 | 3.000 |
| 4.759 | 5.000 | 4.000 | 4.705 |
| 3.759 | 4.252 | 3.000 | 4.101 |
| 3.759 | 3.755 | 4.253 | 4.202 |
| 4.000 | 4.251 | 3.000 | 3.405 |
| 2.000 | 4.000 | 3.000 | 1.000 |
| 3.759 | 2.000 | 3.000 | 2.895 |
| 3.513 | 3.997 | 3.753 | 3.202 |
| 4.516 | 4.748 | 5.000 | 5.000 |
| 3.757 | 3.497 | 4.747 | 4.000 |
| 4.000 | 3.000 | 2.000 | 3.000 |
| 3.000 | 1.000 | 1.000 | 1.000 |
| 3.000 | 4.252 | 4.246 | 4.000 |
| 2.995 | 4.253 | 3.000 | 2.487 |
| 3.740 | 4.506 | 3.000 | 4.101 |
| 3.757 | 4.503 | 4.000 | 3.699 |
| 2.000 | 4.250 | 3.000 | 1.105 |
| 2.759 | 2.000 | 2.000 | 3.000 |
| 3.000 | 4.000 | 3.000 | 4.000 |
| 2.000 | 1.000 | 1.000 | 1.000 |
| 2.757 | 2.747 | 4.000 | 2.399 |
| 2.744 | 4.245 | 3.507 | 3.000 |
| 4.000 | 2.000 | 4.000 | 4.000 |
| 3.757 | 2.750 | 4.500 | 3.918 |
| 3.740 | 3.000 | 2.000 | 3.097 |
| 3.000 | 1.000 | 2.000 | 1.000 |
| 3.260 | 4.252 | 4.000 | 3.000 |
| 4.000 | 4.253 | 3.000 | 4.000 |
| 5.000 | 5.000 | 4.000 | 4.095 |
| 2.000 | 4.250 | 3.000 | 1.000 |
| 4.000 | 4.497 | 3.000 | 4.095 |
| 2.243 | 2.000 | 2.000 | 1.000 |
| 1.000 | 2.000 | 2.000 | 1.000 |
| 2.516 | 4.000 | 3.493 | 2.095 |
| 2.000 | 2.000 | 2.000 | 2.170 |
| 3.000 | 4.000 | 3.000 | 3.895 |
| 3.000 | 1.000 | 1.000 | 1.000 |
| 3.000 | 2.000 | 2.000 | 1.000 |
| 2.757 | 2.747 | 4.000 | 2.000 |
| 2.501 | 4.245 | 4.000 | 3.000 |
| 2.000 | 1.000 | 2.000 | 1.000 |
| Disconfirmation | Expectations | Performance | Satisfaction |
|---|
| 62.477 | 56.529 | 62.466 | 87.863 |
| 68.916 | 56.180 | 93.680 | 92.914 |
| 50.000 | 75.000 | 75.000 | 81.029 |
| 31.571 | 62.578 | 37.466 | 40.286 |
| 68.607 | 75.000 | 75.000 | 76.063 |
| 31.084 | 56.087 | 50.000 | 37.477 |
| 50.000 | 69.014 | 62.498 | 73.638 |
| 50.000 | 18.599 | 68.822 | 66.497 |
| 74.579 | 6.114 | 75.142 | 65.021 |
| 37.523 | 81.114 | 62.675 | 85.243 |
| 75.000 | 50.000 | 75.000 | 64.563 |
| 87.477 | 75.000 | 75.000 | 95.532 |
| 37.477 | 68.692 | 50.000 | 12.194 |
| | 6.242 | 69.172 | |
| 49.452 | 75.000 | 62.325 | 53.331 |
| 68.561 | 37.737 | 64.046 | 34.439 |
| 25.000 | 68.591 | 68.329 | 26.487 |
| 62.477 | 43.758 | 56.005 | 59.613 |
| 25.000 | 18.665 | 18.822 | 2.618 |
| 31.018 | 25.063 | 37.675 | 21.349 |
| 12.036 | | | |
| 25.000 | | 25.000 | |
| | | | |
| 31.018 | | 12.675 | |
| 12.036 | | 12.325 | |
| 12.036 | | 31.355 | |
| | | 25.000 | |
| 6.018 | | 25.000 | |
| 6.018 | | 25.000 | |
| 31.018 | 25.000 | 31.320 | |
| 25.000 | 50.000 | 37.325 | |
| 50.000 | 50.000 | 50.000 | 47.766 |
| 56.018 | 50.000 | 43.854 | 23.883 |
| 62.898 | 50.000 | 25.000 | |
| 50.000 | 50.000 | 37.325 | 23.883 |
| 50.000 | 50.000 | 37.675 | 26.320 |
| 25.000 | 50.000 | 12.325 | |
| 43.982 | 75.000 | 50.000 | 23.883 |
| 37.523 | 50.000 | 25.000 | |
| 50.421 | 50.000 | 37.357 | 42.712 |
| 25.000 | 50.000 | 12.675 | |
| 25.000 | 50.000 | 50.000 | |
| 75.000 | 100.000 | 100.000 | 86.010 |
| 31.018 | 50.000 | 25.000 | |
| 75.000 | 75.000 | 68.680 | 71.649 |
| 25.066 | 50.000 | 37.466 | |
| 62.898 | 75.000 | 62.675 | 47.442 |
| 50.000 | 75.000 | 62.675 | 47.766 |
| 50.000 | 75.000 | 75.000 | 47.766 |
| 12.036 | | 25.000 | |
| 31.571 | 62.578 | 37.466 | 35.134 |
| 37.102 | 75.000 | 62.675 | 45.146 |
| 68.916 | 87.578 | 87.502 | 47.766 |
| 75.000 | 100.000 | 100.000 | 71.649 |
| 37.898 | 62.578 | 62.325 | 26.501 |
| 25.000 | 75.000 | 25.000 | |
| 25.000 | 100.000 | 25.000 | 47.766 |
| | | 50.000 | |
| 43.916 | 50.000 | 43.822 | 23.700 |
| 37.523 | 81.114 | 62.675 | 50.062 |
| 50.000 | 50.000 | 62.675 | 47.766 |
| 68.982 | 75.000 | 75.000 | 49.669 |
| 37.477 | 75.000 | 50.000 | 12.192 |
| 50.000 | 75.000 | 62.325 | 45.009 |
| 81.084 | 50.155 | 68.680 | 69.115 |
| 37.964 | 25.000 | 50.000 | 23.883 |
| 25.000 | 75.000 | 68.329 | 18.629 |
| 68.982 | 50.000 | 75.000 | 64.750 |
| 31.018 | 25.000 | 18.822 | |
| 31.018 | 25.000 | 50.351 | |
| 25.000 | | 18.822 | |
| 75.000 | 31.270 | 68.822 | |
| 62.964 | 31.308 | 62.325 | 23.883 |
| 50.000 | 75.000 | 56.146 | 66.411 |
| 25.000 | 25.000 | 50.000 | 2.618 |
| 31.018 | 31.308 | 37.675 | |
| 62.964 | 25.000 | 75.000 | 23.883 |
| 37.898 | 75.000 | 31.146 | |
| 43.916 | 25.000 | 56.178 | 23.883 |
| 68.916 | 50.000 | 62.325 | 55.435 |
| 56.814 | 43.665 | 50.000 | |
| 75.000 | 43.758 | 75.000 | 23.883 |
| 43.916 | 50.000 | 43.822 | 25.814 |
| 50.000 | 75.000 | 50.000 | 23.883 |
| 50.000 | 50.000 | 50.000 | 45.249 |
| 62.477 | 75.000 | 56.005 | 66.512 |
| 56.880 | 50.000 | 50.000 | 19.412 |
| 56.814 | 50.000 | 100.000 | 55.435 |
| 62.898 | 50.000 | 62.534 | 47.766 |
| 37.411 | 75.000 | 49.968 | 10.289 |
| 81.393 | 50.000 | 68.680 | 71.649 |
| 25.066 | 50.000 | 37.466 | |
| 62.898 | 75.000 | 62.675 | 45.146 |
| 50.000 | 50.000 | 62.675 | 23.883 |
| 25.000 | 100.000 | 25.000 | 23.883 |
| 43.982 | 75.000 | 50.000 | 28.079 |
| 18.054 | | 50.000 | |
| 37.898 | 62.578 | 62.325 | 26.501 |
| 43.982 | 25.000 | 68.645 | 23.883 |
| 56.084 | 75.000 | 74.791 | 95.532 |
| 75.000 | 50.000 | 62.325 | 71.649 |
| 50.000 | 25.287 | 56.146 | 90.378 |
| 50.000 | 81.308 | 81.146 | 69.029 |
| 68.982 | 93.665 | 100.000 | 79.321 |
| 37.102 | 75.027 | 62.675 | 45.146 |
| 68.495 | 75.415 | 87.675 | 47.953 |
| 50.000 | 93.886 | 75.000 | 47.838 |
| 75.000 | 75.221 | 62.502 | 73.874 |
| 50.000 | 62.422 | 68.822 | 59.411 |
| 75.000 | 93.886 | 87.466 | 95.532 |
| 31.393 | 81.308 | 56.178 | 14.200 |
| 50.066 | 62.550 | 56.320 | 52.328 |
| 50.000 | 100.000 | 75.000 | 66.413 |
| 37.477 | 56.335 | 50.000 | 19.412 |
| 36.989 | 43.665 | 50.000 | 54.358 |
| 75.375 | 81.242 | 68.822 | 66.735 |
| 49.953 | 50.000 | 75.000 | 66.600 |
| 87.523 | 87.578 | 87.675 | 95.532 |
| 62.411 | 68.886 | 50.000 | 42.593 |
| 50.000 | 75.000 | 75.000 | 50.540 |
| 50.000 | 75.000 | 50.000 | 55.174 |
| 68.982 | 87.515 | 87.289 | 95.532 |
| 81.084 | 50.155 | 68.680 | 92.998 |
| 75.000 | 50.155 | 75.000 | 81.221 |
| 84.216 | 75.000 | 75.000 | 90.618 |
| 68.982 | 87.578 | 81.146 | 81.029 |
| 50.000 | 75.194 | 50.000 | 73.914 |
| 75.000 | 100.000 | 100.000 | 95.532 |
| 50.000 | 75.066 | 75.000 | 74.183 |
| 68.982 | 68.886 | 81.320 | 79.318 |
| 31.393 | 81.270 | 50.000 | 49.484 |
| 68.982 | 56.464 | 100.000 | 92.912 |
| 62.832 | 74.934 | 68.822 | 71.649 |
| 87.898 | 93.692 | 68.645 | 89.560 |
| 37.898 | 31.529 | 31.146 | 43.723 |
| 50.000 | 50.000 | 62.675 | 59.101 |
| 50.000 | 50.000 | 25.000 | 47.766 |
| 93.982 | 62.578 | 100.000 | 95.532 |
| 100.000 | 50.000 | 100.000 | 85.910 |
| 75.000 | 25.000 | 75.000 | 71.649 |
| 37.898 | 25.000 | 50.000 | |
| 50.000 | 75.000 | 50.000 | 47.766 |
| 50.000 | 75.000 | 75.000 | 66.776 |
| 75.000 | 87.578 | 75.000 | 95.532 |
| 50.000 | 75.000 | 50.000 | 47.766 |
| 50.375 | 75.000 | 75.000 | 73.552 |
| 75.000 | 50.000 | 75.000 | 71.649 |
| 75.000 | 50.000 | 75.000 | 66.776 |
| 62.411 | 75.000 | 50.000 | 47.766 |
| 50.000 | 75.000 | 50.000 | 47.766 |
| 25.000 | 50.000 | 50.000 | |
| 50.000 | 87.422 | 50.000 | 71.649 |
| 75.000 | 75.000 | 75.000 | 73.945 |
| 50.000 | 62.422 | 68.822 | 47.766 |
| 43.982 | 75.000 | 50.000 | 23.883 |
| 87.477 | 75.000 | 75.000 | 95.532 |
| 37.477 | 75.000 | 50.000 | 23.883 |
| 81.505 | 87.422 | 81.146 | 71.649 |
| 50.000 | 62.578 | 75.000 | 50.203 |
| 100.000 | 100.000 | 100.000 | 74.267 |
| 50.000 | 75.000 | 62.498 | 71.649 |
| 68.982 | 100.000 | 75.000 | 71.649 |
| 25.000 | 75.000 | 50.000 | 47.766 |
| 56.814 | 75.000 | 75.000 | 52.903 |
| 25.000 | 68.692 | 25.000 | |
| 75.000 | 75.000 | 100.000 | 71.649 |
| 93.916 | 75.000 | 100.000 | 95.532 |
| 100.000 | 100.000 | 100.000 | 95.532 |
| 62.898 | 75.000 | 75.000 | 71.649 |
| 87.523 | 100.000 | 100.000 | 95.532 |
| 50.000 | 75.000 | 75.000 | 52.203 |
| 81.439 | 75.000 | 50.000 | 71.649 |
| 56.018 | 75.000 | 75.000 | 71.649 |
| 75.000 | 100.000 | 75.000 | 92.912 |
| 50.000 | 100.000 | 75.000 | 71.649 |
| 87.964 | 93.665 | 100.000 | 68.500 |
| 74.691 | 75.000 | 75.000 | 71.649 |
| 100.000 | 100.000 | 100.000 | 95.532 |
| 100.000 | 100.000 | 100.000 | 95.532 |
| 100.000 | 100.000 | 50.000 | 71.649 |
| 93.916 | 100.000 | 100.000 | 95.532 |
| 75.000 | 100.000 | 100.000 | 95.532 |
| 100.000 | 100.000 | 100.000 | 95.532 |
| 93.982 | 93.692 | 100.000 | 71.649 |
| 100.000 | 100.000 | 100.000 | 88.449 |
| 75.000 | | 100.000 | 71.649 |
| 100.000 | 75.000 | 75.000 | 92.830 |
| 100.000 | 100.000 | 100.000 | 95.532 |
| 87.964 | 93.886 | 75.000 | 64.623 |
| | | 50.000 | |
| | | 25.000 | |
| 100.000 | | 68.854 | 71.649 |
| 50.000 | 25.000 | 50.000 | |
| 100.000 | 100.000 | 75.000 | 95.532 |
| 81.018 | 100.000 | 87.675 | 71.649 |
| 25.000 | 37.422 | 50.000 | 13.594 |
| 50.000 | 25.000 | 25.000 | |
| 68.916 | 87.578 | 87.502 | 85.162 |
| 50.000 | 75.000 | 75.000 | 95.532 |
| 37.898 | 56.335 | 62.534 | 63.894 |
| 75.000 | 25.000 | 50.351 | 71.649 |
| 43.916 | 41.703 | 56.178 | 45.146 |
| 37.898 | 68.692 | 62.325 | 26.501 |
| 43.982 | 37.550 | 50.000 | 47.766 |
| 50.130 | 75.000 | 43.995 | 85.243 |
| 31.084 | 68.692 | 56.146 | 58.697 |
| 68.982 | 75.000 | 68.645 | 66.598 |
| 62.964 | 31.335 | 66.977 | 40.892 |
| 31.505 | 31.308 | 62.325 | 9.572 |
| 37.523 | 43.665 | 43.822 | 69.031 |
| 56.505 | 68.719 | 100.000 | 92.998 |
| 50.000 | 56.242 | 56.529 | 64.218 |
| 37.102 | 68.758 | 56.146 | 20.341 |
| 37.102 | 68.692 | 49.968 | 10.289 |
| 25.000 | 68.692 | 43.680 | 23.559 |
| 37.036 | 68.913 | 50.000 | |
| 50.000 | 62.772 | 50.000 | 45.249 |
| | 75.000 | 25.000 | |
| 25.000 | 75.000 | 25.000 | |
| 25.000 | 81.335 | 50.000 | 23.883 |
| 31.393 | 81.308 | 56.178 | 21.452 |
| 50.066 | 62.550 | 50.000 | 49.430 |
| 50.000 | 100.000 | 75.000 | 95.532 |
| 75.000 | 25.000 | 50.000 | 47.766 |
| 75.000 | 50.000 | 75.000 | 52.371 |
| 50.000 | 68.758 | 56.146 | 21.587 |
| 75.000 | 75.000 | 50.000 | 47.152 |
| 50.000 | 75.000 | 75.000 | 66.514 |
| 50.000 | 75.000 | 50.000 | 47.766 |
| 37.102 | 75.000 | 50.000 | 17.958 |
| 68.916 | 87.515 | 87.289 | 87.760 |
| 75.000 | 75.000 | 75.000 | 70.932 |
| 81.084 | 75.000 | 75.000 | 80.329 |
| 25.000 | 68.692 | 25.000 | 26.179 |
| 50.000 | 75.000 | 50.000 | 29.982 |
| 68.982 | 87.578 | 100.000 | 87.760 |
| 50.000 | 75.194 | 50.000 | 47.766 |
| 93.982 | 100.000 | 75.000 | 88.449 |
| 68.982 | 81.308 | 50.000 | 74.183 |
| 68.982 | 68.886 | 81.320 | 76.701 |
| 75.000 | 81.270 | 50.000 | 57.153 |
| 25.000 | 75.000 | 50.000 | |
| 68.982 | 25.000 | 50.000 | 45.146 |
| 62.832 | 74.934 | 68.822 | 52.815 |
| 87.898 | 93.692 | 100.000 | 95.532 |
| 68.916 | 62.422 | 93.680 | 71.649 |
| 75.000 | 50.000 | 25.000 | 47.766 |
| 50.000 | | | |
| 50.000 | 81.308 | 81.146 | 71.649 |
| 49.887 | 81.335 | 50.000 | 34.384 |
| 68.495 | 87.644 | 50.000 | 74.166 |
| 68.916 | 87.578 | 75.000 | 64.239 |
| 25.000 | 81.242 | 50.000 | 2.620 |
| 43.982 | 25.000 | 25.000 | 47.766 |
| 50.000 | 75.000 | 50.000 | 71.649 |
| 25.000 | | | |
| 43.916 | 43.665 | 75.000 | 33.589 |
| 43.607 | 81.114 | 62.675 | 47.766 |
| 75.000 | 25.000 | 75.000 | 71.649 |
| 68.916 | 43.758 | 87.502 | 69.670 |
| 68.495 | 50.000 | 25.000 | 50.197 |
| 50.000 | | 25.000 | |
| 56.505 | 81.308 | 75.000 | 47.766 |
| 75.000 | 81.335 | 50.000 | 71.649 |
| 100.000 | 100.000 | 75.000 | 73.552 |
| 25.000 | 81.242 | 50.000 | |
| 75.000 | 87.422 | 50.000 | 73.552 |
| 31.084 | 25.000 | 25.000 | |
| | 25.000 | 25.000 | |
| 37.898 | 75.000 | 62.325 | 25.786 |
| 25.000 | 25.000 | 25.000 | 26.781 |
| 50.000 | 75.000 | 50.000 | 69.031 |
| 50.000 | | | |
| 50.000 | 25.000 | 25.000 | |
| 43.916 | 43.665 | 75.000 | 23.883 |
| 37.523 | 81.114 | 75.000 | 47.766 |
| 25.000 | | 25.000 | |
| Disconfirmation | Expectations | Performance | Satisfaction |
|---|
| 0.923 | 0.288 | 0.531 | 2.058 |
| 1.211 | 0.293 | 1.997 | 2.236 |
| 0.319 | 0.966 | 1.113 | 1.802 |
| -0.522 | 0.502 | -0.623 | 0.366 |
| 1.211 | 0.966 | 1.113 | 1.643 |
| -0.574 | 0.286 | -0.040 | 0.262 |
| 0.319 | 0.732 | 0.519 | 1.557 |
| 0.319 | -1.106 | 0.824 | 1.296 |
| 1.494 | -1.551 | 1.094 | 1.251 |
| -0.285 | 1.194 | 0.523 | 1.969 |
| 1.513 | 0.051 | 1.113 | 1.228 |
| 2.117 | 0.966 | 1.113 | 2.328 |
| -0.272 | 0.730 | -0.040 | -0.647 |
| -2.070 | -1.556 | 0.797 | -1.084 |
| 0.291 | 0.966 | 0.551 | 0.826 |
| 1.224 | -0.393 | 0.635 | 0.137 |
| -0.876 | 0.729 | 0.872 | -0.144 |
| 0.923 | -0.171 | 0.281 | 1.049 |
| -0.876 | -1.093 | -1.482 | -0.992 |
| -0.606 | -0.861 | -0.630 | -0.318 |
| -1.531 | -1.779 | -2.346 | -1.084 |
| -0.876 | -1.779 | -1.193 | -1.084 |
| -2.070 | -1.779 | -2.346 | -1.084 |
| -0.606 | -1.779 | -1.783 | -1.084 |
| -1.531 | -1.779 | -1.756 | -1.084 |
| -1.531 | -1.779 | -0.900 | -1.084 |
| -2.070 | -1.779 | -1.193 | -1.084 |
| -1.801 | -1.779 | -1.193 | -1.084 |
| -1.801 | -1.779 | -1.193 | -1.084 |
| -0.606 | -0.864 | -0.924 | -1.084 |
| -0.876 | 0.051 | -0.603 | -1.084 |
| 0.319 | 0.051 | -0.040 | 0.622 |
| 0.588 | 0.051 | -0.341 | -0.231 |
| 0.942 | 0.051 | -1.193 | -1.084 |
| 0.319 | 0.051 | -0.603 | -0.231 |
| 0.319 | 0.051 | -0.630 | -0.149 |
| -0.876 | 0.051 | -1.756 | -1.084 |
| 0.049 | 0.966 | -0.040 | -0.231 |
| -0.285 | 0.051 | -1.193 | -1.084 |
| 0.338 | 0.051 | -0.614 | 0.448 |
| -0.876 | 0.051 | -1.783 | -1.084 |
| -0.876 | 0.051 | -0.040 | -1.084 |
| 1.513 | 1.881 | 2.267 | 1.999 |
| -0.606 | 0.051 | -1.193 | -1.084 |
| 1.513 | 0.966 | 0.844 | 1.475 |
| -0.843 | 0.051 | -0.623 | -1.084 |
| 0.942 | 0.966 | 0.523 | 0.616 |
| 0.319 | 0.966 | 0.523 | 0.622 |
| 0.319 | 0.966 | 1.113 | 0.622 |
| -1.531 | -1.779 | -1.193 | -1.084 |
| -0.522 | 0.502 | -0.623 | 0.187 |
| -0.305 | 0.966 | 0.523 | 0.533 |
| 1.211 | 1.417 | 1.708 | 0.622 |
| 1.513 | 1.881 | 2.267 | 1.475 |
| -0.252 | 0.502 | 0.551 | -0.139 |
| -0.876 | 0.966 | -1.193 | -1.084 |
| -0.876 | 1.881 | -1.193 | 0.622 |
| -2.070 | -1.779 | -0.040 | -1.084 |
| 0.017 | 0.051 | -0.329 | -0.238 |
| -0.285 | 1.194 | 0.523 | 0.706 |
| 0.319 | 0.051 | 0.523 | 0.622 |
| 1.244 | 0.966 | 1.113 | 0.702 |
| -0.272 | 0.966 | -0.040 | -0.645 |
| 0.319 | 0.966 | 0.551 | 0.523 |
| 1.815 | 0.038 | 0.844 | 1.388 |
| -0.220 | -0.864 | -0.040 | -0.231 |
| -0.876 | 0.966 | 0.872 | -0.415 |
| 1.244 | 0.051 | 1.113 | 1.230 |
| -0.606 | -0.864 | -1.482 | -1.084 |
| -0.606 | -0.864 | -0.067 | -1.084 |
| -0.876 | -1.779 | -1.482 | -1.084 |
| 1.513 | -0.649 | 0.824 | -1.084 |
| 0.974 | -0.628 | 0.551 | -0.231 |
| 0.319 | 0.966 | 0.261 | 1.294 |
| -0.876 | -0.864 | -0.040 | -0.992 |
| -0.606 | -0.628 | -0.630 | -1.084 |
| 0.974 | -0.864 | 1.113 | -0.231 |
| -0.252 | 0.966 | -0.892 | -1.084 |
| 0.017 | -0.864 | 0.250 | -0.231 |
| 1.211 | 0.051 | 0.551 | 0.892 |
| 0.640 | -0.178 | -0.040 | -1.084 |
| 1.513 | -0.171 | 1.113 | -0.231 |
| 0.017 | 0.051 | -0.329 | -0.160 |
| 0.319 | 0.966 | -0.040 | -0.231 |
| 0.319 | 0.051 | -0.040 | 0.531 |
| 0.923 | 0.966 | 0.281 | 1.295 |
| 0.673 | 0.051 | -0.040 | -0.410 |
| 0.640 | 0.051 | 2.267 | 0.892 |
| 0.942 | 0.051 | 0.543 | 0.622 |
| -0.304 | 0.966 | -0.028 | -0.724 |
| 1.815 | 0.051 | 0.844 | 1.475 |
| -0.843 | 0.051 | -0.623 | -1.084 |
| 0.942 | 0.966 | 0.523 | 0.533 |
| 0.319 | 0.051 | 0.523 | -0.231 |
| -0.876 | 1.881 | -1.193 | -0.231 |
| 0.049 | 0.966 | -0.040 | -0.072 |
| -1.262 | -1.779 | -0.040 | -1.084 |
| -0.252 | 0.502 | 0.551 | -0.139 |
| 0.049 | -0.864 | 0.820 | -0.231 |
| Disconfirmation | Expectations | Performance | Satisfaction |
|---|
| 3.506 | 3.259 | 3.495 | 4.683 |
| 3.747 | 3.264 | 4.766 | 4.892 |
| 3.000 | 4.000 | 4.000 | 4.383 |
| 2.296 | 3.493 | 2.495 | 2.700 |
| 3.747 | 4.000 | 4.000 | 4.196 |
| 2.253 | 3.257 | 3.000 | 2.578 |
| 3.000 | 3.744 | 3.485 | 4.096 |
| 3.000 | 1.735 | 3.749 | 3.790 |
| 3.984 | 1.249 | 3.983 | 3.737 |
| 2.494 | 4.249 | 3.488 | 4.578 |
| 4.000 | 3.000 | 4.000 | 3.710 |
| 4.506 | 4.000 | 4.000 | 5.000 |
| 2.506 | 3.742 | 3.000 | 1.512 |
| 1.000 | 1.243 | 3.725 | 1.000 |
| 2.977 | 4.000 | 3.512 | 3.239 |
| 3.758 | 2.515 | 3.585 | 2.431 |
| 2.000 | 3.741 | 3.790 | 2.102 |
| 3.506 | 2.757 | 3.278 | 3.501 |
| 2.000 | 1.750 | 1.749 | 1.108 |
| 2.226 | 2.003 | 2.488 | 1.898 |
| 1.451 | 1.000 | 1.000 | 1.000 |
| 2.000 | 1.000 | 2.000 | 1.000 |
| 1.000 | 1.000 | 1.000 | 1.000 |
| 2.226 | 1.000 | 1.488 | 1.000 |
| 1.451 | 1.000 | 1.512 | 1.000 |
| 1.451 | 1.000 | 2.254 | 1.000 |
| 1.000 | 1.000 | 2.000 | 1.000 |
| 1.226 | 1.000 | 2.000 | 1.000 |
| 1.226 | 1.000 | 2.000 | 1.000 |
| 2.226 | 2.000 | 2.234 | 1.000 |
| 2.000 | 3.000 | 2.512 | 1.000 |
| 3.000 | 3.000 | 3.000 | 3.000 |
| 3.226 | 3.000 | 2.739 | 2.000 |
| 3.522 | 3.000 | 2.000 | 1.000 |
| 3.000 | 3.000 | 2.512 | 2.000 |
| 3.000 | 3.000 | 2.488 | 2.096 |
| 2.000 | 3.000 | 1.512 | 1.000 |
| 2.774 | 4.000 | 3.000 | 2.000 |
| 2.494 | 3.000 | 2.000 | 1.000 |
| 3.016 | 3.000 | 2.502 | 2.796 |
| 2.000 | 3.000 | 1.488 | 1.000 |
| 2.000 | 3.000 | 3.000 | 1.000 |
| 4.000 | 5.000 | 5.000 | 4.614 |
| 2.226 | 3.000 | 2.000 | 1.000 |
| 4.000 | 4.000 | 3.766 | 4.000 |
| 2.027 | 3.000 | 2.495 | 1.000 |
| 3.522 | 4.000 | 3.488 | 2.993 |
| 3.000 | 4.000 | 3.488 | 3.000 |
| 3.000 | 4.000 | 4.000 | 3.000 |
| 1.451 | 1.000 | 2.000 | 1.000 |
| 2.296 | 3.493 | 2.495 | 2.490 |
| 2.478 | 4.000 | 3.488 | 2.895 |
| 3.747 | 4.493 | 4.515 | 3.000 |
| 4.000 | 5.000 | 5.000 | 4.000 |
| 2.522 | 3.493 | 3.512 | 2.108 |
| 2.000 | 4.000 | 2.000 | 1.000 |
| 2.000 | 5.000 | 2.000 | 3.000 |
| 1.000 | 1.000 | 3.000 | 1.000 |
| 2.747 | 3.000 | 2.749 | 1.991 |
| 2.494 | 4.249 | 3.488 | 3.098 |
| 3.000 | 3.000 | 3.488 | 3.000 |
| 3.774 | 4.000 | 4.000 | 3.093 |
| 2.506 | 4.000 | 3.000 | 1.515 |
| 3.000 | 4.000 | 3.512 | 2.884 |
| 4.253 | 2.986 | 3.766 | 3.898 |
| 2.549 | 2.000 | 3.000 | 2.000 |
| 2.000 | 4.000 | 3.790 | 1.785 |
| 3.774 | 3.000 | 4.000 | 3.712 |
| 2.226 | 2.000 | 1.749 | 1.000 |
| 2.226 | 2.000 | 2.976 | 1.000 |
| 2.000 | 1.000 | 1.749 | 1.000 |
| 4.000 | 2.235 | 3.749 | 1.000 |
| 3.549 | 2.258 | 3.512 | 2.000 |
| 3.000 | 4.000 | 3.261 | 3.787 |
| 2.000 | 2.000 | 3.000 | 1.108 |
| 2.226 | 2.258 | 2.488 | 1.000 |
| 3.549 | 2.000 | 4.000 | 2.000 |
| 2.522 | 4.000 | 2.261 | 1.000 |
| 2.747 | 2.000 | 3.251 | 2.000 |
| 3.747 | 3.000 | 3.512 | 3.317 |
| 3.269 | 2.750 | 3.000 | 1.000 |
| 4.000 | 2.757 | 4.000 | 2.000 |
| 2.747 | 3.000 | 2.749 | 2.083 |
| 3.000 | 4.000 | 3.000 | 2.000 |
| 3.000 | 3.000 | 3.000 | 2.893 |
| 3.506 | 4.000 | 3.278 | 3.789 |
| 3.296 | 3.000 | 3.000 | 1.790 |
| 3.269 | 3.000 | 5.000 | 3.317 |
| 3.522 | 3.000 | 3.505 | 3.000 |
| 2.479 | 4.000 | 3.010 | 1.422 |
| 4.253 | 3.000 | 3.766 | 4.000 |
| 2.027 | 3.000 | 2.495 | 1.000 |
| 3.522 | 4.000 | 3.488 | 2.895 |
| 3.000 | 3.000 | 3.488 | 2.000 |
| 2.000 | 5.000 | 2.000 | 2.000 |
| 2.774 | 4.000 | 3.000 | 2.186 |
| 1.677 | 1.000 | 3.000 | 1.000 |
| 2.522 | 3.493 | 3.512 | 2.108 |
| 2.774 | 2.000 | 3.746 | 2.000 |
| Disconfirmation | Expectations | Performance | Satisfaction |
|---|
| 62.645 | 56.464 | 62.365 | 87.695 |
| 68.685 | 56.603 | 94.160 | 92.918 |
| 50.000 | 75.000 | 75.000 | 80.864 |
| 32.394 | 62.325 | 37.365 | 40.300 |
| 68.670 | 75.000 | 75.000 | 76.153 |
| 31.315 | 56.423 | 50.000 | 37.265 |
| 50.000 | 68.608 | 62.113 | 73.636 |
| 50.000 | 18.376 | 68.727 | 66.455 |
| 74.598 | 6.232 | 74.567 | 65.140 |
| 37.355 | 81.232 | 62.202 | 85.072 |
| 75.000 | 50.000 | 75.000 | 64.716 |
| 87.645 | 75.000 | 75.000 | 95.614 |
| 37.645 | 68.557 | 50.000 | 12.331 |
| | 6.072 | 68.131 | |
| 49.432 | 75.000 | 62.798 | 52.933 |
| 68.959 | 37.877 | 64.625 | 34.400 |
| 25.000 | 68.526 | 69.756 | 26.246 |
| 62.645 | 43.928 | 56.958 | 59.760 |
| 25.000 | 18.747 | 18.727 | 2.696 |
| 30.638 | 25.064 | 37.202 | 21.344 |
| 11.276 | | | |
| 25.000 | | 25.000 | |
| | | | |
| 30.638 | | 12.202 | |
| 11.276 | | 12.798 | |
| 11.276 | | 31.362 | |
| | | 25.000 | |
| 5.638 | | 25.000 | |
| 5.638 | | 25.000 | |
| 30.638 | 25.000 | 30.840 | |
| 25.000 | 50.000 | 37.798 | |
| 50.000 | 50.000 | 50.000 | 47.807 |
| 55.638 | 50.000 | 43.475 | 23.903 |
| 63.047 | 50.000 | 25.000 | |
| 50.000 | 50.000 | 37.798 | 23.903 |
| 50.000 | 50.000 | 37.202 | 26.305 |
| 25.000 | 50.000 | 12.798 | |
| 44.362 | 75.000 | 50.000 | 23.903 |
| 37.355 | 50.000 | 25.000 | |
| 50.402 | 50.000 | 37.546 | 42.710 |
| 25.000 | 50.000 | 12.202 | |
| 25.000 | 50.000 | 50.000 | |
| 75.000 | 100.000 | 100.000 | 86.219 |
| 30.638 | 50.000 | 25.000 | |
| 75.000 | 75.000 | 69.160 | 71.710 |
| 25.677 | 50.000 | 37.365 | |
| 63.047 | 75.000 | 62.202 | 47.483 |
| 50.000 | 75.000 | 62.202 | 47.807 |
| 50.000 | 75.000 | 75.000 | 47.807 |
| 11.276 | | 25.000 | |
| 32.394 | 62.325 | 37.365 | 35.044 |
| 36.953 | 75.000 | 62.202 | 45.184 |
| 68.685 | 87.325 | 87.887 | 47.807 |
| 75.000 | 100.000 | 100.000 | 71.710 |
| 38.047 | 62.325 | 62.798 | 26.599 |
| 25.000 | 75.000 | 25.000 | |
| 25.000 | 100.000 | 25.000 | 47.807 |
| | | 50.000 | |
| 43.685 | 50.000 | 43.727 | 23.682 |
| 37.355 | 81.232 | 62.202 | 50.106 |
| 50.000 | 50.000 | 62.202 | 47.807 |
| 69.362 | 75.000 | 75.000 | 49.670 |
| 37.645 | 75.000 | 50.000 | 12.404 |
| 50.000 | 75.000 | 62.798 | 44.743 |
| 81.315 | 49.649 | 69.160 | 69.151 |
| 38.724 | 25.000 | 50.000 | 23.903 |
| 25.000 | 75.000 | 69.756 | 18.304 |
| 69.362 | 50.000 | 75.000 | 65.046 |
| 30.638 | 25.000 | 18.727 | |
| 30.638 | 25.000 | 49.404 | |
| 25.000 | | 18.727 | |
| 75.000 | 30.881 | 68.727 | |
| 63.724 | 31.443 | 62.798 | 23.903 |
| 50.000 | 75.000 | 56.525 | 66.392 |
| 25.000 | 25.000 | 50.000 | 2.696 |
| 30.638 | 31.443 | 37.202 | |
| 63.724 | 25.000 | 75.000 | 23.903 |
| 38.047 | 75.000 | 31.525 | |
| 43.685 | 25.000 | 56.273 | 23.903 |
| 68.685 | 50.000 | 62.798 | 55.726 |
| 56.732 | 43.747 | 50.000 | |
| 75.000 | 43.928 | 75.000 | 23.903 |
| 43.685 | 50.000 | 43.727 | 25.715 |
| 50.000 | 75.000 | 50.000 | 23.903 |
| 50.000 | 50.000 | 50.000 | 45.144 |
| 62.645 | 75.000 | 56.958 | 66.425 |
| 57.409 | 50.000 | 50.000 | 19.233 |
| 56.732 | 50.000 | 100.000 | 55.726 |
| 63.047 | 50.000 | 62.635 | 47.807 |
| 36.968 | 75.000 | 50.252 | 10.542 |
| 81.330 | 50.000 | 69.160 | 71.710 |
| 25.677 | 50.000 | 37.365 | |
| 63.047 | 75.000 | 62.202 | 45.184 |
| 50.000 | 50.000 | 62.202 | 23.903 |
| 25.000 | 100.000 | 25.000 | 23.903 |
| 44.362 | 75.000 | 50.000 | 27.926 |
| 16.915 | | 50.000 | |
| 38.047 | 62.325 | 62.798 | 26.599 |
| 44.362 | 25.000 | 68.638 | 23.903 |
| Disconfirmation | Expectations | Performance | Satisfaction |
|---|
| -0.363 | 0.137 | 0.195 | 1.126 |
| 0.442 | -0.869 | -0.433 | 0.236 |
| -0.641 | -1.835 | -0.752 | 0.940 |
| -0.641 | 0.382 | 0.496 | 0.140 |
| 0.189 | 0.865 | 1.422 | 0.508 |
| -1.192 | 0.171 | -0.464 | -0.750 |
| 0.180 | 0.217 | 0.783 | -0.642 |
| -0.641 | 0.922 | 0.175 | -0.639 |
| 0.442 | 0.194 | -0.451 | 0.323 |
| -0.641 | -0.403 | -0.144 | -0.210 |
| 0.442 | 0.922 | 0.803 | 1.126 |
| -1.434 | 0.382 | -0.754 | -1.880 |
| -0.616 | -0.362 | -0.765 | -0.467 |
| -0.641 | 1.143 | 0.175 | 0.047 |
| -1.156 | -0.591 | -1.072 | -1.713 |
| -1.166 | -1.147 | -1.072 | -0.388 |
| 0.478 | 0.399 | -0.144 | 0.053 |
| -0.589 | -0.869 | 0.175 | 0.067 |
| 0.957 | 0.677 | 0.783 | 1.126 |
| -0.098 | -0.084 | -1.072 | -0.816 |
| -0.641 | 0.137 | 0.175 | -0.558 |
| -0.641 | 0.137 | -1.072 | -0.390 |
| 0.189 | 0.619 | 0.821 | 1.126 |
| 0.720 | -0.794 | -0.132 | 1.036 |
| 0.442 | -0.794 | 0.175 | 0.589 |
| 0.862 | 0.137 | 0.175 | 0.942 |
| 0.189 | 0.677 | 0.496 | 0.587 |
| -0.641 | 0.160 | -1.072 | 0.333 |
| 0.442 | 1.143 | 1.422 | 1.126 |
| -0.641 | 0.120 | 0.175 | 0.326 |
| 0.189 | -0.084 | 0.482 | 0.502 |
| -1.434 | 0.433 | -1.072 | -0.562 |
| 0.189 | -0.550 | 1.422 | 1.030 |
| -0.114 | 0.155 | -0.144 | 0.236 |
| 0.993 | 0.899 | -0.126 | 0.947 |
| -1.172 | -1.574 | -1.999 | -0.756 |
| -0.641 | -0.869 | -0.464 | -0.211 |
| -0.641 | -0.869 | -2.320 | -0.653 |
| 1.271 | -0.329 | 1.422 | 1.126 |
| 1.525 | -0.869 | 1.422 | 0.790 |
| 0.442 | -1.875 | 0.175 | 0.236 |
| -1.172 | -1.875 | -1.072 | -2.433 |
| -0.641 | 0.137 | -1.072 | -0.653 |
| -0.641 | 0.137 | 0.175 | 0.072 |
| 0.442 | 0.677 | 0.175 | 1.126 |
| -0.641 | 0.137 | -1.072 | -0.653 |
| -0.605 | 0.137 | 0.175 | 0.324 |
| 0.442 | -0.869 | 0.175 | 0.236 |
| 0.442 | -0.869 | 0.175 | 0.072 |
| -0.098 | 0.137 | -1.072 | -0.653 |
| -0.641 | 0.137 | -1.072 | -0.653 |
| -1.724 | -0.869 | -1.072 | -2.433 |
| -0.641 | 0.603 | -1.072 | 0.236 |
| 0.442 | 0.137 | 0.175 | 0.327 |
| -0.641 | -0.403 | -0.144 | -0.653 |
| -0.894 | 0.137 | -1.072 | -1.543 |
| 1.009 | 0.137 | 0.175 | 1.126 |
| -1.156 | 0.137 | -1.072 | -1.543 |
| 0.704 | 0.603 | 0.496 | 0.236 |
| -0.641 | -0.329 | 0.175 | -0.571 |
| 1.525 | 1.143 | 1.422 | 0.326 |
| -0.641 | 0.137 | -0.447 | 0.236 |
| 0.189 | 1.143 | 0.175 | 0.236 |
| -1.724 | 0.137 | -1.072 | -0.653 |
| -0.367 | 0.137 | 0.175 | -0.471 |
| -1.724 | -0.107 | -2.320 | -2.433 |
| 0.442 | 0.137 | 1.422 | 0.236 |
| 1.247 | 0.137 | 1.422 | 1.126 |
| 1.525 | 1.143 | 1.422 | 1.126 |
| -0.089 | 0.137 | 0.175 | 0.236 |
| 0.957 | 1.143 | 1.422 | 1.126 |
| -0.641 | 0.137 | 0.175 | -0.476 |
| 0.680 | 0.137 | -1.072 | 0.236 |
| -0.388 | 0.137 | 0.175 | 0.236 |
| 0.442 | 1.143 | 0.175 | 1.030 |
| -0.641 | 1.143 | 0.175 | 0.236 |
| 1.018 | 0.865 | 1.422 | 0.148 |
| 0.431 | 0.137 | 0.175 | 0.236 |
| 1.525 | 1.143 | 1.422 | 1.126 |
| 1.525 | 1.143 | 1.422 | 1.126 |
| 1.525 | 1.143 | -1.072 | 0.236 |
| 1.247 | 1.143 | 1.422 | 1.126 |
| 0.442 | 1.143 | 1.422 | 1.126 |
| 1.525 | 1.143 | 1.422 | 1.126 |
| 1.271 | 0.899 | 1.422 | 0.236 |
| 1.525 | 1.143 | 1.422 | 0.866 |
| 0.442 | -2.881 | 1.422 | 0.236 |
| 1.525 | 0.137 | 0.175 | 1.036 |
| 1.525 | 1.143 | 1.422 | 1.126 |
| 1.018 | 0.922 | 0.175 | -0.024 |
| -2.807 | -2.881 | -1.072 | -2.433 |
| -2.807 | -2.881 | -2.320 | -2.433 |
| 1.525 | -2.881 | -0.146 | 0.236 |
| -0.641 | -1.875 | -1.072 | -2.433 |
| 1.525 | 1.143 | 0.175 | 1.126 |
| 0.695 | 1.143 | 0.783 | 0.236 |
| -1.724 | -1.409 | -1.072 | -1.905 |
| -0.641 | -1.875 | -2.320 | -2.433 |
| Disconfirmation | Expectations | Performance | Satisfaction |
|---|
| 3.257 | 4.000 | 4.016 | 5.000 |
| 4.000 | 3.000 | 3.513 | 4.000 |
| 3.000 | 2.039 | 3.257 | 4.791 |
| 3.000 | 4.243 | 4.257 | 3.892 |
| 3.766 | 4.723 | 5.000 | 4.305 |
| 2.491 | 4.034 | 3.487 | 2.892 |
| 3.758 | 4.079 | 4.487 | 3.012 |
| 3.000 | 4.780 | 4.000 | 3.016 |
| 4.000 | 4.057 | 3.498 | 4.098 |
| 3.000 | 3.463 | 3.744 | 3.499 |
| 4.000 | 4.780 | 4.503 | 5.000 |
| 2.267 | 4.243 | 3.256 | 1.622 |
| 3.023 | 3.503 | 3.246 | 3.209 |
| 3.000 | 5.000 | 4.000 | 3.787 |
| 2.524 | 3.277 | 3.000 | 1.809 |
| 2.515 | 2.723 | 3.000 | 3.298 |
| 4.033 | 4.260 | 3.744 | 3.794 |
| 3.048 | 3.000 | 4.000 | 3.810 |
| 4.476 | 4.537 | 4.487 | 5.000 |
| 3.501 | 3.780 | 3.000 | 2.818 |
| 3.000 | 4.000 | 4.000 | 3.107 |
| 3.000 | 4.000 | 3.000 | 3.296 |
| 3.766 | 4.479 | 4.518 | 5.000 |
| 4.257 | 3.074 | 3.754 | 4.899 |
| 4.000 | 3.074 | 4.000 | 4.397 |
| 4.388 | 4.000 | 4.000 | 4.794 |
| 3.766 | 4.537 | 4.257 | 4.394 |
| 3.000 | 4.023 | 3.000 | 4.109 |
| 4.000 | 5.000 | 5.000 | 5.000 |
| 3.000 | 3.982 | 4.000 | 4.101 |
| 3.766 | 3.780 | 4.246 | 4.298 |
| 2.267 | 4.294 | 3.000 | 3.103 |
| 3.766 | 3.317 | 5.000 | 4.892 |
| 3.487 | 4.018 | 3.744 | 4.000 |
| 4.509 | 4.757 | 3.759 | 4.799 |
| 2.509 | 2.299 | 2.257 | 2.885 |
| 3.000 | 3.000 | 3.487 | 3.497 |
| 3.000 | 3.000 | 2.000 | 3.000 |
| 4.766 | 3.537 | 5.000 | 5.000 |
| 5.000 | 3.000 | 5.000 | 4.623 |
| 4.000 | 2.000 | 4.000 | 4.000 |
| 2.509 | 2.000 | 3.000 | 1.000 |
| 3.000 | 4.000 | 3.000 | 3.000 |
| 3.000 | 4.000 | 4.000 | 3.816 |
| 4.000 | 4.537 | 4.000 | 5.000 |
| 3.000 | 4.000 | 3.000 | 3.000 |
| 3.033 | 4.000 | 4.000 | 4.098 |
| 4.000 | 3.000 | 4.000 | 4.000 |
| 4.000 | 3.000 | 4.000 | 3.816 |
| 3.501 | 4.000 | 3.000 | 3.000 |
| 3.000 | 4.000 | 3.000 | 3.000 |
| 2.000 | 3.000 | 3.000 | 1.000 |
| 3.000 | 4.463 | 3.000 | 4.000 |
| 4.000 | 4.000 | 4.000 | 4.102 |
| 3.000 | 3.463 | 3.744 | 3.000 |
| 2.766 | 4.000 | 3.000 | 2.000 |
| 4.524 | 4.000 | 4.000 | 5.000 |
| 2.524 | 4.000 | 3.000 | 2.000 |
| 4.242 | 4.463 | 4.257 | 4.000 |
| 3.000 | 3.537 | 4.000 | 3.092 |
| 5.000 | 5.000 | 5.000 | 4.101 |
| 3.000 | 4.000 | 3.502 | 4.000 |
| 3.766 | 5.000 | 4.000 | 4.000 |
| 2.000 | 4.000 | 3.000 | 3.000 |
| 3.253 | 4.000 | 4.000 | 3.205 |
| 2.000 | 3.757 | 2.000 | 1.000 |
| 4.000 | 4.000 | 5.000 | 4.000 |
| 4.743 | 4.000 | 5.000 | 5.000 |
| 5.000 | 5.000 | 5.000 | 5.000 |
| 3.509 | 4.000 | 4.000 | 4.000 |
| 4.476 | 5.000 | 5.000 | 5.000 |
| 3.000 | 4.000 | 4.000 | 3.199 |
| 4.219 | 4.000 | 3.000 | 4.000 |
| 3.234 | 4.000 | 4.000 | 4.000 |
| 4.000 | 5.000 | 4.000 | 4.892 |
| 3.000 | 5.000 | 4.000 | 4.000 |
| 4.532 | 4.723 | 5.000 | 3.901 |
| 3.990 | 4.000 | 4.000 | 4.000 |
| 5.000 | 5.000 | 5.000 | 5.000 |
| 5.000 | 5.000 | 5.000 | 5.000 |
| 5.000 | 5.000 | 3.000 | 4.000 |
| 4.743 | 5.000 | 5.000 | 5.000 |
| 4.000 | 5.000 | 5.000 | 5.000 |
| 5.000 | 5.000 | 5.000 | 5.000 |
| 4.766 | 4.757 | 5.000 | 4.000 |
| 5.000 | 5.000 | 5.000 | 4.707 |
| 4.000 | 1.000 | 5.000 | 4.000 |
| 5.000 | 4.000 | 4.000 | 4.899 |
| 5.000 | 5.000 | 5.000 | 5.000 |
| 4.532 | 4.780 | 4.000 | 3.708 |
| 1.000 | 1.000 | 3.000 | 1.000 |
| 1.000 | 1.000 | 2.000 | 1.000 |
| 5.000 | 1.000 | 3.743 | 4.000 |
| 3.000 | 2.000 | 3.000 | 1.000 |
| 5.000 | 5.000 | 4.000 | 5.000 |
| 4.234 | 5.000 | 4.487 | 4.000 |
| 2.000 | 2.463 | 3.000 | 1.593 |
| 3.000 | 2.000 | 2.000 | 1.000 |
| Disconfirmation | Expectations | Performance | Satisfaction |
|---|
| 56.418 | 75.000 | 75.400 | 95.431 |
| 75.000 | 50.000 | 62.816 | 71.573 |
| 50.000 | 25.976 | 56.428 | 90.209 |
| 50.000 | 81.072 | 81.428 | 68.869 |
| 69.153 | 93.085 | 100.000 | 79.204 |
| 37.265 | 75.843 | 62.184 | 45.011 |
| 68.943 | 76.983 | 87.184 | 48.026 |
| 50.000 | 94.498 | 75.000 | 47.893 |
| 75.000 | 76.413 | 62.457 | 73.671 |
| 50.000 | 61.575 | 68.612 | 59.342 |
| 75.000 | 94.498 | 87.584 | 95.431 |
| 31.678 | 81.072 | 56.388 | 14.558 |
| 50.571 | 62.582 | 56.155 | 52.385 |
| 50.000 | 100.000 | 75.000 | 66.434 |
| 38.096 | 56.915 | 50.000 | 19.669 |
| 37.887 | 43.085 | 50.000 | 54.295 |
| 75.831 | 81.510 | 68.612 | 66.591 |
| 51.193 | 50.000 | 75.000 | 66.819 |
| 86.904 | 88.425 | 87.184 | 95.431 |
| 62.525 | 69.498 | 50.000 | 42.770 |
| 50.000 | 75.000 | 75.000 | 50.434 |
| 50.000 | 75.000 | 50.000 | 54.979 |
| 69.153 | 86.980 | 87.943 | 95.431 |
| 81.418 | 51.851 | 68.845 | 92.914 |
| 75.000 | 51.851 | 75.000 | 80.995 |
| 84.691 | 75.000 | 75.000 | 90.449 |
| 69.153 | 88.425 | 81.428 | 80.980 |
| 50.000 | 75.570 | 50.000 | 73.906 |
| 75.000 | 100.000 | 100.000 | 95.431 |
| 50.000 | 74.562 | 75.000 | 74.090 |
| 69.153 | 69.498 | 81.155 | 79.031 |
| 31.678 | 82.353 | 50.000 | 49.548 |
| 69.153 | 57.923 | 100.000 | 92.726 |
| 62.163 | 75.438 | 68.612 | 71.573 |
| 87.735 | 93.928 | 68.971 | 89.916 |
| 37.735 | 32.486 | 31.428 | 43.871 |
| 50.000 | 50.000 | 62.184 | 58.985 |
| 50.000 | 50.000 | 25.000 | 47.715 |
| 94.153 | 63.425 | 100.000 | 95.431 |
| 100.000 | 50.000 | 100.000 | 86.196 |
| 75.000 | 25.000 | 75.000 | 71.573 |
| 37.735 | 25.000 | 50.000 | |
| 50.000 | 75.000 | 50.000 | 47.715 |
| 50.000 | 75.000 | 75.000 | 66.965 |
| 75.000 | 88.425 | 75.000 | 95.431 |
| 50.000 | 75.000 | 50.000 | 47.715 |
| 50.831 | 75.000 | 75.000 | 73.537 |
| 75.000 | 50.000 | 75.000 | 71.573 |
| 75.000 | 50.000 | 75.000 | 66.965 |
| 62.525 | 75.000 | 50.000 | 47.715 |
| 50.000 | 75.000 | 50.000 | 47.715 |
| 25.000 | 50.000 | 50.000 | |
| 50.000 | 86.575 | 50.000 | 71.573 |
| 75.000 | 75.000 | 75.000 | 73.971 |
| 50.000 | 61.575 | 68.612 | 47.715 |
| 44.153 | 75.000 | 50.000 | 23.858 |
| 88.096 | 75.000 | 75.000 | 95.431 |
| 38.096 | 75.000 | 50.000 | 23.858 |
| 81.057 | 86.575 | 81.428 | 71.573 |
| 50.000 | 63.425 | 75.000 | 50.019 |
| 100.000 | 100.000 | 100.000 | 74.105 |
| 50.000 | 75.000 | 62.543 | 71.573 |
| 69.153 | 100.000 | 75.000 | 71.573 |
| 25.000 | 75.000 | 50.000 | 47.715 |
| 56.316 | 75.000 | 75.000 | 52.829 |
| 25.000 | 68.928 | 25.000 | |
| 75.000 | 75.000 | 100.000 | 71.573 |
| 93.582 | 75.000 | 100.000 | 95.431 |
| 100.000 | 100.000 | 100.000 | 95.431 |
| 62.735 | 75.000 | 75.000 | 71.573 |
| 86.904 | 100.000 | 100.000 | 95.431 |
| 50.000 | 75.000 | 75.000 | 52.196 |
| 80.485 | 75.000 | 50.000 | 71.573 |
| 55.847 | 75.000 | 75.000 | 71.573 |
| 75.000 | 100.000 | 75.000 | 92.726 |
| 50.000 | 100.000 | 75.000 | 71.573 |
| 88.306 | 93.085 | 100.000 | 68.611 |
| 74.740 | 75.000 | 75.000 | 71.573 |
| 100.000 | 100.000 | 100.000 | 95.431 |
| 100.000 | 100.000 | 100.000 | 95.431 |
| 100.000 | 100.000 | 50.000 | 71.573 |
| 93.582 | 100.000 | 100.000 | 95.431 |
| 75.000 | 100.000 | 100.000 | 95.431 |
| 100.000 | 100.000 | 100.000 | 95.431 |
| 94.153 | 93.928 | 100.000 | 71.573 |
| 100.000 | 100.000 | 100.000 | 88.421 |
| 75.000 | | 100.000 | 71.573 |
| 100.000 | 75.000 | 75.000 | 92.794 |
| 100.000 | 100.000 | 100.000 | 95.431 |
| 88.306 | 94.498 | 75.000 | 64.594 |
| | | 50.000 | |
| | | 25.000 | |
| 100.000 | | 68.572 | 71.573 |
| 50.000 | 25.000 | 50.000 | |
| 100.000 | 100.000 | 75.000 | 95.431 |
| 80.847 | 100.000 | 87.184 | 71.573 |
| 25.000 | 36.575 | 50.000 | 13.695 |
| 50.000 | 25.000 | 25.000 | |
Performance / Index
| LV Index Values |
|---|
| Disconfirmation | 3.128 |
| Expectations | 3.417 |
| Performance | 3.374 |
| Satisfaction | 2.975 |
| LV Performances |
|---|
| Disconfirmation | 53.209 |
| Expectations | 60.430 |
| Performance | 59.362 |
| Satisfaction | 47.091 |
| MV Performances |
|---|
| disc_1 | 53.973 |
| disc_2 | 55.008 |
| disc_3 | 52.338 |
| disc_4 | 51.354 |
| exp_1 | 61.191 |
| exp_2 | 61.913 |
| exp_3 | 59.838 |
| exp_4 | 58.727 |
| perf_1 | 59.567 |
| perf_2 | 59.116 |
| perf_3 | 58.098 |
| perf_4 | 60.675 |
| sat_1 | 50.090 |
| sat_10 | 47.784 |
| sat_2 | 47.958 |
| sat_3 | 48.602 |
| sat_4 | 48.475 |
| sat_5 | 42.736 |
| sat_6 | 46.071 |
| sat_7 | 45.596 |
| sat_8 | 46.858 |
| sat_9 | 46.290 |
| LV Index Values |
|---|
| Disconfirmation | 2.733 |
| Expectations | 2.944 |
| Performance | 3.034 |
| Satisfaction | 2.271 |
| LV Performances |
|---|
| Disconfirmation | 43.330 |
| Expectations | 48.603 |
| Performance | 50.862 |
| Satisfaction | 30.324 |
| MV Performances |
|---|
| disc_1 | 43.939 |
| disc_2 | 44.697 |
| disc_3 | 41.896 |
| disc_4 | 42.677 |
| exp_1 | 48.990 |
| exp_2 | 49.495 |
| exp_3 | 47.730 |
| exp_4 | 48.232 |
| perf_1 | 50.505 |
| perf_2 | 51.010 |
| perf_3 | 49.242 |
| perf_4 | 52.596 |
| sat_1 | 32.576 |
| sat_10 | 31.480 |
| sat_2 | 30.146 |
| sat_3 | 30.684 |
| sat_4 | 31.086 |
| sat_5 | 27.339 |
| sat_6 | 30.514 |
| sat_7 | 28.436 |
| sat_8 | 30.641 |
| sat_9 | 30.015 |
| LV Index Values |
|---|
| Disconfirmation | 3.592 |
| Expectations | 3.864 |
| Performance | 3.860 |
| Satisfaction | 3.734 |
| LV Performances |
|---|
| Disconfirmation | 64.797 |
| Expectations | 71.591 |
| Performance | 71.493 |
| Satisfaction | 65.159 |
| MV Performances |
|---|
| disc_1 | 65.051 |
| disc_2 | 67.472 |
| disc_3 | 64.796 |
| disc_4 | 61.480 |
| exp_1 | 72.449 |
| exp_2 | 73.469 |
| exp_3 | 71.684 |
| exp_4 | 68.112 |
| perf_1 | 72.449 |
| perf_2 | 70.918 |
| perf_3 | 70.153 |
| perf_4 | 72.449 |
| sat_1 | 70.408 |
| sat_10 | 65.043 |
| sat_2 | 67.092 |
| sat_3 | 67.602 |
| sat_4 | 68.622 |
| sat_5 | 58.284 |
| sat_6 | 62.756 |
| sat_7 | 63.058 |
| sat_8 | 64.101 |
| sat_9 | 64.206 |
Quality Criteria
Importance-Performance Map [Satisfaction] (constructs, unstandardized effects)
| Satisfaction |
|---|
| Disconfirmation | 0.651 |
| Expectations | 0.647 |
| Performance | 0.938 |
| Performances |
|---|
| Disconfirmation | 53.209 |
| Expectations | 60.430 |
| Performance | 59.362 |
| Satisfaction |
|---|
| Disconfirmation | 0.489 |
| Expectations | 0.526 |
| Performance | 0.840 |
| Performances |
|---|
| Disconfirmation | 43.330 |
| Expectations | 48.603 |
| Performance | 50.862 |
| Satisfaction |
|---|
| Disconfirmation | 0.599 |
| Expectations | 0.517 |
| Performance | 0.930 |
| Performances |
|---|
| Disconfirmation | 64.797 |
| Expectations | 71.591 |
| Performance | 71.493 |
Importance-Performance Map [Satisfaction] (constructs, unstandardized effects) charts
Importance-Performance Map [Satisfaction] (constructs, standardized effects)
| Satisfaction |
|---|
| Disconfirmation | 0.457 |
| Expectations | 0.541 |
| Performance | 0.654 |
| Performances |
|---|
| Disconfirmation | 53.209 |
| Expectations | 60.430 |
| Performance | 59.362 |
| Satisfaction |
|---|
| Disconfirmation | 0.350 |
| Expectations | 0.491 |
| Performance | 0.621 |
| Performances |
|---|
| Disconfirmation | 43.330 |
| Expectations | 48.603 |
| Performance | 50.862 |
| Satisfaction |
|---|
| Disconfirmation | 0.492 |
| Expectations | 0.457 |
| Performance | 0.663 |
| Performances |
|---|
| Disconfirmation | 64.797 |
| Expectations | 71.591 |
| Performance | 71.493 |
Importance-Performance Map [Satisfaction] (constructs, standardized effects) charts
Importance-Performance Map [Satisfaction] (indicators, unstandardized effects)
| Satisfaction |
|---|
| disc_1 | 0.169 |
| disc_2 | 0.166 |
| disc_3 | 0.158 |
| disc_4 | 0.157 |
| exp_1 | 0.162 |
| exp_2 | 0.164 |
| exp_3 | 0.163 |
| exp_4 | 0.158 |
| perf_1 | 0.237 |
| perf_2 | 0.238 |
| perf_3 | 0.232 |
| perf_4 | 0.231 |
| MV Performances |
|---|
| disc_1 | 53.973 |
| disc_2 | 55.008 |
| disc_3 | 52.338 |
| disc_4 | 51.354 |
| exp_1 | 61.191 |
| exp_2 | 61.913 |
| exp_3 | 59.838 |
| exp_4 | 58.727 |
| perf_1 | 59.567 |
| perf_2 | 59.116 |
| perf_3 | 58.098 |
| perf_4 | 60.675 |
| Satisfaction |
|---|
| disc_1 | 0.131 |
| disc_2 | 0.124 |
| disc_3 | 0.124 |
| disc_4 | 0.110 |
| exp_1 | 0.128 |
| exp_2 | 0.132 |
| exp_3 | 0.136 |
| exp_4 | 0.131 |
| perf_1 | 0.196 |
| perf_2 | 0.214 |
| perf_3 | 0.211 |
| perf_4 | 0.219 |
| MV Performances |
|---|
| disc_1 | 43.939 |
| disc_2 | 44.697 |
| disc_3 | 41.896 |
| disc_4 | 42.677 |
| exp_1 | 48.990 |
| exp_2 | 49.495 |
| exp_3 | 47.730 |
| exp_4 | 48.232 |
| perf_1 | 50.505 |
| perf_2 | 51.010 |
| perf_3 | 49.242 |
| perf_4 | 52.596 |
| Satisfaction |
|---|
| disc_1 | 0.145 |
| disc_2 | 0.160 |
| disc_3 | 0.154 |
| disc_4 | 0.140 |
| exp_1 | 0.135 |
| exp_2 | 0.143 |
| exp_3 | 0.126 |
| exp_4 | 0.114 |
| perf_1 | 0.229 |
| perf_2 | 0.224 |
| perf_3 | 0.238 |
| perf_4 | 0.239 |
| MV Performances |
|---|
| disc_1 | 65.051 |
| disc_2 | 67.472 |
| disc_3 | 64.796 |
| disc_4 | 61.480 |
| exp_1 | 72.449 |
| exp_2 | 73.469 |
| exp_3 | 71.684 |
| exp_4 | 68.112 |
| perf_1 | 72.449 |
| perf_2 | 70.918 |
| perf_3 | 70.153 |
| perf_4 | 72.449 |
Importance-Performance Map [Satisfaction] (indicators, unstandardized effects) charts
Importance-Performance Map [Satisfaction] (indicators, standardized effects )
| Satisfaction |
|---|
| disc_1 | 0.132 |
| disc_2 | 0.129 |
| disc_3 | 0.124 |
| disc_4 | 0.113 |
| exp_1 | 0.143 |
| exp_2 | 0.148 |
| exp_3 | 0.143 |
| exp_4 | 0.138 |
| perf_1 | 0.175 |
| perf_2 | 0.174 |
| perf_3 | 0.176 |
| perf_4 | 0.174 |
| MV Performances |
|---|
| disc_1 | 53.973 |
| disc_2 | 55.008 |
| disc_3 | 52.338 |
| disc_4 | 51.354 |
| exp_1 | 61.191 |
| exp_2 | 61.913 |
| exp_3 | 59.838 |
| exp_4 | 58.727 |
| perf_1 | 59.567 |
| perf_2 | 59.116 |
| perf_3 | 58.098 |
| perf_4 | 60.675 |
| Satisfaction |
|---|
| disc_1 | 0.107 |
| disc_2 | 0.108 |
| disc_3 | 0.105 |
| disc_4 | 0.079 |
| exp_1 | 0.125 |
| exp_2 | 0.132 |
| exp_3 | 0.130 |
| exp_4 | 0.127 |
| perf_1 | 0.156 |
| perf_2 | 0.174 |
| perf_3 | 0.187 |
| perf_4 | 0.184 |
| MV Performances |
|---|
| disc_1 | 43.939 |
| disc_2 | 44.697 |
| disc_3 | 41.896 |
| disc_4 | 42.677 |
| exp_1 | 48.990 |
| exp_2 | 49.495 |
| exp_3 | 47.730 |
| exp_4 | 48.232 |
| perf_1 | 50.505 |
| perf_2 | 51.010 |
| perf_3 | 49.242 |
| perf_4 | 52.596 |
| Satisfaction |
|---|
| disc_1 | 0.135 |
| disc_2 | 0.133 |
| disc_3 | 0.135 |
| disc_4 | 0.126 |
| exp_1 | 0.129 |
| exp_2 | 0.131 |
| exp_3 | 0.118 |
| exp_4 | 0.113 |
| perf_1 | 0.173 |
| perf_2 | 0.168 |
| perf_3 | 0.175 |
| perf_4 | 0.178 |
| MV Performances |
|---|
| disc_1 | 65.051 |
| disc_2 | 67.472 |
| disc_3 | 64.796 |
| disc_4 | 61.480 |
| exp_1 | 72.449 |
| exp_2 | 73.469 |
| exp_3 | 71.684 |
| exp_4 | 68.112 |
| perf_1 | 72.449 |
| perf_2 | 70.918 |
| perf_3 | 70.153 |
| perf_4 | 72.449 |
Importance-Performance Map [Satisfaction] (indicators, standardized effects ) charts
Base Data
Setting
| Data file Settings | |
| Data file | no_missing3 [277 records] |
| Missing value marker | none |
| Data Setup Settings | |
| Algorithm to handle missing data | Mean Replacement |
| Weighting Vector | - |
| PLS Algorithm Settings | |
| Data metric | Mean 0, Var 1 |
| Initial Weights | 1.0 |
| Max. number of iterations | 5000 |
| Stop criterion | 7 |
| Use Lohmoeller settings? | No |
| Weighting scheme | Path |
| Importance-Performance Map Analysis Settings | |
| Latent variable | Satisfaction |
| Range :disc_1 | from 1.0 to 5.0 |
| Range :disc_2 | from 1.0 to 5.0 |
| Range :disc_3 | from 1.0 to 5.0 |
| Range :disc_4 | from 1.0 to 5.0 |
| Range :exp_1 | from 1.0 to 5.0 |
| Range :exp_2 | from 1.0 to 5.0 |
| Range :exp_3 | from 1.0 to 5.0 |
| Range :exp_4 | from 1.0 to 5.0 |
| Range :perf_1 | from 1.0 to 5.0 |
| Range :perf_2 | from 1.0 to 5.0 |
| Range :perf_3 | from 1.0 to 5.0 |
| Range :perf_4 | from 1.0 to 5.0 |
| Range :sat_1 | from 1.0 to 5.0 |
| Range :sat_10 | from 1.0 to 5.0 |
| Range :sat_2 | from 1.0 to 5.0 |
| Range :sat_3 | from 1.0 to 5.0 |
| Range :sat_4 | from 1.0 to 5.0 |
| Range :sat_5 | from 1.0 to 6.0 |
| Range :sat_6 | from 1.0 to 5.31 |
| Range :sat_7 | from 1.0 to 5.34 |
| Range :sat_8 | from 1.0 to 5.25 |
| Range :sat_9 | from 1.0 to 5.21 |
| Results | All Predecessors of the Selected Target Construct |
| Construct Outer Weighting Mode Settings | |
| Disconfirmation | Automatic |
| Expectations | Automatic |
| Performance | Automatic |
| Satisfaction | Automatic |
| Data file Settings | |
| Data file | no_missing3 [277 records] |
| Missing value marker | none |
| Data Setup Settings | |
| Algorithm to handle missing data | Mean Replacement |
| Weighting Vector | - |
| PLS Algorithm Settings | |
| Data metric | Mean 0, Var 1 |
| Initial Weights | 1.0 |
| Max. number of iterations | 5000 |
| Stop criterion | 7 |
| Use Lohmoeller settings? | No |
| Weighting scheme | Path |
| Importance-Performance Map Analysis Settings | |
| Latent variable | Satisfaction |
| Range :disc_1 | from 1.0 to 5.0 |
| Range :disc_2 | from 1.0 to 5.0 |
| Range :disc_3 | from 1.0 to 5.0 |
| Range :disc_4 | from 1.0 to 5.0 |
| Range :exp_1 | from 1.0 to 5.0 |
| Range :exp_2 | from 1.0 to 5.0 |
| Range :exp_3 | from 1.0 to 5.0 |
| Range :exp_4 | from 1.0 to 5.0 |
| Range :perf_1 | from 1.0 to 5.0 |
| Range :perf_2 | from 1.0 to 5.0 |
| Range :perf_3 | from 1.0 to 5.0 |
| Range :perf_4 | from 1.0 to 5.0 |
| Range :sat_1 | from 1.0 to 5.0 |
| Range :sat_10 | from 1.0 to 5.0 |
| Range :sat_2 | from 1.0 to 5.0 |
| Range :sat_3 | from 1.0 to 5.0 |
| Range :sat_4 | from 1.0 to 5.0 |
| Range :sat_5 | from 1.0 to 6.0 |
| Range :sat_6 | from 1.0 to 5.31 |
| Range :sat_7 | from 1.0 to 5.34 |
| Range :sat_8 | from 1.0 to 5.25 |
| Range :sat_9 | from 1.0 to 5.21 |
| Results | All Predecessors of the Selected Target Construct |
| Construct Outer Weighting Mode Settings | |
| Disconfirmation | Automatic |
| Expectations | Automatic |
| Performance | Automatic |
| Satisfaction | Automatic |
| Data file Settings | |
| Data file | no_missing3 [277 records] |
| Missing value marker | none |
| Data Setup Settings | |
| Algorithm to handle missing data | Mean Replacement |
| Weighting Vector | - |
| PLS Algorithm Settings | |
| Data metric | Mean 0, Var 1 |
| Initial Weights | 1.0 |
| Max. number of iterations | 5000 |
| Stop criterion | 7 |
| Use Lohmoeller settings? | No |
| Weighting scheme | Path |
| Importance-Performance Map Analysis Settings | |
| Latent variable | Satisfaction |
| Range :disc_1 | from 1.0 to 5.0 |
| Range :disc_2 | from 1.0 to 5.0 |
| Range :disc_3 | from 1.0 to 5.0 |
| Range :disc_4 | from 1.0 to 5.0 |
| Range :exp_1 | from 1.0 to 5.0 |
| Range :exp_2 | from 1.0 to 5.0 |
| Range :exp_3 | from 1.0 to 5.0 |
| Range :exp_4 | from 1.0 to 5.0 |
| Range :perf_1 | from 1.0 to 5.0 |
| Range :perf_2 | from 1.0 to 5.0 |
| Range :perf_3 | from 1.0 to 5.0 |
| Range :perf_4 | from 1.0 to 5.0 |
| Range :sat_1 | from 1.0 to 5.0 |
| Range :sat_10 | from 1.0 to 5.0 |
| Range :sat_2 | from 1.0 to 5.0 |
| Range :sat_3 | from 1.0 to 5.0 |
| Range :sat_4 | from 1.0 to 5.0 |
| Range :sat_5 | from 1.0 to 6.0 |
| Range :sat_6 | from 1.0 to 5.31 |
| Range :sat_7 | from 1.0 to 5.34 |
| Range :sat_8 | from 1.0 to 5.25 |
| Range :sat_9 | from 1.0 to 5.21 |
| Results | All Predecessors of the Selected Target Construct |
| Construct Outer Weighting Mode Settings | |
| Disconfirmation | Automatic |
| Expectations | Automatic |
| Performance | Automatic |
| Satisfaction | Automatic |
Inner Model
| Disconfirmation | Expectations | Performance | Satisfaction |
|---|
| Disconfirmation | | | | 1.000 |
| Expectations | | | 1.000 | 1.000 |
| Performance | 1.000 | | | 1.000 |
| Satisfaction | | | | |
| Disconfirmation | Expectations | Performance | Satisfaction |
|---|
| Disconfirmation | | | | 1.000 |
| Expectations | | | 1.000 | 1.000 |
| Performance | 1.000 | | | 1.000 |
| Satisfaction | | | | |
| Disconfirmation | Expectations | Performance | Satisfaction |
|---|
| Disconfirmation | | | | 1.000 |
| Expectations | | | 1.000 | 1.000 |
| Performance | 1.000 | | | 1.000 |
| Satisfaction | | | | |
Outer Model
| Disconfirmation | Expectations | Performance | Satisfaction |
|---|
| disc_1 | -1.000 | | | |
| disc_2 | -1.000 | | | |
| disc_3 | -1.000 | | | |
| disc_4 | -1.000 | | | |
| exp_1 | | -1.000 | | |
| exp_2 | | -1.000 | | |
| exp_3 | | -1.000 | | |
| exp_4 | | -1.000 | | |
| perf_1 | | | -1.000 | |
| perf_2 | | | -1.000 | |
| perf_3 | | | -1.000 | |
| perf_4 | | | -1.000 | |
| sat_1 | | | | -1.000 |
| sat_10 | | | | -1.000 |
| sat_2 | | | | -1.000 |
| sat_3 | | | | -1.000 |
| sat_4 | | | | -1.000 |
| sat_5 | | | | -1.000 |
| sat_6 | | | | -1.000 |
| sat_7 | | | | -1.000 |
| sat_8 | | | | -1.000 |
| sat_9 | | | | -1.000 |
| Disconfirmation | Expectations | Performance | Satisfaction |
|---|
| disc_1 | -1.000 | | | |
| disc_2 | -1.000 | | | |
| disc_3 | -1.000 | | | |
| disc_4 | -1.000 | | | |
| exp_1 | | -1.000 | | |
| exp_2 | | -1.000 | | |
| exp_3 | | -1.000 | | |
| exp_4 | | -1.000 | | |
| perf_1 | | | -1.000 | |
| perf_2 | | | -1.000 | |
| perf_3 | | | -1.000 | |
| perf_4 | | | -1.000 | |
| sat_1 | | | | -1.000 |
| sat_10 | | | | -1.000 |
| sat_2 | | | | -1.000 |
| sat_3 | | | | -1.000 |
| sat_4 | | | | -1.000 |
| sat_5 | | | | -1.000 |
| sat_6 | | | | -1.000 |
| sat_7 | | | | -1.000 |
| sat_8 | | | | -1.000 |
| sat_9 | | | | -1.000 |
| Disconfirmation | Expectations | Performance | Satisfaction |
|---|
| disc_1 | -1.000 | | | |
| disc_2 | -1.000 | | | |
| disc_3 | -1.000 | | | |
| disc_4 | -1.000 | | | |
| exp_1 | | -1.000 | | |
| exp_2 | | -1.000 | | |
| exp_3 | | -1.000 | | |
| exp_4 | | -1.000 | | |
| perf_1 | | | -1.000 | |
| perf_2 | | | -1.000 | |
| perf_3 | | | -1.000 | |
| perf_4 | | | -1.000 | |
| sat_1 | | | | -1.000 |
| sat_10 | | | | -1.000 |
| sat_2 | | | | -1.000 |
| sat_3 | | | | -1.000 |
| sat_4 | | | | -1.000 |
| sat_5 | | | | -1.000 |
| sat_6 | | | | -1.000 |
| sat_7 | | | | -1.000 |
| sat_8 | | | | -1.000 |
| sat_9 | | | | -1.000 |
Indicator Data (Original)
| disc_1 | disc_2 | disc_3 | disc_4 | exp_1 | exp_2 | exp_3 | exp_4 | perf_1 | perf_2 | perf_3 | perf_4 | sat_1 | sat_10 | sat_2 | sat_3 | sat_4 | sat_5 | sat_6 | sat_7 | sat_8 | sat_9 |
|---|
| 3.000 | 4.000 | 4.000 | 3.000 | 3.000 | 4.000 | 4.000 | 2.000 | 4.000 | 3.000 | 3.000 | 4.000 | 4.000 | 5.000 | 4.000 | 4.000 | 5.000 | 5.000 | 5.000 | 5.000 | 5.000 | 5.000 |
| 4.000 | 4.000 | 3.000 | 4.000 | 2.000 | 3.000 | 4.000 | 4.000 | 4.000 | 5.000 | 5.000 | 5.000 | 4.000 | 5.000 | 5.000 | 5.000 | 5.000 | 5.000 | 5.000 | 5.000 | 5.000 | 5.000 |
| 3.000 | 3.000 | 3.000 | 3.000 | 4.000 | 4.000 | 4.000 | 4.000 | 4.000 | 4.000 | 4.000 | 4.000 | 4.000 | 5.000 | 4.000 | 4.000 | 4.000 | 4.000 | 5.000 | 4.000 | 5.000 | 5.000 |
| 3.000 | 2.000 | 3.000 | 1.000 | 4.000 | 4.000 | 3.000 | 3.000 | 3.000 | 2.000 | 2.000 | 3.000 | 4.000 | 2.000 | 2.000 | 4.000 | 2.000 | 4.000 | 3.000 | 2.000 | 2.000 | 2.000 |
| 4.000 | 3.000 | 4.000 | 4.000 | 4.000 | 4.000 | 4.000 | 4.000 | 4.000 | 4.000 | 4.000 | 4.000 | 4.000 | 4.000 | 4.380 | 4.510 | 4.100 | 5.000 | 4.000 | 4.000 | 4.000 | 4.000 |
| 2.000 | 2.000 | 3.000 | 2.000 | 3.000 | 2.000 | 4.000 | 4.000 | 3.000 | 3.000 | 3.000 | 3.000 | 2.000 | 3.000 | 2.000 | 2.000 | 2.000 | 3.000 | 3.000 | 3.000 | 3.000 | 3.000 |
| 3.000 | 3.000 | 3.000 | 3.000 | 5.000 | 4.000 | 4.000 | 2.000 | 4.000 | 3.000 | 4.000 | 3.000 | 4.000 | 4.000 | 4.000 | 3.000 | 5.000 | 5.000 | 4.000 | 4.000 | 4.000 | 4.000 |
| 3.000 | 3.000 | 3.000 | 3.000 | 3.000 | 1.000 | 1.000 | 2.000 | 4.000 | 4.000 | 3.000 | 4.000 | 3.000 | 4.000 | 4.000 | 3.000 | 4.000 | 4.000 | 4.000 | 4.000 | 4.000 | 4.000 |
| 3.000 | 4.000 | 5.000 | 4.000 | 1.000 | 1.000 | 1.000 | 2.000 | 5.000 | 4.000 | 3.000 | 4.000 | 4.000 | 2.432 | 4.000 | 4.000 | 3.000 | 4.000 | 4.000 | 4.000 | 4.000 | 3.920 |
| 3.000 | 2.000 | 2.000 | 3.000 | 4.000 | 4.000 | 4.000 | 5.000 | 4.000 | 4.000 | 3.000 | 3.000 | 4.000 | 5.000 | 4.000 | 4.000 | 4.000 | 5.000 | 5.000 | 5.000 | 5.000 | 5.000 |
| 4.000 | 4.000 | 4.000 | 4.000 | 3.000 | 3.000 | 3.000 | 3.000 | 4.000 | 4.000 | 4.000 | 4.000 | 4.000 | 3.000 | 4.000 | 4.000 | 4.000 | 4.000 | 4.000 | 4.000 | 3.000 | 3.000 |
| 4.000 | 5.000 | 5.000 | 4.000 | 4.000 | 4.000 | 4.000 | 4.000 | 4.000 | 4.000 | 4.000 | 4.000 | 5.000 | 5.000 | 5.000 | 5.000 | 5.000 | 5.000 | 5.000 | 5.000 | 5.000 | 5.000 |
| 2.000 | 3.000 | 3.000 | 2.000 | 4.000 | 4.000 | 3.000 | 4.000 | 3.000 | 3.000 | 3.000 | 3.000 | 1.000 | 1.000 | 2.000 | 2.000 | 3.000 | 2.000 | 1.000 | 1.000 | 1.000 | 1.000 |
| 1.000 | 1.000 | 1.000 | 1.000 | 2.000 | 1.000 | 1.000 | 1.000 | 5.000 | 5.000 | 2.000 | 3.000 | 1.000 | 1.000 | 1.000 | 1.000 | 1.000 | 1.000 | 1.000 | 1.000 | 1.000 | 1.000 |
| 3.000 | 3.000 | 2.910 | 3.000 | 4.000 | 4.000 | 4.000 | 4.000 | 3.000 | 3.000 | 4.000 | 4.000 | 3.000 | 4.000 | 2.000 | 2.000 | 3.000 | 4.000 | 4.000 | 3.000 | 3.710 | 4.000 |
| 3.000 | 4.000 | 5.000 | 3.000 | 1.000 | 4.000 | 3.000 | 2.000 | 3.000 | 3.000 | 4.000 | 4.280 | 2.000 | 3.228 | 2.000 | 3.000 | 3.000 | 2.330 | 2.200 | 2.180 | 2.210 | 2.180 |
| 2.000 | 2.000 | 2.000 | 2.000 | 3.000 | 5.000 | 2.000 | 5.000 | 2.000 | 3.000 | 5.000 | 5.000 | 3.000 | 1.000 | 1.000 | 1.000 | 4.000 | 2.000 | 4.000 | 2.000 | 2.000 | 1.000 |
| 3.000 | 4.000 | 4.000 | 3.000 | 2.000 | 3.000 | 3.000 | 3.000 | 2.000 | 3.000 | 4.000 | 4.000 | 4.000 | 4.000 | 3.000 | 4.000 | 3.000 | 4.000 | 2.000 | 3.000 | 4.000 | 4.000 |
| 2.000 | 2.000 | 2.000 | 2.000 | 2.000 | 1.000 | 2.000 | 2.000 | 2.000 | 2.000 | 1.000 | 2.000 | 2.000 | 1.000 | 1.000 | 1.000 | 1.000 | 1.000 | 1.000 | 1.000 | 1.000 | 1.000 |
| 2.000 | 2.000 | 2.000 | 3.000 | 2.000 | 2.000 | 2.010 | 2.000 | 3.000 | 3.000 | 2.000 | 2.000 | 2.000 | 2.000 | 2.000 | 1.000 | 2.000 | 2.000 | 2.000 | 2.000 | 2.000 | 2.000 |
| 1.000 | 1.000 | 1.000 | 3.000 | 1.000 | 1.000 | 1.000 | 1.000 | 1.000 | 1.000 | 1.000 | 1.000 | 1.000 | 1.000 | 1.000 | 1.000 | 1.000 | 1.000 | 1.000 | 1.000 | 1.000 | 1.000 |
| 2.000 | 2.000 | 2.000 | 2.000 | 1.000 | 1.000 | 1.000 | 1.000 | 2.000 | 2.000 | 2.000 | 2.000 | 1.000 | 1.000 | 1.000 | 1.000 | 1.000 | 1.000 | 1.000 | 1.000 | 1.000 | 1.000 |
| 1.000 | 1.000 | 1.000 | 1.000 | 1.000 | 1.000 | 1.000 | 1.000 | 1.000 | 1.000 | 1.000 | 1.000 | 1.000 | 1.000 | 1.000 | 1.000 | 1.000 | 1.000 | 1.000 | 1.000 | 1.000 | 1.000 |
| 2.000 | 2.000 | 2.000 | 3.000 | 1.000 | 1.000 | 1.000 | 1.000 | 2.000 | 2.000 | 1.000 | 1.000 | 1.000 | 1.000 | 1.000 | 1.000 | 1.000 | 1.000 | 1.000 | 1.000 | 1.000 | 1.000 |
| 1.000 | 1.000 | 1.000 | 3.000 | 1.000 | 1.000 | 1.000 | 1.000 | 1.000 | 1.000 | 2.000 | 2.000 | 1.000 | 1.000 | 1.000 | 1.000 | 1.000 | 1.000 | 1.000 | 1.000 | 1.000 | 1.000 |
| 1.000 | 1.000 | 1.000 | 3.000 | 1.000 | 1.000 | 1.000 | 1.000 | 2.000 | 3.000 | 2.000 | 2.000 | 1.000 | 1.000 | 1.000 | 1.000 | 1.000 | 1.000 | 1.000 | 1.000 | 1.000 | 1.000 |
| 1.000 | 1.000 | 1.000 | 1.000 | 1.000 | 1.000 | 1.000 | 1.000 | 2.000 | 2.000 | 2.000 | 2.000 | 1.000 | 1.000 | 1.000 | 1.000 | 1.000 | 1.000 | 1.000 | 1.000 | 1.000 | 1.000 |
| 1.000 | 1.000 | 1.000 | 2.000 | 1.000 | 1.000 | 1.000 | 1.000 | 2.000 | 2.000 | 2.000 | 2.000 | 1.000 | 1.000 | 1.000 | 1.000 | 1.000 | 1.000 | 1.000 | 1.000 | 1.000 | 1.000 |
| 1.000 | 1.000 | 1.000 | 2.000 | 1.000 | 1.000 | 1.000 | 1.000 | 2.000 | 2.000 | 2.000 | 2.000 | 1.000 | 1.000 | 1.000 | 1.000 | 1.000 | 1.000 | 1.000 | 1.000 | 1.000 | 1.000 |
| 2.000 | 2.000 | 2.000 | 3.000 | 2.000 | 2.000 | 2.000 | 2.000 | 3.000 | 2.000 | 2.000 | 2.000 | 1.000 | 1.000 | 1.000 | 1.000 | 1.000 | 1.000 | 1.000 | 1.000 | 1.000 | 1.000 |
| 2.000 | 2.000 | 2.000 | 2.000 | 3.000 | 3.000 | 3.000 | 3.000 | 2.000 | 2.000 | 3.000 | 3.000 | 1.000 | 1.000 | 1.000 | 1.000 | 1.000 | 1.000 | 1.000 | 1.000 | 1.000 | 1.000 |
| 3.000 | 3.000 | 3.000 | 3.000 | 3.000 | 3.000 | 3.000 | 3.000 | 3.000 | 3.000 | 3.000 | 3.000 | 3.000 | 3.000 | 3.000 | 3.000 | 3.000 | 3.000 | 3.000 | 3.000 | 3.000 | 3.000 |
| 3.000 | 3.000 | 3.000 | 4.000 | 3.000 | 3.000 | 3.000 | 3.000 | 3.000 | 3.000 | 3.000 | 2.000 | 2.000 | 2.000 | 2.000 | 2.000 | 2.000 | 2.000 | 2.000 | 2.000 | 2.000 | 2.000 |
| 4.000 | 4.000 | 3.000 | 3.000 | 3.000 | 3.000 | 3.000 | 3.000 | 2.000 | 2.000 | 2.000 | 2.000 | 1.000 | 1.000 | 1.000 | 1.000 | 1.000 | 1.000 | 1.000 | 1.000 | 1.000 | 1.000 |
| 3.000 | 3.000 | 3.000 | 3.000 | 3.000 | 3.000 | 3.000 | 3.000 | 2.000 | 2.000 | 3.000 | 3.000 | 2.000 | 2.000 | 2.000 | 2.000 | 2.000 | 2.000 | 2.000 | 2.000 | 2.000 | 2.000 |
| 3.000 | 3.000 | 3.000 | 3.000 | 3.000 | 3.000 | 3.000 | 3.000 | 3.000 | 3.000 | 2.000 | 2.000 | 2.000 | 3.000 | 2.000 | 2.000 | 2.000 | 2.000 | 2.000 | 2.000 | 2.000 | 2.000 |
| 2.000 | 2.000 | 2.000 | 2.000 | 3.000 | 3.000 | 3.000 | 3.000 | 1.000 | 1.000 | 2.000 | 2.000 | 1.000 | 1.000 | 1.000 | 1.000 | 1.000 | 1.000 | 1.000 | 1.000 | 1.000 | 1.000 |
| 3.000 | 3.000 | 3.000 | 2.000 | 4.000 | 4.000 | 4.000 | 4.000 | 3.000 | 3.000 | 3.000 | 3.000 | 2.000 | 2.000 | 2.000 | 2.000 | 2.000 | 2.000 | 2.000 | 2.000 | 2.000 | 2.000 |
| 3.000 | 2.000 | 2.000 | 3.000 | 3.000 | 3.000 | 3.000 | 3.000 | 2.000 | 2.000 | 2.000 | 2.000 | 1.000 | 1.000 | 1.000 | 1.000 | 1.000 | 1.000 | 1.000 | 1.000 | 1.000 | 1.000 |
| 4.000 | 3.000 | 2.000 | 3.000 | 3.000 | 3.000 | 3.000 | 3.000 | 2.000 | 2.000 | 4.000 | 2.000 | 2.000 | 2.000 | 3.000 | 3.000 | 3.000 | 3.000 | 3.000 | 3.000 | 3.000 | 3.000 |
| 2.000 | 2.000 | 2.000 | 2.000 | 3.000 | 3.000 | 3.000 | 3.000 | 2.000 | 2.000 | 1.000 | 1.000 | 1.000 | 1.000 | 1.000 | 1.000 | 1.000 | 1.000 | 1.000 | 1.000 | 1.000 | 1.000 |
| 2.000 | 2.000 | 2.000 | 2.000 | 3.000 | 3.000 | 3.000 | 3.000 | 3.000 | 3.000 | 3.000 | 3.000 | 1.000 | 1.000 | 1.000 | 1.000 | 1.000 | 1.000 | 1.000 | 1.000 | 1.000 | 1.000 |
| 4.000 | 4.000 | 4.000 | 4.000 | 5.000 | 5.000 | 5.000 | 5.000 | 5.000 | 5.000 | 5.000 | 5.000 | 5.000 | 3.000 | 5.000 | 5.000 | 5.000 | 5.000 | 5.000 | 5.000 | 4.000 | 4.000 |
| 2.000 | 2.000 | 2.000 | 3.000 | 3.000 | 3.000 | 3.000 | 3.000 | 2.000 | 2.000 | 2.000 | 2.000 | 1.000 | 1.000 | 1.000 | 1.000 | 1.000 | 1.000 | 1.000 | 1.000 | 1.000 | 1.000 |
| 4.000 | 4.000 | 4.000 | 4.000 | 4.000 | 4.000 | 4.000 | 4.000 | 3.000 | 4.000 | 4.000 | 4.000 | 4.000 | 4.000 | 4.000 | 4.000 | 4.000 | 4.000 | 4.000 | 4.000 | 4.000 | 4.000 |
| 2.000 | 2.000 | 3.000 | 1.000 | 3.000 | 3.000 | 3.000 | 3.000 | 3.000 | 2.000 | 2.000 | 3.000 | 1.000 | 1.000 | 1.000 | 1.000 | 1.000 | 1.000 | 1.000 | 1.000 | 1.000 | 1.000 |
| 4.000 | 4.000 | 3.000 | 3.000 | 4.000 | 4.000 | 4.000 | 4.000 | 4.000 | 4.000 | 3.000 | 3.000 | 3.000 | 3.000 | 3.000 | 3.000 | 2.000 | 3.000 | 3.000 | 3.000 | 4.000 | 3.000 |
| 3.000 | 3.000 | 3.000 | 3.000 | 4.000 | 4.000 | 4.000 | 4.000 | 4.000 | 4.000 | 3.000 | 3.000 | 3.000 | 3.000 | 3.000 | 3.000 | 3.000 | 3.000 | 3.000 | 3.000 | 3.000 | 3.000 |
| 3.000 | 3.000 | 3.000 | 3.000 | 4.000 | 4.000 | 4.000 | 4.000 | 4.000 | 4.000 | 4.000 | 4.000 | 3.000 | 3.000 | 3.000 | 3.000 | 3.000 | 3.000 | 3.000 | 3.000 | 3.000 | 3.000 |
| 1.000 | 1.000 | 1.000 | 3.000 | 1.000 | 1.000 | 1.000 | 1.000 | 2.000 | 2.000 | 2.000 | 2.000 | 1.000 | 1.000 | 1.000 | 1.000 | 1.000 | 1.000 | 1.000 | 1.000 | 1.000 | 1.000 |
| 3.000 | 2.000 | 3.000 | 1.000 | 4.000 | 4.000 | 3.000 | 3.000 | 3.000 | 2.000 | 2.000 | 3.000 | 3.000 | 2.000 | 2.000 | 3.000 | 2.000 | 4.000 | 3.000 | 2.000 | 2.000 | 2.000 |
| 2.000 | 2.000 | 3.000 | 3.000 | 4.000 | 4.000 | 4.000 | 4.000 | 4.000 | 4.000 | 3.000 | 3.000 | 3.000 | 3.000 | 3.000 | 3.000 | 2.000 | 3.000 | 3.000 | 3.000 | 3.000 | 3.000 |
| 4.000 | 4.000 | 3.000 | 4.000 | 5.000 | 5.000 | 4.000 | 4.000 | 4.000 | 5.000 | 4.000 | 5.000 | 3.000 | 3.000 | 3.000 | 3.000 | 3.000 | 3.000 | 3.000 | 3.000 | 3.000 | 3.000 |
| 4.000 | 4.000 | 4.000 | 4.000 | 5.000 | 5.000 | 5.000 | 5.000 | 5.000 | 5.000 | 5.000 | 5.000 | 4.000 | 4.000 | 4.000 | 4.000 | 4.000 | 4.000 | 4.000 | 4.000 | 4.000 | 4.000 |
| 3.000 | 3.000 | 2.000 | 2.000 | 4.000 | 4.000 | 3.000 | 3.000 | 3.000 | 3.000 | 4.000 | 4.000 | 3.000 | 2.000 | 2.000 | 2.000 | 2.000 | 2.000 | 2.000 | 2.000 | 2.000 | 2.000 |
| 2.000 | 2.000 | 2.000 | 2.000 | 4.000 | 4.000 | 4.000 | 4.000 | 2.000 | 2.000 | 2.000 | 2.000 | 1.000 | 1.000 | 1.000 | 1.000 | 1.000 | 1.000 | 1.000 | 1.000 | 1.000 | 1.000 |
| 2.000 | 2.000 | 2.000 | 2.000 | 5.000 | 5.000 | 5.000 | 5.000 | 2.000 | 2.000 | 2.000 | 2.000 | 3.000 | 3.000 | 3.000 | 3.000 | 3.000 | 3.000 | 3.000 | 3.000 | 3.000 | 3.000 |
| 1.000 | 1.000 | 1.000 | 1.000 | 1.000 | 1.000 | 1.000 | 1.000 | 3.000 | 3.000 | 3.000 | 3.000 | 1.000 | 1.000 | 1.000 | 1.000 | 1.000 | 1.000 | 1.000 | 1.000 | 1.000 | 1.000 |
| 3.000 | 3.000 | 2.000 | 3.000 | 3.000 | 3.000 | 3.000 | 3.000 | 3.000 | 3.000 | 2.000 | 3.000 | 2.000 | 3.000 | 2.000 | 2.000 | 1.000 | 2.000 | 2.000 | 2.000 | 2.000 | 2.000 |
| 3.000 | 2.000 | 2.000 | 3.000 | 4.000 | 4.000 | 4.000 | 5.000 | 4.000 | 4.000 | 3.000 | 3.000 | 3.000 | 3.000 | 3.000 | 3.000 | 3.000 | 3.000 | 3.000 | 3.000 | 4.000 | 3.000 |
| 3.000 | 3.000 | 3.000 | 3.000 | 3.000 | 3.000 | 3.000 | 3.000 | 4.000 | 4.000 | 3.000 | 3.000 | 3.000 | 3.000 | 3.000 | 3.000 | 3.000 | 3.000 | 3.000 | 3.000 | 3.000 | 3.000 |
| 4.000 | 4.000 | 4.000 | 3.000 | 4.000 | 4.000 | 4.000 | 4.000 | 4.000 | 4.000 | 4.000 | 4.000 | 3.000 | 3.000 | 3.000 | 3.000 | 3.000 | 4.000 | 3.000 | 3.000 | 3.000 | 3.000 |
| 2.000 | 3.000 | 3.000 | 2.000 | 4.000 | 4.000 | 4.000 | 4.000 | 3.000 | 3.000 | 3.000 | 3.000 | 2.000 | 1.000 | 2.000 | 2.000 | 2.000 | 2.000 | 1.000 | 1.000 | 1.000 | 1.000 |
| 3.000 | 3.000 | 3.000 | 3.000 | 4.000 | 4.000 | 4.000 | 4.000 | 3.000 | 3.000 | 4.000 | 4.000 | 3.000 | 3.000 | 2.000 | 2.000 | 3.000 | 3.000 | 4.000 | 3.000 | 3.000 | 3.000 |
| 4.000 | 4.000 | 5.000 | 4.000 | 4.000 | 4.000 | 2.000 | 2.000 | 3.000 | 4.000 | 4.000 | 4.000 | 4.000 | 4.000 | 4.000 | 3.000 | 4.000 | 4.000 | 4.000 | 4.000 | 4.000 | 4.000 |
| 3.000 | 3.000 | 3.000 | 1.000 | 2.000 | 2.000 | 2.000 | 2.000 | 3.000 | 3.000 | 3.000 | 3.000 | 2.000 | 2.000 | 2.000 | 2.000 | 2.000 | 2.000 | 2.000 | 2.000 | 2.000 | 2.000 |
| 2.000 | 2.000 | 2.000 | 2.000 | 4.000 | 4.000 | 4.000 | 4.000 | 2.000 | 3.000 | 5.000 | 5.000 | 2.000 | 1.000 | 1.000 | 1.000 | 2.000 | 2.000 | 4.000 | 2.000 | 2.000 | 1.000 |
| 4.000 | 4.000 | 4.000 | 3.000 | 3.000 | 3.000 | 3.000 | 3.000 | 4.000 | 4.000 | 4.000 | 4.000 | 4.000 | 4.000 | 4.000 | 4.000 | 4.000 | 4.000 | 2.000 | 3.000 | 4.000 | 4.000 |
| 2.000 | 2.000 | 2.000 | 3.000 | 2.000 | 2.000 | 2.000 | 2.000 | 2.000 | 2.000 | 1.000 | 2.000 | 1.000 | 1.000 | 1.000 | 1.000 | 1.000 | 1.000 | 1.000 | 1.000 | 1.000 | 1.000 |
| 2.000 | 2.000 | 2.000 | 3.000 | 2.000 | 2.000 | 2.000 | 2.000 | 4.000 | 4.000 | 2.000 | 2.000 | 1.000 | 1.000 | 1.000 | 1.000 | 1.000 | 1.000 | 1.000 | 1.000 | 1.000 | 1.000 |
| 2.000 | 2.000 | 2.000 | 2.000 | 1.000 | 1.000 | 1.000 | 1.000 | 2.000 | 2.000 | 1.000 | 2.000 | 1.000 | 1.000 | 1.000 | 1.000 | 1.000 | 1.000 | 1.000 | 1.000 | 1.000 | 1.000 |
| 4.000 | 4.000 | 4.000 | 4.000 | 3.000 | 3.000 | 1.000 | 2.000 | 4.000 | 4.000 | 3.000 | 4.000 | 1.000 | 1.000 | 1.000 | 1.000 | 1.000 | 1.000 | 1.000 | 1.000 | 1.000 | 1.000 |
| 4.000 | 4.000 | 4.000 | 2.000 | 2.000 | 2.000 | 3.000 | 2.000 | 3.000 | 3.000 | 4.000 | 4.000 | 2.000 | 2.000 | 2.000 | 2.000 | 2.000 | 2.000 | 2.000 | 2.000 | 2.000 | 2.000 |
| 3.000 | 3.000 | 3.000 | 3.000 | 4.000 | 4.000 | 4.000 | 4.000 | 3.000 | 3.000 | 3.000 | 4.000 | 3.000 | 4.000 | 4.000 | 4.000 | 3.000 | 4.000 | 4.000 | 4.000 | 4.000 | 4.000 |
| 2.000 | 2.000 | 2.000 | 2.000 | 2.000 | 2.000 | 2.000 | 2.000 | 3.000 | 3.000 | 3.000 | 3.000 | 2.000 | 1.000 | 1.000 | 1.000 | 1.000 | 1.000 | 1.000 | 1.000 | 1.000 | 1.000 |
| 2.000 | 2.000 | 2.000 | 3.000 | 2.000 | 2.000 | 3.000 | 2.000 | 3.000 | 3.000 | 2.000 | 2.000 | 1.000 | 1.000 | 1.000 | 1.000 | 1.000 | 1.000 | 1.000 | 1.000 | 1.000 | 1.000 |
| 4.000 | 4.000 | 4.000 | 2.000 | 2.000 | 2.000 | 2.000 | 2.000 | 4.000 | 4.000 | 4.000 | 4.000 | 2.000 | 2.000 | 2.000 | 2.000 | 2.000 | 2.000 | 2.000 | 2.000 | 2.000 | 2.000 |
| 3.000 | 3.000 | 2.000 | 2.000 | 4.000 | 4.000 | 4.000 | 4.000 | 2.000 | 2.000 | 2.000 | 3.000 | 1.000 | 1.000 | 1.000 | 1.000 | 1.000 | 1.000 | 1.000 | 1.000 | 1.000 | 1.000 |
| 3.000 | 3.000 | 2.000 | 3.000 | 2.000 | 2.000 | 2.000 | 2.000 | 3.000 | 3.000 | 4.000 | 3.000 | 2.000 | 2.000 | 2.000 | 2.000 | 2.000 | 2.000 | 2.000 | 2.000 | 2.000 | 2.000 |
| 4.000 | 4.000 | 3.000 | 4.000 | 3.000 | 3.000 | 3.000 | 3.000 | 3.000 | 3.000 | 4.000 | 4.000 | 4.000 | 3.000 | 4.000 | 4.000 | 3.000 | 3.000 | 3.000 | 3.000 | 3.000 | 3.000 |
| 4.000 | 4.000 | 2.000 | 3.000 | 3.000 | 2.000 | 3.000 | 3.000 | 3.000 | 3.000 | 3.000 | 3.000 | 1.000 | 1.000 | 1.000 | 1.000 | 1.000 | 1.000 | 1.000 | 1.000 | 1.000 | 1.000 |
| 4.000 | 4.000 | 4.000 | 4.000 | 2.000 | 3.000 | 3.000 | 3.000 | 4.000 | 4.000 | 4.000 | 4.000 | 2.000 | 2.000 | 2.000 | 2.000 | 2.000 | 2.000 | 2.000 | 2.000 | 2.000 | 2.000 |
| 3.000 | 3.000 | 2.000 | 3.000 | 3.000 | 3.000 | 3.000 | 3.000 | 3.000 | 3.000 | 2.000 | 3.000 | 2.000 | 3.000 | 2.000 | 1.000 | 1.000 | 2.000 | 2.000 | 2.000 | 3.000 | 3.000 |
| 3.000 | 3.000 | 3.000 | 3.000 | 4.000 | 4.000 | 4.000 | 4.000 | 3.000 | 3.000 | 3.000 | 3.000 | 2.000 | 2.000 | 2.000 | 2.000 | 2.000 | 2.000 | 2.000 | 2.000 | 2.000 | 2.000 |
| 3.000 | 3.000 | 3.000 | 3.000 | 3.000 | 3.000 | 3.000 | 3.000 | 3.000 | 3.000 | 3.000 | 3.000 | 3.000 | 3.000 | 2.000 | 3.000 | 3.000 | 3.000 | 3.000 | 3.000 | 3.000 | 3.000 |
| 3.000 | 4.000 | 4.000 | 3.000 | 4.000 | 4.000 | 4.000 | 4.000 | 2.000 | 3.000 | 4.000 | 4.000 | 4.000 | 4.000 | 3.000 | 4.000 | 3.000 | 4.000 | 4.000 | 4.000 | 4.000 | 4.000 |
| 4.000 | 4.000 | 3.000 | 2.000 | 3.000 | 3.000 | 3.000 | 3.000 | 3.000 | 3.000 | 3.000 | 3.000 | 1.000 | 3.000 | 1.000 | 1.000 | 3.000 | 1.000 | 1.000 | 1.000 | 3.000 | 3.000 |
| 4.000 | 4.000 | 2.000 | 3.000 | 3.000 | 3.000 | 3.000 | 3.000 | 5.000 | 5.000 | 5.000 | 5.000 | 4.000 | 3.000 | 4.000 | 4.000 | 3.000 | 3.000 | 3.000 | 3.000 | 3.000 | 3.000 |
| 4.000 | 4.000 | 3.000 | 3.000 | 3.000 | 3.000 | 3.000 | 3.000 | 3.000 | 4.000 | 4.000 | 3.000 | 3.000 | 3.000 | 3.000 | 3.000 | 3.000 | 3.000 | 3.000 | 3.000 | 3.000 | 3.000 |
| 2.000 | 3.000 | 2.000 | 3.000 | 4.000 | 4.000 | 4.000 | 4.000 | 3.000 | 3.000 | 2.000 | 4.000 | 2.000 | 1.000 | 2.000 | 2.000 | 2.000 | 1.000 | 1.000 | 1.000 | 1.000 | 1.000 |
| 4.000 | 5.000 | 4.000 | 4.000 | 3.000 | 3.000 | 3.000 | 3.000 | 3.000 | 4.000 | 4.000 | 4.000 | 4.000 | 4.000 | 4.000 | 4.000 | 4.000 | 4.000 | 4.000 | 4.000 | 4.000 | 4.000 |
| 2.000 | 2.000 | 3.000 | 1.000 | 3.000 | 3.000 | 3.000 | 3.000 | 3.000 | 2.000 | 2.000 | 3.000 | 1.000 | 1.000 | 1.000 | 1.000 | 1.000 | 1.000 | 1.000 | 1.000 | 1.000 | 1.000 |
| 4.000 | 4.000 | 3.000 | 3.000 | 4.000 | 4.000 | 4.000 | 4.000 | 4.000 | 4.000 | 3.000 | 3.000 | 3.000 | 3.000 | 3.000 | 3.000 | 2.000 | 3.000 | 3.000 | 3.000 | 3.000 | 3.000 |
| 3.000 | 3.000 | 3.000 | 3.000 | 3.000 | 3.000 | 3.000 | 3.000 | 4.000 | 4.000 | 3.000 | 3.000 | 2.000 | 2.000 | 2.000 | 2.000 | 2.000 | 2.000 | 2.000 | 2.000 | 2.000 | 2.000 |
| 2.000 | 2.000 | 2.000 | 2.000 | 5.000 | 5.000 | 5.000 | 5.000 | 2.000 | 2.000 | 2.000 | 2.000 | 2.000 | 2.000 | 2.000 | 2.000 | 2.000 | 2.000 | 2.000 | 2.000 | 2.000 | 2.000 |
| 3.000 | 3.000 | 3.000 | 2.000 | 4.000 | 4.000 | 4.000 | 4.000 | 3.000 | 3.000 | 3.000 | 3.000 | 2.000 | 2.000 | 2.000 | 2.000 | 2.000 | 3.000 | 3.000 | 2.000 | 2.000 | 2.000 |
| 1.000 | 1.000 | 1.000 | 4.000 | 1.000 | 1.000 | 1.000 | 1.000 | 3.000 | 3.000 | 3.000 | 3.000 | 1.000 | 1.000 | 1.000 | 1.000 | 1.000 | 1.000 | 1.000 | 1.000 | 1.000 | 1.000 |
| 3.000 | 3.000 | 2.000 | 2.000 | 4.000 | 4.000 | 3.000 | 3.000 | 3.000 | 3.000 | 4.000 | 4.000 | 3.000 | 2.000 | 2.000 | 2.000 | 2.000 | 2.000 | 2.000 | 2.000 | 2.000 | 2.000 |
| 3.000 | 3.000 | 3.000 | 2.000 | 2.000 | 2.000 | 2.000 | 2.000 | 4.000 | 3.000 | 4.000 | 4.000 | 2.000 | 2.000 | 2.000 | 2.000 | 2.000 | 2.000 | 2.000 | 2.000 | 2.000 | 2.000 |
| 3.000 | 3.000 | 4.000 | 3.000 | 4.000 | 4.000 | 4.000 | 4.000 | 4.000 | 3.000 | 4.000 | 5.000 | 5.000 | 5.000 | 5.000 | 5.000 | 5.000 | 5.000 | 5.000 | 5.000 | 5.000 | 5.000 |
| 4.000 | 4.000 | 4.000 | 4.000 | 3.000 | 3.000 | 3.000 | 3.000 | 3.000 | 3.000 | 4.000 | 4.000 | 4.000 | 4.000 | 4.000 | 4.000 | 4.000 | 4.000 | 4.000 | 4.000 | 4.000 | 4.000 |
| 3.000 | 3.000 | 3.000 | 3.000 | 1.000 | 3.000 | 3.000 | 1.000 | 3.000 | 3.000 | 3.000 | 4.000 | 5.000 | 5.000 | 5.000 | 4.000 | 4.000 | 5.000 | 5.000 | 5.000 | 5.000 | 5.000 |
| 3.000 | 3.000 | 3.000 | 3.000 | 4.000 | 4.000 | 5.000 | 4.000 | 4.000 | 4.000 | 4.000 | 5.000 | 4.000 | 4.000 | 4.000 | 4.000 | 3.000 | 4.000 | 4.000 | 4.000 | 4.000 | 4.000 |
| 4.000 | 4.000 | 4.000 | 3.000 | 5.000 | 4.000 | 5.000 | 5.000 | 5.000 | 5.000 | 5.000 | 5.000 | 4.000 | 4.000 | 5.000 | 5.000 | 5.000 | 4.000 | 4.000 | 4.000 | 4.000 | 4.000 |
| 2.000 | 2.000 | 3.000 | 3.000 | 4.000 | 5.000 | 3.000 | 4.000 | 4.000 | 4.000 | 3.000 | 3.000 | 3.000 | 3.000 | 3.000 | 3.000 | 2.000 | 3.000 | 3.000 | 3.000 | 3.000 | 3.000 |
| 3.000 | 4.000 | 4.000 | 4.000 | 4.000 | 5.000 | 5.000 | 2.000 | 5.000 | 5.000 | 4.000 | 4.000 | 4.000 | 3.000 | 2.000 | 2.000 | 4.000 | 3.000 | 3.000 | 3.000 | 3.000 | 3.000 |
| 3.000 | 3.000 | 3.000 | 3.000 | 5.000 | 5.000 | 5.000 | 4.000 | 4.000 | 4.000 | 4.000 | 4.000 | 4.000 | 2.000 | 2.000 | 4.000 | 4.000 | 4.000 | 3.000 | 3.000 | 2.000 | 2.000 |
| 4.000 | 4.000 | 4.000 | 4.000 | 4.000 | 5.000 | 4.000 | 3.000 | 3.000 | 4.000 | 3.000 | 4.000 | 5.000 | 4.000 | 4.000 | 4.000 | 4.000 | 5.000 | 4.000 | 4.000 | 3.000 | 4.000 |
| 3.000 | 3.000 | 3.000 | 3.000 | 3.000 | 3.000 | 4.000 | 4.000 | 4.000 | 4.000 | 3.000 | 4.000 | 4.000 | 3.000 | 4.000 | 3.000 | 3.000 | 4.000 | 3.000 | 4.000 | 4.000 | 3.000 |
| 4.000 | 4.000 | 4.000 | 4.000 | 5.000 | 5.000 | 5.000 | 4.000 | 5.000 | 4.000 | 4.000 | 5.000 | 5.000 | 5.000 | 5.000 | 5.000 | 5.000 | 5.000 | 5.000 | 5.000 | 5.000 | 5.000 |
| 2.000 | 3.000 | 2.000 | 2.000 | 4.000 | 4.000 | 5.000 | 4.000 | 3.000 | 3.000 | 4.000 | 3.000 | 1.000 | 1.000 | 1.000 | 2.000 | 4.000 | 3.000 | 1.000 | 1.000 | 1.000 | 1.000 |
| 3.000 | 3.000 | 4.000 | 2.000 | 4.000 | 3.000 | 4.000 | 3.000 | 4.000 | 3.000 | 3.000 | 3.000 | 3.000 | 2.000 | 4.000 | 3.000 | 4.000 | 4.000 | 3.000 | 4.000 | 3.000 | 2.000 |
| 3.000 | 3.000 | 3.000 | 3.000 | 5.000 | 5.000 | 5.000 | 5.000 | 4.000 | 4.000 | 4.000 | 4.000 | 4.000 | 2.882 | 4.000 | 4.000 | 4.000 | 3.970 | 3.760 | 3.760 | 3.730 | 3.690 |
| 2.000 | 3.000 | 3.000 | 2.000 | 3.000 | 4.000 | 3.000 | 3.000 | 3.000 | 3.000 | 3.000 | 3.000 | 1.000 | 3.000 | 1.000 | 1.000 | 3.000 | 1.000 | 1.000 | 1.000 | 3.000 | 3.000 |
| 1.000 | 3.000 | 3.000 | 3.000 | 3.000 | 2.000 | 3.000 | 3.000 | 3.000 | 3.000 | 3.000 | 3.000 | 4.000 | 3.000 | 3.000 | 2.000 | 3.000 | 4.000 | 4.000 | 4.000 | 3.000 | 3.000 |
| 4.000 | 5.000 | 4.000 | 3.000 | 5.000 | 4.000 | 4.000 | 4.000 | 4.000 | 4.000 | 3.000 | 4.000 | 4.000 | 4.000 | 4.000 | 4.000 | 3.000 | 4.000 | 3.000 | 4.000 | 4.000 | 4.000 |
| 2.000 | 4.000 | 4.000 | 2.000 | 3.000 | 3.000 | 3.000 | 3.000 | 4.000 | 4.000 | 4.000 | 4.000 | 3.000 | 4.000 | 3.000 | 3.000 | 5.000 | 4.000 | 4.000 | 4.000 | 4.000 | 4.000 |
| 5.000 | 4.000 | 4.000 | 5.000 | 5.000 | 5.000 | 4.000 | 4.000 | 5.000 | 5.000 | 4.000 | 4.000 | 5.000 | 5.000 | 5.000 | 5.000 | 5.000 | 5.000 | 5.000 | 5.000 | 5.000 | 5.000 |
| 3.000 | 4.000 | 3.000 | 4.000 | 4.000 | 4.000 | 4.000 | 3.000 | 3.000 | 3.000 | 3.000 | 3.000 | 3.000 | 2.000 | 2.000 | 3.000 | 3.000 | 4.000 | 3.000 | 3.100 | 3.000 | 2.000 |
| 3.000 | 3.000 | 3.000 | 3.000 | 4.000 | 4.000 | 4.000 | 4.000 | 4.000 | 4.000 | 4.000 | 4.000 | 4.000 | 3.000 | 3.000 | 4.000 | 4.000 | 4.000 | 2.000 | 2.000 | 2.000 | 3.000 |
| 3.000 | 3.000 | 3.000 | 3.000 | 4.000 | 4.000 | 4.000 | 4.000 | 3.000 | 3.000 | 3.000 | 3.000 | 4.000 | 4.000 | 3.000 | 3.000 | 3.000 | 3.000 | 3.000 | 3.000 | 3.000 | 4.000 |
| 4.000 | 4.000 | 4.000 | 3.000 | 3.000 | 5.000 | 5.000 | 5.000 | 5.000 | 3.000 | 5.000 | 5.000 | 5.000 | 5.000 | 5.000 | 5.000 | 5.000 | 5.000 | 5.000 | 5.000 | 5.000 | 5.000 |
| 4.000 | 4.000 | 5.000 | 4.000 | 4.000 | 4.000 | 2.000 | 2.000 | 3.000 | 4.000 | 4.000 | 4.000 | 5.000 | 5.000 | 5.000 | 4.000 | 5.000 | 5.000 | 5.000 | 5.000 | 5.000 | 5.000 |
| 4.000 | 4.000 | 4.000 | 4.000 | 4.000 | 4.000 | 2.000 | 2.000 | 4.000 | 4.000 | 4.000 | 4.000 | 5.000 | 4.000 | 5.000 | 5.000 | 4.000 | 5.000 | 4.000 | 4.000 | 4.000 | 4.000 |
| 4.000 | 4.490 | 5.000 | 4.000 | 4.000 | 4.000 | 4.000 | 4.000 | 4.000 | 4.000 | 4.000 | 4.000 | 5.000 | 5.000 | 5.000 | 5.000 | 4.000 | 5.000 | 4.000 | 5.000 | 5.000 | 5.000 |
| 4.000 | 4.000 | 4.000 | 3.000 | 5.000 | 5.000 | 4.000 | 4.000 | 4.000 | 4.000 | 4.000 | 5.000 | 4.000 | 5.000 | 4.000 | 4.000 | 4.000 | 4.000 | 5.000 | 4.000 | 5.000 | 5.000 |
| 3.000 | 3.000 | 3.000 | 3.000 | 4.000 | 4.000 | 5.000 | 3.000 | 3.000 | 3.000 | 3.000 | 3.000 | 4.000 | 3.000 | 4.000 | 5.000 | 5.000 | 5.000 | 5.000 | 4.000 | 3.000 | 3.000 |
| 4.000 | 4.000 | 4.000 | 4.000 | 5.000 | 5.000 | 5.000 | 5.000 | 5.000 | 5.000 | 5.000 | 5.000 | 5.000 | 5.000 | 5.000 | 5.000 | 5.000 | 5.000 | 5.000 | 5.000 | 5.000 | 5.000 |
| 3.000 | 3.000 | 3.000 | 3.000 | 3.000 | 4.000 | 5.000 | 4.000 | 4.000 | 4.000 | 4.000 | 4.000 | 4.000 | 4.000 | 4.000 | 5.000 | 4.000 | 4.000 | 4.000 | 4.000 | 4.000 | 4.000 |
| 4.000 | 4.000 | 4.000 | 3.000 | 4.000 | 4.000 | 4.000 | 3.000 | 5.000 | 4.000 | 4.000 | 4.000 | 5.000 | 4.000 | 5.000 | 5.000 | 4.000 | 4.000 | 4.000 | 4.000 | 4.000 | 4.000 |
| 2.000 | 3.000 | 2.000 | 2.000 | 5.000 | 5.000 | 3.000 | 4.000 | 3.000 | 3.000 | 3.000 | 3.000 | 3.000 | 2.000 | 3.000 | 3.000 | 3.000 | 4.000 | 4.000 | 4.000 | 3.000 | 2.000 |
| 4.000 | 4.000 | 4.000 | 3.000 | 4.000 | 4.000 | 3.000 | 2.000 | 5.000 | 5.000 | 5.000 | 5.000 | 5.000 | 5.000 | 5.000 | 5.000 | 4.000 | 5.000 | 5.000 | 5.000 | 5.000 | 5.000 |
| 4.000 | 4.000 | 2.000 | 4.000 | 5.000 | 4.000 | 3.000 | 4.000 | 4.000 | 4.000 | 3.000 | 4.000 | 4.000 | 4.000 | 4.000 | 4.000 | 4.000 | 4.000 | 4.000 | 4.000 | 4.000 | 4.000 |
| 5.000 | 5.000 | 4.000 | 4.000 | 5.000 | 5.000 | 4.000 | 5.000 | 4.000 | 3.000 | 4.000 | 4.000 | 5.000 | 3.085 | 4.000 | 4.000 | 5.000 | 5.620 | 5.310 | 5.340 | 5.250 | 5.210 |
| 3.000 | 3.000 | 2.000 | 2.000 | 2.000 | 3.000 | 3.000 | 1.000 | 2.000 | 2.000 | 2.000 | 3.000 | 3.000 | 4.000 | 1.000 | 1.000 | 1.000 | 4.000 | 3.000 | 4.000 | 4.000 | 4.000 |
| 3.000 | 3.000 | 3.000 | 3.000 | 3.000 | 3.000 | 3.000 | 3.000 | 4.000 | 4.000 | 3.000 | 3.000 | 5.000 | 3.000 | 3.000 | 3.000 | 3.000 | 5.000 | 4.000 | 3.000 | 3.000 | 3.000 |
| 3.000 | 3.000 | 3.000 | 3.000 | 3.000 | 3.000 | 3.000 | 3.000 | 2.000 | 2.000 | 2.000 | 2.000 | 3.000 | 3.000 | 3.000 | 3.000 | 3.000 | 3.000 | 3.000 | 3.000 | 3.000 | 3.000 |
| 5.000 | 5.000 | 5.000 | 4.000 | 4.000 | 4.000 | 3.000 | 3.000 | 5.000 | 5.000 | 5.000 | 5.000 | 5.000 | 5.000 | 5.000 | 5.000 | 5.000 | 5.000 | 5.000 | 5.000 | 5.000 | 5.000 |
| 5.000 | 5.000 | 5.000 | 5.000 | 3.000 | 3.000 | 3.000 | 3.000 | 5.000 | 5.000 | 5.000 | 5.000 | 5.000 | 2.000 | 5.000 | 5.000 | 5.000 | 5.000 | 5.000 | 4.000 | 5.000 | 5.000 |
| 4.000 | 4.000 | 4.000 | 4.000 | 2.000 | 2.000 | 2.000 | 2.000 | 4.000 | 4.000 | 4.000 | 4.000 | 4.000 | 4.000 | 4.000 | 4.000 | 4.000 | 4.000 | 4.000 | 4.000 | 4.000 | 4.000 |
| 3.000 | 3.000 | 2.000 | 2.000 | 2.000 | 2.000 | 2.000 | 2.000 | 3.000 | 3.000 | 3.000 | 3.000 | 1.000 | 1.000 | 1.000 | 1.000 | 1.000 | 1.000 | 1.000 | 1.000 | 1.000 | 1.000 |
| 3.000 | 3.000 | 3.000 | 3.000 | 4.000 | 4.000 | 4.000 | 4.000 | 3.000 | 3.000 | 3.000 | 3.000 | 3.000 | 3.000 | 3.000 | 3.000 | 3.000 | 3.000 | 3.000 | 3.000 | 3.000 | 3.000 |
| 3.000 | 3.000 | 3.000 | 3.000 | 4.000 | 4.000 | 4.000 | 4.000 | 4.000 | 4.000 | 4.000 | 4.000 | 4.000 | 2.000 | 4.000 | 4.000 | 4.000 | 4.000 | 4.000 | 4.000 | 4.000 | 4.000 |
| 4.000 | 4.000 | 4.000 | 4.000 | 5.000 | 5.000 | 4.000 | 4.000 | 4.000 | 4.000 | 4.000 | 4.000 | 5.000 | 5.000 | 5.000 | 5.000 | 5.000 | 5.000 | 5.000 | 5.000 | 5.000 | 5.000 |
| 3.000 | 3.000 | 3.000 | 3.000 | 4.000 | 4.000 | 4.000 | 4.000 | 3.000 | 3.000 | 3.000 | 3.000 | 3.000 | 3.000 | 3.000 | 3.000 | 3.000 | 3.000 | 3.000 | 3.000 | 3.000 | 3.000 |
| 3.000 | 4.000 | 3.000 | 2.000 | 4.000 | 4.000 | 4.000 | 4.000 | 4.000 | 4.000 | 4.000 | 4.000 | 4.000 | 4.000 | 4.000 | 4.000 | 4.000 | 5.000 | 4.000 | 4.000 | 4.000 | 4.000 |
| 4.000 | 4.000 | 4.000 | 4.000 | 3.000 | 3.000 | 3.000 | 3.000 | 4.000 | 4.000 | 4.000 | 4.000 | 4.000 | 4.000 | 4.000 | 4.000 | 4.000 | 4.000 | 4.000 | 4.000 | 4.000 | 4.000 |
| 4.000 | 4.000 | 4.000 | 4.000 | 3.000 | 3.000 | 3.000 | 3.000 | 4.000 | 4.000 | 4.000 | 4.000 | 4.000 | 2.000 | 4.000 | 4.000 | 4.000 | 4.000 | 4.000 | 4.000 | 4.000 | 4.000 |
| 3.000 | 4.000 | 3.000 | 4.000 | 4.000 | 4.000 | 4.000 | 4.000 | 3.000 | 3.000 | 3.000 | 3.000 | 3.000 | 3.000 | 3.000 | 3.000 | 3.000 | 3.000 | 3.000 | 3.000 | 3.000 | 3.000 |
| 3.000 | 3.000 | 3.000 | 3.000 | 4.000 | 4.000 | 4.000 | 4.000 | 3.000 | 3.000 | 3.000 | 3.000 | 3.000 | 3.000 | 3.000 | 3.000 | 3.000 | 3.000 | 3.000 | 3.000 | 3.000 | 3.000 |
| 2.000 | 2.000 | 2.000 | 2.000 | 3.000 | 3.000 | 3.000 | 3.000 | 3.000 | 3.000 | 3.000 | 3.000 | 1.000 | 1.000 | 1.000 | 1.000 | 1.000 | 1.000 | 1.000 | 1.000 | 1.000 | 1.000 |
| 3.000 | 3.000 | 3.000 | 3.000 | 4.000 | 4.000 | 5.000 | 5.000 | 3.000 | 3.000 | 3.000 | 3.000 | 4.000 | 4.000 | 4.000 | 4.000 | 4.000 | 4.000 | 4.000 | 4.000 | 4.000 | 4.000 |
| 4.000 | 4.000 | 4.000 | 4.000 | 4.000 | 4.000 | 4.000 | 4.000 | 4.000 | 4.000 | 4.000 | 4.000 | 4.000 | 4.000 | 4.000 | 4.000 | 4.000 | 4.000 | 4.000 | 4.000 | 5.000 | 4.000 |
| 3.000 | 3.000 | 3.000 | 3.000 | 3.000 | 3.000 | 4.000 | 4.000 | 4.000 | 4.000 | 3.000 | 4.000 | 3.000 | 3.000 | 3.000 | 3.000 | 3.000 | 3.000 | 3.000 | 3.000 | 3.000 | 3.000 |
| 3.000 | 3.000 | 3.000 | 2.000 | 4.000 | 4.000 | 4.000 | 4.000 | 3.000 | 3.000 | 3.000 | 3.000 | 2.000 | 2.000 | 2.000 | 2.000 | 2.000 | 2.000 | 2.000 | 2.000 | 2.000 | 2.000 |
| 4.000 | 5.000 | 5.000 | 4.000 | 4.000 | 4.000 | 4.000 | 4.000 | 4.000 | 4.000 | 4.000 | 4.000 | 5.000 | 5.000 | 5.000 | 5.000 | 5.000 | 5.000 | 5.000 | 5.000 | 5.000 | 5.000 |
| 2.000 | 3.000 | 3.000 | 2.000 | 4.000 | 4.000 | 4.000 | 4.000 | 3.000 | 3.000 | 3.000 | 3.000 | 2.000 | 2.000 | 2.000 | 2.000 | 2.000 | 2.000 | 2.000 | 2.000 | 2.000 | 2.000 |
| 5.000 | 4.000 | 4.000 | 4.000 | 4.000 | 4.000 | 5.000 | 5.000 | 4.000 | 4.000 | 4.000 | 5.000 | 4.000 | 4.000 | 4.000 | 4.000 | 4.000 | 4.000 | 4.000 | 4.000 | 4.000 | 4.000 |
| 3.000 | 3.000 | 3.000 | 3.000 | 4.000 | 4.000 | 3.000 | 3.000 | 4.000 | 4.000 | 4.000 | 4.000 | 3.000 | 4.000 | 3.000 | 3.000 | 3.000 | 3.000 | 3.000 | 3.000 | 3.000 | 3.000 |
| 5.000 | 5.000 | 5.000 | 5.000 | 5.000 | 5.000 | 5.000 | 5.000 | 5.000 | 5.000 | 5.000 | 5.000 | 5.000 | 4.000 | 4.000 | 4.000 | 4.000 | 4.000 | 4.000 | 4.000 | 4.000 | 4.000 |
| 3.000 | 3.000 | 3.000 | 3.000 | 4.000 | 4.000 | 4.000 | 4.000 | 4.000 | 3.000 | 4.000 | 3.000 | 4.000 | 4.000 | 4.000 | 4.000 | 4.000 | 4.000 | 4.000 | 4.000 | 4.000 | 4.000 |
| 4.000 | 4.000 | 4.000 | 3.000 | 5.000 | 5.000 | 5.000 | 5.000 | 4.000 | 4.000 | 4.000 | 4.000 | 4.000 | 4.000 | 4.000 | 4.000 | 4.000 | 4.000 | 4.000 | 4.000 | 4.000 | 4.000 |
| 2.000 | 2.000 | 2.000 | 2.000 | 4.000 | 4.000 | 4.000 | 4.000 | 3.000 | 3.000 | 3.000 | 3.000 | 3.000 | 3.000 | 3.000 | 3.000 | 3.000 | 3.000 | 3.000 | 3.000 | 3.000 | 3.000 |
| 4.000 | 4.000 | 2.000 | 3.000 | 4.000 | 4.000 | 4.000 | 4.000 | 4.000 | 4.000 | 4.000 | 4.000 | 3.000 | 3.000 | 4.000 | 3.000 | 4.000 | 3.000 | 3.000 | 3.000 | 3.000 | 3.000 |
| 2.000 | 2.000 | 2.000 | 2.000 | 4.000 | 4.000 | 3.000 | 4.000 | 2.000 | 2.000 | 2.000 | 2.000 | 1.000 | 1.000 | 1.000 | 1.000 | 1.000 | 1.000 | 1.000 | 1.000 | 1.000 | 1.000 |
| 4.000 | 4.000 | 4.000 | 4.000 | 4.000 | 4.000 | 4.000 | 4.000 | 5.000 | 5.000 | 5.000 | 5.000 | 4.000 | 4.000 | 4.000 | 4.000 | 4.000 | 4.000 | 4.000 | 4.000 | 4.000 | 4.000 |
| 5.000 | 5.000 | 4.000 | 5.000 | 4.000 | 4.000 | 4.000 | 4.000 | 5.000 | 5.000 | 5.000 | 5.000 | 5.000 | 5.000 | 5.000 | 5.000 | 5.000 | 5.000 | 5.000 | 5.000 | 5.000 | 5.000 |
| 5.000 | 5.000 | 5.000 | 5.000 | 5.000 | 5.000 | 5.000 | 5.000 | 5.000 | 5.000 | 5.000 | 5.000 | 5.000 | 5.000 | 5.000 | 5.000 | 5.000 | 5.000 | 5.000 | 5.000 | 5.000 | 5.000 |
| 4.000 | 4.000 | 3.000 | 3.000 | 4.000 | 4.000 | 4.000 | 4.000 | 4.000 | 4.000 | 4.000 | 4.000 | 4.000 | 4.000 | 4.000 | 4.000 | 4.000 | 4.000 | 4.000 | 4.000 | 4.000 | 4.000 |
| 5.000 | 4.000 | 4.000 | 5.000 | 5.000 | 5.000 | 5.000 | 5.000 | 5.000 | 5.000 | 5.000 | 5.000 | 5.000 | 5.000 | 5.000 | 5.000 | 5.000 | 5.000 | 5.000 | 5.000 | 5.000 | 5.000 |
| 3.000 | 3.000 | 3.000 | 3.000 | 4.000 | 4.000 | 4.000 | 4.000 | 4.000 | 4.000 | 4.000 | 4.000 | 3.000 | 3.000 | 3.000 | 4.000 | 3.000 | 4.000 | 3.000 | 3.000 | 3.000 | 3.000 |
| 5.000 | 4.000 | 3.000 | 5.000 | 4.000 | 4.000 | 4.000 | 4.000 | 3.000 | 3.000 | 3.000 | 3.000 | 4.000 | 4.000 | 4.000 | 4.000 | 4.000 | 4.000 | 4.000 | 4.000 | 4.000 | 4.000 |
| 3.000 | 3.000 | 3.000 | 4.000 | 4.000 | 4.000 | 4.000 | 4.000 | 4.000 | 4.000 | 4.000 | 4.000 | 4.000 | 4.000 | 4.000 | 4.000 | 4.000 | 4.000 | 4.000 | 4.000 | 4.000 | 4.000 |
| 4.000 | 4.000 | 4.000 | 4.000 | 5.000 | 5.000 | 5.000 | 5.000 | 4.000 | 4.000 | 4.000 | 4.000 | 5.000 | 5.000 | 5.000 | 5.000 | 4.000 | 5.000 | 5.000 | 5.000 | 5.000 | 5.000 |
| 3.000 | 3.000 | 3.000 | 3.000 | 5.000 | 5.000 | 5.000 | 5.000 | 4.000 | 4.000 | 4.000 | 4.000 | 4.000 | 4.000 | 4.000 | 4.000 | 4.000 | 4.000 | 4.000 | 4.000 | 4.000 | 4.000 |
| 5.000 | 5.000 | 5.000 | 3.000 | 5.000 | 4.000 | 5.000 | 5.000 | 5.000 | 5.000 | 5.000 | 5.000 | 4.000 | 4.000 | 3.000 | 3.000 | 4.000 | 5.000 | 4.000 | 4.000 | 4.000 | 4.000 |
| 4.000 | 3.000 | 5.000 | 4.000 | 4.000 | 4.000 | 4.000 | 4.000 | 4.000 | 4.000 | 4.000 | 4.000 | 4.000 | 4.000 | 4.000 | 4.000 | 4.000 | 4.000 | 4.000 | 4.000 | 4.000 | 4.000 |
| 5.000 | 5.000 | 5.000 | 5.000 | 5.000 | 5.000 | 5.000 | 5.000 | 5.000 | 5.000 | 5.000 | 5.000 | 5.000 | 5.000 | 5.000 | 5.000 | 5.000 | 5.000 | 5.000 | 5.000 | 5.000 | 5.000 |
| 5.000 | 5.000 | 5.000 | 5.000 | 5.000 | 5.000 | 5.000 | 5.000 | 5.000 | 5.000 | 5.000 | 5.000 | 5.000 | 5.000 | 5.000 | 5.000 | 5.000 | 5.000 | 5.000 | 5.000 | 5.000 | 5.000 |
| 5.000 | 5.000 | 5.000 | 5.000 | 5.000 | 5.000 | 5.000 | 5.000 | 3.000 | 3.000 | 3.000 | 3.000 | 4.000 | 4.000 | 4.000 | 4.000 | 4.000 | 4.000 | 4.000 | 4.000 | 4.000 | 4.000 |
| 5.000 | 5.000 | 4.000 | 5.000 | 5.000 | 5.000 | 5.000 | 5.000 | 5.000 | 5.000 | 5.000 | 5.000 | 5.000 | 5.000 | 5.000 | 5.000 | 5.000 | 5.000 | 5.000 | 5.000 | 5.000 | 5.000 |
| 4.000 | 4.000 | 4.000 | 4.000 | 5.000 | 5.000 | 5.000 | 5.000 | 5.000 | 5.000 | 5.000 | 5.000 | 5.000 | 5.000 | 5.000 | 5.000 | 5.000 | 5.000 | 5.000 | 5.000 | 5.000 | 5.000 |
| 5.000 | 5.000 | 5.000 | 5.000 | 5.000 | 5.000 | 5.000 | 5.000 | 5.000 | 5.000 | 5.000 | 5.000 | 5.000 | 5.000 | 5.000 | 5.000 | 5.000 | 5.000 | 5.000 | 5.000 | 5.000 | 5.000 |
| 5.000 | 5.000 | 5.000 | 4.000 | 5.000 | 5.000 | 4.000 | 5.000 | 5.000 | 5.000 | 5.000 | 5.000 | 4.000 | 4.000 | 4.000 | 4.000 | 4.000 | 4.000 | 4.000 | 4.000 | 4.000 | 4.000 |
| 5.000 | 5.000 | 5.000 | 5.000 | 5.000 | 5.000 | 5.000 | 5.000 | 5.000 | 5.000 | 5.000 | 5.000 | 5.000 | 4.000 | 5.000 | 5.000 | 5.000 | 5.000 | 4.000 | 5.000 | 5.000 | 4.000 |
| 4.000 | 4.000 | 4.000 | 4.000 | 1.000 | 1.000 | 1.000 | 1.000 | 5.000 | 5.000 | 5.000 | 5.000 | 4.000 | 4.000 | 4.000 | 4.000 | 4.000 | 4.000 | 4.000 | 4.000 | 4.000 | 4.000 |
| 5.000 | 5.000 | 5.000 | 5.000 | 4.000 | 4.000 | 4.000 | 4.000 | 4.000 | 4.000 | 4.000 | 4.000 | 5.000 | 5.000 | 5.000 | 5.000 | 5.000 | 6.000 | 4.000 | 4.000 | 5.000 | 5.000 |
| 5.000 | 5.000 | 5.000 | 5.000 | 5.000 | 5.000 | 5.000 | 5.000 | 5.000 | 5.000 | 5.000 | 5.000 | 5.000 | 5.000 | 5.000 | 5.000 | 5.000 | 5.000 | 5.000 | 5.000 | 5.000 | 5.000 |
| 5.000 | 5.000 | 5.000 | 3.000 | 5.000 | 5.000 | 5.000 | 4.000 | 4.000 | 4.000 | 4.000 | 4.000 | 4.000 | 3.000 | 4.000 | 4.000 | 4.000 | 4.000 | 3.000 | 4.000 | 3.000 | 4.000 |
| 1.000 | 1.000 | 1.000 | 1.000 | 1.000 | 1.000 | 1.000 | 1.000 | 3.000 | 3.000 | 3.000 | 3.000 | 1.000 | 1.000 | 1.000 | 1.000 | 1.000 | 1.000 | 1.000 | 1.000 | 1.000 | 1.000 |
| 1.000 | 1.000 | 1.000 | 1.000 | 1.000 | 1.000 | 1.000 | 1.000 | 2.000 | 2.000 | 2.000 | 2.000 | 1.000 | 1.000 | 1.000 | 1.000 | 1.000 | 1.000 | 1.000 | 1.000 | 1.000 | 1.000 |
| 5.000 | 5.000 | 5.000 | 5.000 | 1.000 | 1.000 | 1.000 | 1.000 | 4.000 | 4.000 | 4.000 | 3.000 | 4.000 | 4.000 | 4.000 | 4.000 | 4.000 | 4.000 | 4.000 | 4.000 | 4.000 | 4.000 |
| 3.000 | 3.000 | 3.000 | 3.000 | 2.000 | 2.000 | 2.000 | 2.000 | 3.000 | 3.000 | 3.000 | 3.000 | 1.000 | 1.000 | 1.000 | 1.000 | 1.000 | 1.000 | 1.000 | 1.000 | 1.000 | 1.000 |
| 5.000 | 5.000 | 5.000 | 5.000 | 5.000 | 5.000 | 5.000 | 5.000 | 4.000 | 4.000 | 4.000 | 4.000 | 5.000 | 5.000 | 5.000 | 5.000 | 5.000 | 5.000 | 5.000 | 5.000 | 5.000 | 5.000 |
| 4.000 | 4.000 | 4.000 | 5.000 | 5.000 | 5.000 | 5.000 | 5.000 | 5.000 | 5.000 | 4.000 | 4.000 | 4.000 | 4.000 | 4.000 | 4.000 | 4.000 | 4.000 | 4.000 | 4.000 | 4.000 | 4.000 |
| 2.000 | 2.000 | 2.000 | 2.000 | 2.000 | 2.000 | 3.000 | 3.000 | 3.000 | 3.000 | 3.000 | 3.000 | 1.000 | 2.000 | 1.000 | 1.000 | 1.000 | 2.000 | 2.000 | 2.000 | 2.000 | 2.000 |
| 3.000 | 3.000 | 3.000 | 3.000 | 2.000 | 2.000 | 2.000 | 2.000 | 2.000 | 2.000 | 2.000 | 2.000 | 1.000 | 1.000 | 1.000 | 1.000 | 1.000 | 1.000 | 1.000 | 1.000 | 1.000 | 1.000 |
| 4.000 | 4.000 | 3.000 | 4.000 | 5.000 | 5.000 | 4.000 | 4.000 | 4.000 | 5.000 | 4.000 | 5.000 | 2.000 | 5.000 | 4.000 | 5.000 | 5.000 | 5.000 | 5.000 | 5.000 | 5.000 | 5.000 |
| 3.000 | 3.000 | 3.000 | 3.000 | 4.000 | 4.000 | 4.000 | 4.000 | 4.000 | 4.000 | 4.000 | 4.000 | 5.000 | 5.000 | 5.000 | 5.000 | 5.000 | 5.000 | 5.000 | 5.000 | 5.000 | 5.000 |
| 3.000 | 3.000 | 2.000 | 2.000 | 3.000 | 4.000 | 3.000 | 3.000 | 3.000 | 4.000 | 4.000 | 3.000 | 3.000 | 4.000 | 3.000 | 4.000 | 3.000 | 4.000 | 4.000 | 4.000 | 4.000 | 4.000 |
| 4.000 | 4.000 | 4.000 | 4.000 | 2.000 | 2.000 | 2.000 | 2.000 | 4.000 | 4.000 | 2.000 | 2.000 | 4.000 | 4.000 | 4.000 | 4.000 | 4.000 | 4.000 | 4.000 | 4.000 | 4.000 | 4.000 |
| 3.000 | 3.000 | 2.000 | 3.000 | 4.000 | 2.000 | 2.000 | 2.690 | 3.000 | 3.000 | 4.000 | 3.000 | 3.000 | 3.000 | 3.000 | 3.000 | 2.000 | 3.000 | 3.000 | 3.000 | 3.000 | 3.000 |
| 3.000 | 3.000 | 2.000 | 2.000 | 4.000 | 4.000 | 3.000 | 4.000 | 3.000 | 3.000 | 4.000 | 4.000 | 3.000 | 2.000 | 2.000 | 2.000 | 2.000 | 2.000 | 2.000 | 2.000 | 2.000 | 2.000 |
| 3.000 | 3.000 | 3.000 | 2.000 | 3.000 | 2.000 | 3.000 | 2.000 | 3.000 | 3.000 | 3.000 | 3.000 | 3.000 | 3.000 | 3.000 | 3.000 | 3.000 | 3.000 | 3.000 | 3.000 | 3.000 | 3.000 |
| 3.020 | 3.000 | 3.000 | 3.000 | 4.000 | 4.000 | 4.000 | 4.000 | 4.000 | 3.000 | 2.000 | 2.000 | 4.000 | 5.000 | 4.000 | 4.000 | 4.000 | 5.000 | 5.000 | 5.000 | 5.000 | 5.000 |
| 2.000 | 2.000 | 3.000 | 2.000 | 4.000 | 4.000 | 3.000 | 4.000 | 3.000 | 3.000 | 3.000 | 4.000 | 4.000 | 2.821 | 2.000 | 3.000 | 4.000 | 3.970 | 3.760 | 3.760 | 3.730 | 3.690 |
| 4.000 | 4.000 | 4.000 | 3.000 | 4.000 | 4.000 | 4.000 | 4.000 | 4.000 | 3.000 | 4.000 | 4.000 | 4.000 | 4.000 | 3.000 | 3.000 | 4.000 | 4.000 | 4.000 | 4.000 | 4.000 | 4.000 |
| 4.000 | 4.000 | 4.000 | 2.000 | 2.000 | 3.000 | 2.000 | 2.000 | 4.000 | 3.000 | 3.730 | 4.000 | 3.000 | 3.001 | 3.000 | 2.000 | 3.000 | 3.000 | 3.000 | 3.000 | 2.000 | 2.130 |
| 3.000 | 2.000 | 2.000 | 2.000 | 2.000 | 2.000 | 3.000 | 2.000 | 3.000 | 3.000 | 4.000 | 4.000 | 2.000 | 1.000 | 2.000 | 2.000 | 1.000 | 2.000 | 1.000 | 1.000 | 1.000 | 1.000 |
| 3.000 | 2.000 | 2.000 | 3.000 | 3.000 | 2.000 | 3.000 | 3.000 | 3.000 | 3.000 | 2.000 | 3.000 | 3.000 | 4.000 | 4.000 | 4.000 | 4.000 | 4.000 | 4.000 | 4.000 | 4.000 | 4.000 |
| 4.000 | 3.000 | 3.000 | 3.000 | 4.000 | 5.000 | 2.000 | 4.000 | 5.000 | 5.000 | 5.000 | 5.000 | 5.000 | 5.000 | 5.000 | 4.000 | 5.000 | 5.000 | 5.000 | 5.000 | 5.000 | 5.000 |
| 3.000 | 3.000 | 3.000 | 3.000 | 4.000 | 3.000 | 3.000 | 3.000 | 4.000 | 4.000 | 3.000 | 2.000 | 4.000 | 4.000 | 3.000 | 4.000 | 3.000 | 4.000 | 3.000 | 4.000 | 4.000 | 4.000 |
| 2.000 | 2.000 | 3.000 | 3.000 | 3.000 | 4.000 | 4.000 | 4.000 | 3.000 | 3.000 | 3.000 | 4.000 | 2.000 | 2.000 | 1.000 | 1.000 | 2.000 | 4.000 | 2.000 | 2.000 | 1.000 | 2.000 |
| 2.000 | 2.000 | 3.000 | 3.000 | 4.000 | 4.000 | 3.000 | 4.000 | 3.000 | 3.000 | 2.000 | 4.000 | 2.000 | 1.000 | 2.000 | 2.000 | 2.000 | 1.000 | 1.000 | 1.000 | 1.000 | 1.000 |
| 2.000 | 2.000 | 2.000 | 2.000 | 4.000 | 4.000 | 3.000 | 4.000 | 2.000 | 3.000 | 3.000 | 3.000 | 2.000 | 2.000 | 2.000 | 2.000 | 1.000 | 2.000 | 2.000 | 2.000 | 3.000 | 2.000 |
| 2.000 | 2.000 | 2.000 | 4.000 | 4.000 | 5.000 | 3.000 | 3.000 | 3.000 | 3.000 | 3.000 | 3.000 | 1.000 | 1.000 | 1.000 | 1.000 | 1.000 | 1.000 | 1.000 | 1.000 | 1.000 | 1.000 |
| 3.000 | 3.000 | 3.000 | 3.000 | 4.000 | 4.000 | 4.000 | 2.000 | 3.000 | 3.000 | 3.000 | 3.000 | 3.000 | 3.000 | 2.000 | 3.000 | 3.000 | 3.000 | 3.000 | 3.000 | 3.000 | 3.000 |
| 1.000 | 1.000 | 1.000 | 1.000 | 4.000 | 4.000 | 4.000 | 4.000 | 2.000 | 2.000 | 2.000 | 2.000 | 1.000 | 1.000 | 1.000 | 1.000 | 1.000 | 1.000 | 1.000 | 1.000 | 1.000 | 1.000 |
| 2.000 | 2.000 | 2.000 | 2.000 | 4.000 | 4.000 | 4.000 | 4.000 | 2.000 | 2.000 | 2.000 | 2.000 | 1.000 | 1.000 | 1.000 | 1.000 | 1.000 | 1.000 | 1.000 | 1.000 | 1.000 | 1.000 |
| 2.000 | 2.000 | 2.000 | 2.000 | 4.000 | 5.000 | 4.000 | 4.000 | 3.000 | 3.000 | 3.000 | 3.000 | 2.000 | 2.000 | 2.000 | 2.000 | 2.000 | 2.000 | 2.000 | 2.000 | 2.000 | 2.000 |
| 2.000 | 3.000 | 2.000 | 2.000 | 4.000 | 4.000 | 5.000 | 4.000 | 3.000 | 3.000 | 4.000 | 3.000 | 2.000 | 2.000 | 1.000 | 1.000 | 3.000 | 2.000 | 2.000 | 2.000 | 2.000 | 2.000 |
| 3.000 | 3.000 | 4.000 | 2.000 | 4.000 | 3.000 | 4.000 | 3.000 | 3.000 | 3.000 | 3.000 | 3.000 | 3.000 | 3.000 | 3.000 | 2.000 | 3.000 | 4.000 | 3.000 | 3.000 | 4.000 | 3.000 |
| 3.000 | 3.000 | 3.000 | 3.000 | 5.000 | 5.000 | 5.000 | 5.000 | 4.000 | 4.000 | 4.000 | 4.000 | 5.000 | 5.000 | 5.000 | 5.000 | 5.000 | 5.000 | 5.000 | 5.000 | 5.000 | 5.000 |
| 4.000 | 4.000 | 4.000 | 4.000 | 2.000 | 2.000 | 2.000 | 2.000 | 3.000 | 3.000 | 3.000 | 3.000 | 3.000 | 3.000 | 3.000 | 3.000 | 3.000 | 3.000 | 3.000 | 3.000 | 3.000 | 3.000 |
| 4.000 | 4.000 | 4.000 | 4.000 | 3.000 | 3.000 | 3.000 | 3.000 | 4.000 | 4.000 | 4.000 | 4.000 | 3.000 | 3.000 | 3.000 | 3.000 | 3.000 | 3.000 | 4.000 | 4.000 | 3.000 | 3.000 |
| 3.000 | 3.000 | 3.000 | 3.000 | 3.000 | 4.000 | 4.000 | 4.000 | 3.000 | 3.000 | 3.000 | 4.000 | 2.000 | 2.000 | 2.000 | 2.000 | 2.000 | 2.000 | 2.000 | 2.000 | 1.000 | 2.000 |
| 4.000 | 4.000 | 4.000 | 4.000 | 4.000 | 4.000 | 4.000 | 4.000 | 3.000 | 3.000 | 3.000 | 3.000 | 3.000 | 3.000 | 2.000 | 3.000 | 3.000 | 4.000 | 3.000 | 3.000 | 3.000 | 3.000 |
| 3.000 | 3.000 | 3.000 | 3.000 | 4.000 | 4.000 | 4.000 | 4.000 | 4.000 | 4.000 | 4.000 | 4.000 | 3.000 | 4.000 | 3.000 | 4.000 | 4.000 | 4.000 | 4.000 | 4.000 | 4.000 | 4.000 |
| 3.000 | 3.000 | 3.000 | 3.000 | 4.000 | 4.000 | 4.000 | 4.000 | 3.000 | 3.000 | 3.000 | 3.000 | 3.000 | 3.000 | 3.000 | 3.000 | 3.000 | 3.000 | 3.000 | 3.000 | 3.000 | 3.000 |
| 2.000 | 2.000 | 3.000 | 3.000 | 4.000 | 4.000 | 4.000 | 4.000 | 3.000 | 3.000 | 3.000 | 3.000 | 3.000 | 1.000 | 3.000 | 3.000 | 2.000 | 1.000 | 1.000 | 1.000 | 1.000 | 1.000 |
| 4.000 | 4.000 | 3.000 | 4.000 | 3.000 | 5.000 | 5.000 | 5.000 | 5.000 | 3.000 | 5.000 | 5.000 | 4.000 | 5.000 | 5.000 | 4.000 | 4.000 | 5.000 | 5.000 | 5.000 | 5.000 | 5.000 |
| 4.000 | 4.000 | 4.000 | 4.000 | 4.000 | 4.000 | 4.000 | 4.000 | 4.000 | 4.000 | 4.000 | 4.000 | 4.000 | 4.000 | 4.000 | 4.000 | 3.000 | 5.000 | 4.000 | 4.000 | 4.000 | 4.000 |
| 4.000 | 4.000 | 5.000 | 4.000 | 4.000 | 4.000 | 4.000 | 4.000 | 4.000 | 4.000 | 4.000 | 4.000 | 4.000 | 5.000 | 4.000 | 4.000 | 3.000 | 5.000 | 4.000 | 5.000 | 5.000 | 5.000 |
| 2.000 | 2.000 | 2.000 | 2.000 | 4.000 | 4.000 | 3.000 | 4.000 | 2.000 | 2.000 | 2.000 | 2.000 | 2.000 | 2.000 | 2.000 | 2.000 | 2.000 | 2.000 | 2.000 | 2.000 | 3.000 | 2.000 |
| 3.000 | 3.000 | 3.000 | 3.000 | 4.000 | 4.000 | 4.000 | 4.000 | 3.000 | 3.000 | 3.000 | 3.000 | 2.000 | 2.000 | 2.000 | 2.000 | 2.000 | 4.000 | 3.000 | 2.000 | 2.000 | 2.000 |
| 4.000 | 4.000 | 4.000 | 3.000 | 5.000 | 5.000 | 4.000 | 4.000 | 5.000 | 5.000 | 5.000 | 5.000 | 4.000 | 5.000 | 5.000 | 4.000 | 4.000 | 5.000 | 5.000 | 5.000 | 5.000 | 5.000 |
| 3.000 | 3.000 | 3.000 | 3.000 | 4.000 | 4.000 | 5.000 | 3.000 | 3.000 | 3.000 | 3.000 | 3.000 | 3.000 | 3.000 | 3.000 | 3.000 | 3.000 | 3.000 | 3.000 | 3.000 | 3.000 | 3.000 |
| 5.000 | 5.000 | 5.000 | 4.000 | 5.000 | 5.000 | 5.000 | 5.000 | 4.000 | 4.000 | 4.000 | 4.000 | 5.000 | 4.000 | 5.000 | 5.000 | 5.000 | 5.000 | 4.000 | 5.000 | 5.000 | 4.000 |
| 4.000 | 4.000 | 4.000 | 3.000 | 4.000 | 4.000 | 5.000 | 4.000 | 3.000 | 3.000 | 3.000 | 3.000 | 4.000 | 4.000 | 4.000 | 5.000 | 4.000 | 4.000 | 4.000 | 4.000 | 4.000 | 4.000 |
| 4.000 | 4.000 | 4.000 | 3.000 | 4.000 | 4.000 | 4.000 | 3.000 | 5.000 | 4.000 | 4.000 | 4.000 | 4.000 | 4.000 | 5.000 | 5.000 | 4.000 | 4.000 | 4.000 | 4.000 | 4.000 | 4.000 |
| 4.000 | 4.000 | 4.000 | 4.000 | 5.000 | 5.000 | 3.000 | 4.000 | 3.000 | 3.000 | 3.000 | 3.000 | 4.000 | 2.000 | 4.000 | 4.000 | 3.000 | 4.000 | 4.000 | 4.000 | 3.000 | 2.000 |
| 2.000 | 2.000 | 2.000 | 2.000 | 4.000 | 4.000 | 4.000 | 4.000 | 3.000 | 3.000 | 3.000 | 3.000 | 1.000 | 1.000 | 1.000 | 1.000 | 1.000 | 1.000 | 1.000 | 1.000 | 1.000 | 1.000 |
| 4.000 | 4.000 | 4.000 | 3.000 | 2.000 | 2.000 | 2.000 | 2.000 | 3.000 | 3.000 | 3.000 | 3.000 | 3.000 | 3.000 | 3.000 | 3.000 | 2.000 | 3.000 | 3.000 | 3.000 | 3.000 | 3.000 |
| 4.000 | 4.000 | 2.000 | 4.000 | 5.000 | 4.000 | 3.000 | 4.000 | 4.000 | 4.000 | 3.000 | 4.000 | 4.000 | 3.000 | 4.000 | 4.000 | 2.000 | 3.000 | 3.000 | 3.000 | 3.000 | 3.000 |
| 5.000 | 5.000 | 4.000 | 4.000 | 5.000 | 5.000 | 4.000 | 5.000 | 5.000 | 5.000 | 5.000 | 5.000 | 5.000 | 5.000 | 5.000 | 5.000 | 5.000 | 5.000 | 5.000 | 5.000 | 5.000 | 5.000 |
| 4.000 | 4.000 | 3.000 | 4.000 | 3.000 | 3.000 | 4.000 | 4.000 | 4.000 | 5.000 | 5.000 | 5.000 | 4.000 | 4.000 | 4.000 | 4.000 | 4.000 | 4.000 | 4.000 | 4.000 | 4.000 | 4.000 |
| 4.000 | 4.000 | 4.000 | 4.000 | 3.000 | 3.000 | 3.000 | 3.000 | 2.000 | 2.000 | 2.000 | 2.000 | 3.000 | 3.000 | 3.000 | 3.000 | 3.000 | 3.000 | 3.000 | 3.000 | 3.000 | 3.000 |
| 3.000 | 3.000 | 3.000 | 3.000 | 1.000 | 1.000 | 1.000 | 1.000 | 1.000 | 1.000 | 1.000 | 1.000 | 1.000 | 1.000 | 1.000 | 1.000 | 1.000 | 1.000 | 1.000 | 1.000 | 1.000 | 1.000 |
| 3.000 | 3.000 | 3.000 | 3.000 | 4.000 | 4.000 | 5.000 | 4.000 | 4.000 | 4.000 | 4.000 | 5.000 | 4.000 | 4.000 | 4.000 | 4.000 | 4.000 | 4.000 | 4.000 | 4.000 | 4.000 | 4.000 |
| 2.000 | 4.000 | 3.000 | 3.000 | 4.000 | 5.000 | 4.000 | 4.000 | 3.000 | 3.000 | 3.000 | 3.000 | 2.000 | 2.000 | 1.000 | 2.000 | 2.000 | 4.000 | 3.000 | 4.000 | 3.000 | 2.000 |
| 3.000 | 4.000 | 4.000 | 4.000 | 4.000 | 5.000 | 5.000 | 4.000 | 3.000 | 3.000 | 3.000 | 3.000 | 4.000 | 4.000 | 5.000 | 4.000 | 4.000 | 4.000 | 4.000 | 4.000 | 4.000 | 4.000 |
| 4.000 | 4.000 | 3.000 | 4.000 | 5.000 | 5.000 | 4.000 | 4.000 | 4.000 | 4.000 | 4.000 | 4.000 | 4.000 | 3.000 | 4.000 | 4.000 | 3.000 | 4.000 | 4.000 | 4.000 | 4.000 | 3.000 |
| 2.000 | 2.000 | 2.000 | 2.000 | 5.000 | 4.000 | 4.000 | 4.000 | 3.000 | 3.000 | 3.000 | 3.000 | 1.000 | 1.000 | 1.000 | 1.000 | 2.000 | 1.000 | 1.000 | 1.000 | 1.000 | 1.000 |
| 3.000 | 3.000 | 3.000 | 2.000 | 2.000 | 2.000 | 2.000 | 2.000 | 2.000 | 2.000 | 2.000 | 2.000 | 3.000 | 3.000 | 3.000 | 3.000 | 3.000 | 3.000 | 3.000 | 3.000 | 3.000 | 3.000 |
| 3.000 | 3.000 | 3.000 | 3.000 | 4.000 | 4.000 | 4.000 | 4.000 | 3.000 | 3.000 | 3.000 | 3.000 | 4.000 | 4.000 | 4.000 | 4.000 | 4.000 | 4.000 | 4.000 | 4.000 | 4.000 | 4.000 |
| 2.000 | 2.000 | 2.000 | 2.000 | 1.000 | 1.000 | 1.000 | 1.000 | 1.000 | 1.000 | 1.000 | 1.000 | 1.000 | 1.000 | 1.000 | 1.000 | 1.000 | 1.000 | 1.000 | 1.000 | 1.000 | 1.000 |
| 3.000 | 3.000 | 2.000 | 3.000 | 3.000 | 2.000 | 3.000 | 3.000 | 4.000 | 4.000 | 4.000 | 4.000 | 2.000 | 3.000 | 2.000 | 2.000 | 3.000 | 2.000 | 2.000 | 2.000 | 3.000 | 3.000 |
| 3.000 | 2.000 | 3.000 | 3.000 | 4.000 | 4.000 | 4.000 | 5.000 | 4.000 | 4.000 | 3.000 | 3.000 | 3.000 | 3.000 | 3.000 | 3.000 | 3.000 | 3.000 | 3.000 | 3.000 | 3.000 | 3.000 |
| 4.000 | 4.000 | 4.000 | 4.000 | 2.000 | 2.000 | 2.000 | 2.000 | 4.000 | 4.000 | 4.000 | 4.000 | 4.000 | 4.000 | 4.000 | 4.000 | 4.000 | 4.000 | 4.000 | 4.000 | 4.000 | 4.000 |
| 4.000 | 4.000 | 3.000 | 4.000 | 2.000 | 3.000 | 3.000 | 3.000 | 4.000 | 5.000 | 4.000 | 5.000 | 5.000 | 2.000 | 5.000 | 5.000 | 5.000 | 5.000 | 4.000 | 4.000 | 2.000 | 2.000 |
| 3.000 | 4.000 | 4.000 | 4.000 | 3.000 | 3.000 | 3.000 | 3.000 | 2.000 | 2.000 | 2.000 | 2.000 | 3.000 | 3.000 | 4.000 | 4.000 | 2.000 | 3.000 | 3.000 | 3.000 | 3.000 | 3.000 |
| 3.000 | 3.000 | 3.000 | 3.000 | 1.000 | 1.000 | 1.000 | 1.000 | 2.000 | 2.000 | 2.000 | 2.000 | 1.000 | 1.000 | 1.000 | 1.000 | 1.000 | 1.000 | 1.000 | 1.000 | 1.000 | 1.000 |
| 4.000 | 3.000 | 3.000 | 3.000 | 4.000 | 4.000 | 5.000 | 4.000 | 4.000 | 4.000 | 4.000 | 4.000 | 3.000 | 3.000 | 3.000 | 3.000 | 3.000 | 3.000 | 3.000 | 3.000 | 3.000 | 3.000 |
| 4.000 | 4.000 | 4.000 | 4.000 | 4.000 | 5.000 | 4.000 | 4.000 | 3.000 | 3.000 | 3.000 | 3.000 | 4.000 | 4.000 | 4.000 | 4.000 | 4.000 | 4.000 | 4.000 | 4.000 | 4.000 | 4.000 |
| 5.000 | 5.000 | 5.000 | 5.000 | 5.000 | 5.000 | 5.000 | 5.000 | 4.000 | 4.000 | 4.000 | 4.000 | 4.000 | 4.000 | 4.000 | 4.000 | 4.000 | 5.000 | 4.000 | 4.000 | 4.000 | 4.000 |
| 2.000 | 2.000 | 2.000 | 2.000 | 5.000 | 4.000 | 4.000 | 4.000 | 3.000 | 3.000 | 3.000 | 3.000 | 1.000 | 1.000 | 1.000 | 1.000 | 1.000 | 1.000 | 1.000 | 1.000 | 1.000 | 1.000 |
| 4.000 | 4.000 | 4.000 | 4.000 | 4.000 | 4.000 | 5.000 | 5.000 | 3.000 | 3.000 | 3.000 | 3.000 | 4.000 | 4.000 | 4.000 | 4.000 | 4.000 | 5.000 | 4.000 | 4.000 | 4.000 | 4.000 |
| 2.000 | 2.000 | 3.000 | 2.000 | 2.000 | 2.000 | 2.000 | 2.000 | 2.000 | 2.000 | 2.000 | 2.000 | 1.000 | 1.000 | 1.000 | 1.000 | 1.000 | 1.000 | 1.000 | 1.000 | 1.000 | 1.000 |
| 1.000 | 1.000 | 1.000 | 1.000 | 2.000 | 2.000 | 2.000 | 2.000 | 2.000 | 2.000 | 2.000 | 2.000 | 1.000 | 1.000 | 1.000 | 1.000 | 1.000 | 1.000 | 1.000 | 1.000 | 1.000 | 1.000 |
| 3.000 | 3.000 | 2.000 | 2.000 | 4.000 | 4.000 | 4.000 | 4.000 | 3.000 | 3.000 | 4.000 | 4.000 | 2.000 | 2.000 | 2.000 | 2.000 | 2.000 | 3.000 | 2.000 | 2.000 | 2.000 | 2.000 |
| 2.000 | 2.000 | 2.000 | 2.000 | 2.000 | 2.000 | 2.000 | 2.000 | 2.000 | 2.000 | 2.000 | 2.000 | 1.000 | 3.000 | 1.000 | 1.000 | 1.000 | 4.000 | 2.000 | 2.000 | 4.000 | 3.000 |
| 3.000 | 3.000 | 3.000 | 3.000 | 4.000 | 4.000 | 4.000 | 4.000 | 3.000 | 3.000 | 3.000 | 3.000 | 3.000 | 4.000 | 4.000 | 4.000 | 4.000 | 4.000 | 4.000 | 4.000 | 4.000 | 4.000 |
| 3.000 | 3.000 | 3.000 | 3.000 | 1.000 | 1.000 | 1.000 | 1.000 | 1.000 | 1.000 | 1.000 | 1.000 | 1.000 | 1.000 | 1.000 | 1.000 | 1.000 | 1.000 | 1.000 | 1.000 | 1.000 | 1.000 |
| 3.000 | 3.000 | 3.000 | 3.000 | 2.000 | 2.000 | 2.000 | 2.000 | 2.000 | 2.000 | 2.000 | 2.000 | 1.000 | 1.000 | 1.000 | 1.000 | 1.000 | 1.000 | 1.000 | 1.000 | 1.000 | 1.000 |
| 3.000 | 3.000 | 2.000 | 3.000 | 3.000 | 2.000 | 3.000 | 3.000 | 4.000 | 4.000 | 4.000 | 4.000 | 2.000 | 2.000 | 2.000 | 2.000 | 2.000 | 2.000 | 2.000 | 2.000 | 2.000 | 2.000 |
| 3.000 | 2.000 | 2.000 | 3.000 | 4.000 | 4.000 | 4.000 | 5.000 | 4.000 | 4.000 | 4.000 | 4.000 | 3.000 | 3.000 | 3.000 | 3.000 | 3.000 | 3.000 | 3.000 | 3.000 | 3.000 | 3.000 |
| 2.000 | 2.000 | 2.000 | 2.000 | 1.000 | 1.000 | 1.000 | 1.000 | 2.000 | 2.000 | 2.000 | 2.000 | 1.000 | 1.000 | 1.000 | 1.000 | 1.000 | 1.000 | 1.000 | 1.000 | 1.000 | 1.000 |
| disc_1 | disc_2 | disc_3 | disc_4 | exp_1 | exp_2 | exp_3 | exp_4 | perf_1 | perf_2 | perf_3 | perf_4 | sat_1 | sat_10 | sat_2 | sat_3 | sat_4 | sat_5 | sat_6 | sat_7 | sat_8 | sat_9 |
|---|
| 3.000 | 4.000 | 4.000 | 3.000 | 3.000 | 4.000 | 4.000 | 2.000 | 4.000 | 3.000 | 3.000 | 4.000 | 4.000 | 5.000 | 4.000 | 4.000 | 5.000 | 5.000 | 5.000 | 5.000 | 5.000 | 5.000 |
| 4.000 | 4.000 | 3.000 | 4.000 | 2.000 | 3.000 | 4.000 | 4.000 | 4.000 | 5.000 | 5.000 | 5.000 | 4.000 | 5.000 | 5.000 | 5.000 | 5.000 | 5.000 | 5.000 | 5.000 | 5.000 | 5.000 |
| 3.000 | 3.000 | 3.000 | 3.000 | 4.000 | 4.000 | 4.000 | 4.000 | 4.000 | 4.000 | 4.000 | 4.000 | 4.000 | 5.000 | 4.000 | 4.000 | 4.000 | 4.000 | 5.000 | 4.000 | 5.000 | 5.000 |
| 3.000 | 2.000 | 3.000 | 1.000 | 4.000 | 4.000 | 3.000 | 3.000 | 3.000 | 2.000 | 2.000 | 3.000 | 4.000 | 2.000 | 2.000 | 4.000 | 2.000 | 4.000 | 3.000 | 2.000 | 2.000 | 2.000 |
| 4.000 | 3.000 | 4.000 | 4.000 | 4.000 | 4.000 | 4.000 | 4.000 | 4.000 | 4.000 | 4.000 | 4.000 | 4.000 | 4.000 | 4.380 | 4.510 | 4.100 | 5.000 | 4.000 | 4.000 | 4.000 | 4.000 |
| 2.000 | 2.000 | 3.000 | 2.000 | 3.000 | 2.000 | 4.000 | 4.000 | 3.000 | 3.000 | 3.000 | 3.000 | 2.000 | 3.000 | 2.000 | 2.000 | 2.000 | 3.000 | 3.000 | 3.000 | 3.000 | 3.000 |
| 3.000 | 3.000 | 3.000 | 3.000 | 5.000 | 4.000 | 4.000 | 2.000 | 4.000 | 3.000 | 4.000 | 3.000 | 4.000 | 4.000 | 4.000 | 3.000 | 5.000 | 5.000 | 4.000 | 4.000 | 4.000 | 4.000 |
| 3.000 | 3.000 | 3.000 | 3.000 | 3.000 | 1.000 | 1.000 | 2.000 | 4.000 | 4.000 | 3.000 | 4.000 | 3.000 | 4.000 | 4.000 | 3.000 | 4.000 | 4.000 | 4.000 | 4.000 | 4.000 | 4.000 |
| 3.000 | 4.000 | 5.000 | 4.000 | 1.000 | 1.000 | 1.000 | 2.000 | 5.000 | 4.000 | 3.000 | 4.000 | 4.000 | 2.432 | 4.000 | 4.000 | 3.000 | 4.000 | 4.000 | 4.000 | 4.000 | 3.920 |
| 3.000 | 2.000 | 2.000 | 3.000 | 4.000 | 4.000 | 4.000 | 5.000 | 4.000 | 4.000 | 3.000 | 3.000 | 4.000 | 5.000 | 4.000 | 4.000 | 4.000 | 5.000 | 5.000 | 5.000 | 5.000 | 5.000 |
| 4.000 | 4.000 | 4.000 | 4.000 | 3.000 | 3.000 | 3.000 | 3.000 | 4.000 | 4.000 | 4.000 | 4.000 | 4.000 | 3.000 | 4.000 | 4.000 | 4.000 | 4.000 | 4.000 | 4.000 | 3.000 | 3.000 |
| 4.000 | 5.000 | 5.000 | 4.000 | 4.000 | 4.000 | 4.000 | 4.000 | 4.000 | 4.000 | 4.000 | 4.000 | 5.000 | 5.000 | 5.000 | 5.000 | 5.000 | 5.000 | 5.000 | 5.000 | 5.000 | 5.000 |
| 2.000 | 3.000 | 3.000 | 2.000 | 4.000 | 4.000 | 3.000 | 4.000 | 3.000 | 3.000 | 3.000 | 3.000 | 1.000 | 1.000 | 2.000 | 2.000 | 3.000 | 2.000 | 1.000 | 1.000 | 1.000 | 1.000 |
| 1.000 | 1.000 | 1.000 | 1.000 | 2.000 | 1.000 | 1.000 | 1.000 | 5.000 | 5.000 | 2.000 | 3.000 | 1.000 | 1.000 | 1.000 | 1.000 | 1.000 | 1.000 | 1.000 | 1.000 | 1.000 | 1.000 |
| 3.000 | 3.000 | 2.910 | 3.000 | 4.000 | 4.000 | 4.000 | 4.000 | 3.000 | 3.000 | 4.000 | 4.000 | 3.000 | 4.000 | 2.000 | 2.000 | 3.000 | 4.000 | 4.000 | 3.000 | 3.710 | 4.000 |
| 3.000 | 4.000 | 5.000 | 3.000 | 1.000 | 4.000 | 3.000 | 2.000 | 3.000 | 3.000 | 4.000 | 4.280 | 2.000 | 3.228 | 2.000 | 3.000 | 3.000 | 2.330 | 2.200 | 2.180 | 2.210 | 2.180 |
| 2.000 | 2.000 | 2.000 | 2.000 | 3.000 | 5.000 | 2.000 | 5.000 | 2.000 | 3.000 | 5.000 | 5.000 | 3.000 | 1.000 | 1.000 | 1.000 | 4.000 | 2.000 | 4.000 | 2.000 | 2.000 | 1.000 |
| 3.000 | 4.000 | 4.000 | 3.000 | 2.000 | 3.000 | 3.000 | 3.000 | 2.000 | 3.000 | 4.000 | 4.000 | 4.000 | 4.000 | 3.000 | 4.000 | 3.000 | 4.000 | 2.000 | 3.000 | 4.000 | 4.000 |
| 2.000 | 2.000 | 2.000 | 2.000 | 2.000 | 1.000 | 2.000 | 2.000 | 2.000 | 2.000 | 1.000 | 2.000 | 2.000 | 1.000 | 1.000 | 1.000 | 1.000 | 1.000 | 1.000 | 1.000 | 1.000 | 1.000 |
| 2.000 | 2.000 | 2.000 | 3.000 | 2.000 | 2.000 | 2.010 | 2.000 | 3.000 | 3.000 | 2.000 | 2.000 | 2.000 | 2.000 | 2.000 | 1.000 | 2.000 | 2.000 | 2.000 | 2.000 | 2.000 | 2.000 |
| 1.000 | 1.000 | 1.000 | 3.000 | 1.000 | 1.000 | 1.000 | 1.000 | 1.000 | 1.000 | 1.000 | 1.000 | 1.000 | 1.000 | 1.000 | 1.000 | 1.000 | 1.000 | 1.000 | 1.000 | 1.000 | 1.000 |
| 2.000 | 2.000 | 2.000 | 2.000 | 1.000 | 1.000 | 1.000 | 1.000 | 2.000 | 2.000 | 2.000 | 2.000 | 1.000 | 1.000 | 1.000 | 1.000 | 1.000 | 1.000 | 1.000 | 1.000 | 1.000 | 1.000 |
| 1.000 | 1.000 | 1.000 | 1.000 | 1.000 | 1.000 | 1.000 | 1.000 | 1.000 | 1.000 | 1.000 | 1.000 | 1.000 | 1.000 | 1.000 | 1.000 | 1.000 | 1.000 | 1.000 | 1.000 | 1.000 | 1.000 |
| 2.000 | 2.000 | 2.000 | 3.000 | 1.000 | 1.000 | 1.000 | 1.000 | 2.000 | 2.000 | 1.000 | 1.000 | 1.000 | 1.000 | 1.000 | 1.000 | 1.000 | 1.000 | 1.000 | 1.000 | 1.000 | 1.000 |
| 1.000 | 1.000 | 1.000 | 3.000 | 1.000 | 1.000 | 1.000 | 1.000 | 1.000 | 1.000 | 2.000 | 2.000 | 1.000 | 1.000 | 1.000 | 1.000 | 1.000 | 1.000 | 1.000 | 1.000 | 1.000 | 1.000 |
| 1.000 | 1.000 | 1.000 | 3.000 | 1.000 | 1.000 | 1.000 | 1.000 | 2.000 | 3.000 | 2.000 | 2.000 | 1.000 | 1.000 | 1.000 | 1.000 | 1.000 | 1.000 | 1.000 | 1.000 | 1.000 | 1.000 |
| 1.000 | 1.000 | 1.000 | 1.000 | 1.000 | 1.000 | 1.000 | 1.000 | 2.000 | 2.000 | 2.000 | 2.000 | 1.000 | 1.000 | 1.000 | 1.000 | 1.000 | 1.000 | 1.000 | 1.000 | 1.000 | 1.000 |
| 1.000 | 1.000 | 1.000 | 2.000 | 1.000 | 1.000 | 1.000 | 1.000 | 2.000 | 2.000 | 2.000 | 2.000 | 1.000 | 1.000 | 1.000 | 1.000 | 1.000 | 1.000 | 1.000 | 1.000 | 1.000 | 1.000 |
| 1.000 | 1.000 | 1.000 | 2.000 | 1.000 | 1.000 | 1.000 | 1.000 | 2.000 | 2.000 | 2.000 | 2.000 | 1.000 | 1.000 | 1.000 | 1.000 | 1.000 | 1.000 | 1.000 | 1.000 | 1.000 | 1.000 |
| 2.000 | 2.000 | 2.000 | 3.000 | 2.000 | 2.000 | 2.000 | 2.000 | 3.000 | 2.000 | 2.000 | 2.000 | 1.000 | 1.000 | 1.000 | 1.000 | 1.000 | 1.000 | 1.000 | 1.000 | 1.000 | 1.000 |
| 2.000 | 2.000 | 2.000 | 2.000 | 3.000 | 3.000 | 3.000 | 3.000 | 2.000 | 2.000 | 3.000 | 3.000 | 1.000 | 1.000 | 1.000 | 1.000 | 1.000 | 1.000 | 1.000 | 1.000 | 1.000 | 1.000 |
| 3.000 | 3.000 | 3.000 | 3.000 | 3.000 | 3.000 | 3.000 | 3.000 | 3.000 | 3.000 | 3.000 | 3.000 | 3.000 | 3.000 | 3.000 | 3.000 | 3.000 | 3.000 | 3.000 | 3.000 | 3.000 | 3.000 |
| 3.000 | 3.000 | 3.000 | 4.000 | 3.000 | 3.000 | 3.000 | 3.000 | 3.000 | 3.000 | 3.000 | 2.000 | 2.000 | 2.000 | 2.000 | 2.000 | 2.000 | 2.000 | 2.000 | 2.000 | 2.000 | 2.000 |
| 4.000 | 4.000 | 3.000 | 3.000 | 3.000 | 3.000 | 3.000 | 3.000 | 2.000 | 2.000 | 2.000 | 2.000 | 1.000 | 1.000 | 1.000 | 1.000 | 1.000 | 1.000 | 1.000 | 1.000 | 1.000 | 1.000 |
| 3.000 | 3.000 | 3.000 | 3.000 | 3.000 | 3.000 | 3.000 | 3.000 | 2.000 | 2.000 | 3.000 | 3.000 | 2.000 | 2.000 | 2.000 | 2.000 | 2.000 | 2.000 | 2.000 | 2.000 | 2.000 | 2.000 |
| 3.000 | 3.000 | 3.000 | 3.000 | 3.000 | 3.000 | 3.000 | 3.000 | 3.000 | 3.000 | 2.000 | 2.000 | 2.000 | 3.000 | 2.000 | 2.000 | 2.000 | 2.000 | 2.000 | 2.000 | 2.000 | 2.000 |
| 2.000 | 2.000 | 2.000 | 2.000 | 3.000 | 3.000 | 3.000 | 3.000 | 1.000 | 1.000 | 2.000 | 2.000 | 1.000 | 1.000 | 1.000 | 1.000 | 1.000 | 1.000 | 1.000 | 1.000 | 1.000 | 1.000 |
| 3.000 | 3.000 | 3.000 | 2.000 | 4.000 | 4.000 | 4.000 | 4.000 | 3.000 | 3.000 | 3.000 | 3.000 | 2.000 | 2.000 | 2.000 | 2.000 | 2.000 | 2.000 | 2.000 | 2.000 | 2.000 | 2.000 |
| 3.000 | 2.000 | 2.000 | 3.000 | 3.000 | 3.000 | 3.000 | 3.000 | 2.000 | 2.000 | 2.000 | 2.000 | 1.000 | 1.000 | 1.000 | 1.000 | 1.000 | 1.000 | 1.000 | 1.000 | 1.000 | 1.000 |
| 4.000 | 3.000 | 2.000 | 3.000 | 3.000 | 3.000 | 3.000 | 3.000 | 2.000 | 2.000 | 4.000 | 2.000 | 2.000 | 2.000 | 3.000 | 3.000 | 3.000 | 3.000 | 3.000 | 3.000 | 3.000 | 3.000 |
| 2.000 | 2.000 | 2.000 | 2.000 | 3.000 | 3.000 | 3.000 | 3.000 | 2.000 | 2.000 | 1.000 | 1.000 | 1.000 | 1.000 | 1.000 | 1.000 | 1.000 | 1.000 | 1.000 | 1.000 | 1.000 | 1.000 |
| 2.000 | 2.000 | 2.000 | 2.000 | 3.000 | 3.000 | 3.000 | 3.000 | 3.000 | 3.000 | 3.000 | 3.000 | 1.000 | 1.000 | 1.000 | 1.000 | 1.000 | 1.000 | 1.000 | 1.000 | 1.000 | 1.000 |
| 4.000 | 4.000 | 4.000 | 4.000 | 5.000 | 5.000 | 5.000 | 5.000 | 5.000 | 5.000 | 5.000 | 5.000 | 5.000 | 3.000 | 5.000 | 5.000 | 5.000 | 5.000 | 5.000 | 5.000 | 4.000 | 4.000 |
| 2.000 | 2.000 | 2.000 | 3.000 | 3.000 | 3.000 | 3.000 | 3.000 | 2.000 | 2.000 | 2.000 | 2.000 | 1.000 | 1.000 | 1.000 | 1.000 | 1.000 | 1.000 | 1.000 | 1.000 | 1.000 | 1.000 |
| 4.000 | 4.000 | 4.000 | 4.000 | 4.000 | 4.000 | 4.000 | 4.000 | 3.000 | 4.000 | 4.000 | 4.000 | 4.000 | 4.000 | 4.000 | 4.000 | 4.000 | 4.000 | 4.000 | 4.000 | 4.000 | 4.000 |
| 2.000 | 2.000 | 3.000 | 1.000 | 3.000 | 3.000 | 3.000 | 3.000 | 3.000 | 2.000 | 2.000 | 3.000 | 1.000 | 1.000 | 1.000 | 1.000 | 1.000 | 1.000 | 1.000 | 1.000 | 1.000 | 1.000 |
| 4.000 | 4.000 | 3.000 | 3.000 | 4.000 | 4.000 | 4.000 | 4.000 | 4.000 | 4.000 | 3.000 | 3.000 | 3.000 | 3.000 | 3.000 | 3.000 | 2.000 | 3.000 | 3.000 | 3.000 | 4.000 | 3.000 |
| 3.000 | 3.000 | 3.000 | 3.000 | 4.000 | 4.000 | 4.000 | 4.000 | 4.000 | 4.000 | 3.000 | 3.000 | 3.000 | 3.000 | 3.000 | 3.000 | 3.000 | 3.000 | 3.000 | 3.000 | 3.000 | 3.000 |
| 3.000 | 3.000 | 3.000 | 3.000 | 4.000 | 4.000 | 4.000 | 4.000 | 4.000 | 4.000 | 4.000 | 4.000 | 3.000 | 3.000 | 3.000 | 3.000 | 3.000 | 3.000 | 3.000 | 3.000 | 3.000 | 3.000 |
| 1.000 | 1.000 | 1.000 | 3.000 | 1.000 | 1.000 | 1.000 | 1.000 | 2.000 | 2.000 | 2.000 | 2.000 | 1.000 | 1.000 | 1.000 | 1.000 | 1.000 | 1.000 | 1.000 | 1.000 | 1.000 | 1.000 |
| 3.000 | 2.000 | 3.000 | 1.000 | 4.000 | 4.000 | 3.000 | 3.000 | 3.000 | 2.000 | 2.000 | 3.000 | 3.000 | 2.000 | 2.000 | 3.000 | 2.000 | 4.000 | 3.000 | 2.000 | 2.000 | 2.000 |
| 2.000 | 2.000 | 3.000 | 3.000 | 4.000 | 4.000 | 4.000 | 4.000 | 4.000 | 4.000 | 3.000 | 3.000 | 3.000 | 3.000 | 3.000 | 3.000 | 2.000 | 3.000 | 3.000 | 3.000 | 3.000 | 3.000 |
| 4.000 | 4.000 | 3.000 | 4.000 | 5.000 | 5.000 | 4.000 | 4.000 | 4.000 | 5.000 | 4.000 | 5.000 | 3.000 | 3.000 | 3.000 | 3.000 | 3.000 | 3.000 | 3.000 | 3.000 | 3.000 | 3.000 |
| 4.000 | 4.000 | 4.000 | 4.000 | 5.000 | 5.000 | 5.000 | 5.000 | 5.000 | 5.000 | 5.000 | 5.000 | 4.000 | 4.000 | 4.000 | 4.000 | 4.000 | 4.000 | 4.000 | 4.000 | 4.000 | 4.000 |
| 3.000 | 3.000 | 2.000 | 2.000 | 4.000 | 4.000 | 3.000 | 3.000 | 3.000 | 3.000 | 4.000 | 4.000 | 3.000 | 2.000 | 2.000 | 2.000 | 2.000 | 2.000 | 2.000 | 2.000 | 2.000 | 2.000 |
| 2.000 | 2.000 | 2.000 | 2.000 | 4.000 | 4.000 | 4.000 | 4.000 | 2.000 | 2.000 | 2.000 | 2.000 | 1.000 | 1.000 | 1.000 | 1.000 | 1.000 | 1.000 | 1.000 | 1.000 | 1.000 | 1.000 |
| 2.000 | 2.000 | 2.000 | 2.000 | 5.000 | 5.000 | 5.000 | 5.000 | 2.000 | 2.000 | 2.000 | 2.000 | 3.000 | 3.000 | 3.000 | 3.000 | 3.000 | 3.000 | 3.000 | 3.000 | 3.000 | 3.000 |
| 1.000 | 1.000 | 1.000 | 1.000 | 1.000 | 1.000 | 1.000 | 1.000 | 3.000 | 3.000 | 3.000 | 3.000 | 1.000 | 1.000 | 1.000 | 1.000 | 1.000 | 1.000 | 1.000 | 1.000 | 1.000 | 1.000 |
| 3.000 | 3.000 | 2.000 | 3.000 | 3.000 | 3.000 | 3.000 | 3.000 | 3.000 | 3.000 | 2.000 | 3.000 | 2.000 | 3.000 | 2.000 | 2.000 | 1.000 | 2.000 | 2.000 | 2.000 | 2.000 | 2.000 |
| 3.000 | 2.000 | 2.000 | 3.000 | 4.000 | 4.000 | 4.000 | 5.000 | 4.000 | 4.000 | 3.000 | 3.000 | 3.000 | 3.000 | 3.000 | 3.000 | 3.000 | 3.000 | 3.000 | 3.000 | 4.000 | 3.000 |
| 3.000 | 3.000 | 3.000 | 3.000 | 3.000 | 3.000 | 3.000 | 3.000 | 4.000 | 4.000 | 3.000 | 3.000 | 3.000 | 3.000 | 3.000 | 3.000 | 3.000 | 3.000 | 3.000 | 3.000 | 3.000 | 3.000 |
| 4.000 | 4.000 | 4.000 | 3.000 | 4.000 | 4.000 | 4.000 | 4.000 | 4.000 | 4.000 | 4.000 | 4.000 | 3.000 | 3.000 | 3.000 | 3.000 | 3.000 | 4.000 | 3.000 | 3.000 | 3.000 | 3.000 |
| 2.000 | 3.000 | 3.000 | 2.000 | 4.000 | 4.000 | 4.000 | 4.000 | 3.000 | 3.000 | 3.000 | 3.000 | 2.000 | 1.000 | 2.000 | 2.000 | 2.000 | 2.000 | 1.000 | 1.000 | 1.000 | 1.000 |
| 3.000 | 3.000 | 3.000 | 3.000 | 4.000 | 4.000 | 4.000 | 4.000 | 3.000 | 3.000 | 4.000 | 4.000 | 3.000 | 3.000 | 2.000 | 2.000 | 3.000 | 3.000 | 4.000 | 3.000 | 3.000 | 3.000 |
| 4.000 | 4.000 | 5.000 | 4.000 | 4.000 | 4.000 | 2.000 | 2.000 | 3.000 | 4.000 | 4.000 | 4.000 | 4.000 | 4.000 | 4.000 | 3.000 | 4.000 | 4.000 | 4.000 | 4.000 | 4.000 | 4.000 |
| 3.000 | 3.000 | 3.000 | 1.000 | 2.000 | 2.000 | 2.000 | 2.000 | 3.000 | 3.000 | 3.000 | 3.000 | 2.000 | 2.000 | 2.000 | 2.000 | 2.000 | 2.000 | 2.000 | 2.000 | 2.000 | 2.000 |
| 2.000 | 2.000 | 2.000 | 2.000 | 4.000 | 4.000 | 4.000 | 4.000 | 2.000 | 3.000 | 5.000 | 5.000 | 2.000 | 1.000 | 1.000 | 1.000 | 2.000 | 2.000 | 4.000 | 2.000 | 2.000 | 1.000 |
| 4.000 | 4.000 | 4.000 | 3.000 | 3.000 | 3.000 | 3.000 | 3.000 | 4.000 | 4.000 | 4.000 | 4.000 | 4.000 | 4.000 | 4.000 | 4.000 | 4.000 | 4.000 | 2.000 | 3.000 | 4.000 | 4.000 |
| 2.000 | 2.000 | 2.000 | 3.000 | 2.000 | 2.000 | 2.000 | 2.000 | 2.000 | 2.000 | 1.000 | 2.000 | 1.000 | 1.000 | 1.000 | 1.000 | 1.000 | 1.000 | 1.000 | 1.000 | 1.000 | 1.000 |
| 2.000 | 2.000 | 2.000 | 3.000 | 2.000 | 2.000 | 2.000 | 2.000 | 4.000 | 4.000 | 2.000 | 2.000 | 1.000 | 1.000 | 1.000 | 1.000 | 1.000 | 1.000 | 1.000 | 1.000 | 1.000 | 1.000 |
| 2.000 | 2.000 | 2.000 | 2.000 | 1.000 | 1.000 | 1.000 | 1.000 | 2.000 | 2.000 | 1.000 | 2.000 | 1.000 | 1.000 | 1.000 | 1.000 | 1.000 | 1.000 | 1.000 | 1.000 | 1.000 | 1.000 |
| 4.000 | 4.000 | 4.000 | 4.000 | 3.000 | 3.000 | 1.000 | 2.000 | 4.000 | 4.000 | 3.000 | 4.000 | 1.000 | 1.000 | 1.000 | 1.000 | 1.000 | 1.000 | 1.000 | 1.000 | 1.000 | 1.000 |
| 4.000 | 4.000 | 4.000 | 2.000 | 2.000 | 2.000 | 3.000 | 2.000 | 3.000 | 3.000 | 4.000 | 4.000 | 2.000 | 2.000 | 2.000 | 2.000 | 2.000 | 2.000 | 2.000 | 2.000 | 2.000 | 2.000 |
| 3.000 | 3.000 | 3.000 | 3.000 | 4.000 | 4.000 | 4.000 | 4.000 | 3.000 | 3.000 | 3.000 | 4.000 | 3.000 | 4.000 | 4.000 | 4.000 | 3.000 | 4.000 | 4.000 | 4.000 | 4.000 | 4.000 |
| 2.000 | 2.000 | 2.000 | 2.000 | 2.000 | 2.000 | 2.000 | 2.000 | 3.000 | 3.000 | 3.000 | 3.000 | 2.000 | 1.000 | 1.000 | 1.000 | 1.000 | 1.000 | 1.000 | 1.000 | 1.000 | 1.000 |
| 2.000 | 2.000 | 2.000 | 3.000 | 2.000 | 2.000 | 3.000 | 2.000 | 3.000 | 3.000 | 2.000 | 2.000 | 1.000 | 1.000 | 1.000 | 1.000 | 1.000 | 1.000 | 1.000 | 1.000 | 1.000 | 1.000 |
| 4.000 | 4.000 | 4.000 | 2.000 | 2.000 | 2.000 | 2.000 | 2.000 | 4.000 | 4.000 | 4.000 | 4.000 | 2.000 | 2.000 | 2.000 | 2.000 | 2.000 | 2.000 | 2.000 | 2.000 | 2.000 | 2.000 |
| 3.000 | 3.000 | 2.000 | 2.000 | 4.000 | 4.000 | 4.000 | 4.000 | 2.000 | 2.000 | 2.000 | 3.000 | 1.000 | 1.000 | 1.000 | 1.000 | 1.000 | 1.000 | 1.000 | 1.000 | 1.000 | 1.000 |
| 3.000 | 3.000 | 2.000 | 3.000 | 2.000 | 2.000 | 2.000 | 2.000 | 3.000 | 3.000 | 4.000 | 3.000 | 2.000 | 2.000 | 2.000 | 2.000 | 2.000 | 2.000 | 2.000 | 2.000 | 2.000 | 2.000 |
| 4.000 | 4.000 | 3.000 | 4.000 | 3.000 | 3.000 | 3.000 | 3.000 | 3.000 | 3.000 | 4.000 | 4.000 | 4.000 | 3.000 | 4.000 | 4.000 | 3.000 | 3.000 | 3.000 | 3.000 | 3.000 | 3.000 |
| 4.000 | 4.000 | 2.000 | 3.000 | 3.000 | 2.000 | 3.000 | 3.000 | 3.000 | 3.000 | 3.000 | 3.000 | 1.000 | 1.000 | 1.000 | 1.000 | 1.000 | 1.000 | 1.000 | 1.000 | 1.000 | 1.000 |
| 4.000 | 4.000 | 4.000 | 4.000 | 2.000 | 3.000 | 3.000 | 3.000 | 4.000 | 4.000 | 4.000 | 4.000 | 2.000 | 2.000 | 2.000 | 2.000 | 2.000 | 2.000 | 2.000 | 2.000 | 2.000 | 2.000 |
| 3.000 | 3.000 | 2.000 | 3.000 | 3.000 | 3.000 | 3.000 | 3.000 | 3.000 | 3.000 | 2.000 | 3.000 | 2.000 | 3.000 | 2.000 | 1.000 | 1.000 | 2.000 | 2.000 | 2.000 | 3.000 | 3.000 |
| 3.000 | 3.000 | 3.000 | 3.000 | 4.000 | 4.000 | 4.000 | 4.000 | 3.000 | 3.000 | 3.000 | 3.000 | 2.000 | 2.000 | 2.000 | 2.000 | 2.000 | 2.000 | 2.000 | 2.000 | 2.000 | 2.000 |
| 3.000 | 3.000 | 3.000 | 3.000 | 3.000 | 3.000 | 3.000 | 3.000 | 3.000 | 3.000 | 3.000 | 3.000 | 3.000 | 3.000 | 2.000 | 3.000 | 3.000 | 3.000 | 3.000 | 3.000 | 3.000 | 3.000 |
| 3.000 | 4.000 | 4.000 | 3.000 | 4.000 | 4.000 | 4.000 | 4.000 | 2.000 | 3.000 | 4.000 | 4.000 | 4.000 | 4.000 | 3.000 | 4.000 | 3.000 | 4.000 | 4.000 | 4.000 | 4.000 | 4.000 |
| 4.000 | 4.000 | 3.000 | 2.000 | 3.000 | 3.000 | 3.000 | 3.000 | 3.000 | 3.000 | 3.000 | 3.000 | 1.000 | 3.000 | 1.000 | 1.000 | 3.000 | 1.000 | 1.000 | 1.000 | 3.000 | 3.000 |
| 4.000 | 4.000 | 2.000 | 3.000 | 3.000 | 3.000 | 3.000 | 3.000 | 5.000 | 5.000 | 5.000 | 5.000 | 4.000 | 3.000 | 4.000 | 4.000 | 3.000 | 3.000 | 3.000 | 3.000 | 3.000 | 3.000 |
| 4.000 | 4.000 | 3.000 | 3.000 | 3.000 | 3.000 | 3.000 | 3.000 | 3.000 | 4.000 | 4.000 | 3.000 | 3.000 | 3.000 | 3.000 | 3.000 | 3.000 | 3.000 | 3.000 | 3.000 | 3.000 | 3.000 |
| 2.000 | 3.000 | 2.000 | 3.000 | 4.000 | 4.000 | 4.000 | 4.000 | 3.000 | 3.000 | 2.000 | 4.000 | 2.000 | 1.000 | 2.000 | 2.000 | 2.000 | 1.000 | 1.000 | 1.000 | 1.000 | 1.000 |
| 4.000 | 5.000 | 4.000 | 4.000 | 3.000 | 3.000 | 3.000 | 3.000 | 3.000 | 4.000 | 4.000 | 4.000 | 4.000 | 4.000 | 4.000 | 4.000 | 4.000 | 4.000 | 4.000 | 4.000 | 4.000 | 4.000 |
| 2.000 | 2.000 | 3.000 | 1.000 | 3.000 | 3.000 | 3.000 | 3.000 | 3.000 | 2.000 | 2.000 | 3.000 | 1.000 | 1.000 | 1.000 | 1.000 | 1.000 | 1.000 | 1.000 | 1.000 | 1.000 | 1.000 |
| 4.000 | 4.000 | 3.000 | 3.000 | 4.000 | 4.000 | 4.000 | 4.000 | 4.000 | 4.000 | 3.000 | 3.000 | 3.000 | 3.000 | 3.000 | 3.000 | 2.000 | 3.000 | 3.000 | 3.000 | 3.000 | 3.000 |
| 3.000 | 3.000 | 3.000 | 3.000 | 3.000 | 3.000 | 3.000 | 3.000 | 4.000 | 4.000 | 3.000 | 3.000 | 2.000 | 2.000 | 2.000 | 2.000 | 2.000 | 2.000 | 2.000 | 2.000 | 2.000 | 2.000 |
| 2.000 | 2.000 | 2.000 | 2.000 | 5.000 | 5.000 | 5.000 | 5.000 | 2.000 | 2.000 | 2.000 | 2.000 | 2.000 | 2.000 | 2.000 | 2.000 | 2.000 | 2.000 | 2.000 | 2.000 | 2.000 | 2.000 |
| 3.000 | 3.000 | 3.000 | 2.000 | 4.000 | 4.000 | 4.000 | 4.000 | 3.000 | 3.000 | 3.000 | 3.000 | 2.000 | 2.000 | 2.000 | 2.000 | 2.000 | 3.000 | 3.000 | 2.000 | 2.000 | 2.000 |
| 1.000 | 1.000 | 1.000 | 4.000 | 1.000 | 1.000 | 1.000 | 1.000 | 3.000 | 3.000 | 3.000 | 3.000 | 1.000 | 1.000 | 1.000 | 1.000 | 1.000 | 1.000 | 1.000 | 1.000 | 1.000 | 1.000 |
| 3.000 | 3.000 | 2.000 | 2.000 | 4.000 | 4.000 | 3.000 | 3.000 | 3.000 | 3.000 | 4.000 | 4.000 | 3.000 | 2.000 | 2.000 | 2.000 | 2.000 | 2.000 | 2.000 | 2.000 | 2.000 | 2.000 |
| 3.000 | 3.000 | 3.000 | 2.000 | 2.000 | 2.000 | 2.000 | 2.000 | 4.000 | 3.000 | 4.000 | 4.000 | 2.000 | 2.000 | 2.000 | 2.000 | 2.000 | 2.000 | 2.000 | 2.000 | 2.000 | 2.000 |
| disc_1 | disc_2 | disc_3 | disc_4 | exp_1 | exp_2 | exp_3 | exp_4 | perf_1 | perf_2 | perf_3 | perf_4 | sat_1 | sat_10 | sat_2 | sat_3 | sat_4 | sat_5 | sat_6 | sat_7 | sat_8 | sat_9 |
|---|
| 3.000 | 3.000 | 4.000 | 3.000 | 4.000 | 4.000 | 4.000 | 4.000 | 4.000 | 3.000 | 4.000 | 5.000 | 5.000 | 5.000 | 5.000 | 5.000 | 5.000 | 5.000 | 5.000 | 5.000 | 5.000 | 5.000 |
| 4.000 | 4.000 | 4.000 | 4.000 | 3.000 | 3.000 | 3.000 | 3.000 | 3.000 | 3.000 | 4.000 | 4.000 | 4.000 | 4.000 | 4.000 | 4.000 | 4.000 | 4.000 | 4.000 | 4.000 | 4.000 | 4.000 |
| 3.000 | 3.000 | 3.000 | 3.000 | 1.000 | 3.000 | 3.000 | 1.000 | 3.000 | 3.000 | 3.000 | 4.000 | 5.000 | 5.000 | 5.000 | 4.000 | 4.000 | 5.000 | 5.000 | 5.000 | 5.000 | 5.000 |
| 3.000 | 3.000 | 3.000 | 3.000 | 4.000 | 4.000 | 5.000 | 4.000 | 4.000 | 4.000 | 4.000 | 5.000 | 4.000 | 4.000 | 4.000 | 4.000 | 3.000 | 4.000 | 4.000 | 4.000 | 4.000 | 4.000 |
| 4.000 | 4.000 | 4.000 | 3.000 | 5.000 | 4.000 | 5.000 | 5.000 | 5.000 | 5.000 | 5.000 | 5.000 | 4.000 | 4.000 | 5.000 | 5.000 | 5.000 | 4.000 | 4.000 | 4.000 | 4.000 | 4.000 |
| 2.000 | 2.000 | 3.000 | 3.000 | 4.000 | 5.000 | 3.000 | 4.000 | 4.000 | 4.000 | 3.000 | 3.000 | 3.000 | 3.000 | 3.000 | 3.000 | 2.000 | 3.000 | 3.000 | 3.000 | 3.000 | 3.000 |
| 3.000 | 4.000 | 4.000 | 4.000 | 4.000 | 5.000 | 5.000 | 2.000 | 5.000 | 5.000 | 4.000 | 4.000 | 4.000 | 3.000 | 2.000 | 2.000 | 4.000 | 3.000 | 3.000 | 3.000 | 3.000 | 3.000 |
| 3.000 | 3.000 | 3.000 | 3.000 | 5.000 | 5.000 | 5.000 | 4.000 | 4.000 | 4.000 | 4.000 | 4.000 | 4.000 | 2.000 | 2.000 | 4.000 | 4.000 | 4.000 | 3.000 | 3.000 | 2.000 | 2.000 |
| 4.000 | 4.000 | 4.000 | 4.000 | 4.000 | 5.000 | 4.000 | 3.000 | 3.000 | 4.000 | 3.000 | 4.000 | 5.000 | 4.000 | 4.000 | 4.000 | 4.000 | 5.000 | 4.000 | 4.000 | 3.000 | 4.000 |
| 3.000 | 3.000 | 3.000 | 3.000 | 3.000 | 3.000 | 4.000 | 4.000 | 4.000 | 4.000 | 3.000 | 4.000 | 4.000 | 3.000 | 4.000 | 3.000 | 3.000 | 4.000 | 3.000 | 4.000 | 4.000 | 3.000 |
| 4.000 | 4.000 | 4.000 | 4.000 | 5.000 | 5.000 | 5.000 | 4.000 | 5.000 | 4.000 | 4.000 | 5.000 | 5.000 | 5.000 | 5.000 | 5.000 | 5.000 | 5.000 | 5.000 | 5.000 | 5.000 | 5.000 |
| 2.000 | 3.000 | 2.000 | 2.000 | 4.000 | 4.000 | 5.000 | 4.000 | 3.000 | 3.000 | 4.000 | 3.000 | 1.000 | 1.000 | 1.000 | 2.000 | 4.000 | 3.000 | 1.000 | 1.000 | 1.000 | 1.000 |
| 3.000 | 3.000 | 4.000 | 2.000 | 4.000 | 3.000 | 4.000 | 3.000 | 4.000 | 3.000 | 3.000 | 3.000 | 3.000 | 2.000 | 4.000 | 3.000 | 4.000 | 4.000 | 3.000 | 4.000 | 3.000 | 2.000 |
| 3.000 | 3.000 | 3.000 | 3.000 | 5.000 | 5.000 | 5.000 | 5.000 | 4.000 | 4.000 | 4.000 | 4.000 | 4.000 | 2.882 | 4.000 | 4.000 | 4.000 | 3.970 | 3.760 | 3.760 | 3.730 | 3.690 |
| 2.000 | 3.000 | 3.000 | 2.000 | 3.000 | 4.000 | 3.000 | 3.000 | 3.000 | 3.000 | 3.000 | 3.000 | 1.000 | 3.000 | 1.000 | 1.000 | 3.000 | 1.000 | 1.000 | 1.000 | 3.000 | 3.000 |
| 1.000 | 3.000 | 3.000 | 3.000 | 3.000 | 2.000 | 3.000 | 3.000 | 3.000 | 3.000 | 3.000 | 3.000 | 4.000 | 3.000 | 3.000 | 2.000 | 3.000 | 4.000 | 4.000 | 4.000 | 3.000 | 3.000 |
| 4.000 | 5.000 | 4.000 | 3.000 | 5.000 | 4.000 | 4.000 | 4.000 | 4.000 | 4.000 | 3.000 | 4.000 | 4.000 | 4.000 | 4.000 | 4.000 | 3.000 | 4.000 | 3.000 | 4.000 | 4.000 | 4.000 |
| 2.000 | 4.000 | 4.000 | 2.000 | 3.000 | 3.000 | 3.000 | 3.000 | 4.000 | 4.000 | 4.000 | 4.000 | 3.000 | 4.000 | 3.000 | 3.000 | 5.000 | 4.000 | 4.000 | 4.000 | 4.000 | 4.000 |
| 5.000 | 4.000 | 4.000 | 5.000 | 5.000 | 5.000 | 4.000 | 4.000 | 5.000 | 5.000 | 4.000 | 4.000 | 5.000 | 5.000 | 5.000 | 5.000 | 5.000 | 5.000 | 5.000 | 5.000 | 5.000 | 5.000 |
| 3.000 | 4.000 | 3.000 | 4.000 | 4.000 | 4.000 | 4.000 | 3.000 | 3.000 | 3.000 | 3.000 | 3.000 | 3.000 | 2.000 | 2.000 | 3.000 | 3.000 | 4.000 | 3.000 | 3.100 | 3.000 | 2.000 |
| 3.000 | 3.000 | 3.000 | 3.000 | 4.000 | 4.000 | 4.000 | 4.000 | 4.000 | 4.000 | 4.000 | 4.000 | 4.000 | 3.000 | 3.000 | 4.000 | 4.000 | 4.000 | 2.000 | 2.000 | 2.000 | 3.000 |
| 3.000 | 3.000 | 3.000 | 3.000 | 4.000 | 4.000 | 4.000 | 4.000 | 3.000 | 3.000 | 3.000 | 3.000 | 4.000 | 4.000 | 3.000 | 3.000 | 3.000 | 3.000 | 3.000 | 3.000 | 3.000 | 4.000 |
| 4.000 | 4.000 | 4.000 | 3.000 | 3.000 | 5.000 | 5.000 | 5.000 | 5.000 | 3.000 | 5.000 | 5.000 | 5.000 | 5.000 | 5.000 | 5.000 | 5.000 | 5.000 | 5.000 | 5.000 | 5.000 | 5.000 |
| 4.000 | 4.000 | 5.000 | 4.000 | 4.000 | 4.000 | 2.000 | 2.000 | 3.000 | 4.000 | 4.000 | 4.000 | 5.000 | 5.000 | 5.000 | 4.000 | 5.000 | 5.000 | 5.000 | 5.000 | 5.000 | 5.000 |
| 4.000 | 4.000 | 4.000 | 4.000 | 4.000 | 4.000 | 2.000 | 2.000 | 4.000 | 4.000 | 4.000 | 4.000 | 5.000 | 4.000 | 5.000 | 5.000 | 4.000 | 5.000 | 4.000 | 4.000 | 4.000 | 4.000 |
| 4.000 | 4.490 | 5.000 | 4.000 | 4.000 | 4.000 | 4.000 | 4.000 | 4.000 | 4.000 | 4.000 | 4.000 | 5.000 | 5.000 | 5.000 | 5.000 | 4.000 | 5.000 | 4.000 | 5.000 | 5.000 | 5.000 |
| 4.000 | 4.000 | 4.000 | 3.000 | 5.000 | 5.000 | 4.000 | 4.000 | 4.000 | 4.000 | 4.000 | 5.000 | 4.000 | 5.000 | 4.000 | 4.000 | 4.000 | 4.000 | 5.000 | 4.000 | 5.000 | 5.000 |
| 3.000 | 3.000 | 3.000 | 3.000 | 4.000 | 4.000 | 5.000 | 3.000 | 3.000 | 3.000 | 3.000 | 3.000 | 4.000 | 3.000 | 4.000 | 5.000 | 5.000 | 5.000 | 5.000 | 4.000 | 3.000 | 3.000 |
| 4.000 | 4.000 | 4.000 | 4.000 | 5.000 | 5.000 | 5.000 | 5.000 | 5.000 | 5.000 | 5.000 | 5.000 | 5.000 | 5.000 | 5.000 | 5.000 | 5.000 | 5.000 | 5.000 | 5.000 | 5.000 | 5.000 |
| 3.000 | 3.000 | 3.000 | 3.000 | 3.000 | 4.000 | 5.000 | 4.000 | 4.000 | 4.000 | 4.000 | 4.000 | 4.000 | 4.000 | 4.000 | 5.000 | 4.000 | 4.000 | 4.000 | 4.000 | 4.000 | 4.000 |
| 4.000 | 4.000 | 4.000 | 3.000 | 4.000 | 4.000 | 4.000 | 3.000 | 5.000 | 4.000 | 4.000 | 4.000 | 5.000 | 4.000 | 5.000 | 5.000 | 4.000 | 4.000 | 4.000 | 4.000 | 4.000 | 4.000 |
| 2.000 | 3.000 | 2.000 | 2.000 | 5.000 | 5.000 | 3.000 | 4.000 | 3.000 | 3.000 | 3.000 | 3.000 | 3.000 | 2.000 | 3.000 | 3.000 | 3.000 | 4.000 | 4.000 | 4.000 | 3.000 | 2.000 |
| 4.000 | 4.000 | 4.000 | 3.000 | 4.000 | 4.000 | 3.000 | 2.000 | 5.000 | 5.000 | 5.000 | 5.000 | 5.000 | 5.000 | 5.000 | 5.000 | 4.000 | 5.000 | 5.000 | 5.000 | 5.000 | 5.000 |
| 4.000 | 4.000 | 2.000 | 4.000 | 5.000 | 4.000 | 3.000 | 4.000 | 4.000 | 4.000 | 3.000 | 4.000 | 4.000 | 4.000 | 4.000 | 4.000 | 4.000 | 4.000 | 4.000 | 4.000 | 4.000 | 4.000 |
| 5.000 | 5.000 | 4.000 | 4.000 | 5.000 | 5.000 | 4.000 | 5.000 | 4.000 | 3.000 | 4.000 | 4.000 | 5.000 | 3.085 | 4.000 | 4.000 | 5.000 | 5.620 | 5.310 | 5.340 | 5.250 | 5.210 |
| 3.000 | 3.000 | 2.000 | 2.000 | 2.000 | 3.000 | 3.000 | 1.000 | 2.000 | 2.000 | 2.000 | 3.000 | 3.000 | 4.000 | 1.000 | 1.000 | 1.000 | 4.000 | 3.000 | 4.000 | 4.000 | 4.000 |
| 3.000 | 3.000 | 3.000 | 3.000 | 3.000 | 3.000 | 3.000 | 3.000 | 4.000 | 4.000 | 3.000 | 3.000 | 5.000 | 3.000 | 3.000 | 3.000 | 3.000 | 5.000 | 4.000 | 3.000 | 3.000 | 3.000 |
| 3.000 | 3.000 | 3.000 | 3.000 | 3.000 | 3.000 | 3.000 | 3.000 | 2.000 | 2.000 | 2.000 | 2.000 | 3.000 | 3.000 | 3.000 | 3.000 | 3.000 | 3.000 | 3.000 | 3.000 | 3.000 | 3.000 |
| 5.000 | 5.000 | 5.000 | 4.000 | 4.000 | 4.000 | 3.000 | 3.000 | 5.000 | 5.000 | 5.000 | 5.000 | 5.000 | 5.000 | 5.000 | 5.000 | 5.000 | 5.000 | 5.000 | 5.000 | 5.000 | 5.000 |
| 5.000 | 5.000 | 5.000 | 5.000 | 3.000 | 3.000 | 3.000 | 3.000 | 5.000 | 5.000 | 5.000 | 5.000 | 5.000 | 2.000 | 5.000 | 5.000 | 5.000 | 5.000 | 5.000 | 4.000 | 5.000 | 5.000 |
| 4.000 | 4.000 | 4.000 | 4.000 | 2.000 | 2.000 | 2.000 | 2.000 | 4.000 | 4.000 | 4.000 | 4.000 | 4.000 | 4.000 | 4.000 | 4.000 | 4.000 | 4.000 | 4.000 | 4.000 | 4.000 | 4.000 |
| 3.000 | 3.000 | 2.000 | 2.000 | 2.000 | 2.000 | 2.000 | 2.000 | 3.000 | 3.000 | 3.000 | 3.000 | 1.000 | 1.000 | 1.000 | 1.000 | 1.000 | 1.000 | 1.000 | 1.000 | 1.000 | 1.000 |
| 3.000 | 3.000 | 3.000 | 3.000 | 4.000 | 4.000 | 4.000 | 4.000 | 3.000 | 3.000 | 3.000 | 3.000 | 3.000 | 3.000 | 3.000 | 3.000 | 3.000 | 3.000 | 3.000 | 3.000 | 3.000 | 3.000 |
| 3.000 | 3.000 | 3.000 | 3.000 | 4.000 | 4.000 | 4.000 | 4.000 | 4.000 | 4.000 | 4.000 | 4.000 | 4.000 | 2.000 | 4.000 | 4.000 | 4.000 | 4.000 | 4.000 | 4.000 | 4.000 | 4.000 |
| 4.000 | 4.000 | 4.000 | 4.000 | 5.000 | 5.000 | 4.000 | 4.000 | 4.000 | 4.000 | 4.000 | 4.000 | 5.000 | 5.000 | 5.000 | 5.000 | 5.000 | 5.000 | 5.000 | 5.000 | 5.000 | 5.000 |
| 3.000 | 3.000 | 3.000 | 3.000 | 4.000 | 4.000 | 4.000 | 4.000 | 3.000 | 3.000 | 3.000 | 3.000 | 3.000 | 3.000 | 3.000 | 3.000 | 3.000 | 3.000 | 3.000 | 3.000 | 3.000 | 3.000 |
| 3.000 | 4.000 | 3.000 | 2.000 | 4.000 | 4.000 | 4.000 | 4.000 | 4.000 | 4.000 | 4.000 | 4.000 | 4.000 | 4.000 | 4.000 | 4.000 | 4.000 | 5.000 | 4.000 | 4.000 | 4.000 | 4.000 |
| 4.000 | 4.000 | 4.000 | 4.000 | 3.000 | 3.000 | 3.000 | 3.000 | 4.000 | 4.000 | 4.000 | 4.000 | 4.000 | 4.000 | 4.000 | 4.000 | 4.000 | 4.000 | 4.000 | 4.000 | 4.000 | 4.000 |
| 4.000 | 4.000 | 4.000 | 4.000 | 3.000 | 3.000 | 3.000 | 3.000 | 4.000 | 4.000 | 4.000 | 4.000 | 4.000 | 2.000 | 4.000 | 4.000 | 4.000 | 4.000 | 4.000 | 4.000 | 4.000 | 4.000 |
| 3.000 | 4.000 | 3.000 | 4.000 | 4.000 | 4.000 | 4.000 | 4.000 | 3.000 | 3.000 | 3.000 | 3.000 | 3.000 | 3.000 | 3.000 | 3.000 | 3.000 | 3.000 | 3.000 | 3.000 | 3.000 | 3.000 |
| 3.000 | 3.000 | 3.000 | 3.000 | 4.000 | 4.000 | 4.000 | 4.000 | 3.000 | 3.000 | 3.000 | 3.000 | 3.000 | 3.000 | 3.000 | 3.000 | 3.000 | 3.000 | 3.000 | 3.000 | 3.000 | 3.000 |
| 2.000 | 2.000 | 2.000 | 2.000 | 3.000 | 3.000 | 3.000 | 3.000 | 3.000 | 3.000 | 3.000 | 3.000 | 1.000 | 1.000 | 1.000 | 1.000 | 1.000 | 1.000 | 1.000 | 1.000 | 1.000 | 1.000 |
| 3.000 | 3.000 | 3.000 | 3.000 | 4.000 | 4.000 | 5.000 | 5.000 | 3.000 | 3.000 | 3.000 | 3.000 | 4.000 | 4.000 | 4.000 | 4.000 | 4.000 | 4.000 | 4.000 | 4.000 | 4.000 | 4.000 |
| 4.000 | 4.000 | 4.000 | 4.000 | 4.000 | 4.000 | 4.000 | 4.000 | 4.000 | 4.000 | 4.000 | 4.000 | 4.000 | 4.000 | 4.000 | 4.000 | 4.000 | 4.000 | 4.000 | 4.000 | 5.000 | 4.000 |
| 3.000 | 3.000 | 3.000 | 3.000 | 3.000 | 3.000 | 4.000 | 4.000 | 4.000 | 4.000 | 3.000 | 4.000 | 3.000 | 3.000 | 3.000 | 3.000 | 3.000 | 3.000 | 3.000 | 3.000 | 3.000 | 3.000 |
| 3.000 | 3.000 | 3.000 | 2.000 | 4.000 | 4.000 | 4.000 | 4.000 | 3.000 | 3.000 | 3.000 | 3.000 | 2.000 | 2.000 | 2.000 | 2.000 | 2.000 | 2.000 | 2.000 | 2.000 | 2.000 | 2.000 |
| 4.000 | 5.000 | 5.000 | 4.000 | 4.000 | 4.000 | 4.000 | 4.000 | 4.000 | 4.000 | 4.000 | 4.000 | 5.000 | 5.000 | 5.000 | 5.000 | 5.000 | 5.000 | 5.000 | 5.000 | 5.000 | 5.000 |
| 2.000 | 3.000 | 3.000 | 2.000 | 4.000 | 4.000 | 4.000 | 4.000 | 3.000 | 3.000 | 3.000 | 3.000 | 2.000 | 2.000 | 2.000 | 2.000 | 2.000 | 2.000 | 2.000 | 2.000 | 2.000 | 2.000 |
| 5.000 | 4.000 | 4.000 | 4.000 | 4.000 | 4.000 | 5.000 | 5.000 | 4.000 | 4.000 | 4.000 | 5.000 | 4.000 | 4.000 | 4.000 | 4.000 | 4.000 | 4.000 | 4.000 | 4.000 | 4.000 | 4.000 |
| 3.000 | 3.000 | 3.000 | 3.000 | 4.000 | 4.000 | 3.000 | 3.000 | 4.000 | 4.000 | 4.000 | 4.000 | 3.000 | 4.000 | 3.000 | 3.000 | 3.000 | 3.000 | 3.000 | 3.000 | 3.000 | 3.000 |
| 5.000 | 5.000 | 5.000 | 5.000 | 5.000 | 5.000 | 5.000 | 5.000 | 5.000 | 5.000 | 5.000 | 5.000 | 5.000 | 4.000 | 4.000 | 4.000 | 4.000 | 4.000 | 4.000 | 4.000 | 4.000 | 4.000 |
| 3.000 | 3.000 | 3.000 | 3.000 | 4.000 | 4.000 | 4.000 | 4.000 | 4.000 | 3.000 | 4.000 | 3.000 | 4.000 | 4.000 | 4.000 | 4.000 | 4.000 | 4.000 | 4.000 | 4.000 | 4.000 | 4.000 |
| 4.000 | 4.000 | 4.000 | 3.000 | 5.000 | 5.000 | 5.000 | 5.000 | 4.000 | 4.000 | 4.000 | 4.000 | 4.000 | 4.000 | 4.000 | 4.000 | 4.000 | 4.000 | 4.000 | 4.000 | 4.000 | 4.000 |
| 2.000 | 2.000 | 2.000 | 2.000 | 4.000 | 4.000 | 4.000 | 4.000 | 3.000 | 3.000 | 3.000 | 3.000 | 3.000 | 3.000 | 3.000 | 3.000 | 3.000 | 3.000 | 3.000 | 3.000 | 3.000 | 3.000 |
| 4.000 | 4.000 | 2.000 | 3.000 | 4.000 | 4.000 | 4.000 | 4.000 | 4.000 | 4.000 | 4.000 | 4.000 | 3.000 | 3.000 | 4.000 | 3.000 | 4.000 | 3.000 | 3.000 | 3.000 | 3.000 | 3.000 |
| 2.000 | 2.000 | 2.000 | 2.000 | 4.000 | 4.000 | 3.000 | 4.000 | 2.000 | 2.000 | 2.000 | 2.000 | 1.000 | 1.000 | 1.000 | 1.000 | 1.000 | 1.000 | 1.000 | 1.000 | 1.000 | 1.000 |
| 4.000 | 4.000 | 4.000 | 4.000 | 4.000 | 4.000 | 4.000 | 4.000 | 5.000 | 5.000 | 5.000 | 5.000 | 4.000 | 4.000 | 4.000 | 4.000 | 4.000 | 4.000 | 4.000 | 4.000 | 4.000 | 4.000 |
| 5.000 | 5.000 | 4.000 | 5.000 | 4.000 | 4.000 | 4.000 | 4.000 | 5.000 | 5.000 | 5.000 | 5.000 | 5.000 | 5.000 | 5.000 | 5.000 | 5.000 | 5.000 | 5.000 | 5.000 | 5.000 | 5.000 |
| 5.000 | 5.000 | 5.000 | 5.000 | 5.000 | 5.000 | 5.000 | 5.000 | 5.000 | 5.000 | 5.000 | 5.000 | 5.000 | 5.000 | 5.000 | 5.000 | 5.000 | 5.000 | 5.000 | 5.000 | 5.000 | 5.000 |
| 4.000 | 4.000 | 3.000 | 3.000 | 4.000 | 4.000 | 4.000 | 4.000 | 4.000 | 4.000 | 4.000 | 4.000 | 4.000 | 4.000 | 4.000 | 4.000 | 4.000 | 4.000 | 4.000 | 4.000 | 4.000 | 4.000 |
| 5.000 | 4.000 | 4.000 | 5.000 | 5.000 | 5.000 | 5.000 | 5.000 | 5.000 | 5.000 | 5.000 | 5.000 | 5.000 | 5.000 | 5.000 | 5.000 | 5.000 | 5.000 | 5.000 | 5.000 | 5.000 | 5.000 |
| 3.000 | 3.000 | 3.000 | 3.000 | 4.000 | 4.000 | 4.000 | 4.000 | 4.000 | 4.000 | 4.000 | 4.000 | 3.000 | 3.000 | 3.000 | 4.000 | 3.000 | 4.000 | 3.000 | 3.000 | 3.000 | 3.000 |
| 5.000 | 4.000 | 3.000 | 5.000 | 4.000 | 4.000 | 4.000 | 4.000 | 3.000 | 3.000 | 3.000 | 3.000 | 4.000 | 4.000 | 4.000 | 4.000 | 4.000 | 4.000 | 4.000 | 4.000 | 4.000 | 4.000 |
| 3.000 | 3.000 | 3.000 | 4.000 | 4.000 | 4.000 | 4.000 | 4.000 | 4.000 | 4.000 | 4.000 | 4.000 | 4.000 | 4.000 | 4.000 | 4.000 | 4.000 | 4.000 | 4.000 | 4.000 | 4.000 | 4.000 |
| 4.000 | 4.000 | 4.000 | 4.000 | 5.000 | 5.000 | 5.000 | 5.000 | 4.000 | 4.000 | 4.000 | 4.000 | 5.000 | 5.000 | 5.000 | 5.000 | 4.000 | 5.000 | 5.000 | 5.000 | 5.000 | 5.000 |
| 3.000 | 3.000 | 3.000 | 3.000 | 5.000 | 5.000 | 5.000 | 5.000 | 4.000 | 4.000 | 4.000 | 4.000 | 4.000 | 4.000 | 4.000 | 4.000 | 4.000 | 4.000 | 4.000 | 4.000 | 4.000 | 4.000 |
| 5.000 | 5.000 | 5.000 | 3.000 | 5.000 | 4.000 | 5.000 | 5.000 | 5.000 | 5.000 | 5.000 | 5.000 | 4.000 | 4.000 | 3.000 | 3.000 | 4.000 | 5.000 | 4.000 | 4.000 | 4.000 | 4.000 |
| 4.000 | 3.000 | 5.000 | 4.000 | 4.000 | 4.000 | 4.000 | 4.000 | 4.000 | 4.000 | 4.000 | 4.000 | 4.000 | 4.000 | 4.000 | 4.000 | 4.000 | 4.000 | 4.000 | 4.000 | 4.000 | 4.000 |
| 5.000 | 5.000 | 5.000 | 5.000 | 5.000 | 5.000 | 5.000 | 5.000 | 5.000 | 5.000 | 5.000 | 5.000 | 5.000 | 5.000 | 5.000 | 5.000 | 5.000 | 5.000 | 5.000 | 5.000 | 5.000 | 5.000 |
| 5.000 | 5.000 | 5.000 | 5.000 | 5.000 | 5.000 | 5.000 | 5.000 | 5.000 | 5.000 | 5.000 | 5.000 | 5.000 | 5.000 | 5.000 | 5.000 | 5.000 | 5.000 | 5.000 | 5.000 | 5.000 | 5.000 |
| 5.000 | 5.000 | 5.000 | 5.000 | 5.000 | 5.000 | 5.000 | 5.000 | 3.000 | 3.000 | 3.000 | 3.000 | 4.000 | 4.000 | 4.000 | 4.000 | 4.000 | 4.000 | 4.000 | 4.000 | 4.000 | 4.000 |
| 5.000 | 5.000 | 4.000 | 5.000 | 5.000 | 5.000 | 5.000 | 5.000 | 5.000 | 5.000 | 5.000 | 5.000 | 5.000 | 5.000 | 5.000 | 5.000 | 5.000 | 5.000 | 5.000 | 5.000 | 5.000 | 5.000 |
| 4.000 | 4.000 | 4.000 | 4.000 | 5.000 | 5.000 | 5.000 | 5.000 | 5.000 | 5.000 | 5.000 | 5.000 | 5.000 | 5.000 | 5.000 | 5.000 | 5.000 | 5.000 | 5.000 | 5.000 | 5.000 | 5.000 |
| 5.000 | 5.000 | 5.000 | 5.000 | 5.000 | 5.000 | 5.000 | 5.000 | 5.000 | 5.000 | 5.000 | 5.000 | 5.000 | 5.000 | 5.000 | 5.000 | 5.000 | 5.000 | 5.000 | 5.000 | 5.000 | 5.000 |
| 5.000 | 5.000 | 5.000 | 4.000 | 5.000 | 5.000 | 4.000 | 5.000 | 5.000 | 5.000 | 5.000 | 5.000 | 4.000 | 4.000 | 4.000 | 4.000 | 4.000 | 4.000 | 4.000 | 4.000 | 4.000 | 4.000 |
| 5.000 | 5.000 | 5.000 | 5.000 | 5.000 | 5.000 | 5.000 | 5.000 | 5.000 | 5.000 | 5.000 | 5.000 | 5.000 | 4.000 | 5.000 | 5.000 | 5.000 | 5.000 | 4.000 | 5.000 | 5.000 | 4.000 |
| 4.000 | 4.000 | 4.000 | 4.000 | 1.000 | 1.000 | 1.000 | 1.000 | 5.000 | 5.000 | 5.000 | 5.000 | 4.000 | 4.000 | 4.000 | 4.000 | 4.000 | 4.000 | 4.000 | 4.000 | 4.000 | 4.000 |
| 5.000 | 5.000 | 5.000 | 5.000 | 4.000 | 4.000 | 4.000 | 4.000 | 4.000 | 4.000 | 4.000 | 4.000 | 5.000 | 5.000 | 5.000 | 5.000 | 5.000 | 6.000 | 4.000 | 4.000 | 5.000 | 5.000 |
| 5.000 | 5.000 | 5.000 | 5.000 | 5.000 | 5.000 | 5.000 | 5.000 | 5.000 | 5.000 | 5.000 | 5.000 | 5.000 | 5.000 | 5.000 | 5.000 | 5.000 | 5.000 | 5.000 | 5.000 | 5.000 | 5.000 |
| 5.000 | 5.000 | 5.000 | 3.000 | 5.000 | 5.000 | 5.000 | 4.000 | 4.000 | 4.000 | 4.000 | 4.000 | 4.000 | 3.000 | 4.000 | 4.000 | 4.000 | 4.000 | 3.000 | 4.000 | 3.000 | 4.000 |
| 1.000 | 1.000 | 1.000 | 1.000 | 1.000 | 1.000 | 1.000 | 1.000 | 3.000 | 3.000 | 3.000 | 3.000 | 1.000 | 1.000 | 1.000 | 1.000 | 1.000 | 1.000 | 1.000 | 1.000 | 1.000 | 1.000 |
| 1.000 | 1.000 | 1.000 | 1.000 | 1.000 | 1.000 | 1.000 | 1.000 | 2.000 | 2.000 | 2.000 | 2.000 | 1.000 | 1.000 | 1.000 | 1.000 | 1.000 | 1.000 | 1.000 | 1.000 | 1.000 | 1.000 |
| 5.000 | 5.000 | 5.000 | 5.000 | 1.000 | 1.000 | 1.000 | 1.000 | 4.000 | 4.000 | 4.000 | 3.000 | 4.000 | 4.000 | 4.000 | 4.000 | 4.000 | 4.000 | 4.000 | 4.000 | 4.000 | 4.000 |
| 3.000 | 3.000 | 3.000 | 3.000 | 2.000 | 2.000 | 2.000 | 2.000 | 3.000 | 3.000 | 3.000 | 3.000 | 1.000 | 1.000 | 1.000 | 1.000 | 1.000 | 1.000 | 1.000 | 1.000 | 1.000 | 1.000 |
| 5.000 | 5.000 | 5.000 | 5.000 | 5.000 | 5.000 | 5.000 | 5.000 | 4.000 | 4.000 | 4.000 | 4.000 | 5.000 | 5.000 | 5.000 | 5.000 | 5.000 | 5.000 | 5.000 | 5.000 | 5.000 | 5.000 |
| 4.000 | 4.000 | 4.000 | 5.000 | 5.000 | 5.000 | 5.000 | 5.000 | 5.000 | 5.000 | 4.000 | 4.000 | 4.000 | 4.000 | 4.000 | 4.000 | 4.000 | 4.000 | 4.000 | 4.000 | 4.000 | 4.000 |
| 2.000 | 2.000 | 2.000 | 2.000 | 2.000 | 2.000 | 3.000 | 3.000 | 3.000 | 3.000 | 3.000 | 3.000 | 1.000 | 2.000 | 1.000 | 1.000 | 1.000 | 2.000 | 2.000 | 2.000 | 2.000 | 2.000 |
| 3.000 | 3.000 | 3.000 | 3.000 | 2.000 | 2.000 | 2.000 | 2.000 | 2.000 | 2.000 | 2.000 | 2.000 | 1.000 | 1.000 | 1.000 | 1.000 | 1.000 | 1.000 | 1.000 | 1.000 | 1.000 | 1.000 |
Indicator Data (Standardized)
| disc_1 | disc_2 | disc_3 | disc_4 | exp_1 | exp_2 | exp_3 | exp_4 | perf_1 | perf_2 | perf_3 | perf_4 | sat_1 | sat_10 | sat_2 | sat_3 | sat_4 | sat_5 | sat_6 | sat_7 | sat_8 | sat_9 |
|---|
| -0.154 | 0.775 | 0.875 | -0.057 | -0.381 | 0.437 | 0.522 | -1.162 | 0.631 | -0.376 | -0.321 | 0.572 | 0.734 | 1.533 | 0.770 | 0.757 | 1.522 | 1.299 | 1.462 | 1.458 | 1.445 | 1.485 |
| 0.815 | 0.775 | -0.090 | 0.987 | -1.232 | -0.398 | 0.522 | 0.561 | 0.631 | 1.687 | 1.660 | 1.570 | 0.734 | 1.533 | 1.483 | 1.475 | 1.522 | 1.299 | 1.462 | 1.458 | 1.445 | 1.485 |
| -0.154 | -0.194 | -0.090 | -0.057 | 0.470 | 0.437 | 0.522 | 0.561 | 0.631 | 0.656 | 0.669 | 0.572 | 0.734 | 1.533 | 0.770 | 0.757 | 0.783 | 0.602 | 1.462 | 0.737 | 1.445 | 1.485 |
| -0.154 | -1.163 | -0.090 | -2.144 | 0.470 | 0.437 | -0.339 | -0.301 | -0.391 | -1.408 | -1.311 | -0.426 | 0.734 | -0.669 | -0.654 | 0.757 | -0.693 | 0.602 | 0.010 | -0.706 | -0.713 | -0.687 |
| 0.815 | -0.194 | 0.875 | 0.987 | 0.470 | 0.437 | 0.522 | 0.561 | 0.631 | 0.656 | 0.669 | 0.572 | 0.734 | 0.799 | 1.041 | 1.123 | 0.857 | 1.299 | 0.736 | 0.737 | 0.726 | 0.761 |
| -1.123 | -1.163 | -0.090 | -1.100 | -0.381 | -1.233 | 0.522 | 0.561 | -0.391 | -0.376 | -0.321 | -0.426 | -0.739 | 0.065 | -0.654 | -0.677 | -0.693 | -0.095 | 0.010 | 0.015 | 0.006 | 0.037 |
| -0.154 | -0.194 | -0.090 | -0.057 | 1.321 | 0.437 | 0.522 | -1.162 | 0.631 | -0.376 | 0.669 | -0.426 | 0.734 | 0.799 | 0.770 | 0.040 | 1.522 | 1.299 | 0.736 | 0.737 | 0.726 | 0.761 |
| -0.154 | -0.194 | -0.090 | -0.057 | -0.381 | -2.068 | -2.060 | -1.162 | 0.631 | 0.656 | -0.321 | 0.572 | -0.003 | 0.799 | 0.770 | 0.040 | 0.783 | 0.602 | 0.736 | 0.737 | 0.726 | 0.761 |
| -0.154 | 0.775 | 1.839 | 0.987 | -2.083 | -2.068 | -2.060 | -1.162 | 1.652 | 0.656 | -0.321 | 0.572 | 0.734 | -0.351 | 0.770 | 0.757 | 0.045 | 0.602 | 0.736 | 0.737 | 0.726 | 0.703 |
| -0.154 | -1.163 | -1.055 | -0.057 | 0.470 | 0.437 | 0.522 | 1.422 | 0.631 | 0.656 | -0.321 | -0.426 | 0.734 | 1.533 | 0.770 | 0.757 | 0.783 | 1.299 | 1.462 | 1.458 | 1.445 | 1.485 |
| 0.815 | 0.775 | 0.875 | 0.987 | -0.381 | -0.398 | -0.339 | -0.301 | 0.631 | 0.656 | 0.669 | 0.572 | 0.734 | 0.065 | 0.770 | 0.757 | 0.783 | 0.602 | 0.736 | 0.737 | 0.006 | 0.037 |
| 0.815 | 1.744 | 1.839 | 0.987 | 0.470 | 0.437 | 0.522 | 0.561 | 0.631 | 0.656 | 0.669 | 0.572 | 1.470 | 1.533 | 1.483 | 1.475 | 1.522 | 1.299 | 1.462 | 1.458 | 1.445 | 1.485 |
| -1.123 | -0.194 | -0.090 | -1.100 | 0.470 | 0.437 | -0.339 | 0.561 | -0.391 | -0.376 | -0.321 | -0.426 | -1.475 | -1.403 | -0.654 | -0.677 | 0.045 | -0.792 | -1.441 | -1.428 | -1.433 | -1.411 |
| -2.092 | -2.132 | -2.020 | -2.144 | -1.232 | -2.068 | -2.060 | -2.023 | 1.652 | 1.687 | -1.311 | -0.426 | -1.475 | -1.403 | -1.366 | -1.394 | -1.432 | -1.490 | -1.441 | -1.428 | -1.433 | -1.411 |
| -0.154 | -0.194 | -0.177 | -0.057 | 0.470 | 0.437 | 0.522 | 0.561 | -0.391 | -0.376 | 0.669 | 0.572 | -0.003 | 0.799 | -0.654 | -0.677 | 0.045 | 0.602 | 0.736 | 0.015 | 0.517 | 0.761 |
| -0.154 | 0.775 | 1.839 | -0.057 | -2.083 | 0.437 | -0.339 | -1.162 | -0.391 | -0.376 | 0.669 | 0.851 | -0.739 | 0.233 | -0.654 | 0.040 | 0.045 | -0.562 | -0.570 | -0.576 | -0.562 | -0.557 |
| -1.123 | -1.163 | -1.055 | -1.100 | -0.381 | 1.272 | -1.199 | 1.422 | -1.412 | -0.376 | 1.660 | 1.570 | -0.003 | -1.403 | -1.366 | -1.394 | 0.783 | -0.792 | 0.736 | -0.706 | -0.713 | -1.411 |
| -0.154 | 0.775 | 0.875 | -0.057 | -1.232 | -0.398 | -0.339 | -0.301 | -1.412 | -0.376 | 0.669 | 0.572 | 0.734 | 0.799 | 0.058 | 0.757 | 0.045 | 0.602 | -0.715 | 0.015 | 0.726 | 0.761 |
| -1.123 | -1.163 | -1.055 | -1.100 | -1.232 | -2.068 | -1.199 | -1.162 | -1.412 | -1.408 | -2.301 | -1.424 | -0.739 | -1.403 | -1.366 | -1.394 | -1.432 | -1.490 | -1.441 | -1.428 | -1.433 | -1.411 |
| -1.123 | -1.163 | -1.055 | -0.057 | -1.232 | -1.233 | -1.191 | -1.162 | -0.391 | -0.376 | -1.311 | -1.424 | -0.739 | -0.669 | -0.654 | -1.394 | -0.693 | -0.792 | -0.715 | -0.706 | -0.713 | -0.687 |
| -2.092 | -2.132 | -2.020 | -0.057 | -2.083 | -2.068 | -2.060 | -2.023 | -2.434 | -2.440 | -2.301 | -2.422 | -1.475 | -1.403 | -1.366 | -1.394 | -1.432 | -1.490 | -1.441 | -1.428 | -1.433 | -1.411 |
| -1.123 | -1.163 | -1.055 | -1.100 | -2.083 | -2.068 | -2.060 | -2.023 | -1.412 | -1.408 | -1.311 | -1.424 | -1.475 | -1.403 | -1.366 | -1.394 | -1.432 | -1.490 | -1.441 | -1.428 | -1.433 | -1.411 |
| -2.092 | -2.132 | -2.020 | -2.144 | -2.083 | -2.068 | -2.060 | -2.023 | -2.434 | -2.440 | -2.301 | -2.422 | -1.475 | -1.403 | -1.366 | -1.394 | -1.432 | -1.490 | -1.441 | -1.428 | -1.433 | -1.411 |
| -1.123 | -1.163 | -1.055 | -0.057 | -2.083 | -2.068 | -2.060 | -2.023 | -1.412 | -1.408 | -2.301 | -2.422 | -1.475 | -1.403 | -1.366 | -1.394 | -1.432 | -1.490 | -1.441 | -1.428 | -1.433 | -1.411 |
| -2.092 | -2.132 | -2.020 | -0.057 | -2.083 | -2.068 | -2.060 | -2.023 | -2.434 | -2.440 | -1.311 | -1.424 | -1.475 | -1.403 | -1.366 | -1.394 | -1.432 | -1.490 | -1.441 | -1.428 | -1.433 | -1.411 |
| -2.092 | -2.132 | -2.020 | -0.057 | -2.083 | -2.068 | -2.060 | -2.023 | -1.412 | -0.376 | -1.311 | -1.424 | -1.475 | -1.403 | -1.366 | -1.394 | -1.432 | -1.490 | -1.441 | -1.428 | -1.433 | -1.411 |
| -2.092 | -2.132 | -2.020 | -2.144 | -2.083 | -2.068 | -2.060 | -2.023 | -1.412 | -1.408 | -1.311 | -1.424 | -1.475 | -1.403 | -1.366 | -1.394 | -1.432 | -1.490 | -1.441 | -1.428 | -1.433 | -1.411 |
| -2.092 | -2.132 | -2.020 | -1.100 | -2.083 | -2.068 | -2.060 | -2.023 | -1.412 | -1.408 | -1.311 | -1.424 | -1.475 | -1.403 | -1.366 | -1.394 | -1.432 | -1.490 | -1.441 | -1.428 | -1.433 | -1.411 |
| -2.092 | -2.132 | -2.020 | -1.100 | -2.083 | -2.068 | -2.060 | -2.023 | -1.412 | -1.408 | -1.311 | -1.424 | -1.475 | -1.403 | -1.366 | -1.394 | -1.432 | -1.490 | -1.441 | -1.428 | -1.433 | -1.411 |
| -1.123 | -1.163 | -1.055 | -0.057 | -1.232 | -1.233 | -1.199 | -1.162 | -0.391 | -1.408 | -1.311 | -1.424 | -1.475 | -1.403 | -1.366 | -1.394 | -1.432 | -1.490 | -1.441 | -1.428 | -1.433 | -1.411 |
| -1.123 | -1.163 | -1.055 | -1.100 | -0.381 | -0.398 | -0.339 | -0.301 | -1.412 | -1.408 | -0.321 | -0.426 | -1.475 | -1.403 | -1.366 | -1.394 | -1.432 | -1.490 | -1.441 | -1.428 | -1.433 | -1.411 |
| -0.154 | -0.194 | -0.090 | -0.057 | -0.381 | -0.398 | -0.339 | -0.301 | -0.391 | -0.376 | -0.321 | -0.426 | -0.003 | 0.065 | 0.058 | 0.040 | 0.045 | -0.095 | 0.010 | 0.015 | 0.006 | 0.037 |
| -0.154 | -0.194 | -0.090 | 0.987 | -0.381 | -0.398 | -0.339 | -0.301 | -0.391 | -0.376 | -0.321 | -1.424 | -0.739 | -0.669 | -0.654 | -0.677 | -0.693 | -0.792 | -0.715 | -0.706 | -0.713 | -0.687 |
| 0.815 | 0.775 | -0.090 | -0.057 | -0.381 | -0.398 | -0.339 | -0.301 | -1.412 | -1.408 | -1.311 | -1.424 | -1.475 | -1.403 | -1.366 | -1.394 | -1.432 | -1.490 | -1.441 | -1.428 | -1.433 | -1.411 |
| -0.154 | -0.194 | -0.090 | -0.057 | -0.381 | -0.398 | -0.339 | -0.301 | -1.412 | -1.408 | -0.321 | -0.426 | -0.739 | -0.669 | -0.654 | -0.677 | -0.693 | -0.792 | -0.715 | -0.706 | -0.713 | -0.687 |
| -0.154 | -0.194 | -0.090 | -0.057 | -0.381 | -0.398 | -0.339 | -0.301 | -0.391 | -0.376 | -1.311 | -1.424 | -0.739 | 0.065 | -0.654 | -0.677 | -0.693 | -0.792 | -0.715 | -0.706 | -0.713 | -0.687 |
| -1.123 | -1.163 | -1.055 | -1.100 | -0.381 | -0.398 | -0.339 | -0.301 | -2.434 | -2.440 | -1.311 | -1.424 | -1.475 | -1.403 | -1.366 | -1.394 | -1.432 | -1.490 | -1.441 | -1.428 | -1.433 | -1.411 |
| -0.154 | -0.194 | -0.090 | -1.100 | 0.470 | 0.437 | 0.522 | 0.561 | -0.391 | -0.376 | -0.321 | -0.426 | -0.739 | -0.669 | -0.654 | -0.677 | -0.693 | -0.792 | -0.715 | -0.706 | -0.713 | -0.687 |
| -0.154 | -1.163 | -1.055 | -0.057 | -0.381 | -0.398 | -0.339 | -0.301 | -1.412 | -1.408 | -1.311 | -1.424 | -1.475 | -1.403 | -1.366 | -1.394 | -1.432 | -1.490 | -1.441 | -1.428 | -1.433 | -1.411 |
| 0.815 | -0.194 | -1.055 | -0.057 | -0.381 | -0.398 | -0.339 | -0.301 | -1.412 | -1.408 | 0.669 | -1.424 | -0.739 | -0.669 | 0.058 | 0.040 | 0.045 | -0.095 | 0.010 | 0.015 | 0.006 | 0.037 |
| -1.123 | -1.163 | -1.055 | -1.100 | -0.381 | -0.398 | -0.339 | -0.301 | -1.412 | -1.408 | -2.301 | -2.422 | -1.475 | -1.403 | -1.366 | -1.394 | -1.432 | -1.490 | -1.441 | -1.428 | -1.433 | -1.411 |
| -1.123 | -1.163 | -1.055 | -1.100 | -0.381 | -0.398 | -0.339 | -0.301 | -0.391 | -0.376 | -0.321 | -0.426 | -1.475 | -1.403 | -1.366 | -1.394 | -1.432 | -1.490 | -1.441 | -1.428 | -1.433 | -1.411 |
| 0.815 | 0.775 | 0.875 | 0.987 | 1.321 | 1.272 | 1.382 | 1.422 | 1.652 | 1.687 | 1.660 | 1.570 | 1.470 | 0.065 | 1.483 | 1.475 | 1.522 | 1.299 | 1.462 | 1.458 | 0.726 | 0.761 |
| -1.123 | -1.163 | -1.055 | -0.057 | -0.381 | -0.398 | -0.339 | -0.301 | -1.412 | -1.408 | -1.311 | -1.424 | -1.475 | -1.403 | -1.366 | -1.394 | -1.432 | -1.490 | -1.441 | -1.428 | -1.433 | -1.411 |
| 0.815 | 0.775 | 0.875 | 0.987 | 0.470 | 0.437 | 0.522 | 0.561 | -0.391 | 0.656 | 0.669 | 0.572 | 0.734 | 0.799 | 0.770 | 0.757 | 0.783 | 0.602 | 0.736 | 0.737 | 0.726 | 0.761 |
| -1.123 | -1.163 | -0.090 | -2.144 | -0.381 | -0.398 | -0.339 | -0.301 | -0.391 | -1.408 | -1.311 | -0.426 | -1.475 | -1.403 | -1.366 | -1.394 | -1.432 | -1.490 | -1.441 | -1.428 | -1.433 | -1.411 |
| 0.815 | 0.775 | -0.090 | -0.057 | 0.470 | 0.437 | 0.522 | 0.561 | 0.631 | 0.656 | -0.321 | -0.426 | -0.003 | 0.065 | 0.058 | 0.040 | -0.693 | -0.095 | 0.010 | 0.015 | 0.726 | 0.037 |
| -0.154 | -0.194 | -0.090 | -0.057 | 0.470 | 0.437 | 0.522 | 0.561 | 0.631 | 0.656 | -0.321 | -0.426 | -0.003 | 0.065 | 0.058 | 0.040 | 0.045 | -0.095 | 0.010 | 0.015 | 0.006 | 0.037 |
| -0.154 | -0.194 | -0.090 | -0.057 | 0.470 | 0.437 | 0.522 | 0.561 | 0.631 | 0.656 | 0.669 | 0.572 | -0.003 | 0.065 | 0.058 | 0.040 | 0.045 | -0.095 | 0.010 | 0.015 | 0.006 | 0.037 |
| -2.092 | -2.132 | -2.020 | -0.057 | -2.083 | -2.068 | -2.060 | -2.023 | -1.412 | -1.408 | -1.311 | -1.424 | -1.475 | -1.403 | -1.366 | -1.394 | -1.432 | -1.490 | -1.441 | -1.428 | -1.433 | -1.411 |
| -0.154 | -1.163 | -0.090 | -2.144 | 0.470 | 0.437 | -0.339 | -0.301 | -0.391 | -1.408 | -1.311 | -0.426 | -0.003 | -0.669 | -0.654 | 0.040 | -0.693 | 0.602 | 0.010 | -0.706 | -0.713 | -0.687 |
| -1.123 | -1.163 | -0.090 | -0.057 | 0.470 | 0.437 | 0.522 | 0.561 | 0.631 | 0.656 | -0.321 | -0.426 | -0.003 | 0.065 | 0.058 | 0.040 | -0.693 | -0.095 | 0.010 | 0.015 | 0.006 | 0.037 |
| 0.815 | 0.775 | -0.090 | 0.987 | 1.321 | 1.272 | 0.522 | 0.561 | 0.631 | 1.687 | 0.669 | 1.570 | -0.003 | 0.065 | 0.058 | 0.040 | 0.045 | -0.095 | 0.010 | 0.015 | 0.006 | 0.037 |
| 0.815 | 0.775 | 0.875 | 0.987 | 1.321 | 1.272 | 1.382 | 1.422 | 1.652 | 1.687 | 1.660 | 1.570 | 0.734 | 0.799 | 0.770 | 0.757 | 0.783 | 0.602 | 0.736 | 0.737 | 0.726 | 0.761 |
| -0.154 | -0.194 | -1.055 | -1.100 | 0.470 | 0.437 | -0.339 | -0.301 | -0.391 | -0.376 | 0.669 | 0.572 | -0.003 | -0.669 | -0.654 | -0.677 | -0.693 | -0.792 | -0.715 | -0.706 | -0.713 | -0.687 |
| -1.123 | -1.163 | -1.055 | -1.100 | 0.470 | 0.437 | 0.522 | 0.561 | -1.412 | -1.408 | -1.311 | -1.424 | -1.475 | -1.403 | -1.366 | -1.394 | -1.432 | -1.490 | -1.441 | -1.428 | -1.433 | -1.411 |
| -1.123 | -1.163 | -1.055 | -1.100 | 1.321 | 1.272 | 1.382 | 1.422 | -1.412 | -1.408 | -1.311 | -1.424 | -0.003 | 0.065 | 0.058 | 0.040 | 0.045 | -0.095 | 0.010 | 0.015 | 0.006 | 0.037 |
| -2.092 | -2.132 | -2.020 | -2.144 | -2.083 | -2.068 | -2.060 | -2.023 | -0.391 | -0.376 | -0.321 | -0.426 | -1.475 | -1.403 | -1.366 | -1.394 | -1.432 | -1.490 | -1.441 | -1.428 | -1.433 | -1.411 |
| -0.154 | -0.194 | -1.055 | -0.057 | -0.381 | -0.398 | -0.339 | -0.301 | -0.391 | -0.376 | -1.311 | -0.426 | -0.739 | 0.065 | -0.654 | -0.677 | -1.432 | -0.792 | -0.715 | -0.706 | -0.713 | -0.687 |
| -0.154 | -1.163 | -1.055 | -0.057 | 0.470 | 0.437 | 0.522 | 1.422 | 0.631 | 0.656 | -0.321 | -0.426 | -0.003 | 0.065 | 0.058 | 0.040 | 0.045 | -0.095 | 0.010 | 0.015 | 0.726 | 0.037 |
| -0.154 | -0.194 | -0.090 | -0.057 | -0.381 | -0.398 | -0.339 | -0.301 | 0.631 | 0.656 | -0.321 | -0.426 | -0.003 | 0.065 | 0.058 | 0.040 | 0.045 | -0.095 | 0.010 | 0.015 | 0.006 | 0.037 |
| 0.815 | 0.775 | 0.875 | -0.057 | 0.470 | 0.437 | 0.522 | 0.561 | 0.631 | 0.656 | 0.669 | 0.572 | -0.003 | 0.065 | 0.058 | 0.040 | 0.045 | 0.602 | 0.010 | 0.015 | 0.006 | 0.037 |
| -1.123 | -0.194 | -0.090 | -1.100 | 0.470 | 0.437 | 0.522 | 0.561 | -0.391 | -0.376 | -0.321 | -0.426 | -0.739 | -1.403 | -0.654 | -0.677 | -0.693 | -0.792 | -1.441 | -1.428 | -1.433 | -1.411 |
| -0.154 | -0.194 | -0.090 | -0.057 | 0.470 | 0.437 | 0.522 | 0.561 | -0.391 | -0.376 | 0.669 | 0.572 | -0.003 | 0.065 | -0.654 | -0.677 | 0.045 | -0.095 | 0.736 | 0.015 | 0.006 | 0.037 |
| 0.815 | 0.775 | 1.839 | 0.987 | 0.470 | 0.437 | -1.199 | -1.162 | -0.391 | 0.656 | 0.669 | 0.572 | 0.734 | 0.799 | 0.770 | 0.040 | 0.783 | 0.602 | 0.736 | 0.737 | 0.726 | 0.761 |
| -0.154 | -0.194 | -0.090 | -2.144 | -1.232 | -1.233 | -1.199 | -1.162 | -0.391 | -0.376 | -0.321 | -0.426 | -0.739 | -0.669 | -0.654 | -0.677 | -0.693 | -0.792 | -0.715 | -0.706 | -0.713 | -0.687 |
| -1.123 | -1.163 | -1.055 | -1.100 | 0.470 | 0.437 | 0.522 | 0.561 | -1.412 | -0.376 | 1.660 | 1.570 | -0.739 | -1.403 | -1.366 | -1.394 | -0.693 | -0.792 | 0.736 | -0.706 | -0.713 | -1.411 |
| 0.815 | 0.775 | 0.875 | -0.057 | -0.381 | -0.398 | -0.339 | -0.301 | 0.631 | 0.656 | 0.669 | 0.572 | 0.734 | 0.799 | 0.770 | 0.757 | 0.783 | 0.602 | -0.715 | 0.015 | 0.726 | 0.761 |
| -1.123 | -1.163 | -1.055 | -0.057 | -1.232 | -1.233 | -1.199 | -1.162 | -1.412 | -1.408 | -2.301 | -1.424 | -1.475 | -1.403 | -1.366 | -1.394 | -1.432 | -1.490 | -1.441 | -1.428 | -1.433 | -1.411 |
| -1.123 | -1.163 | -1.055 | -0.057 | -1.232 | -1.233 | -1.199 | -1.162 | 0.631 | 0.656 | -1.311 | -1.424 | -1.475 | -1.403 | -1.366 | -1.394 | -1.432 | -1.490 | -1.441 | -1.428 | -1.433 | -1.411 |
| -1.123 | -1.163 | -1.055 | -1.100 | -2.083 | -2.068 | -2.060 | -2.023 | -1.412 | -1.408 | -2.301 | -1.424 | -1.475 | -1.403 | -1.366 | -1.394 | -1.432 | -1.490 | -1.441 | -1.428 | -1.433 | -1.411 |
| 0.815 | 0.775 | 0.875 | 0.987 | -0.381 | -0.398 | -2.060 | -1.162 | 0.631 | 0.656 | -0.321 | 0.572 | -1.475 | -1.403 | -1.366 | -1.394 | -1.432 | -1.490 | -1.441 | -1.428 | -1.433 | -1.411 |
| 0.815 | 0.775 | 0.875 | -1.100 | -1.232 | -1.233 | -0.339 | -1.162 | -0.391 | -0.376 | 0.669 | 0.572 | -0.739 | -0.669 | -0.654 | -0.677 | -0.693 | -0.792 | -0.715 | -0.706 | -0.713 | -0.687 |
| -0.154 | -0.194 | -0.090 | -0.057 | 0.470 | 0.437 | 0.522 | 0.561 | -0.391 | -0.376 | -0.321 | 0.572 | -0.003 | 0.799 | 0.770 | 0.757 | 0.045 | 0.602 | 0.736 | 0.737 | 0.726 | 0.761 |
| -1.123 | -1.163 | -1.055 | -1.100 | -1.232 | -1.233 | -1.199 | -1.162 | -0.391 | -0.376 | -0.321 | -0.426 | -0.739 | -1.403 | -1.366 | -1.394 | -1.432 | -1.490 | -1.441 | -1.428 | -1.433 | -1.411 |
| -1.123 | -1.163 | -1.055 | -0.057 | -1.232 | -1.233 | -0.339 | -1.162 | -0.391 | -0.376 | -1.311 | -1.424 | -1.475 | -1.403 | -1.366 | -1.394 | -1.432 | -1.490 | -1.441 | -1.428 | -1.433 | -1.411 |
| 0.815 | 0.775 | 0.875 | -1.100 | -1.232 | -1.233 | -1.199 | -1.162 | 0.631 | 0.656 | 0.669 | 0.572 | -0.739 | -0.669 | -0.654 | -0.677 | -0.693 | -0.792 | -0.715 | -0.706 | -0.713 | -0.687 |
| -0.154 | -0.194 | -1.055 | -1.100 | 0.470 | 0.437 | 0.522 | 0.561 | -1.412 | -1.408 | -1.311 | -0.426 | -1.475 | -1.403 | -1.366 | -1.394 | -1.432 | -1.490 | -1.441 | -1.428 | -1.433 | -1.411 |
| -0.154 | -0.194 | -1.055 | -0.057 | -1.232 | -1.233 | -1.199 | -1.162 | -0.391 | -0.376 | 0.669 | -0.426 | -0.739 | -0.669 | -0.654 | -0.677 | -0.693 | -0.792 | -0.715 | -0.706 | -0.713 | -0.687 |
| 0.815 | 0.775 | -0.090 | 0.987 | -0.381 | -0.398 | -0.339 | -0.301 | -0.391 | -0.376 | 0.669 | 0.572 | 0.734 | 0.065 | 0.770 | 0.757 | 0.045 | -0.095 | 0.010 | 0.015 | 0.006 | 0.037 |
| 0.815 | 0.775 | -1.055 | -0.057 | -0.381 | -1.233 | -0.339 | -0.301 | -0.391 | -0.376 | -0.321 | -0.426 | -1.475 | -1.403 | -1.366 | -1.394 | -1.432 | -1.490 | -1.441 | -1.428 | -1.433 | -1.411 |
| 0.815 | 0.775 | 0.875 | 0.987 | -1.232 | -0.398 | -0.339 | -0.301 | 0.631 | 0.656 | 0.669 | 0.572 | -0.739 | -0.669 | -0.654 | -0.677 | -0.693 | -0.792 | -0.715 | -0.706 | -0.713 | -0.687 |
| -0.154 | -0.194 | -1.055 | -0.057 | -0.381 | -0.398 | -0.339 | -0.301 | -0.391 | -0.376 | -1.311 | -0.426 | -0.739 | 0.065 | -0.654 | -1.394 | -1.432 | -0.792 | -0.715 | -0.706 | 0.006 | 0.037 |
| -0.154 | -0.194 | -0.090 | -0.057 | 0.470 | 0.437 | 0.522 | 0.561 | -0.391 | -0.376 | -0.321 | -0.426 | -0.739 | -0.669 | -0.654 | -0.677 | -0.693 | -0.792 | -0.715 | -0.706 | -0.713 | -0.687 |
| -0.154 | -0.194 | -0.090 | -0.057 | -0.381 | -0.398 | -0.339 | -0.301 | -0.391 | -0.376 | -0.321 | -0.426 | -0.003 | 0.065 | -0.654 | 0.040 | 0.045 | -0.095 | 0.010 | 0.015 | 0.006 | 0.037 |
| -0.154 | 0.775 | 0.875 | -0.057 | 0.470 | 0.437 | 0.522 | 0.561 | -1.412 | -0.376 | 0.669 | 0.572 | 0.734 | 0.799 | 0.058 | 0.757 | 0.045 | 0.602 | 0.736 | 0.737 | 0.726 | 0.761 |
| 0.815 | 0.775 | -0.090 | -1.100 | -0.381 | -0.398 | -0.339 | -0.301 | -0.391 | -0.376 | -0.321 | -0.426 | -1.475 | 0.065 | -1.366 | -1.394 | 0.045 | -1.490 | -1.441 | -1.428 | 0.006 | 0.037 |
| 0.815 | 0.775 | -1.055 | -0.057 | -0.381 | -0.398 | -0.339 | -0.301 | 1.652 | 1.687 | 1.660 | 1.570 | 0.734 | 0.065 | 0.770 | 0.757 | 0.045 | -0.095 | 0.010 | 0.015 | 0.006 | 0.037 |
| 0.815 | 0.775 | -0.090 | -0.057 | -0.381 | -0.398 | -0.339 | -0.301 | -0.391 | 0.656 | 0.669 | -0.426 | -0.003 | 0.065 | 0.058 | 0.040 | 0.045 | -0.095 | 0.010 | 0.015 | 0.006 | 0.037 |
| -1.123 | -0.194 | -1.055 | -0.057 | 0.470 | 0.437 | 0.522 | 0.561 | -0.391 | -0.376 | -1.311 | 0.572 | -0.739 | -1.403 | -0.654 | -0.677 | -0.693 | -1.490 | -1.441 | -1.428 | -1.433 | -1.411 |
| 0.815 | 1.744 | 0.875 | 0.987 | -0.381 | -0.398 | -0.339 | -0.301 | -0.391 | 0.656 | 0.669 | 0.572 | 0.734 | 0.799 | 0.770 | 0.757 | 0.783 | 0.602 | 0.736 | 0.737 | 0.726 | 0.761 |
| -1.123 | -1.163 | -0.090 | -2.144 | -0.381 | -0.398 | -0.339 | -0.301 | -0.391 | -1.408 | -1.311 | -0.426 | -1.475 | -1.403 | -1.366 | -1.394 | -1.432 | -1.490 | -1.441 | -1.428 | -1.433 | -1.411 |
| 0.815 | 0.775 | -0.090 | -0.057 | 0.470 | 0.437 | 0.522 | 0.561 | 0.631 | 0.656 | -0.321 | -0.426 | -0.003 | 0.065 | 0.058 | 0.040 | -0.693 | -0.095 | 0.010 | 0.015 | 0.006 | 0.037 |
| -0.154 | -0.194 | -0.090 | -0.057 | -0.381 | -0.398 | -0.339 | -0.301 | 0.631 | 0.656 | -0.321 | -0.426 | -0.739 | -0.669 | -0.654 | -0.677 | -0.693 | -0.792 | -0.715 | -0.706 | -0.713 | -0.687 |
| -1.123 | -1.163 | -1.055 | -1.100 | 1.321 | 1.272 | 1.382 | 1.422 | -1.412 | -1.408 | -1.311 | -1.424 | -0.739 | -0.669 | -0.654 | -0.677 | -0.693 | -0.792 | -0.715 | -0.706 | -0.713 | -0.687 |
| -0.154 | -0.194 | -0.090 | -1.100 | 0.470 | 0.437 | 0.522 | 0.561 | -0.391 | -0.376 | -0.321 | -0.426 | -0.739 | -0.669 | -0.654 | -0.677 | -0.693 | -0.095 | 0.010 | -0.706 | -0.713 | -0.687 |
| -2.092 | -2.132 | -2.020 | 0.987 | -2.083 | -2.068 | -2.060 | -2.023 | -0.391 | -0.376 | -0.321 | -0.426 | -1.475 | -1.403 | -1.366 | -1.394 | -1.432 | -1.490 | -1.441 | -1.428 | -1.433 | -1.411 |
| -0.154 | -0.194 | -1.055 | -1.100 | 0.470 | 0.437 | -0.339 | -0.301 | -0.391 | -0.376 | 0.669 | 0.572 | -0.003 | -0.669 | -0.654 | -0.677 | -0.693 | -0.792 | -0.715 | -0.706 | -0.713 | -0.687 |
| -0.154 | -0.194 | -0.090 | -1.100 | -1.232 | -1.233 | -1.199 | -1.162 | 0.631 | -0.376 | 0.669 | 0.572 | -0.739 | -0.669 | -0.654 | -0.677 | -0.693 | -0.792 | -0.715 | -0.706 | -0.713 | -0.687 |
| -0.154 | -0.194 | 0.875 | -0.057 | 0.470 | 0.437 | 0.522 | 0.561 | 0.631 | -0.376 | 0.669 | 1.570 | 1.470 | 1.533 | 1.483 | 1.475 | 1.522 | 1.299 | 1.462 | 1.458 | 1.445 | 1.485 |
| 0.815 | 0.775 | 0.875 | 0.987 | -0.381 | -0.398 | -0.339 | -0.301 | -0.391 | -0.376 | 0.669 | 0.572 | 0.734 | 0.799 | 0.770 | 0.757 | 0.783 | 0.602 | 0.736 | 0.737 | 0.726 | 0.761 |
| -0.154 | -0.194 | -0.090 | -0.057 | -2.083 | -0.398 | -0.339 | -2.023 | -0.391 | -0.376 | -0.321 | 0.572 | 1.470 | 1.533 | 1.483 | 0.757 | 0.783 | 1.299 | 1.462 | 1.458 | 1.445 | 1.485 |
| -0.154 | -0.194 | -0.090 | -0.057 | 0.470 | 0.437 | 1.382 | 0.561 | 0.631 | 0.656 | 0.669 | 1.570 | 0.734 | 0.799 | 0.770 | 0.757 | 0.045 | 0.602 | 0.736 | 0.737 | 0.726 | 0.761 |
| 0.815 | 0.775 | 0.875 | -0.057 | 1.321 | 0.437 | 1.382 | 1.422 | 1.652 | 1.687 | 1.660 | 1.570 | 0.734 | 0.799 | 1.483 | 1.475 | 1.522 | 0.602 | 0.736 | 0.737 | 0.726 | 0.761 |
| -1.123 | -1.163 | -0.090 | -0.057 | 0.470 | 1.272 | -0.339 | 0.561 | 0.631 | 0.656 | -0.321 | -0.426 | -0.003 | 0.065 | 0.058 | 0.040 | -0.693 | -0.095 | 0.010 | 0.015 | 0.006 | 0.037 |
| -0.154 | 0.775 | 0.875 | 0.987 | 0.470 | 1.272 | 1.382 | -1.162 | 1.652 | 1.687 | 0.669 | 0.572 | 0.734 | 0.065 | -0.654 | -0.677 | 0.783 | -0.095 | 0.010 | 0.015 | 0.006 | 0.037 |
| -0.154 | -0.194 | -0.090 | -0.057 | 1.321 | 1.272 | 1.382 | 0.561 | 0.631 | 0.656 | 0.669 | 0.572 | 0.734 | -0.669 | -0.654 | 0.757 | 0.783 | 0.602 | 0.010 | 0.015 | -0.713 | -0.687 |
| 0.815 | 0.775 | 0.875 | 0.987 | 0.470 | 1.272 | 0.522 | -0.301 | -0.391 | 0.656 | -0.321 | 0.572 | 1.470 | 0.799 | 0.770 | 0.757 | 0.783 | 1.299 | 0.736 | 0.737 | 0.006 | 0.761 |
| -0.154 | -0.194 | -0.090 | -0.057 | -0.381 | -0.398 | 0.522 | 0.561 | 0.631 | 0.656 | -0.321 | 0.572 | 0.734 | 0.065 | 0.770 | 0.040 | 0.045 | 0.602 | 0.010 | 0.737 | 0.726 | 0.037 |
| 0.815 | 0.775 | 0.875 | 0.987 | 1.321 | 1.272 | 1.382 | 0.561 | 1.652 | 0.656 | 0.669 | 1.570 | 1.470 | 1.533 | 1.483 | 1.475 | 1.522 | 1.299 | 1.462 | 1.458 | 1.445 | 1.485 |
| -1.123 | -0.194 | -1.055 | -1.100 | 0.470 | 0.437 | 1.382 | 0.561 | -0.391 | -0.376 | 0.669 | -0.426 | -1.475 | -1.403 | -1.366 | -0.677 | 0.783 | -0.095 | -1.441 | -1.428 | -1.433 | -1.411 |
| -0.154 | -0.194 | 0.875 | -1.100 | 0.470 | -0.398 | 0.522 | -0.301 | 0.631 | -0.376 | -0.321 | -0.426 | -0.003 | -0.669 | 0.770 | 0.040 | 0.783 | 0.602 | 0.010 | 0.737 | 0.006 | -0.687 |
| -0.154 | -0.194 | -0.090 | -0.057 | 1.321 | 1.272 | 1.382 | 1.422 | 0.631 | 0.656 | 0.669 | 0.572 | 0.734 | -0.022 | 0.770 | 0.757 | 0.783 | 0.581 | 0.562 | 0.564 | 0.531 | 0.537 |
| -1.123 | -0.194 | -0.090 | -1.100 | -0.381 | 0.437 | -0.339 | -0.301 | -0.391 | -0.376 | -0.321 | -0.426 | -1.475 | 0.065 | -1.366 | -1.394 | 0.045 | -1.490 | -1.441 | -1.428 | 0.006 | 0.037 |
| -2.092 | -0.194 | -0.090 | -0.057 | -0.381 | -1.233 | -0.339 | -0.301 | -0.391 | -0.376 | -0.321 | -0.426 | 0.734 | 0.065 | 0.058 | -0.677 | 0.045 | 0.602 | 0.736 | 0.737 | 0.006 | 0.037 |
| 0.815 | 1.744 | 0.875 | -0.057 | 1.321 | 0.437 | 0.522 | 0.561 | 0.631 | 0.656 | -0.321 | 0.572 | 0.734 | 0.799 | 0.770 | 0.757 | 0.045 | 0.602 | 0.010 | 0.737 | 0.726 | 0.761 |
| -1.123 | 0.775 | 0.875 | -1.100 | -0.381 | -0.398 | -0.339 | -0.301 | 0.631 | 0.656 | 0.669 | 0.572 | -0.003 | 0.799 | 0.058 | 0.040 | 1.522 | 0.602 | 0.736 | 0.737 | 0.726 | 0.761 |
| 1.784 | 0.775 | 0.875 | 2.031 | 1.321 | 1.272 | 0.522 | 0.561 | 1.652 | 1.687 | 0.669 | 0.572 | 1.470 | 1.533 | 1.483 | 1.475 | 1.522 | 1.299 | 1.462 | 1.458 | 1.445 | 1.485 |
| -0.154 | 0.775 | -0.090 | 0.987 | 0.470 | 0.437 | 0.522 | -0.301 | -0.391 | -0.376 | -0.321 | -0.426 | -0.003 | -0.669 | -0.654 | 0.040 | 0.045 | 0.602 | 0.010 | 0.087 | 0.006 | -0.687 |
| -0.154 | -0.194 | -0.090 | -0.057 | 0.470 | 0.437 | 0.522 | 0.561 | 0.631 | 0.656 | 0.669 | 0.572 | 0.734 | 0.065 | 0.058 | 0.757 | 0.783 | 0.602 | -0.715 | -0.706 | -0.713 | 0.037 |
| -0.154 | -0.194 | -0.090 | -0.057 | 0.470 | 0.437 | 0.522 | 0.561 | -0.391 | -0.376 | -0.321 | -0.426 | 0.734 | 0.799 | 0.058 | 0.040 | 0.045 | -0.095 | 0.010 | 0.015 | 0.006 | 0.761 |
| 0.815 | 0.775 | 0.875 | -0.057 | -0.381 | 1.272 | 1.382 | 1.422 | 1.652 | -0.376 | 1.660 | 1.570 | 1.470 | 1.533 | 1.483 | 1.475 | 1.522 | 1.299 | 1.462 | 1.458 | 1.445 | 1.485 |
| 0.815 | 0.775 | 1.839 | 0.987 | 0.470 | 0.437 | -1.199 | -1.162 | -0.391 | 0.656 | 0.669 | 0.572 | 1.470 | 1.533 | 1.483 | 0.757 | 1.522 | 1.299 | 1.462 | 1.458 | 1.445 | 1.485 |
| 0.815 | 0.775 | 0.875 | 0.987 | 0.470 | 0.437 | -1.199 | -1.162 | 0.631 | 0.656 | 0.669 | 0.572 | 1.470 | 0.799 | 1.483 | 1.475 | 0.783 | 1.299 | 0.736 | 0.737 | 0.726 | 0.761 |
| 0.815 | 1.249 | 1.839 | 0.987 | 0.470 | 0.437 | 0.522 | 0.561 | 0.631 | 0.656 | 0.669 | 0.572 | 1.470 | 1.533 | 1.483 | 1.475 | 0.783 | 1.299 | 0.736 | 1.458 | 1.445 | 1.485 |
| 0.815 | 0.775 | 0.875 | -0.057 | 1.321 | 1.272 | 0.522 | 0.561 | 0.631 | 0.656 | 0.669 | 1.570 | 0.734 | 1.533 | 0.770 | 0.757 | 0.783 | 0.602 | 1.462 | 0.737 | 1.445 | 1.485 |
| -0.154 | -0.194 | -0.090 | -0.057 | 0.470 | 0.437 | 1.382 | -0.301 | -0.391 | -0.376 | -0.321 | -0.426 | 0.734 | 0.065 | 0.770 | 1.475 | 1.522 | 1.299 | 1.462 | 0.737 | 0.006 | 0.037 |
| 0.815 | 0.775 | 0.875 | 0.987 | 1.321 | 1.272 | 1.382 | 1.422 | 1.652 | 1.687 | 1.660 | 1.570 | 1.470 | 1.533 | 1.483 | 1.475 | 1.522 | 1.299 | 1.462 | 1.458 | 1.445 | 1.485 |
| -0.154 | -0.194 | -0.090 | -0.057 | -0.381 | 0.437 | 1.382 | 0.561 | 0.631 | 0.656 | 0.669 | 0.572 | 0.734 | 0.799 | 0.770 | 1.475 | 0.783 | 0.602 | 0.736 | 0.737 | 0.726 | 0.761 |
| 0.815 | 0.775 | 0.875 | -0.057 | 0.470 | 0.437 | 0.522 | -0.301 | 1.652 | 0.656 | 0.669 | 0.572 | 1.470 | 0.799 | 1.483 | 1.475 | 0.783 | 0.602 | 0.736 | 0.737 | 0.726 | 0.761 |
| -1.123 | -0.194 | -1.055 | -1.100 | 1.321 | 1.272 | -0.339 | 0.561 | -0.391 | -0.376 | -0.321 | -0.426 | -0.003 | -0.669 | 0.058 | 0.040 | 0.045 | 0.602 | 0.736 | 0.737 | 0.006 | -0.687 |
| 0.815 | 0.775 | 0.875 | -0.057 | 0.470 | 0.437 | -0.339 | -1.162 | 1.652 | 1.687 | 1.660 | 1.570 | 1.470 | 1.533 | 1.483 | 1.475 | 0.783 | 1.299 | 1.462 | 1.458 | 1.445 | 1.485 |
| 0.815 | 0.775 | -1.055 | 0.987 | 1.321 | 0.437 | -0.339 | 0.561 | 0.631 | 0.656 | -0.321 | 0.572 | 0.734 | 0.799 | 0.770 | 0.757 | 0.783 | 0.602 | 0.736 | 0.737 | 0.726 | 0.761 |
| 1.784 | 1.744 | 0.875 | 0.987 | 1.321 | 1.272 | 0.522 | 1.422 | 0.631 | -0.376 | 0.669 | 0.572 | 1.470 | 0.128 | 0.770 | 0.757 | 1.522 | 1.731 | 1.687 | 1.703 | 1.625 | 1.637 |
| -0.154 | -0.194 | -1.055 | -1.100 | -1.232 | -0.398 | -0.339 | -2.023 | -1.412 | -1.408 | -1.311 | -0.426 | -0.003 | 0.799 | -1.366 | -1.394 | -1.432 | 0.602 | 0.010 | 0.737 | 0.726 | 0.761 |
| -0.154 | -0.194 | -0.090 | -0.057 | -0.381 | -0.398 | -0.339 | -0.301 | 0.631 | 0.656 | -0.321 | -0.426 | 1.470 | 0.065 | 0.058 | 0.040 | 0.045 | 1.299 | 0.736 | 0.015 | 0.006 | 0.037 |
| -0.154 | -0.194 | -0.090 | -0.057 | -0.381 | -0.398 | -0.339 | -0.301 | -1.412 | -1.408 | -1.311 | -1.424 | -0.003 | 0.065 | 0.058 | 0.040 | 0.045 | -0.095 | 0.010 | 0.015 | 0.006 | 0.037 |
| 1.784 | 1.744 | 1.839 | 0.987 | 0.470 | 0.437 | -0.339 | -0.301 | 1.652 | 1.687 | 1.660 | 1.570 | 1.470 | 1.533 | 1.483 | 1.475 | 1.522 | 1.299 | 1.462 | 1.458 | 1.445 | 1.485 |
| 1.784 | 1.744 | 1.839 | 2.031 | -0.381 | -0.398 | -0.339 | -0.301 | 1.652 | 1.687 | 1.660 | 1.570 | 1.470 | -0.669 | 1.483 | 1.475 | 1.522 | 1.299 | 1.462 | 0.737 | 1.445 | 1.485 |
| 0.815 | 0.775 | 0.875 | 0.987 | -1.232 | -1.233 | -1.199 | -1.162 | 0.631 | 0.656 | 0.669 | 0.572 | 0.734 | 0.799 | 0.770 | 0.757 | 0.783 | 0.602 | 0.736 | 0.737 | 0.726 | 0.761 |
| -0.154 | -0.194 | -1.055 | -1.100 | -1.232 | -1.233 | -1.199 | -1.162 | -0.391 | -0.376 | -0.321 | -0.426 | -1.475 | -1.403 | -1.366 | -1.394 | -1.432 | -1.490 | -1.441 | -1.428 | -1.433 | -1.411 |
| -0.154 | -0.194 | -0.090 | -0.057 | 0.470 | 0.437 | 0.522 | 0.561 | -0.391 | -0.376 | -0.321 | -0.426 | -0.003 | 0.065 | 0.058 | 0.040 | 0.045 | -0.095 | 0.010 | 0.015 | 0.006 | 0.037 |
| -0.154 | -0.194 | -0.090 | -0.057 | 0.470 | 0.437 | 0.522 | 0.561 | 0.631 | 0.656 | 0.669 | 0.572 | 0.734 | -0.669 | 0.770 | 0.757 | 0.783 | 0.602 | 0.736 | 0.737 | 0.726 | 0.761 |
| 0.815 | 0.775 | 0.875 | 0.987 | 1.321 | 1.272 | 0.522 | 0.561 | 0.631 | 0.656 | 0.669 | 0.572 | 1.470 | 1.533 | 1.483 | 1.475 | 1.522 | 1.299 | 1.462 | 1.458 | 1.445 | 1.485 |
| -0.154 | -0.194 | -0.090 | -0.057 | 0.470 | 0.437 | 0.522 | 0.561 | -0.391 | -0.376 | -0.321 | -0.426 | -0.003 | 0.065 | 0.058 | 0.040 | 0.045 | -0.095 | 0.010 | 0.015 | 0.006 | 0.037 |
| -0.154 | 0.775 | -0.090 | -1.100 | 0.470 | 0.437 | 0.522 | 0.561 | 0.631 | 0.656 | 0.669 | 0.572 | 0.734 | 0.799 | 0.770 | 0.757 | 0.783 | 1.299 | 0.736 | 0.737 | 0.726 | 0.761 |
| 0.815 | 0.775 | 0.875 | 0.987 | -0.381 | -0.398 | -0.339 | -0.301 | 0.631 | 0.656 | 0.669 | 0.572 | 0.734 | 0.799 | 0.770 | 0.757 | 0.783 | 0.602 | 0.736 | 0.737 | 0.726 | 0.761 |
| 0.815 | 0.775 | 0.875 | 0.987 | -0.381 | -0.398 | -0.339 | -0.301 | 0.631 | 0.656 | 0.669 | 0.572 | 0.734 | -0.669 | 0.770 | 0.757 | 0.783 | 0.602 | 0.736 | 0.737 | 0.726 | 0.761 |
| -0.154 | 0.775 | -0.090 | 0.987 | 0.470 | 0.437 | 0.522 | 0.561 | -0.391 | -0.376 | -0.321 | -0.426 | -0.003 | 0.065 | 0.058 | 0.040 | 0.045 | -0.095 | 0.010 | 0.015 | 0.006 | 0.037 |
| -0.154 | -0.194 | -0.090 | -0.057 | 0.470 | 0.437 | 0.522 | 0.561 | -0.391 | -0.376 | -0.321 | -0.426 | -0.003 | 0.065 | 0.058 | 0.040 | 0.045 | -0.095 | 0.010 | 0.015 | 0.006 | 0.037 |
| -1.123 | -1.163 | -1.055 | -1.100 | -0.381 | -0.398 | -0.339 | -0.301 | -0.391 | -0.376 | -0.321 | -0.426 | -1.475 | -1.403 | -1.366 | -1.394 | -1.432 | -1.490 | -1.441 | -1.428 | -1.433 | -1.411 |
| -0.154 | -0.194 | -0.090 | -0.057 | 0.470 | 0.437 | 1.382 | 1.422 | -0.391 | -0.376 | -0.321 | -0.426 | 0.734 | 0.799 | 0.770 | 0.757 | 0.783 | 0.602 | 0.736 | 0.737 | 0.726 | 0.761 |
| 0.815 | 0.775 | 0.875 | 0.987 | 0.470 | 0.437 | 0.522 | 0.561 | 0.631 | 0.656 | 0.669 | 0.572 | 0.734 | 0.799 | 0.770 | 0.757 | 0.783 | 0.602 | 0.736 | 0.737 | 1.445 | 0.761 |
| -0.154 | -0.194 | -0.090 | -0.057 | -0.381 | -0.398 | 0.522 | 0.561 | 0.631 | 0.656 | -0.321 | 0.572 | -0.003 | 0.065 | 0.058 | 0.040 | 0.045 | -0.095 | 0.010 | 0.015 | 0.006 | 0.037 |
| -0.154 | -0.194 | -0.090 | -1.100 | 0.470 | 0.437 | 0.522 | 0.561 | -0.391 | -0.376 | -0.321 | -0.426 | -0.739 | -0.669 | -0.654 | -0.677 | -0.693 | -0.792 | -0.715 | -0.706 | -0.713 | -0.687 |
| 0.815 | 1.744 | 1.839 | 0.987 | 0.470 | 0.437 | 0.522 | 0.561 | 0.631 | 0.656 | 0.669 | 0.572 | 1.470 | 1.533 | 1.483 | 1.475 | 1.522 | 1.299 | 1.462 | 1.458 | 1.445 | 1.485 |
| -1.123 | -0.194 | -0.090 | -1.100 | 0.470 | 0.437 | 0.522 | 0.561 | -0.391 | -0.376 | -0.321 | -0.426 | -0.739 | -0.669 | -0.654 | -0.677 | -0.693 | -0.792 | -0.715 | -0.706 | -0.713 | -0.687 |
| 1.784 | 0.775 | 0.875 | 0.987 | 0.470 | 0.437 | 1.382 | 1.422 | 0.631 | 0.656 | 0.669 | 1.570 | 0.734 | 0.799 | 0.770 | 0.757 | 0.783 | 0.602 | 0.736 | 0.737 | 0.726 | 0.761 |
| -0.154 | -0.194 | -0.090 | -0.057 | 0.470 | 0.437 | -0.339 | -0.301 | 0.631 | 0.656 | 0.669 | 0.572 | -0.003 | 0.799 | 0.058 | 0.040 | 0.045 | -0.095 | 0.010 | 0.015 | 0.006 | 0.037 |
| 1.784 | 1.744 | 1.839 | 2.031 | 1.321 | 1.272 | 1.382 | 1.422 | 1.652 | 1.687 | 1.660 | 1.570 | 1.470 | 0.799 | 0.770 | 0.757 | 0.783 | 0.602 | 0.736 | 0.737 | 0.726 | 0.761 |
| -0.154 | -0.194 | -0.090 | -0.057 | 0.470 | 0.437 | 0.522 | 0.561 | 0.631 | -0.376 | 0.669 | -0.426 | 0.734 | 0.799 | 0.770 | 0.757 | 0.783 | 0.602 | 0.736 | 0.737 | 0.726 | 0.761 |
| 0.815 | 0.775 | 0.875 | -0.057 | 1.321 | 1.272 | 1.382 | 1.422 | 0.631 | 0.656 | 0.669 | 0.572 | 0.734 | 0.799 | 0.770 | 0.757 | 0.783 | 0.602 | 0.736 | 0.737 | 0.726 | 0.761 |
| -1.123 | -1.163 | -1.055 | -1.100 | 0.470 | 0.437 | 0.522 | 0.561 | -0.391 | -0.376 | -0.321 | -0.426 | -0.003 | 0.065 | 0.058 | 0.040 | 0.045 | -0.095 | 0.010 | 0.015 | 0.006 | 0.037 |
| 0.815 | 0.775 | -1.055 | -0.057 | 0.470 | 0.437 | 0.522 | 0.561 | 0.631 | 0.656 | 0.669 | 0.572 | -0.003 | 0.065 | 0.770 | 0.040 | 0.783 | -0.095 | 0.010 | 0.015 | 0.006 | 0.037 |
| -1.123 | -1.163 | -1.055 | -1.100 | 0.470 | 0.437 | -0.339 | 0.561 | -1.412 | -1.408 | -1.311 | -1.424 | -1.475 | -1.403 | -1.366 | -1.394 | -1.432 | -1.490 | -1.441 | -1.428 | -1.433 | -1.411 |
| 0.815 | 0.775 | 0.875 | 0.987 | 0.470 | 0.437 | 0.522 | 0.561 | 1.652 | 1.687 | 1.660 | 1.570 | 0.734 | 0.799 | 0.770 | 0.757 | 0.783 | 0.602 | 0.736 | 0.737 | 0.726 | 0.761 |
| 1.784 | 1.744 | 0.875 | 2.031 | 0.470 | 0.437 | 0.522 | 0.561 | 1.652 | 1.687 | 1.660 | 1.570 | 1.470 | 1.533 | 1.483 | 1.475 | 1.522 | 1.299 | 1.462 | 1.458 | 1.445 | 1.485 |
| 1.784 | 1.744 | 1.839 | 2.031 | 1.321 | 1.272 | 1.382 | 1.422 | 1.652 | 1.687 | 1.660 | 1.570 | 1.470 | 1.533 | 1.483 | 1.475 | 1.522 | 1.299 | 1.462 | 1.458 | 1.445 | 1.485 |
| 0.815 | 0.775 | -0.090 | -0.057 | 0.470 | 0.437 | 0.522 | 0.561 | 0.631 | 0.656 | 0.669 | 0.572 | 0.734 | 0.799 | 0.770 | 0.757 | 0.783 | 0.602 | 0.736 | 0.737 | 0.726 | 0.761 |
| 1.784 | 0.775 | 0.875 | 2.031 | 1.321 | 1.272 | 1.382 | 1.422 | 1.652 | 1.687 | 1.660 | 1.570 | 1.470 | 1.533 | 1.483 | 1.475 | 1.522 | 1.299 | 1.462 | 1.458 | 1.445 | 1.485 |
| -0.154 | -0.194 | -0.090 | -0.057 | 0.470 | 0.437 | 0.522 | 0.561 | 0.631 | 0.656 | 0.669 | 0.572 | -0.003 | 0.065 | 0.058 | 0.757 | 0.045 | 0.602 | 0.010 | 0.015 | 0.006 | 0.037 |
| 1.784 | 0.775 | -0.090 | 2.031 | 0.470 | 0.437 | 0.522 | 0.561 | -0.391 | -0.376 | -0.321 | -0.426 | 0.734 | 0.799 | 0.770 | 0.757 | 0.783 | 0.602 | 0.736 | 0.737 | 0.726 | 0.761 |
| -0.154 | -0.194 | -0.090 | 0.987 | 0.470 | 0.437 | 0.522 | 0.561 | 0.631 | 0.656 | 0.669 | 0.572 | 0.734 | 0.799 | 0.770 | 0.757 | 0.783 | 0.602 | 0.736 | 0.737 | 0.726 | 0.761 |
| 0.815 | 0.775 | 0.875 | 0.987 | 1.321 | 1.272 | 1.382 | 1.422 | 0.631 | 0.656 | 0.669 | 0.572 | 1.470 | 1.533 | 1.483 | 1.475 | 0.783 | 1.299 | 1.462 | 1.458 | 1.445 | 1.485 |
| -0.154 | -0.194 | -0.090 | -0.057 | 1.321 | 1.272 | 1.382 | 1.422 | 0.631 | 0.656 | 0.669 | 0.572 | 0.734 | 0.799 | 0.770 | 0.757 | 0.783 | 0.602 | 0.736 | 0.737 | 0.726 | 0.761 |
| 1.784 | 1.744 | 1.839 | -0.057 | 1.321 | 0.437 | 1.382 | 1.422 | 1.652 | 1.687 | 1.660 | 1.570 | 0.734 | 0.799 | 0.058 | 0.040 | 0.783 | 1.299 | 0.736 | 0.737 | 0.726 | 0.761 |
| 0.815 | -0.194 | 1.839 | 0.987 | 0.470 | 0.437 | 0.522 | 0.561 | 0.631 | 0.656 | 0.669 | 0.572 | 0.734 | 0.799 | 0.770 | 0.757 | 0.783 | 0.602 | 0.736 | 0.737 | 0.726 | 0.761 |
| 1.784 | 1.744 | 1.839 | 2.031 | 1.321 | 1.272 | 1.382 | 1.422 | 1.652 | 1.687 | 1.660 | 1.570 | 1.470 | 1.533 | 1.483 | 1.475 | 1.522 | 1.299 | 1.462 | 1.458 | 1.445 | 1.485 |
| 1.784 | 1.744 | 1.839 | 2.031 | 1.321 | 1.272 | 1.382 | 1.422 | 1.652 | 1.687 | 1.660 | 1.570 | 1.470 | 1.533 | 1.483 | 1.475 | 1.522 | 1.299 | 1.462 | 1.458 | 1.445 | 1.485 |
| 1.784 | 1.744 | 1.839 | 2.031 | 1.321 | 1.272 | 1.382 | 1.422 | -0.391 | -0.376 | -0.321 | -0.426 | 0.734 | 0.799 | 0.770 | 0.757 | 0.783 | 0.602 | 0.736 | 0.737 | 0.726 | 0.761 |
| 1.784 | 1.744 | 0.875 | 2.031 | 1.321 | 1.272 | 1.382 | 1.422 | 1.652 | 1.687 | 1.660 | 1.570 | 1.470 | 1.533 | 1.483 | 1.475 | 1.522 | 1.299 | 1.462 | 1.458 | 1.445 | 1.485 |
| 0.815 | 0.775 | 0.875 | 0.987 | 1.321 | 1.272 | 1.382 | 1.422 | 1.652 | 1.687 | 1.660 | 1.570 | 1.470 | 1.533 | 1.483 | 1.475 | 1.522 | 1.299 | 1.462 | 1.458 | 1.445 | 1.485 |
| 1.784 | 1.744 | 1.839 | 2.031 | 1.321 | 1.272 | 1.382 | 1.422 | 1.652 | 1.687 | 1.660 | 1.570 | 1.470 | 1.533 | 1.483 | 1.475 | 1.522 | 1.299 | 1.462 | 1.458 | 1.445 | 1.485 |
| 1.784 | 1.744 | 1.839 | 0.987 | 1.321 | 1.272 | 0.522 | 1.422 | 1.652 | 1.687 | 1.660 | 1.570 | 0.734 | 0.799 | 0.770 | 0.757 | 0.783 | 0.602 | 0.736 | 0.737 | 0.726 | 0.761 |
| 1.784 | 1.744 | 1.839 | 2.031 | 1.321 | 1.272 | 1.382 | 1.422 | 1.652 | 1.687 | 1.660 | 1.570 | 1.470 | 0.799 | 1.483 | 1.475 | 1.522 | 1.299 | 0.736 | 1.458 | 1.445 | 0.761 |
| 0.815 | 0.775 | 0.875 | 0.987 | -2.083 | -2.068 | -2.060 | -2.023 | 1.652 | 1.687 | 1.660 | 1.570 | 0.734 | 0.799 | 0.770 | 0.757 | 0.783 | 0.602 | 0.736 | 0.737 | 0.726 | 0.761 |
| 1.784 | 1.744 | 1.839 | 2.031 | 0.470 | 0.437 | 0.522 | 0.561 | 0.631 | 0.656 | 0.669 | 0.572 | 1.470 | 1.533 | 1.483 | 1.475 | 1.522 | 1.996 | 0.736 | 0.737 | 1.445 | 1.485 |
| 1.784 | 1.744 | 1.839 | 2.031 | 1.321 | 1.272 | 1.382 | 1.422 | 1.652 | 1.687 | 1.660 | 1.570 | 1.470 | 1.533 | 1.483 | 1.475 | 1.522 | 1.299 | 1.462 | 1.458 | 1.445 | 1.485 |
| 1.784 | 1.744 | 1.839 | -0.057 | 1.321 | 1.272 | 1.382 | 0.561 | 0.631 | 0.656 | 0.669 | 0.572 | 0.734 | 0.065 | 0.770 | 0.757 | 0.783 | 0.602 | 0.010 | 0.737 | 0.006 | 0.761 |
| -2.092 | -2.132 | -2.020 | -2.144 | -2.083 | -2.068 | -2.060 | -2.023 | -0.391 | -0.376 | -0.321 | -0.426 | -1.475 | -1.403 | -1.366 | -1.394 | -1.432 | -1.490 | -1.441 | -1.428 | -1.433 | -1.411 |
| -2.092 | -2.132 | -2.020 | -2.144 | -2.083 | -2.068 | -2.060 | -2.023 | -1.412 | -1.408 | -1.311 | -1.424 | -1.475 | -1.403 | -1.366 | -1.394 | -1.432 | -1.490 | -1.441 | -1.428 | -1.433 | -1.411 |
| 1.784 | 1.744 | 1.839 | 2.031 | -2.083 | -2.068 | -2.060 | -2.023 | 0.631 | 0.656 | 0.669 | -0.426 | 0.734 | 0.799 | 0.770 | 0.757 | 0.783 | 0.602 | 0.736 | 0.737 | 0.726 | 0.761 |
| -0.154 | -0.194 | -0.090 | -0.057 | -1.232 | -1.233 | -1.199 | -1.162 | -0.391 | -0.376 | -0.321 | -0.426 | -1.475 | -1.403 | -1.366 | -1.394 | -1.432 | -1.490 | -1.441 | -1.428 | -1.433 | -1.411 |
| 1.784 | 1.744 | 1.839 | 2.031 | 1.321 | 1.272 | 1.382 | 1.422 | 0.631 | 0.656 | 0.669 | 0.572 | 1.470 | 1.533 | 1.483 | 1.475 | 1.522 | 1.299 | 1.462 | 1.458 | 1.445 | 1.485 |
| 0.815 | 0.775 | 0.875 | 2.031 | 1.321 | 1.272 | 1.382 | 1.422 | 1.652 | 1.687 | 0.669 | 0.572 | 0.734 | 0.799 | 0.770 | 0.757 | 0.783 | 0.602 | 0.736 | 0.737 | 0.726 | 0.761 |
| -1.123 | -1.163 | -1.055 | -1.100 | -1.232 | -1.233 | -0.339 | -0.301 | -0.391 | -0.376 | -0.321 | -0.426 | -1.475 | -0.669 | -1.366 | -1.394 | -1.432 | -0.792 | -0.715 | -0.706 | -0.713 | -0.687 |
| -0.154 | -0.194 | -0.090 | -0.057 | -1.232 | -1.233 | -1.199 | -1.162 | -1.412 | -1.408 | -1.311 | -1.424 | -1.475 | -1.403 | -1.366 | -1.394 | -1.432 | -1.490 | -1.441 | -1.428 | -1.433 | -1.411 |
| 0.815 | 0.775 | -0.090 | 0.987 | 1.321 | 1.272 | 0.522 | 0.561 | 0.631 | 1.687 | 0.669 | 1.570 | -0.739 | 1.533 | 0.770 | 1.475 | 1.522 | 1.299 | 1.462 | 1.458 | 1.445 | 1.485 |
| -0.154 | -0.194 | -0.090 | -0.057 | 0.470 | 0.437 | 0.522 | 0.561 | 0.631 | 0.656 | 0.669 | 0.572 | 1.470 | 1.533 | 1.483 | 1.475 | 1.522 | 1.299 | 1.462 | 1.458 | 1.445 | 1.485 |
| -0.154 | -0.194 | -1.055 | -1.100 | -0.381 | 0.437 | -0.339 | -0.301 | -0.391 | 0.656 | 0.669 | -0.426 | -0.003 | 0.799 | 0.058 | 0.757 | 0.045 | 0.602 | 0.736 | 0.737 | 0.726 | 0.761 |
| 0.815 | 0.775 | 0.875 | 0.987 | -1.232 | -1.233 | -1.199 | -1.162 | 0.631 | 0.656 | -1.311 | -1.424 | 0.734 | 0.799 | 0.770 | 0.757 | 0.783 | 0.602 | 0.736 | 0.737 | 0.726 | 0.761 |
| -0.154 | -0.194 | -1.055 | -0.057 | 0.470 | -1.233 | -1.199 | -0.568 | -0.391 | -0.376 | 0.669 | -0.426 | -0.003 | 0.065 | 0.058 | 0.040 | -0.693 | -0.095 | 0.010 | 0.015 | 0.006 | 0.037 |
| -0.154 | -0.194 | -1.055 | -1.100 | 0.470 | 0.437 | -0.339 | 0.561 | -0.391 | -0.376 | 0.669 | 0.572 | -0.003 | -0.669 | -0.654 | -0.677 | -0.693 | -0.792 | -0.715 | -0.706 | -0.713 | -0.687 |
| -0.154 | -0.194 | -0.090 | -1.100 | -0.381 | -1.233 | -0.339 | -1.162 | -0.391 | -0.376 | -0.321 | -0.426 | -0.003 | 0.065 | 0.058 | 0.040 | 0.045 | -0.095 | 0.010 | 0.015 | 0.006 | 0.037 |
| -0.135 | -0.194 | -0.090 | -0.057 | 0.470 | 0.437 | 0.522 | 0.561 | 0.631 | -0.376 | -1.311 | -1.424 | 0.734 | 1.533 | 0.770 | 0.757 | 0.783 | 1.299 | 1.462 | 1.458 | 1.445 | 1.485 |
| -1.123 | -1.163 | -0.090 | -1.100 | 0.470 | 0.437 | -0.339 | 0.561 | -0.391 | -0.376 | -0.321 | 0.572 | 0.734 | -0.066 | -0.654 | 0.040 | 0.783 | 0.581 | 0.562 | 0.564 | 0.531 | 0.537 |
| 0.815 | 0.775 | 0.875 | -0.057 | 0.470 | 0.437 | 0.522 | 0.561 | 0.631 | -0.376 | 0.669 | 0.572 | 0.734 | 0.799 | 0.058 | 0.040 | 0.783 | 0.602 | 0.736 | 0.737 | 0.726 | 0.761 |
| 0.815 | 0.775 | 0.875 | -1.100 | -1.232 | -0.398 | -1.199 | -1.162 | 0.631 | -0.376 | 0.402 | 0.572 | -0.003 | 0.066 | 0.058 | -0.677 | 0.045 | -0.095 | 0.010 | 0.015 | -0.713 | -0.593 |
| -0.154 | -1.163 | -1.055 | -1.100 | -1.232 | -1.233 | -0.339 | -1.162 | -0.391 | -0.376 | 0.669 | 0.572 | -0.739 | -1.403 | -0.654 | -0.677 | -1.432 | -0.792 | -1.441 | -1.428 | -1.433 | -1.411 |
| -0.154 | -1.163 | -1.055 | -0.057 | -0.381 | -1.233 | -0.339 | -0.301 | -0.391 | -0.376 | -1.311 | -0.426 | -0.003 | 0.799 | 0.770 | 0.757 | 0.783 | 0.602 | 0.736 | 0.737 | 0.726 | 0.761 |
| 0.815 | -0.194 | -0.090 | -0.057 | 0.470 | 1.272 | -1.199 | 0.561 | 1.652 | 1.687 | 1.660 | 1.570 | 1.470 | 1.533 | 1.483 | 0.757 | 1.522 | 1.299 | 1.462 | 1.458 | 1.445 | 1.485 |
| -0.154 | -0.194 | -0.090 | -0.057 | 0.470 | -0.398 | -0.339 | -0.301 | 0.631 | 0.656 | -0.321 | -1.424 | 0.734 | 0.799 | 0.058 | 0.757 | 0.045 | 0.602 | 0.010 | 0.737 | 0.726 | 0.761 |
| -1.123 | -1.163 | -0.090 | -0.057 | -0.381 | 0.437 | 0.522 | 0.561 | -0.391 | -0.376 | -0.321 | 0.572 | -0.739 | -0.669 | -1.366 | -1.394 | -0.693 | 0.602 | -0.715 | -0.706 | -1.433 | -0.687 |
| -1.123 | -1.163 | -0.090 | -0.057 | 0.470 | 0.437 | -0.339 | 0.561 | -0.391 | -0.376 | -1.311 | 0.572 | -0.739 | -1.403 | -0.654 | -0.677 | -0.693 | -1.490 | -1.441 | -1.428 | -1.433 | -1.411 |
| -1.123 | -1.163 | -1.055 | -1.100 | 0.470 | 0.437 | -0.339 | 0.561 | -1.412 | -0.376 | -0.321 | -0.426 | -0.739 | -0.669 | -0.654 | -0.677 | -1.432 | -0.792 | -0.715 | -0.706 | 0.006 | -0.687 |
| -1.123 | -1.163 | -1.055 | 0.987 | 0.470 | 1.272 | -0.339 | -0.301 | -0.391 | -0.376 | -0.321 | -0.426 | -1.475 | -1.403 | -1.366 | -1.394 | -1.432 | -1.490 | -1.441 | -1.428 | -1.433 | -1.411 |
| -0.154 | -0.194 | -0.090 | -0.057 | 0.470 | 0.437 | 0.522 | -1.162 | -0.391 | -0.376 | -0.321 | -0.426 | -0.003 | 0.065 | -0.654 | 0.040 | 0.045 | -0.095 | 0.010 | 0.015 | 0.006 | 0.037 |
| -2.092 | -2.132 | -2.020 | -2.144 | 0.470 | 0.437 | 0.522 | 0.561 | -1.412 | -1.408 | -1.311 | -1.424 | -1.475 | -1.403 | -1.366 | -1.394 | -1.432 | -1.490 | -1.441 | -1.428 | -1.433 | -1.411 |
| -1.123 | -1.163 | -1.055 | -1.100 | 0.470 | 0.437 | 0.522 | 0.561 | -1.412 | -1.408 | -1.311 | -1.424 | -1.475 | -1.403 | -1.366 | -1.394 | -1.432 | -1.490 | -1.441 | -1.428 | -1.433 | -1.411 |
| -1.123 | -1.163 | -1.055 | -1.100 | 0.470 | 1.272 | 0.522 | 0.561 | -0.391 | -0.376 | -0.321 | -0.426 | -0.739 | -0.669 | -0.654 | -0.677 | -0.693 | -0.792 | -0.715 | -0.706 | -0.713 | -0.687 |
| -1.123 | -0.194 | -1.055 | -1.100 | 0.470 | 0.437 | 1.382 | 0.561 | -0.391 | -0.376 | 0.669 | -0.426 | -0.739 | -0.669 | -1.366 | -1.394 | 0.045 | -0.792 | -0.715 | -0.706 | -0.713 | -0.687 |
| -0.154 | -0.194 | 0.875 | -1.100 | 0.470 | -0.398 | 0.522 | -0.301 | -0.391 | -0.376 | -0.321 | -0.426 | -0.003 | 0.065 | 0.058 | -0.677 | 0.045 | 0.602 | 0.010 | 0.015 | 0.726 | 0.037 |
| -0.154 | -0.194 | -0.090 | -0.057 | 1.321 | 1.272 | 1.382 | 1.422 | 0.631 | 0.656 | 0.669 | 0.572 | 1.470 | 1.533 | 1.483 | 1.475 | 1.522 | 1.299 | 1.462 | 1.458 | 1.445 | 1.485 |
| 0.815 | 0.775 | 0.875 | 0.987 | -1.232 | -1.233 | -1.199 | -1.162 | -0.391 | -0.376 | -0.321 | -0.426 | -0.003 | 0.065 | 0.058 | 0.040 | 0.045 | -0.095 | 0.010 | 0.015 | 0.006 | 0.037 |
| 0.815 | 0.775 | 0.875 | 0.987 | -0.381 | -0.398 | -0.339 | -0.301 | 0.631 | 0.656 | 0.669 | 0.572 | -0.003 | 0.065 | 0.058 | 0.040 | 0.045 | -0.095 | 0.736 | 0.737 | 0.006 | 0.037 |
| -0.154 | -0.194 | -0.090 | -0.057 | -0.381 | 0.437 | 0.522 | 0.561 | -0.391 | -0.376 | -0.321 | 0.572 | -0.739 | -0.669 | -0.654 | -0.677 | -0.693 | -0.792 | -0.715 | -0.706 | -1.433 | -0.687 |
| 0.815 | 0.775 | 0.875 | 0.987 | 0.470 | 0.437 | 0.522 | 0.561 | -0.391 | -0.376 | -0.321 | -0.426 | -0.003 | 0.065 | -0.654 | 0.040 | 0.045 | 0.602 | 0.010 | 0.015 | 0.006 | 0.037 |
| -0.154 | -0.194 | -0.090 | -0.057 | 0.470 | 0.437 | 0.522 | 0.561 | 0.631 | 0.656 | 0.669 | 0.572 | -0.003 | 0.799 | 0.058 | 0.757 | 0.783 | 0.602 | 0.736 | 0.737 | 0.726 | 0.761 |
| -0.154 | -0.194 | -0.090 | -0.057 | 0.470 | 0.437 | 0.522 | 0.561 | -0.391 | -0.376 | -0.321 | -0.426 | -0.003 | 0.065 | 0.058 | 0.040 | 0.045 | -0.095 | 0.010 | 0.015 | 0.006 | 0.037 |
| -1.123 | -1.163 | -0.090 | -0.057 | 0.470 | 0.437 | 0.522 | 0.561 | -0.391 | -0.376 | -0.321 | -0.426 | -0.003 | -1.403 | 0.058 | 0.040 | -0.693 | -1.490 | -1.441 | -1.428 | -1.433 | -1.411 |
| 0.815 | 0.775 | -0.090 | 0.987 | -0.381 | 1.272 | 1.382 | 1.422 | 1.652 | -0.376 | 1.660 | 1.570 | 0.734 | 1.533 | 1.483 | 0.757 | 0.783 | 1.299 | 1.462 | 1.458 | 1.445 | 1.485 |
| 0.815 | 0.775 | 0.875 | 0.987 | 0.470 | 0.437 | 0.522 | 0.561 | 0.631 | 0.656 | 0.669 | 0.572 | 0.734 | 0.799 | 0.770 | 0.757 | 0.045 | 1.299 | 0.736 | 0.737 | 0.726 | 0.761 |
| 0.815 | 0.775 | 1.839 | 0.987 | 0.470 | 0.437 | 0.522 | 0.561 | 0.631 | 0.656 | 0.669 | 0.572 | 0.734 | 1.533 | 0.770 | 0.757 | 0.045 | 1.299 | 0.736 | 1.458 | 1.445 | 1.485 |
| -1.123 | -1.163 | -1.055 | -1.100 | 0.470 | 0.437 | -0.339 | 0.561 | -1.412 | -1.408 | -1.311 | -1.424 | -0.739 | -0.669 | -0.654 | -0.677 | -0.693 | -0.792 | -0.715 | -0.706 | 0.006 | -0.687 |
| -0.154 | -0.194 | -0.090 | -0.057 | 0.470 | 0.437 | 0.522 | 0.561 | -0.391 | -0.376 | -0.321 | -0.426 | -0.739 | -0.669 | -0.654 | -0.677 | -0.693 | 0.602 | 0.010 | -0.706 | -0.713 | -0.687 |
| 0.815 | 0.775 | 0.875 | -0.057 | 1.321 | 1.272 | 0.522 | 0.561 | 1.652 | 1.687 | 1.660 | 1.570 | 0.734 | 1.533 | 1.483 | 0.757 | 0.783 | 1.299 | 1.462 | 1.458 | 1.445 | 1.485 |
| -0.154 | -0.194 | -0.090 | -0.057 | 0.470 | 0.437 | 1.382 | -0.301 | -0.391 | -0.376 | -0.321 | -0.426 | -0.003 | 0.065 | 0.058 | 0.040 | 0.045 | -0.095 | 0.010 | 0.015 | 0.006 | 0.037 |
| 1.784 | 1.744 | 1.839 | 0.987 | 1.321 | 1.272 | 1.382 | 1.422 | 0.631 | 0.656 | 0.669 | 0.572 | 1.470 | 0.799 | 1.483 | 1.475 | 1.522 | 1.299 | 0.736 | 1.458 | 1.445 | 0.761 |
| 0.815 | 0.775 | 0.875 | -0.057 | 0.470 | 0.437 | 1.382 | 0.561 | -0.391 | -0.376 | -0.321 | -0.426 | 0.734 | 0.799 | 0.770 | 1.475 | 0.783 | 0.602 | 0.736 | 0.737 | 0.726 | 0.761 |
| 0.815 | 0.775 | 0.875 | -0.057 | 0.470 | 0.437 | 0.522 | -0.301 | 1.652 | 0.656 | 0.669 | 0.572 | 0.734 | 0.799 | 1.483 | 1.475 | 0.783 | 0.602 | 0.736 | 0.737 | 0.726 | 0.761 |
| 0.815 | 0.775 | 0.875 | 0.987 | 1.321 | 1.272 | -0.339 | 0.561 | -0.391 | -0.376 | -0.321 | -0.426 | 0.734 | -0.669 | 0.770 | 0.757 | 0.045 | 0.602 | 0.736 | 0.737 | 0.006 | -0.687 |
| -1.123 | -1.163 | -1.055 | -1.100 | 0.470 | 0.437 | 0.522 | 0.561 | -0.391 | -0.376 | -0.321 | -0.426 | -1.475 | -1.403 | -1.366 | -1.394 | -1.432 | -1.490 | -1.441 | -1.428 | -1.433 | -1.411 |
| 0.815 | 0.775 | 0.875 | -0.057 | -1.232 | -1.233 | -1.199 | -1.162 | -0.391 | -0.376 | -0.321 | -0.426 | -0.003 | 0.065 | 0.058 | 0.040 | -0.693 | -0.095 | 0.010 | 0.015 | 0.006 | 0.037 |
| 0.815 | 0.775 | -1.055 | 0.987 | 1.321 | 0.437 | -0.339 | 0.561 | 0.631 | 0.656 | -0.321 | 0.572 | 0.734 | 0.065 | 0.770 | 0.757 | -0.693 | -0.095 | 0.010 | 0.015 | 0.006 | 0.037 |
| 1.784 | 1.744 | 0.875 | 0.987 | 1.321 | 1.272 | 0.522 | 1.422 | 1.652 | 1.687 | 1.660 | 1.570 | 1.470 | 1.533 | 1.483 | 1.475 | 1.522 | 1.299 | 1.462 | 1.458 | 1.445 | 1.485 |
| 0.815 | 0.775 | -0.090 | 0.987 | -0.381 | -0.398 | 0.522 | 0.561 | 0.631 | 1.687 | 1.660 | 1.570 | 0.734 | 0.799 | 0.770 | 0.757 | 0.783 | 0.602 | 0.736 | 0.737 | 0.726 | 0.761 |
| 0.815 | 0.775 | 0.875 | 0.987 | -0.381 | -0.398 | -0.339 | -0.301 | -1.412 | -1.408 | -1.311 | -1.424 | -0.003 | 0.065 | 0.058 | 0.040 | 0.045 | -0.095 | 0.010 | 0.015 | 0.006 | 0.037 |
| -0.154 | -0.194 | -0.090 | -0.057 | -2.083 | -2.068 | -2.060 | -2.023 | -2.434 | -2.440 | -2.301 | -2.422 | -1.475 | -1.403 | -1.366 | -1.394 | -1.432 | -1.490 | -1.441 | -1.428 | -1.433 | -1.411 |
| -0.154 | -0.194 | -0.090 | -0.057 | 0.470 | 0.437 | 1.382 | 0.561 | 0.631 | 0.656 | 0.669 | 1.570 | 0.734 | 0.799 | 0.770 | 0.757 | 0.783 | 0.602 | 0.736 | 0.737 | 0.726 | 0.761 |
| -1.123 | 0.775 | -0.090 | -0.057 | 0.470 | 1.272 | 0.522 | 0.561 | -0.391 | -0.376 | -0.321 | -0.426 | -0.739 | -0.669 | -1.366 | -0.677 | -0.693 | 0.602 | 0.010 | 0.737 | 0.006 | -0.687 |
| -0.154 | 0.775 | 0.875 | 0.987 | 0.470 | 1.272 | 1.382 | 0.561 | -0.391 | -0.376 | -0.321 | -0.426 | 0.734 | 0.799 | 1.483 | 0.757 | 0.783 | 0.602 | 0.736 | 0.737 | 0.726 | 0.761 |
| 0.815 | 0.775 | -0.090 | 0.987 | 1.321 | 1.272 | 0.522 | 0.561 | 0.631 | 0.656 | 0.669 | 0.572 | 0.734 | 0.065 | 0.770 | 0.757 | 0.045 | 0.602 | 0.736 | 0.737 | 0.726 | 0.037 |
| -1.123 | -1.163 | -1.055 | -1.100 | 1.321 | 0.437 | 0.522 | 0.561 | -0.391 | -0.376 | -0.321 | -0.426 | -1.475 | -1.403 | -1.366 | -1.394 | -0.693 | -1.490 | -1.441 | -1.428 | -1.433 | -1.411 |
| -0.154 | -0.194 | -0.090 | -1.100 | -1.232 | -1.233 | -1.199 | -1.162 | -1.412 | -1.408 | -1.311 | -1.424 | -0.003 | 0.065 | 0.058 | 0.040 | 0.045 | -0.095 | 0.010 | 0.015 | 0.006 | 0.037 |
| -0.154 | -0.194 | -0.090 | -0.057 | 0.470 | 0.437 | 0.522 | 0.561 | -0.391 | -0.376 | -0.321 | -0.426 | 0.734 | 0.799 | 0.770 | 0.757 | 0.783 | 0.602 | 0.736 | 0.737 | 0.726 | 0.761 |
| -1.123 | -1.163 | -1.055 | -1.100 | -2.083 | -2.068 | -2.060 | -2.023 | -2.434 | -2.440 | -2.301 | -2.422 | -1.475 | -1.403 | -1.366 | -1.394 | -1.432 | -1.490 | -1.441 | -1.428 | -1.433 | -1.411 |
| -0.154 | -0.194 | -1.055 | -0.057 | -0.381 | -1.233 | -0.339 | -0.301 | 0.631 | 0.656 | 0.669 | 0.572 | -0.739 | 0.065 | -0.654 | -0.677 | 0.045 | -0.792 | -0.715 | -0.706 | 0.006 | 0.037 |
| -0.154 | -1.163 | -0.090 | -0.057 | 0.470 | 0.437 | 0.522 | 1.422 | 0.631 | 0.656 | -0.321 | -0.426 | -0.003 | 0.065 | 0.058 | 0.040 | 0.045 | -0.095 | 0.010 | 0.015 | 0.006 | 0.037 |
| 0.815 | 0.775 | 0.875 | 0.987 | -1.232 | -1.233 | -1.199 | -1.162 | 0.631 | 0.656 | 0.669 | 0.572 | 0.734 | 0.799 | 0.770 | 0.757 | 0.783 | 0.602 | 0.736 | 0.737 | 0.726 | 0.761 |
| 0.815 | 0.775 | -0.090 | 0.987 | -1.232 | -0.398 | -0.339 | -0.301 | 0.631 | 1.687 | 0.669 | 1.570 | 1.470 | -0.669 | 1.483 | 1.475 | 1.522 | 1.299 | 0.736 | 0.737 | -0.713 | -0.687 |
| -0.154 | 0.775 | 0.875 | 0.987 | -0.381 | -0.398 | -0.339 | -0.301 | -1.412 | -1.408 | -1.311 | -1.424 | -0.003 | 0.065 | 0.770 | 0.757 | -0.693 | -0.095 | 0.010 | 0.015 | 0.006 | 0.037 |
| -0.154 | -0.194 | -0.090 | -0.057 | -2.083 | -2.068 | -2.060 | -2.023 | -1.412 | -1.408 | -1.311 | -1.424 | -1.475 | -1.403 | -1.366 | -1.394 | -1.432 | -1.490 | -1.441 | -1.428 | -1.433 | -1.411 |
| 0.815 | -0.194 | -0.090 | -0.057 | 0.470 | 0.437 | 1.382 | 0.561 | 0.631 | 0.656 | 0.669 | 0.572 | -0.003 | 0.065 | 0.058 | 0.040 | 0.045 | -0.095 | 0.010 | 0.015 | 0.006 | 0.037 |
| 0.815 | 0.775 | 0.875 | 0.987 | 0.470 | 1.272 | 0.522 | 0.561 | -0.391 | -0.376 | -0.321 | -0.426 | 0.734 | 0.799 | 0.770 | 0.757 | 0.783 | 0.602 | 0.736 | 0.737 | 0.726 | 0.761 |
| 1.784 | 1.744 | 1.839 | 2.031 | 1.321 | 1.272 | 1.382 | 1.422 | 0.631 | 0.656 | 0.669 | 0.572 | 0.734 | 0.799 | 0.770 | 0.757 | 0.783 | 1.299 | 0.736 | 0.737 | 0.726 | 0.761 |
| -1.123 | -1.163 | -1.055 | -1.100 | 1.321 | 0.437 | 0.522 | 0.561 | -0.391 | -0.376 | -0.321 | -0.426 | -1.475 | -1.403 | -1.366 | -1.394 | -1.432 | -1.490 | -1.441 | -1.428 | -1.433 | -1.411 |
| 0.815 | 0.775 | 0.875 | 0.987 | 0.470 | 0.437 | 1.382 | 1.422 | -0.391 | -0.376 | -0.321 | -0.426 | 0.734 | 0.799 | 0.770 | 0.757 | 0.783 | 1.299 | 0.736 | 0.737 | 0.726 | 0.761 |
| -1.123 | -1.163 | -0.090 | -1.100 | -1.232 | -1.233 | -1.199 | -1.162 | -1.412 | -1.408 | -1.311 | -1.424 | -1.475 | -1.403 | -1.366 | -1.394 | -1.432 | -1.490 | -1.441 | -1.428 | -1.433 | -1.411 |
| -2.092 | -2.132 | -2.020 | -2.144 | -1.232 | -1.233 | -1.199 | -1.162 | -1.412 | -1.408 | -1.311 | -1.424 | -1.475 | -1.403 | -1.366 | -1.394 | -1.432 | -1.490 | -1.441 | -1.428 | -1.433 | -1.411 |
| -0.154 | -0.194 | -1.055 | -1.100 | 0.470 | 0.437 | 0.522 | 0.561 | -0.391 | -0.376 | 0.669 | 0.572 | -0.739 | -0.669 | -0.654 | -0.677 | -0.693 | -0.095 | -0.715 | -0.706 | -0.713 | -0.687 |
| -1.123 | -1.163 | -1.055 | -1.100 | -1.232 | -1.233 | -1.199 | -1.162 | -1.412 | -1.408 | -1.311 | -1.424 | -1.475 | 0.065 | -1.366 | -1.394 | -1.432 | 0.602 | -0.715 | -0.706 | 0.726 | 0.037 |
| -0.154 | -0.194 | -0.090 | -0.057 | 0.470 | 0.437 | 0.522 | 0.561 | -0.391 | -0.376 | -0.321 | -0.426 | -0.003 | 0.799 | 0.770 | 0.757 | 0.783 | 0.602 | 0.736 | 0.737 | 0.726 | 0.761 |
| -0.154 | -0.194 | -0.090 | -0.057 | -2.083 | -2.068 | -2.060 | -2.023 | -2.434 | -2.440 | -2.301 | -2.422 | -1.475 | -1.403 | -1.366 | -1.394 | -1.432 | -1.490 | -1.441 | -1.428 | -1.433 | -1.411 |
| -0.154 | -0.194 | -0.090 | -0.057 | -1.232 | -1.233 | -1.199 | -1.162 | -1.412 | -1.408 | -1.311 | -1.424 | -1.475 | -1.403 | -1.366 | -1.394 | -1.432 | -1.490 | -1.441 | -1.428 | -1.433 | -1.411 |
| -0.154 | -0.194 | -1.055 | -0.057 | -0.381 | -1.233 | -0.339 | -0.301 | 0.631 | 0.656 | 0.669 | 0.572 | -0.739 | -0.669 | -0.654 | -0.677 | -0.693 | -0.792 | -0.715 | -0.706 | -0.713 | -0.687 |
| -0.154 | -1.163 | -1.055 | -0.057 | 0.470 | 0.437 | 0.522 | 1.422 | 0.631 | 0.656 | 0.669 | 0.572 | -0.003 | 0.065 | 0.058 | 0.040 | 0.045 | -0.095 | 0.010 | 0.015 | 0.006 | 0.037 |
| -1.123 | -1.163 | -1.055 | -1.100 | -2.083 | -2.068 | -2.060 | -2.023 | -1.412 | -1.408 | -1.311 | -1.424 | -1.475 | -1.403 | -1.366 | -1.394 | -1.432 | -1.490 | -1.441 | -1.428 | -1.433 | -1.411 |
| disc_1 | disc_2 | disc_3 | disc_4 | exp_1 | exp_2 | exp_3 | exp_4 | perf_1 | perf_2 | perf_3 | perf_4 | sat_1 | sat_10 | sat_2 | sat_3 | sat_4 | sat_5 | sat_6 | sat_7 | sat_8 | sat_9 |
|---|
| 0.254 | 1.191 | 1.334 | 0.347 | 0.035 | 0.864 | 0.974 | -0.816 | 1.051 | -0.042 | 0.029 | 0.912 | 1.454 | 2.234 | 1.512 | 1.464 | 2.314 | 2.029 | 2.104 | 2.281 | 2.164 | 2.202 |
| 1.302 | 1.191 | 0.326 | 1.532 | -0.838 | 0.017 | 0.974 | 0.940 | 1.051 | 2.057 | 1.954 | 1.930 | 1.454 | 2.234 | 2.354 | 2.290 | 2.314 | 2.029 | 2.104 | 2.281 | 2.164 | 2.202 |
| 0.254 | 0.208 | 0.326 | 0.347 | 0.908 | 0.864 | 0.974 | 0.940 | 1.051 | 1.007 | 0.991 | 0.912 | 1.454 | 2.234 | 1.512 | 1.464 | 1.474 | 1.258 | 2.104 | 1.456 | 2.164 | 2.202 |
| 0.254 | -0.774 | 0.326 | -2.023 | 0.908 | 0.864 | 0.081 | 0.062 | -0.022 | -1.092 | -0.933 | -0.106 | 1.454 | -0.211 | -0.173 | 1.464 | -0.204 | 1.258 | 0.537 | -0.193 | -0.242 | -0.212 |
| 1.302 | 0.208 | 1.334 | 1.532 | 0.908 | 0.864 | 0.974 | 0.940 | 1.051 | 1.007 | 0.991 | 0.912 | 1.454 | 1.419 | 1.832 | 1.885 | 1.558 | 2.029 | 1.320 | 1.456 | 1.362 | 1.397 |
| -0.794 | -0.774 | 0.326 | -0.838 | 0.035 | -0.830 | 0.974 | 0.940 | -0.022 | -0.042 | 0.029 | -0.106 | -0.260 | 0.604 | -0.173 | -0.188 | -0.204 | 0.488 | 0.537 | 0.632 | 0.560 | 0.593 |
| 0.254 | 0.208 | 0.326 | 0.347 | 1.782 | 0.864 | 0.974 | -0.816 | 1.051 | -0.042 | 0.991 | -0.106 | 1.454 | 1.419 | 1.512 | 0.638 | 2.314 | 2.029 | 1.320 | 1.456 | 1.362 | 1.397 |
| 0.254 | 0.208 | 0.326 | 0.347 | 0.035 | -1.677 | -1.705 | -0.816 | 1.051 | 1.007 | 0.029 | 0.912 | 0.597 | 1.419 | 1.512 | 0.638 | 1.474 | 1.258 | 1.320 | 1.456 | 1.362 | 1.397 |
| 0.254 | 1.191 | 2.341 | 1.532 | -1.711 | -1.677 | -1.705 | -0.816 | 2.125 | 1.007 | 0.029 | 0.912 | 1.454 | 0.141 | 1.512 | 1.464 | 0.635 | 1.258 | 1.320 | 1.456 | 1.362 | 1.333 |
| 0.254 | -0.774 | -0.681 | 0.347 | 0.908 | 0.864 | 0.974 | 1.818 | 1.051 | 1.007 | 0.029 | -0.106 | 1.454 | 2.234 | 1.512 | 1.464 | 1.474 | 2.029 | 2.104 | 2.281 | 2.164 | 2.202 |
| 1.302 | 1.191 | 1.334 | 1.532 | 0.035 | 0.017 | 0.081 | 0.062 | 1.051 | 1.007 | 0.991 | 0.912 | 1.454 | 0.604 | 1.512 | 1.464 | 1.474 | 1.258 | 1.320 | 1.456 | 0.560 | 0.593 |
| 1.302 | 2.174 | 2.341 | 1.532 | 0.908 | 0.864 | 0.974 | 0.940 | 1.051 | 1.007 | 0.991 | 0.912 | 2.310 | 2.234 | 2.354 | 2.290 | 2.314 | 2.029 | 2.104 | 2.281 | 2.164 | 2.202 |
| -0.794 | 0.208 | 0.326 | -0.838 | 0.908 | 0.864 | 0.081 | 0.940 | -0.022 | -0.042 | 0.029 | -0.106 | -1.116 | -1.026 | -0.173 | -0.188 | 0.635 | -0.283 | -1.031 | -1.018 | -1.044 | -1.017 |
| -1.842 | -1.757 | -1.688 | -2.023 | -0.838 | -1.677 | -1.705 | -1.693 | 2.125 | 2.057 | -0.933 | -0.106 | -1.116 | -1.026 | -1.016 | -1.014 | -1.044 | -1.053 | -1.031 | -1.018 | -1.044 | -1.017 |
| 0.254 | 0.208 | 0.236 | 0.347 | 0.908 | 0.864 | 0.974 | 0.940 | -0.022 | -0.042 | 0.991 | 0.912 | 0.597 | 1.419 | -0.173 | -0.188 | 0.635 | 1.258 | 1.320 | 0.632 | 1.129 | 1.397 |
| 0.254 | 1.191 | 2.341 | 0.347 | -1.711 | 0.864 | 0.081 | -0.816 | -0.022 | -0.042 | 0.991 | 1.197 | -0.260 | 0.790 | -0.173 | 0.638 | 0.635 | -0.028 | -0.090 | -0.045 | -0.074 | -0.067 |
| -0.794 | -0.774 | -0.681 | -0.838 | 0.035 | 1.711 | -0.812 | 1.818 | -1.095 | -0.042 | 1.954 | 1.930 | 0.597 | -1.026 | -1.016 | -1.014 | 1.474 | -0.283 | 1.320 | -0.193 | -0.242 | -1.017 |
| 0.254 | 1.191 | 1.334 | 0.347 | -0.838 | 0.017 | 0.081 | 0.062 | -1.095 | -0.042 | 0.991 | 0.912 | 1.454 | 1.419 | 0.669 | 1.464 | 0.635 | 1.258 | -0.247 | 0.632 | 1.362 | 1.397 |
| -0.794 | -0.774 | -0.681 | -0.838 | -0.838 | -1.677 | -0.812 | -0.816 | -1.095 | -1.092 | -1.895 | -1.123 | -0.260 | -1.026 | -1.016 | -1.014 | -1.044 | -1.053 | -1.031 | -1.018 | -1.044 | -1.017 |
| -0.794 | -0.774 | -0.681 | 0.347 | -0.838 | -0.830 | -0.803 | -0.816 | -0.022 | -0.042 | -0.933 | -1.123 | -0.260 | -0.211 | -0.173 | -1.014 | -0.204 | -0.283 | -0.247 | -0.193 | -0.242 | -0.212 |
| -1.842 | -1.757 | -1.688 | 0.347 | -1.711 | -1.677 | -1.705 | -1.693 | -2.168 | -2.142 | -1.895 | -2.141 | -1.116 | -1.026 | -1.016 | -1.014 | -1.044 | -1.053 | -1.031 | -1.018 | -1.044 | -1.017 |
| -0.794 | -0.774 | -0.681 | -0.838 | -1.711 | -1.677 | -1.705 | -1.693 | -1.095 | -1.092 | -0.933 | -1.123 | -1.116 | -1.026 | -1.016 | -1.014 | -1.044 | -1.053 | -1.031 | -1.018 | -1.044 | -1.017 |
| -1.842 | -1.757 | -1.688 | -2.023 | -1.711 | -1.677 | -1.705 | -1.693 | -2.168 | -2.142 | -1.895 | -2.141 | -1.116 | -1.026 | -1.016 | -1.014 | -1.044 | -1.053 | -1.031 | -1.018 | -1.044 | -1.017 |
| -0.794 | -0.774 | -0.681 | 0.347 | -1.711 | -1.677 | -1.705 | -1.693 | -1.095 | -1.092 | -1.895 | -2.141 | -1.116 | -1.026 | -1.016 | -1.014 | -1.044 | -1.053 | -1.031 | -1.018 | -1.044 | -1.017 |
| -1.842 | -1.757 | -1.688 | 0.347 | -1.711 | -1.677 | -1.705 | -1.693 | -2.168 | -2.142 | -0.933 | -1.123 | -1.116 | -1.026 | -1.016 | -1.014 | -1.044 | -1.053 | -1.031 | -1.018 | -1.044 | -1.017 |
| -1.842 | -1.757 | -1.688 | 0.347 | -1.711 | -1.677 | -1.705 | -1.693 | -1.095 | -0.042 | -0.933 | -1.123 | -1.116 | -1.026 | -1.016 | -1.014 | -1.044 | -1.053 | -1.031 | -1.018 | -1.044 | -1.017 |
| -1.842 | -1.757 | -1.688 | -2.023 | -1.711 | -1.677 | -1.705 | -1.693 | -1.095 | -1.092 | -0.933 | -1.123 | -1.116 | -1.026 | -1.016 | -1.014 | -1.044 | -1.053 | -1.031 | -1.018 | -1.044 | -1.017 |
| -1.842 | -1.757 | -1.688 | -0.838 | -1.711 | -1.677 | -1.705 | -1.693 | -1.095 | -1.092 | -0.933 | -1.123 | -1.116 | -1.026 | -1.016 | -1.014 | -1.044 | -1.053 | -1.031 | -1.018 | -1.044 | -1.017 |
| -1.842 | -1.757 | -1.688 | -0.838 | -1.711 | -1.677 | -1.705 | -1.693 | -1.095 | -1.092 | -0.933 | -1.123 | -1.116 | -1.026 | -1.016 | -1.014 | -1.044 | -1.053 | -1.031 | -1.018 | -1.044 | -1.017 |
| -0.794 | -0.774 | -0.681 | 0.347 | -0.838 | -0.830 | -0.812 | -0.816 | -0.022 | -1.092 | -0.933 | -1.123 | -1.116 | -1.026 | -1.016 | -1.014 | -1.044 | -1.053 | -1.031 | -1.018 | -1.044 | -1.017 |
| -0.794 | -0.774 | -0.681 | -0.838 | 0.035 | 0.017 | 0.081 | 0.062 | -1.095 | -1.092 | 0.029 | -0.106 | -1.116 | -1.026 | -1.016 | -1.014 | -1.044 | -1.053 | -1.031 | -1.018 | -1.044 | -1.017 |
| 0.254 | 0.208 | 0.326 | 0.347 | 0.035 | 0.017 | 0.081 | 0.062 | -0.022 | -0.042 | 0.029 | -0.106 | 0.597 | 0.604 | 0.669 | 0.638 | 0.635 | 0.488 | 0.537 | 0.632 | 0.560 | 0.593 |
| 0.254 | 0.208 | 0.326 | 1.532 | 0.035 | 0.017 | 0.081 | 0.062 | -0.022 | -0.042 | 0.029 | -1.123 | -0.260 | -0.211 | -0.173 | -0.188 | -0.204 | -0.283 | -0.247 | -0.193 | -0.242 | -0.212 |
| 1.302 | 1.191 | 0.326 | 0.347 | 0.035 | 0.017 | 0.081 | 0.062 | -1.095 | -1.092 | -0.933 | -1.123 | -1.116 | -1.026 | -1.016 | -1.014 | -1.044 | -1.053 | -1.031 | -1.018 | -1.044 | -1.017 |
| 0.254 | 0.208 | 0.326 | 0.347 | 0.035 | 0.017 | 0.081 | 0.062 | -1.095 | -1.092 | 0.029 | -0.106 | -0.260 | -0.211 | -0.173 | -0.188 | -0.204 | -0.283 | -0.247 | -0.193 | -0.242 | -0.212 |
| 0.254 | 0.208 | 0.326 | 0.347 | 0.035 | 0.017 | 0.081 | 0.062 | -0.022 | -0.042 | -0.933 | -1.123 | -0.260 | 0.604 | -0.173 | -0.188 | -0.204 | -0.283 | -0.247 | -0.193 | -0.242 | -0.212 |
| -0.794 | -0.774 | -0.681 | -0.838 | 0.035 | 0.017 | 0.081 | 0.062 | -2.168 | -2.142 | -0.933 | -1.123 | -1.116 | -1.026 | -1.016 | -1.014 | -1.044 | -1.053 | -1.031 | -1.018 | -1.044 | -1.017 |
| 0.254 | 0.208 | 0.326 | -0.838 | 0.908 | 0.864 | 0.974 | 0.940 | -0.022 | -0.042 | 0.029 | -0.106 | -0.260 | -0.211 | -0.173 | -0.188 | -0.204 | -0.283 | -0.247 | -0.193 | -0.242 | -0.212 |
| 0.254 | -0.774 | -0.681 | 0.347 | 0.035 | 0.017 | 0.081 | 0.062 | -1.095 | -1.092 | -0.933 | -1.123 | -1.116 | -1.026 | -1.016 | -1.014 | -1.044 | -1.053 | -1.031 | -1.018 | -1.044 | -1.017 |
| 1.302 | 0.208 | -0.681 | 0.347 | 0.035 | 0.017 | 0.081 | 0.062 | -1.095 | -1.092 | 0.991 | -1.123 | -0.260 | -0.211 | 0.669 | 0.638 | 0.635 | 0.488 | 0.537 | 0.632 | 0.560 | 0.593 |
| -0.794 | -0.774 | -0.681 | -0.838 | 0.035 | 0.017 | 0.081 | 0.062 | -1.095 | -1.092 | -1.895 | -2.141 | -1.116 | -1.026 | -1.016 | -1.014 | -1.044 | -1.053 | -1.031 | -1.018 | -1.044 | -1.017 |
| -0.794 | -0.774 | -0.681 | -0.838 | 0.035 | 0.017 | 0.081 | 0.062 | -0.022 | -0.042 | 0.029 | -0.106 | -1.116 | -1.026 | -1.016 | -1.014 | -1.044 | -1.053 | -1.031 | -1.018 | -1.044 | -1.017 |
| 1.302 | 1.191 | 1.334 | 1.532 | 1.782 | 1.711 | 1.867 | 1.818 | 2.125 | 2.057 | 1.954 | 1.930 | 2.310 | 0.604 | 2.354 | 2.290 | 2.314 | 2.029 | 2.104 | 2.281 | 1.362 | 1.397 |
| -0.794 | -0.774 | -0.681 | 0.347 | 0.035 | 0.017 | 0.081 | 0.062 | -1.095 | -1.092 | -0.933 | -1.123 | -1.116 | -1.026 | -1.016 | -1.014 | -1.044 | -1.053 | -1.031 | -1.018 | -1.044 | -1.017 |
| 1.302 | 1.191 | 1.334 | 1.532 | 0.908 | 0.864 | 0.974 | 0.940 | -0.022 | 1.007 | 0.991 | 0.912 | 1.454 | 1.419 | 1.512 | 1.464 | 1.474 | 1.258 | 1.320 | 1.456 | 1.362 | 1.397 |
| -0.794 | -0.774 | 0.326 | -2.023 | 0.035 | 0.017 | 0.081 | 0.062 | -0.022 | -1.092 | -0.933 | -0.106 | -1.116 | -1.026 | -1.016 | -1.014 | -1.044 | -1.053 | -1.031 | -1.018 | -1.044 | -1.017 |
| 1.302 | 1.191 | 0.326 | 0.347 | 0.908 | 0.864 | 0.974 | 0.940 | 1.051 | 1.007 | 0.029 | -0.106 | 0.597 | 0.604 | 0.669 | 0.638 | -0.204 | 0.488 | 0.537 | 0.632 | 1.362 | 0.593 |
| 0.254 | 0.208 | 0.326 | 0.347 | 0.908 | 0.864 | 0.974 | 0.940 | 1.051 | 1.007 | 0.029 | -0.106 | 0.597 | 0.604 | 0.669 | 0.638 | 0.635 | 0.488 | 0.537 | 0.632 | 0.560 | 0.593 |
| 0.254 | 0.208 | 0.326 | 0.347 | 0.908 | 0.864 | 0.974 | 0.940 | 1.051 | 1.007 | 0.991 | 0.912 | 0.597 | 0.604 | 0.669 | 0.638 | 0.635 | 0.488 | 0.537 | 0.632 | 0.560 | 0.593 |
| -1.842 | -1.757 | -1.688 | 0.347 | -1.711 | -1.677 | -1.705 | -1.693 | -1.095 | -1.092 | -0.933 | -1.123 | -1.116 | -1.026 | -1.016 | -1.014 | -1.044 | -1.053 | -1.031 | -1.018 | -1.044 | -1.017 |
| 0.254 | -0.774 | 0.326 | -2.023 | 0.908 | 0.864 | 0.081 | 0.062 | -0.022 | -1.092 | -0.933 | -0.106 | 0.597 | -0.211 | -0.173 | 0.638 | -0.204 | 1.258 | 0.537 | -0.193 | -0.242 | -0.212 |
| -0.794 | -0.774 | 0.326 | 0.347 | 0.908 | 0.864 | 0.974 | 0.940 | 1.051 | 1.007 | 0.029 | -0.106 | 0.597 | 0.604 | 0.669 | 0.638 | -0.204 | 0.488 | 0.537 | 0.632 | 0.560 | 0.593 |
| 1.302 | 1.191 | 0.326 | 1.532 | 1.782 | 1.711 | 0.974 | 0.940 | 1.051 | 2.057 | 0.991 | 1.930 | 0.597 | 0.604 | 0.669 | 0.638 | 0.635 | 0.488 | 0.537 | 0.632 | 0.560 | 0.593 |
| 1.302 | 1.191 | 1.334 | 1.532 | 1.782 | 1.711 | 1.867 | 1.818 | 2.125 | 2.057 | 1.954 | 1.930 | 1.454 | 1.419 | 1.512 | 1.464 | 1.474 | 1.258 | 1.320 | 1.456 | 1.362 | 1.397 |
| 0.254 | 0.208 | -0.681 | -0.838 | 0.908 | 0.864 | 0.081 | 0.062 | -0.022 | -0.042 | 0.991 | 0.912 | 0.597 | -0.211 | -0.173 | -0.188 | -0.204 | -0.283 | -0.247 | -0.193 | -0.242 | -0.212 |
| -0.794 | -0.774 | -0.681 | -0.838 | 0.908 | 0.864 | 0.974 | 0.940 | -1.095 | -1.092 | -0.933 | -1.123 | -1.116 | -1.026 | -1.016 | -1.014 | -1.044 | -1.053 | -1.031 | -1.018 | -1.044 | -1.017 |
| -0.794 | -0.774 | -0.681 | -0.838 | 1.782 | 1.711 | 1.867 | 1.818 | -1.095 | -1.092 | -0.933 | -1.123 | 0.597 | 0.604 | 0.669 | 0.638 | 0.635 | 0.488 | 0.537 | 0.632 | 0.560 | 0.593 |
| -1.842 | -1.757 | -1.688 | -2.023 | -1.711 | -1.677 | -1.705 | -1.693 | -0.022 | -0.042 | 0.029 | -0.106 | -1.116 | -1.026 | -1.016 | -1.014 | -1.044 | -1.053 | -1.031 | -1.018 | -1.044 | -1.017 |
| 0.254 | 0.208 | -0.681 | 0.347 | 0.035 | 0.017 | 0.081 | 0.062 | -0.022 | -0.042 | -0.933 | -0.106 | -0.260 | 0.604 | -0.173 | -0.188 | -1.044 | -0.283 | -0.247 | -0.193 | -0.242 | -0.212 |
| 0.254 | -0.774 | -0.681 | 0.347 | 0.908 | 0.864 | 0.974 | 1.818 | 1.051 | 1.007 | 0.029 | -0.106 | 0.597 | 0.604 | 0.669 | 0.638 | 0.635 | 0.488 | 0.537 | 0.632 | 1.362 | 0.593 |
| 0.254 | 0.208 | 0.326 | 0.347 | 0.035 | 0.017 | 0.081 | 0.062 | 1.051 | 1.007 | 0.029 | -0.106 | 0.597 | 0.604 | 0.669 | 0.638 | 0.635 | 0.488 | 0.537 | 0.632 | 0.560 | 0.593 |
| 1.302 | 1.191 | 1.334 | 0.347 | 0.908 | 0.864 | 0.974 | 0.940 | 1.051 | 1.007 | 0.991 | 0.912 | 0.597 | 0.604 | 0.669 | 0.638 | 0.635 | 1.258 | 0.537 | 0.632 | 0.560 | 0.593 |
| -0.794 | 0.208 | 0.326 | -0.838 | 0.908 | 0.864 | 0.974 | 0.940 | -0.022 | -0.042 | 0.029 | -0.106 | -0.260 | -1.026 | -0.173 | -0.188 | -0.204 | -0.283 | -1.031 | -1.018 | -1.044 | -1.017 |
| 0.254 | 0.208 | 0.326 | 0.347 | 0.908 | 0.864 | 0.974 | 0.940 | -0.022 | -0.042 | 0.991 | 0.912 | 0.597 | 0.604 | -0.173 | -0.188 | 0.635 | 0.488 | 1.320 | 0.632 | 0.560 | 0.593 |
| 1.302 | 1.191 | 2.341 | 1.532 | 0.908 | 0.864 | -0.812 | -0.816 | -0.022 | 1.007 | 0.991 | 0.912 | 1.454 | 1.419 | 1.512 | 0.638 | 1.474 | 1.258 | 1.320 | 1.456 | 1.362 | 1.397 |
| 0.254 | 0.208 | 0.326 | -2.023 | -0.838 | -0.830 | -0.812 | -0.816 | -0.022 | -0.042 | 0.029 | -0.106 | -0.260 | -0.211 | -0.173 | -0.188 | -0.204 | -0.283 | -0.247 | -0.193 | -0.242 | -0.212 |
| -0.794 | -0.774 | -0.681 | -0.838 | 0.908 | 0.864 | 0.974 | 0.940 | -1.095 | -0.042 | 1.954 | 1.930 | -0.260 | -1.026 | -1.016 | -1.014 | -0.204 | -0.283 | 1.320 | -0.193 | -0.242 | -1.017 |
| 1.302 | 1.191 | 1.334 | 0.347 | 0.035 | 0.017 | 0.081 | 0.062 | 1.051 | 1.007 | 0.991 | 0.912 | 1.454 | 1.419 | 1.512 | 1.464 | 1.474 | 1.258 | -0.247 | 0.632 | 1.362 | 1.397 |
| -0.794 | -0.774 | -0.681 | 0.347 | -0.838 | -0.830 | -0.812 | -0.816 | -1.095 | -1.092 | -1.895 | -1.123 | -1.116 | -1.026 | -1.016 | -1.014 | -1.044 | -1.053 | -1.031 | -1.018 | -1.044 | -1.017 |
| -0.794 | -0.774 | -0.681 | 0.347 | -0.838 | -0.830 | -0.812 | -0.816 | 1.051 | 1.007 | -0.933 | -1.123 | -1.116 | -1.026 | -1.016 | -1.014 | -1.044 | -1.053 | -1.031 | -1.018 | -1.044 | -1.017 |
| -0.794 | -0.774 | -0.681 | -0.838 | -1.711 | -1.677 | -1.705 | -1.693 | -1.095 | -1.092 | -1.895 | -1.123 | -1.116 | -1.026 | -1.016 | -1.014 | -1.044 | -1.053 | -1.031 | -1.018 | -1.044 | -1.017 |
| 1.302 | 1.191 | 1.334 | 1.532 | 0.035 | 0.017 | -1.705 | -0.816 | 1.051 | 1.007 | 0.029 | 0.912 | -1.116 | -1.026 | -1.016 | -1.014 | -1.044 | -1.053 | -1.031 | -1.018 | -1.044 | -1.017 |
| 1.302 | 1.191 | 1.334 | -0.838 | -0.838 | -0.830 | 0.081 | -0.816 | -0.022 | -0.042 | 0.991 | 0.912 | -0.260 | -0.211 | -0.173 | -0.188 | -0.204 | -0.283 | -0.247 | -0.193 | -0.242 | -0.212 |
| 0.254 | 0.208 | 0.326 | 0.347 | 0.908 | 0.864 | 0.974 | 0.940 | -0.022 | -0.042 | 0.029 | 0.912 | 0.597 | 1.419 | 1.512 | 1.464 | 0.635 | 1.258 | 1.320 | 1.456 | 1.362 | 1.397 |
| -0.794 | -0.774 | -0.681 | -0.838 | -0.838 | -0.830 | -0.812 | -0.816 | -0.022 | -0.042 | 0.029 | -0.106 | -0.260 | -1.026 | -1.016 | -1.014 | -1.044 | -1.053 | -1.031 | -1.018 | -1.044 | -1.017 |
| -0.794 | -0.774 | -0.681 | 0.347 | -0.838 | -0.830 | 0.081 | -0.816 | -0.022 | -0.042 | -0.933 | -1.123 | -1.116 | -1.026 | -1.016 | -1.014 | -1.044 | -1.053 | -1.031 | -1.018 | -1.044 | -1.017 |
| 1.302 | 1.191 | 1.334 | -0.838 | -0.838 | -0.830 | -0.812 | -0.816 | 1.051 | 1.007 | 0.991 | 0.912 | -0.260 | -0.211 | -0.173 | -0.188 | -0.204 | -0.283 | -0.247 | -0.193 | -0.242 | -0.212 |
| 0.254 | 0.208 | -0.681 | -0.838 | 0.908 | 0.864 | 0.974 | 0.940 | -1.095 | -1.092 | -0.933 | -0.106 | -1.116 | -1.026 | -1.016 | -1.014 | -1.044 | -1.053 | -1.031 | -1.018 | -1.044 | -1.017 |
| 0.254 | 0.208 | -0.681 | 0.347 | -0.838 | -0.830 | -0.812 | -0.816 | -0.022 | -0.042 | 0.991 | -0.106 | -0.260 | -0.211 | -0.173 | -0.188 | -0.204 | -0.283 | -0.247 | -0.193 | -0.242 | -0.212 |
| 1.302 | 1.191 | 0.326 | 1.532 | 0.035 | 0.017 | 0.081 | 0.062 | -0.022 | -0.042 | 0.991 | 0.912 | 1.454 | 0.604 | 1.512 | 1.464 | 0.635 | 0.488 | 0.537 | 0.632 | 0.560 | 0.593 |
| 1.302 | 1.191 | -0.681 | 0.347 | 0.035 | -0.830 | 0.081 | 0.062 | -0.022 | -0.042 | 0.029 | -0.106 | -1.116 | -1.026 | -1.016 | -1.014 | -1.044 | -1.053 | -1.031 | -1.018 | -1.044 | -1.017 |
| 1.302 | 1.191 | 1.334 | 1.532 | -0.838 | 0.017 | 0.081 | 0.062 | 1.051 | 1.007 | 0.991 | 0.912 | -0.260 | -0.211 | -0.173 | -0.188 | -0.204 | -0.283 | -0.247 | -0.193 | -0.242 | -0.212 |
| 0.254 | 0.208 | -0.681 | 0.347 | 0.035 | 0.017 | 0.081 | 0.062 | -0.022 | -0.042 | -0.933 | -0.106 | -0.260 | 0.604 | -0.173 | -1.014 | -1.044 | -0.283 | -0.247 | -0.193 | 0.560 | 0.593 |
| 0.254 | 0.208 | 0.326 | 0.347 | 0.908 | 0.864 | 0.974 | 0.940 | -0.022 | -0.042 | 0.029 | -0.106 | -0.260 | -0.211 | -0.173 | -0.188 | -0.204 | -0.283 | -0.247 | -0.193 | -0.242 | -0.212 |
| 0.254 | 0.208 | 0.326 | 0.347 | 0.035 | 0.017 | 0.081 | 0.062 | -0.022 | -0.042 | 0.029 | -0.106 | 0.597 | 0.604 | -0.173 | 0.638 | 0.635 | 0.488 | 0.537 | 0.632 | 0.560 | 0.593 |
| 0.254 | 1.191 | 1.334 | 0.347 | 0.908 | 0.864 | 0.974 | 0.940 | -1.095 | -0.042 | 0.991 | 0.912 | 1.454 | 1.419 | 0.669 | 1.464 | 0.635 | 1.258 | 1.320 | 1.456 | 1.362 | 1.397 |
| 1.302 | 1.191 | 0.326 | -0.838 | 0.035 | 0.017 | 0.081 | 0.062 | -0.022 | -0.042 | 0.029 | -0.106 | -1.116 | 0.604 | -1.016 | -1.014 | 0.635 | -1.053 | -1.031 | -1.018 | 0.560 | 0.593 |
| 1.302 | 1.191 | -0.681 | 0.347 | 0.035 | 0.017 | 0.081 | 0.062 | 2.125 | 2.057 | 1.954 | 1.930 | 1.454 | 0.604 | 1.512 | 1.464 | 0.635 | 0.488 | 0.537 | 0.632 | 0.560 | 0.593 |
| 1.302 | 1.191 | 0.326 | 0.347 | 0.035 | 0.017 | 0.081 | 0.062 | -0.022 | 1.007 | 0.991 | -0.106 | 0.597 | 0.604 | 0.669 | 0.638 | 0.635 | 0.488 | 0.537 | 0.632 | 0.560 | 0.593 |
| -0.794 | 0.208 | -0.681 | 0.347 | 0.908 | 0.864 | 0.974 | 0.940 | -0.022 | -0.042 | -0.933 | 0.912 | -0.260 | -1.026 | -0.173 | -0.188 | -0.204 | -1.053 | -1.031 | -1.018 | -1.044 | -1.017 |
| 1.302 | 2.174 | 1.334 | 1.532 | 0.035 | 0.017 | 0.081 | 0.062 | -0.022 | 1.007 | 0.991 | 0.912 | 1.454 | 1.419 | 1.512 | 1.464 | 1.474 | 1.258 | 1.320 | 1.456 | 1.362 | 1.397 |
| -0.794 | -0.774 | 0.326 | -2.023 | 0.035 | 0.017 | 0.081 | 0.062 | -0.022 | -1.092 | -0.933 | -0.106 | -1.116 | -1.026 | -1.016 | -1.014 | -1.044 | -1.053 | -1.031 | -1.018 | -1.044 | -1.017 |
| 1.302 | 1.191 | 0.326 | 0.347 | 0.908 | 0.864 | 0.974 | 0.940 | 1.051 | 1.007 | 0.029 | -0.106 | 0.597 | 0.604 | 0.669 | 0.638 | -0.204 | 0.488 | 0.537 | 0.632 | 0.560 | 0.593 |
| 0.254 | 0.208 | 0.326 | 0.347 | 0.035 | 0.017 | 0.081 | 0.062 | 1.051 | 1.007 | 0.029 | -0.106 | -0.260 | -0.211 | -0.173 | -0.188 | -0.204 | -0.283 | -0.247 | -0.193 | -0.242 | -0.212 |
| -0.794 | -0.774 | -0.681 | -0.838 | 1.782 | 1.711 | 1.867 | 1.818 | -1.095 | -1.092 | -0.933 | -1.123 | -0.260 | -0.211 | -0.173 | -0.188 | -0.204 | -0.283 | -0.247 | -0.193 | -0.242 | -0.212 |
| 0.254 | 0.208 | 0.326 | -0.838 | 0.908 | 0.864 | 0.974 | 0.940 | -0.022 | -0.042 | 0.029 | -0.106 | -0.260 | -0.211 | -0.173 | -0.188 | -0.204 | 0.488 | 0.537 | -0.193 | -0.242 | -0.212 |
| -1.842 | -1.757 | -1.688 | 1.532 | -1.711 | -1.677 | -1.705 | -1.693 | -0.022 | -0.042 | 0.029 | -0.106 | -1.116 | -1.026 | -1.016 | -1.014 | -1.044 | -1.053 | -1.031 | -1.018 | -1.044 | -1.017 |
| 0.254 | 0.208 | -0.681 | -0.838 | 0.908 | 0.864 | 0.081 | 0.062 | -0.022 | -0.042 | 0.991 | 0.912 | 0.597 | -0.211 | -0.173 | -0.188 | -0.204 | -0.283 | -0.247 | -0.193 | -0.242 | -0.212 |
| 0.254 | 0.208 | 0.326 | -0.838 | -0.838 | -0.830 | -0.812 | -0.816 | 1.051 | -0.042 | 0.991 | 0.912 | -0.260 | -0.211 | -0.173 | -0.188 | -0.204 | -0.283 | -0.247 | -0.193 | -0.242 | -0.212 |
| disc_1 | disc_2 | disc_3 | disc_4 | exp_1 | exp_2 | exp_3 | exp_4 | perf_1 | perf_2 | perf_3 | perf_4 | sat_1 | sat_10 | sat_2 | sat_3 | sat_4 | sat_5 | sat_6 | sat_7 | sat_8 | sat_9 |
|---|
| -0.575 | -0.749 | 0.413 | -0.454 | 0.095 | 0.060 | 0.126 | 0.247 | 0.120 | -0.994 | 0.234 | 1.314 | 0.981 | 1.164 | 1.046 | 1.053 | 1.087 | 0.929 | 1.103 | 1.089 | 1.082 | 1.097 |
| 0.380 | 0.323 | 0.413 | 0.534 | -0.836 | -0.913 | -0.821 | -0.651 | -1.055 | -0.994 | 0.234 | 0.122 | 0.152 | 0.331 | 0.251 | 0.240 | 0.221 | 0.073 | 0.251 | 0.227 | 0.234 | 0.251 |
| -0.575 | -0.749 | -0.599 | -0.454 | -2.699 | -0.913 | -0.821 | -2.446 | -1.055 | -0.994 | -0.973 | 0.122 | 0.981 | 1.164 | 1.046 | 0.240 | 0.221 | 0.929 | 1.103 | 1.089 | 1.082 | 1.097 |
| -0.575 | -0.749 | -0.599 | -0.454 | 0.095 | 0.060 | 1.073 | 0.247 | 0.120 | 0.194 | 0.234 | 1.314 | 0.152 | 0.331 | 0.251 | 0.240 | -0.645 | 0.073 | 0.251 | 0.227 | 0.234 | 0.251 |
| 0.380 | 0.323 | 0.413 | -0.454 | 1.026 | 0.060 | 1.073 | 1.145 | 1.295 | 1.382 | 1.440 | 1.314 | 0.152 | 0.331 | 1.046 | 1.053 | 1.087 | 0.073 | 0.251 | 0.227 | 0.234 | 0.251 |
| -1.530 | -1.820 | -0.599 | -0.454 | 0.095 | 1.032 | -0.821 | 0.247 | 0.120 | 0.194 | -0.973 | -1.070 | -0.677 | -0.501 | -0.543 | -0.572 | -1.511 | -0.782 | -0.600 | -0.635 | -0.614 | -0.595 |
| -0.575 | 0.323 | 0.413 | 0.534 | 0.095 | 1.032 | 1.073 | -1.548 | 1.295 | 1.382 | 0.234 | 0.122 | 0.152 | -0.501 | -1.338 | -1.385 | 0.221 | -0.782 | -0.600 | -0.635 | -0.614 | -0.595 |
| -0.575 | -0.749 | -0.599 | -0.454 | 1.026 | 1.032 | 1.073 | 0.247 | 0.120 | 0.194 | 0.234 | 0.122 | 0.152 | -1.333 | -1.338 | 0.240 | 0.221 | 0.073 | -0.600 | -0.635 | -1.463 | -1.441 |
| 0.380 | 0.323 | 0.413 | 0.534 | 0.095 | 1.032 | 0.126 | -0.651 | -1.055 | 0.194 | -0.973 | 0.122 | 0.981 | 0.331 | 0.251 | 0.240 | 0.221 | 0.929 | 0.251 | 0.227 | -0.614 | 0.251 |
| -0.575 | -0.749 | -0.599 | -0.454 | -0.836 | -0.913 | 0.126 | 0.247 | 0.120 | 0.194 | -0.973 | 0.122 | 0.152 | -0.501 | 0.251 | -0.572 | -0.645 | 0.073 | -0.600 | 0.227 | 0.234 | -0.595 |
| 0.380 | 0.323 | 0.413 | 0.534 | 1.026 | 1.032 | 1.073 | 0.247 | 1.295 | 0.194 | 0.234 | 1.314 | 0.981 | 1.164 | 1.046 | 1.053 | 1.087 | 0.929 | 1.103 | 1.089 | 1.082 | 1.097 |
| -1.530 | -0.749 | -1.611 | -1.442 | 0.095 | 0.060 | 1.073 | 0.247 | -1.055 | -0.994 | 0.234 | -1.070 | -2.334 | -2.165 | -2.133 | -1.385 | 0.221 | -0.782 | -2.303 | -2.359 | -2.311 | -2.287 |
| -0.575 | -0.749 | 0.413 | -1.442 | 0.095 | -0.913 | 0.126 | -0.651 | 0.120 | -0.994 | -0.973 | -1.070 | -0.677 | -1.333 | 0.251 | -0.572 | 0.221 | 0.073 | -0.600 | 0.227 | -0.614 | -1.441 |
| -0.575 | -0.749 | -0.599 | -0.454 | 1.026 | 1.032 | 1.073 | 1.145 | 0.120 | 0.194 | 0.234 | 0.122 | 0.152 | -0.599 | 0.251 | 0.240 | 0.221 | 0.048 | 0.047 | 0.020 | 0.005 | -0.011 |
| -1.530 | -0.749 | -0.599 | -1.442 | -0.836 | 0.060 | -0.821 | -0.651 | -1.055 | -0.994 | -0.973 | -1.070 | -2.334 | -0.501 | -2.133 | -2.197 | -0.645 | -2.493 | -2.303 | -2.359 | -0.614 | -0.595 |
| -2.485 | -0.749 | -0.599 | -0.454 | -0.836 | -1.885 | -0.821 | -0.651 | -1.055 | -0.994 | -0.973 | -1.070 | 0.152 | -0.501 | -0.543 | -1.385 | -0.645 | 0.073 | 0.251 | 0.227 | -0.614 | -0.595 |
| 0.380 | 1.394 | 0.413 | -0.454 | 1.026 | 0.060 | 0.126 | 0.247 | 0.120 | 0.194 | -0.973 | 0.122 | 0.152 | 0.331 | 0.251 | 0.240 | -0.645 | 0.073 | -0.600 | 0.227 | 0.234 | 0.251 |
| -1.530 | 0.323 | 0.413 | -1.442 | -0.836 | -0.913 | -0.821 | -0.651 | 0.120 | 0.194 | 0.234 | 0.122 | -0.677 | 0.331 | -0.543 | -0.572 | 1.087 | 0.073 | 0.251 | 0.227 | 0.234 | 0.251 |
| 1.335 | 0.323 | 0.413 | 1.523 | 1.026 | 1.032 | 0.126 | 0.247 | 1.295 | 1.382 | 0.234 | 0.122 | 0.981 | 1.164 | 1.046 | 1.053 | 1.087 | 0.929 | 1.103 | 1.089 | 1.082 | 1.097 |
| -0.575 | 0.323 | -0.599 | 0.534 | 0.095 | 0.060 | 0.126 | -0.651 | -1.055 | -0.994 | -0.973 | -1.070 | -0.677 | -1.333 | -1.338 | -0.572 | -0.645 | 0.073 | -0.600 | -0.549 | -0.614 | -1.441 |
| -0.575 | -0.749 | -0.599 | -0.454 | 0.095 | 0.060 | 0.126 | 0.247 | 0.120 | 0.194 | 0.234 | 0.122 | 0.152 | -0.501 | -0.543 | 0.240 | 0.221 | 0.073 | -1.451 | -1.497 | -1.463 | -0.595 |
| -0.575 | -0.749 | -0.599 | -0.454 | 0.095 | 0.060 | 0.126 | 0.247 | -1.055 | -0.994 | -0.973 | -1.070 | 0.152 | 0.331 | -0.543 | -0.572 | -0.645 | -0.782 | -0.600 | -0.635 | -0.614 | 0.251 |
| 0.380 | 0.323 | 0.413 | -0.454 | -0.836 | 1.032 | 1.073 | 1.145 | 1.295 | -0.994 | 1.440 | 1.314 | 0.981 | 1.164 | 1.046 | 1.053 | 1.087 | 0.929 | 1.103 | 1.089 | 1.082 | 1.097 |
| 0.380 | 0.323 | 1.425 | 0.534 | 0.095 | 0.060 | -1.768 | -1.548 | -1.055 | 0.194 | 0.234 | 0.122 | 0.981 | 1.164 | 1.046 | 0.240 | 1.087 | 0.929 | 1.103 | 1.089 | 1.082 | 1.097 |
| 0.380 | 0.323 | 0.413 | 0.534 | 0.095 | 0.060 | -1.768 | -1.548 | 0.120 | 0.194 | 0.234 | 0.122 | 0.981 | 0.331 | 1.046 | 1.053 | 0.221 | 0.929 | 0.251 | 0.227 | 0.234 | 0.251 |
| 0.380 | 0.848 | 1.425 | 0.534 | 0.095 | 0.060 | 0.126 | 0.247 | 0.120 | 0.194 | 0.234 | 0.122 | 0.981 | 1.164 | 1.046 | 1.053 | 0.221 | 0.929 | 0.251 | 1.089 | 1.082 | 1.097 |
| 0.380 | 0.323 | 0.413 | -0.454 | 1.026 | 1.032 | 0.126 | 0.247 | 0.120 | 0.194 | 0.234 | 1.314 | 0.152 | 1.164 | 0.251 | 0.240 | 0.221 | 0.073 | 1.103 | 0.227 | 1.082 | 1.097 |
| -0.575 | -0.749 | -0.599 | -0.454 | 0.095 | 0.060 | 1.073 | -0.651 | -1.055 | -0.994 | -0.973 | -1.070 | 0.152 | -0.501 | 0.251 | 1.053 | 1.087 | 0.929 | 1.103 | 0.227 | -0.614 | -0.595 |
| 0.380 | 0.323 | 0.413 | 0.534 | 1.026 | 1.032 | 1.073 | 1.145 | 1.295 | 1.382 | 1.440 | 1.314 | 0.981 | 1.164 | 1.046 | 1.053 | 1.087 | 0.929 | 1.103 | 1.089 | 1.082 | 1.097 |
| -0.575 | -0.749 | -0.599 | -0.454 | -0.836 | 0.060 | 1.073 | 0.247 | 0.120 | 0.194 | 0.234 | 0.122 | 0.152 | 0.331 | 0.251 | 1.053 | 0.221 | 0.073 | 0.251 | 0.227 | 0.234 | 0.251 |
| 0.380 | 0.323 | 0.413 | -0.454 | 0.095 | 0.060 | 0.126 | -0.651 | 1.295 | 0.194 | 0.234 | 0.122 | 0.981 | 0.331 | 1.046 | 1.053 | 0.221 | 0.073 | 0.251 | 0.227 | 0.234 | 0.251 |
| -1.530 | -0.749 | -1.611 | -1.442 | 1.026 | 1.032 | -0.821 | 0.247 | -1.055 | -0.994 | -0.973 | -1.070 | -0.677 | -1.333 | -0.543 | -0.572 | -0.645 | 0.073 | 0.251 | 0.227 | -0.614 | -1.441 |
| 0.380 | 0.323 | 0.413 | -0.454 | 0.095 | 0.060 | -0.821 | -1.548 | 1.295 | 1.382 | 1.440 | 1.314 | 0.981 | 1.164 | 1.046 | 1.053 | 0.221 | 0.929 | 1.103 | 1.089 | 1.082 | 1.097 |
| 0.380 | 0.323 | -1.611 | 0.534 | 1.026 | 0.060 | -0.821 | 0.247 | 0.120 | 0.194 | -0.973 | 0.122 | 0.152 | 0.331 | 0.251 | 0.240 | 0.221 | 0.073 | 0.251 | 0.227 | 0.234 | 0.251 |
| 1.335 | 1.394 | 0.413 | 0.534 | 1.026 | 1.032 | 0.126 | 1.145 | 0.120 | -0.994 | 0.234 | 0.122 | 0.981 | -0.430 | 0.251 | 0.240 | 1.087 | 1.459 | 1.366 | 1.382 | 1.294 | 1.275 |
| -0.575 | -0.749 | -1.611 | -1.442 | -1.768 | -0.913 | -0.821 | -2.446 | -2.230 | -2.183 | -2.179 | -1.070 | -0.677 | 0.331 | -2.133 | -2.197 | -2.378 | 0.073 | -0.600 | 0.227 | 0.234 | 0.251 |
| -0.575 | -0.749 | -0.599 | -0.454 | -0.836 | -0.913 | -0.821 | -0.651 | 0.120 | 0.194 | -0.973 | -1.070 | 0.981 | -0.501 | -0.543 | -0.572 | -0.645 | 0.929 | 0.251 | -0.635 | -0.614 | -0.595 |
| -0.575 | -0.749 | -0.599 | -0.454 | -0.836 | -0.913 | -0.821 | -0.651 | -2.230 | -2.183 | -2.179 | -2.262 | -0.677 | -0.501 | -0.543 | -0.572 | -0.645 | -0.782 | -0.600 | -0.635 | -0.614 | -0.595 |
| 1.335 | 1.394 | 1.425 | 0.534 | 0.095 | 0.060 | -0.821 | -0.651 | 1.295 | 1.382 | 1.440 | 1.314 | 0.981 | 1.164 | 1.046 | 1.053 | 1.087 | 0.929 | 1.103 | 1.089 | 1.082 | 1.097 |
| 1.335 | 1.394 | 1.425 | 1.523 | -0.836 | -0.913 | -0.821 | -0.651 | 1.295 | 1.382 | 1.440 | 1.314 | 0.981 | -1.333 | 1.046 | 1.053 | 1.087 | 0.929 | 1.103 | 0.227 | 1.082 | 1.097 |
| 0.380 | 0.323 | 0.413 | 0.534 | -1.768 | -1.885 | -1.768 | -1.548 | 0.120 | 0.194 | 0.234 | 0.122 | 0.152 | 0.331 | 0.251 | 0.240 | 0.221 | 0.073 | 0.251 | 0.227 | 0.234 | 0.251 |
| -0.575 | -0.749 | -1.611 | -1.442 | -1.768 | -1.885 | -1.768 | -1.548 | -1.055 | -0.994 | -0.973 | -1.070 | -2.334 | -2.165 | -2.133 | -2.197 | -2.378 | -2.493 | -2.303 | -2.359 | -2.311 | -2.287 |
| -0.575 | -0.749 | -0.599 | -0.454 | 0.095 | 0.060 | 0.126 | 0.247 | -1.055 | -0.994 | -0.973 | -1.070 | -0.677 | -0.501 | -0.543 | -0.572 | -0.645 | -0.782 | -0.600 | -0.635 | -0.614 | -0.595 |
| -0.575 | -0.749 | -0.599 | -0.454 | 0.095 | 0.060 | 0.126 | 0.247 | 0.120 | 0.194 | 0.234 | 0.122 | 0.152 | -1.333 | 0.251 | 0.240 | 0.221 | 0.073 | 0.251 | 0.227 | 0.234 | 0.251 |
| 0.380 | 0.323 | 0.413 | 0.534 | 1.026 | 1.032 | 0.126 | 0.247 | 0.120 | 0.194 | 0.234 | 0.122 | 0.981 | 1.164 | 1.046 | 1.053 | 1.087 | 0.929 | 1.103 | 1.089 | 1.082 | 1.097 |
| -0.575 | -0.749 | -0.599 | -0.454 | 0.095 | 0.060 | 0.126 | 0.247 | -1.055 | -0.994 | -0.973 | -1.070 | -0.677 | -0.501 | -0.543 | -0.572 | -0.645 | -0.782 | -0.600 | -0.635 | -0.614 | -0.595 |
| -0.575 | 0.323 | -0.599 | -1.442 | 0.095 | 0.060 | 0.126 | 0.247 | 0.120 | 0.194 | 0.234 | 0.122 | 0.152 | 0.331 | 0.251 | 0.240 | 0.221 | 0.929 | 0.251 | 0.227 | 0.234 | 0.251 |
| 0.380 | 0.323 | 0.413 | 0.534 | -0.836 | -0.913 | -0.821 | -0.651 | 0.120 | 0.194 | 0.234 | 0.122 | 0.152 | 0.331 | 0.251 | 0.240 | 0.221 | 0.073 | 0.251 | 0.227 | 0.234 | 0.251 |
| 0.380 | 0.323 | 0.413 | 0.534 | -0.836 | -0.913 | -0.821 | -0.651 | 0.120 | 0.194 | 0.234 | 0.122 | 0.152 | -1.333 | 0.251 | 0.240 | 0.221 | 0.073 | 0.251 | 0.227 | 0.234 | 0.251 |
| -0.575 | 0.323 | -0.599 | 0.534 | 0.095 | 0.060 | 0.126 | 0.247 | -1.055 | -0.994 | -0.973 | -1.070 | -0.677 | -0.501 | -0.543 | -0.572 | -0.645 | -0.782 | -0.600 | -0.635 | -0.614 | -0.595 |
| -0.575 | -0.749 | -0.599 | -0.454 | 0.095 | 0.060 | 0.126 | 0.247 | -1.055 | -0.994 | -0.973 | -1.070 | -0.677 | -0.501 | -0.543 | -0.572 | -0.645 | -0.782 | -0.600 | -0.635 | -0.614 | -0.595 |
| -1.530 | -1.820 | -1.611 | -1.442 | -0.836 | -0.913 | -0.821 | -0.651 | -1.055 | -0.994 | -0.973 | -1.070 | -2.334 | -2.165 | -2.133 | -2.197 | -2.378 | -2.493 | -2.303 | -2.359 | -2.311 | -2.287 |
| -0.575 | -0.749 | -0.599 | -0.454 | 0.095 | 0.060 | 1.073 | 1.145 | -1.055 | -0.994 | -0.973 | -1.070 | 0.152 | 0.331 | 0.251 | 0.240 | 0.221 | 0.073 | 0.251 | 0.227 | 0.234 | 0.251 |
| 0.380 | 0.323 | 0.413 | 0.534 | 0.095 | 0.060 | 0.126 | 0.247 | 0.120 | 0.194 | 0.234 | 0.122 | 0.152 | 0.331 | 0.251 | 0.240 | 0.221 | 0.073 | 0.251 | 0.227 | 1.082 | 0.251 |
| -0.575 | -0.749 | -0.599 | -0.454 | -0.836 | -0.913 | 0.126 | 0.247 | 0.120 | 0.194 | -0.973 | 0.122 | -0.677 | -0.501 | -0.543 | -0.572 | -0.645 | -0.782 | -0.600 | -0.635 | -0.614 | -0.595 |
| -0.575 | -0.749 | -0.599 | -1.442 | 0.095 | 0.060 | 0.126 | 0.247 | -1.055 | -0.994 | -0.973 | -1.070 | -1.505 | -1.333 | -1.338 | -1.385 | -1.511 | -1.638 | -1.451 | -1.497 | -1.463 | -1.441 |
| 0.380 | 1.394 | 1.425 | 0.534 | 0.095 | 0.060 | 0.126 | 0.247 | 0.120 | 0.194 | 0.234 | 0.122 | 0.981 | 1.164 | 1.046 | 1.053 | 1.087 | 0.929 | 1.103 | 1.089 | 1.082 | 1.097 |
| -1.530 | -0.749 | -0.599 | -1.442 | 0.095 | 0.060 | 0.126 | 0.247 | -1.055 | -0.994 | -0.973 | -1.070 | -1.505 | -1.333 | -1.338 | -1.385 | -1.511 | -1.638 | -1.451 | -1.497 | -1.463 | -1.441 |
| 1.335 | 0.323 | 0.413 | 0.534 | 0.095 | 0.060 | 1.073 | 1.145 | 0.120 | 0.194 | 0.234 | 1.314 | 0.152 | 0.331 | 0.251 | 0.240 | 0.221 | 0.073 | 0.251 | 0.227 | 0.234 | 0.251 |
| -0.575 | -0.749 | -0.599 | -0.454 | 0.095 | 0.060 | -0.821 | -0.651 | 0.120 | 0.194 | 0.234 | 0.122 | -0.677 | 0.331 | -0.543 | -0.572 | -0.645 | -0.782 | -0.600 | -0.635 | -0.614 | -0.595 |
| 1.335 | 1.394 | 1.425 | 1.523 | 1.026 | 1.032 | 1.073 | 1.145 | 1.295 | 1.382 | 1.440 | 1.314 | 0.981 | 0.331 | 0.251 | 0.240 | 0.221 | 0.073 | 0.251 | 0.227 | 0.234 | 0.251 |
| -0.575 | -0.749 | -0.599 | -0.454 | 0.095 | 0.060 | 0.126 | 0.247 | 0.120 | -0.994 | 0.234 | -1.070 | 0.152 | 0.331 | 0.251 | 0.240 | 0.221 | 0.073 | 0.251 | 0.227 | 0.234 | 0.251 |
| 0.380 | 0.323 | 0.413 | -0.454 | 1.026 | 1.032 | 1.073 | 1.145 | 0.120 | 0.194 | 0.234 | 0.122 | 0.152 | 0.331 | 0.251 | 0.240 | 0.221 | 0.073 | 0.251 | 0.227 | 0.234 | 0.251 |
| -1.530 | -1.820 | -1.611 | -1.442 | 0.095 | 0.060 | 0.126 | 0.247 | -1.055 | -0.994 | -0.973 | -1.070 | -0.677 | -0.501 | -0.543 | -0.572 | -0.645 | -0.782 | -0.600 | -0.635 | -0.614 | -0.595 |
| 0.380 | 0.323 | -1.611 | -0.454 | 0.095 | 0.060 | 0.126 | 0.247 | 0.120 | 0.194 | 0.234 | 0.122 | -0.677 | -0.501 | 0.251 | -0.572 | 0.221 | -0.782 | -0.600 | -0.635 | -0.614 | -0.595 |
| -1.530 | -1.820 | -1.611 | -1.442 | 0.095 | 0.060 | -0.821 | 0.247 | -2.230 | -2.183 | -2.179 | -2.262 | -2.334 | -2.165 | -2.133 | -2.197 | -2.378 | -2.493 | -2.303 | -2.359 | -2.311 | -2.287 |
| 0.380 | 0.323 | 0.413 | 0.534 | 0.095 | 0.060 | 0.126 | 0.247 | 1.295 | 1.382 | 1.440 | 1.314 | 0.152 | 0.331 | 0.251 | 0.240 | 0.221 | 0.073 | 0.251 | 0.227 | 0.234 | 0.251 |
| 1.335 | 1.394 | 0.413 | 1.523 | 0.095 | 0.060 | 0.126 | 0.247 | 1.295 | 1.382 | 1.440 | 1.314 | 0.981 | 1.164 | 1.046 | 1.053 | 1.087 | 0.929 | 1.103 | 1.089 | 1.082 | 1.097 |
| 1.335 | 1.394 | 1.425 | 1.523 | 1.026 | 1.032 | 1.073 | 1.145 | 1.295 | 1.382 | 1.440 | 1.314 | 0.981 | 1.164 | 1.046 | 1.053 | 1.087 | 0.929 | 1.103 | 1.089 | 1.082 | 1.097 |
| 0.380 | 0.323 | -0.599 | -0.454 | 0.095 | 0.060 | 0.126 | 0.247 | 0.120 | 0.194 | 0.234 | 0.122 | 0.152 | 0.331 | 0.251 | 0.240 | 0.221 | 0.073 | 0.251 | 0.227 | 0.234 | 0.251 |
| 1.335 | 0.323 | 0.413 | 1.523 | 1.026 | 1.032 | 1.073 | 1.145 | 1.295 | 1.382 | 1.440 | 1.314 | 0.981 | 1.164 | 1.046 | 1.053 | 1.087 | 0.929 | 1.103 | 1.089 | 1.082 | 1.097 |
| -0.575 | -0.749 | -0.599 | -0.454 | 0.095 | 0.060 | 0.126 | 0.247 | 0.120 | 0.194 | 0.234 | 0.122 | -0.677 | -0.501 | -0.543 | 0.240 | -0.645 | 0.073 | -0.600 | -0.635 | -0.614 | -0.595 |
| 1.335 | 0.323 | -0.599 | 1.523 | 0.095 | 0.060 | 0.126 | 0.247 | -1.055 | -0.994 | -0.973 | -1.070 | 0.152 | 0.331 | 0.251 | 0.240 | 0.221 | 0.073 | 0.251 | 0.227 | 0.234 | 0.251 |
| -0.575 | -0.749 | -0.599 | 0.534 | 0.095 | 0.060 | 0.126 | 0.247 | 0.120 | 0.194 | 0.234 | 0.122 | 0.152 | 0.331 | 0.251 | 0.240 | 0.221 | 0.073 | 0.251 | 0.227 | 0.234 | 0.251 |
| 0.380 | 0.323 | 0.413 | 0.534 | 1.026 | 1.032 | 1.073 | 1.145 | 0.120 | 0.194 | 0.234 | 0.122 | 0.981 | 1.164 | 1.046 | 1.053 | 0.221 | 0.929 | 1.103 | 1.089 | 1.082 | 1.097 |
| -0.575 | -0.749 | -0.599 | -0.454 | 1.026 | 1.032 | 1.073 | 1.145 | 0.120 | 0.194 | 0.234 | 0.122 | 0.152 | 0.331 | 0.251 | 0.240 | 0.221 | 0.073 | 0.251 | 0.227 | 0.234 | 0.251 |
| 1.335 | 1.394 | 1.425 | -0.454 | 1.026 | 0.060 | 1.073 | 1.145 | 1.295 | 1.382 | 1.440 | 1.314 | 0.152 | 0.331 | -0.543 | -0.572 | 0.221 | 0.929 | 0.251 | 0.227 | 0.234 | 0.251 |
| 0.380 | -0.749 | 1.425 | 0.534 | 0.095 | 0.060 | 0.126 | 0.247 | 0.120 | 0.194 | 0.234 | 0.122 | 0.152 | 0.331 | 0.251 | 0.240 | 0.221 | 0.073 | 0.251 | 0.227 | 0.234 | 0.251 |
| 1.335 | 1.394 | 1.425 | 1.523 | 1.026 | 1.032 | 1.073 | 1.145 | 1.295 | 1.382 | 1.440 | 1.314 | 0.981 | 1.164 | 1.046 | 1.053 | 1.087 | 0.929 | 1.103 | 1.089 | 1.082 | 1.097 |
| 1.335 | 1.394 | 1.425 | 1.523 | 1.026 | 1.032 | 1.073 | 1.145 | 1.295 | 1.382 | 1.440 | 1.314 | 0.981 | 1.164 | 1.046 | 1.053 | 1.087 | 0.929 | 1.103 | 1.089 | 1.082 | 1.097 |
| 1.335 | 1.394 | 1.425 | 1.523 | 1.026 | 1.032 | 1.073 | 1.145 | -1.055 | -0.994 | -0.973 | -1.070 | 0.152 | 0.331 | 0.251 | 0.240 | 0.221 | 0.073 | 0.251 | 0.227 | 0.234 | 0.251 |
| 1.335 | 1.394 | 0.413 | 1.523 | 1.026 | 1.032 | 1.073 | 1.145 | 1.295 | 1.382 | 1.440 | 1.314 | 0.981 | 1.164 | 1.046 | 1.053 | 1.087 | 0.929 | 1.103 | 1.089 | 1.082 | 1.097 |
| 0.380 | 0.323 | 0.413 | 0.534 | 1.026 | 1.032 | 1.073 | 1.145 | 1.295 | 1.382 | 1.440 | 1.314 | 0.981 | 1.164 | 1.046 | 1.053 | 1.087 | 0.929 | 1.103 | 1.089 | 1.082 | 1.097 |
| 1.335 | 1.394 | 1.425 | 1.523 | 1.026 | 1.032 | 1.073 | 1.145 | 1.295 | 1.382 | 1.440 | 1.314 | 0.981 | 1.164 | 1.046 | 1.053 | 1.087 | 0.929 | 1.103 | 1.089 | 1.082 | 1.097 |
| 1.335 | 1.394 | 1.425 | 0.534 | 1.026 | 1.032 | 0.126 | 1.145 | 1.295 | 1.382 | 1.440 | 1.314 | 0.152 | 0.331 | 0.251 | 0.240 | 0.221 | 0.073 | 0.251 | 0.227 | 0.234 | 0.251 |
| 1.335 | 1.394 | 1.425 | 1.523 | 1.026 | 1.032 | 1.073 | 1.145 | 1.295 | 1.382 | 1.440 | 1.314 | 0.981 | 0.331 | 1.046 | 1.053 | 1.087 | 0.929 | 0.251 | 1.089 | 1.082 | 0.251 |
| 0.380 | 0.323 | 0.413 | 0.534 | -2.699 | -2.858 | -2.715 | -2.446 | 1.295 | 1.382 | 1.440 | 1.314 | 0.152 | 0.331 | 0.251 | 0.240 | 0.221 | 0.073 | 0.251 | 0.227 | 0.234 | 0.251 |
| 1.335 | 1.394 | 1.425 | 1.523 | 0.095 | 0.060 | 0.126 | 0.247 | 0.120 | 0.194 | 0.234 | 0.122 | 0.981 | 1.164 | 1.046 | 1.053 | 1.087 | 1.784 | 0.251 | 0.227 | 1.082 | 1.097 |
| 1.335 | 1.394 | 1.425 | 1.523 | 1.026 | 1.032 | 1.073 | 1.145 | 1.295 | 1.382 | 1.440 | 1.314 | 0.981 | 1.164 | 1.046 | 1.053 | 1.087 | 0.929 | 1.103 | 1.089 | 1.082 | 1.097 |
| 1.335 | 1.394 | 1.425 | -0.454 | 1.026 | 1.032 | 1.073 | 0.247 | 0.120 | 0.194 | 0.234 | 0.122 | 0.152 | -0.501 | 0.251 | 0.240 | 0.221 | 0.073 | -0.600 | 0.227 | -0.614 | 0.251 |
| -2.485 | -2.892 | -2.623 | -2.430 | -2.699 | -2.858 | -2.715 | -2.446 | -1.055 | -0.994 | -0.973 | -1.070 | -2.334 | -2.165 | -2.133 | -2.197 | -2.378 | -2.493 | -2.303 | -2.359 | -2.311 | -2.287 |
| -2.485 | -2.892 | -2.623 | -2.430 | -2.699 | -2.858 | -2.715 | -2.446 | -2.230 | -2.183 | -2.179 | -2.262 | -2.334 | -2.165 | -2.133 | -2.197 | -2.378 | -2.493 | -2.303 | -2.359 | -2.311 | -2.287 |
| 1.335 | 1.394 | 1.425 | 1.523 | -2.699 | -2.858 | -2.715 | -2.446 | 0.120 | 0.194 | 0.234 | -1.070 | 0.152 | 0.331 | 0.251 | 0.240 | 0.221 | 0.073 | 0.251 | 0.227 | 0.234 | 0.251 |
| -0.575 | -0.749 | -0.599 | -0.454 | -1.768 | -1.885 | -1.768 | -1.548 | -1.055 | -0.994 | -0.973 | -1.070 | -2.334 | -2.165 | -2.133 | -2.197 | -2.378 | -2.493 | -2.303 | -2.359 | -2.311 | -2.287 |
| 1.335 | 1.394 | 1.425 | 1.523 | 1.026 | 1.032 | 1.073 | 1.145 | 0.120 | 0.194 | 0.234 | 0.122 | 0.981 | 1.164 | 1.046 | 1.053 | 1.087 | 0.929 | 1.103 | 1.089 | 1.082 | 1.097 |
| 0.380 | 0.323 | 0.413 | 1.523 | 1.026 | 1.032 | 1.073 | 1.145 | 1.295 | 1.382 | 0.234 | 0.122 | 0.152 | 0.331 | 0.251 | 0.240 | 0.221 | 0.073 | 0.251 | 0.227 | 0.234 | 0.251 |
| -1.530 | -1.820 | -1.611 | -1.442 | -1.768 | -1.885 | -0.821 | -0.651 | -1.055 | -0.994 | -0.973 | -1.070 | -2.334 | -1.333 | -2.133 | -2.197 | -2.378 | -1.638 | -1.451 | -1.497 | -1.463 | -1.441 |
| -0.575 | -0.749 | -0.599 | -0.454 | -1.768 | -1.885 | -1.768 | -1.548 | -2.230 | -2.183 | -2.179 | -2.262 | -2.334 | -2.165 | -2.133 | -2.197 | -2.378 | -2.493 | -2.303 | -2.359 | -2.311 | -2.287 |
Indicator Data (Rescaled)
| disc_1 | disc_2 | disc_3 | disc_4 | exp_1 | exp_2 | exp_3 | exp_4 | perf_1 | perf_2 | perf_3 | perf_4 | sat_1 | sat_10 | sat_2 | sat_3 | sat_4 | sat_5 | sat_6 | sat_7 | sat_8 | sat_9 |
|---|
| 50.000 | 75.000 | 75.000 | 50.000 | 50.000 | 75.000 | 75.000 | 25.000 | 75.000 | 50.000 | 50.000 | 75.000 | 75.000 | 100.000 | 75.000 | 75.000 | 100.000 | 80.000 | 92.807 | 92.166 | 94.118 | 95.012 |
| 75.000 | 75.000 | 50.000 | 75.000 | 25.000 | 50.000 | 75.000 | 75.000 | 75.000 | 100.000 | 100.000 | 100.000 | 75.000 | 100.000 | 100.000 | 100.000 | 100.000 | 80.000 | 92.807 | 92.166 | 94.118 | 95.012 |
| 50.000 | 50.000 | 50.000 | 50.000 | 75.000 | 75.000 | 75.000 | 75.000 | 75.000 | 75.000 | 75.000 | 75.000 | 75.000 | 100.000 | 75.000 | 75.000 | 75.000 | 60.000 | 92.807 | 69.124 | 94.118 | 95.012 |
| 50.000 | 25.000 | 50.000 | | 75.000 | 75.000 | 50.000 | 50.000 | 50.000 | 25.000 | 25.000 | 50.000 | 75.000 | 25.000 | 25.000 | 75.000 | 25.000 | 60.000 | 46.404 | 23.041 | 23.529 | 23.753 |
| 75.000 | 50.000 | 75.000 | 75.000 | 75.000 | 75.000 | 75.000 | 75.000 | 75.000 | 75.000 | 75.000 | 75.000 | 75.000 | 75.000 | 84.500 | 87.750 | 77.500 | 80.000 | 69.606 | 69.124 | 70.588 | 71.259 |
| 25.000 | 25.000 | 50.000 | 25.000 | 50.000 | 25.000 | 75.000 | 75.000 | 50.000 | 50.000 | 50.000 | 50.000 | 25.000 | 50.000 | 25.000 | 25.000 | 25.000 | 40.000 | 46.404 | 46.083 | 47.059 | 47.506 |
| 50.000 | 50.000 | 50.000 | 50.000 | 100.000 | 75.000 | 75.000 | 25.000 | 75.000 | 50.000 | 75.000 | 50.000 | 75.000 | 75.000 | 75.000 | 50.000 | 100.000 | 80.000 | 69.606 | 69.124 | 70.588 | 71.259 |
| 50.000 | 50.000 | 50.000 | 50.000 | 50.000 | | | 25.000 | 75.000 | 75.000 | 50.000 | 75.000 | 50.000 | 75.000 | 75.000 | 50.000 | 75.000 | 60.000 | 69.606 | 69.124 | 70.588 | 71.259 |
| 50.000 | 75.000 | 100.000 | 75.000 | | | | 25.000 | 100.000 | 75.000 | 50.000 | 75.000 | 75.000 | 35.812 | 75.000 | 75.000 | 50.000 | 60.000 | 69.606 | 69.124 | 70.588 | 69.359 |
| 50.000 | 25.000 | 25.000 | 50.000 | 75.000 | 75.000 | 75.000 | 100.000 | 75.000 | 75.000 | 50.000 | 50.000 | 75.000 | 100.000 | 75.000 | 75.000 | 75.000 | 80.000 | 92.807 | 92.166 | 94.118 | 95.012 |
| 75.000 | 75.000 | 75.000 | 75.000 | 50.000 | 50.000 | 50.000 | 50.000 | 75.000 | 75.000 | 75.000 | 75.000 | 75.000 | 50.000 | 75.000 | 75.000 | 75.000 | 60.000 | 69.606 | 69.124 | 47.059 | 47.506 |
| 75.000 | 100.000 | 100.000 | 75.000 | 75.000 | 75.000 | 75.000 | 75.000 | 75.000 | 75.000 | 75.000 | 75.000 | 100.000 | 100.000 | 100.000 | 100.000 | 100.000 | 80.000 | 92.807 | 92.166 | 94.118 | 95.012 |
| 25.000 | 50.000 | 50.000 | 25.000 | 75.000 | 75.000 | 50.000 | 75.000 | 50.000 | 50.000 | 50.000 | 50.000 | | | 25.000 | 25.000 | 50.000 | 20.000 | | | | |
| | | | | 25.000 | | | | 100.000 | 100.000 | 25.000 | 50.000 | | | | | | | | | | |
| 50.000 | 50.000 | 47.750 | 50.000 | 75.000 | 75.000 | 75.000 | 75.000 | 50.000 | 50.000 | 75.000 | 75.000 | 50.000 | 75.000 | 25.000 | 25.000 | 50.000 | 60.000 | 69.606 | 46.083 | 63.765 | 71.259 |
| 50.000 | 75.000 | 100.000 | 50.000 | | 75.000 | 50.000 | 25.000 | 50.000 | 50.000 | 75.000 | 82.000 | 25.000 | 55.707 | 25.000 | 50.000 | 50.000 | 26.600 | 27.842 | 27.189 | 28.471 | 28.029 |
| 25.000 | 25.000 | 25.000 | 25.000 | 50.000 | 100.000 | 25.000 | 100.000 | 25.000 | 50.000 | 100.000 | 100.000 | 50.000 | | | | 75.000 | 20.000 | 69.606 | 23.041 | 23.529 | |
| 50.000 | 75.000 | 75.000 | 50.000 | 25.000 | 50.000 | 50.000 | 50.000 | 25.000 | 50.000 | 75.000 | 75.000 | 75.000 | 75.000 | 50.000 | 75.000 | 50.000 | 60.000 | 23.202 | 46.083 | 70.588 | 71.259 |
| 25.000 | 25.000 | 25.000 | 25.000 | 25.000 | | 25.000 | 25.000 | 25.000 | 25.000 | | 25.000 | 25.000 | | | | | | | | | |
| 25.000 | 25.000 | 25.000 | 50.000 | 25.000 | 25.000 | 25.250 | 25.000 | 50.000 | 50.000 | 25.000 | 25.000 | 25.000 | 25.000 | 25.000 | | 25.000 | 20.000 | 23.202 | 23.041 | 23.529 | 23.753 |
| | | | 50.000 | | | | | | | | | | | | | | | | | | |
| 25.000 | 25.000 | 25.000 | 25.000 | | | | | 25.000 | 25.000 | 25.000 | 25.000 | | | | | | | | | | |
| | | | | | | | | | | | | | | | | | | | | | |
| 25.000 | 25.000 | 25.000 | 50.000 | | | | | 25.000 | 25.000 | | | | | | | | | | | | |
| | | | 50.000 | | | | | | | 25.000 | 25.000 | | | | | | | | | | |
| | | | 50.000 | | | | | 25.000 | 50.000 | 25.000 | 25.000 | | | | | | | | | | |
| | | | | | | | | 25.000 | 25.000 | 25.000 | 25.000 | | | | | | | | | | |
| | | | 25.000 | | | | | 25.000 | 25.000 | 25.000 | 25.000 | | | | | | | | | | |
| | | | 25.000 | | | | | 25.000 | 25.000 | 25.000 | 25.000 | | | | | | | | | | |
| 25.000 | 25.000 | 25.000 | 50.000 | 25.000 | 25.000 | 25.000 | 25.000 | 50.000 | 25.000 | 25.000 | 25.000 | | | | | | | | | | |
| 25.000 | 25.000 | 25.000 | 25.000 | 50.000 | 50.000 | 50.000 | 50.000 | 25.000 | 25.000 | 50.000 | 50.000 | | | | | | | | | | |
| 50.000 | 50.000 | 50.000 | 50.000 | 50.000 | 50.000 | 50.000 | 50.000 | 50.000 | 50.000 | 50.000 | 50.000 | 50.000 | 50.000 | 50.000 | 50.000 | 50.000 | 40.000 | 46.404 | 46.083 | 47.059 | 47.506 |
| 50.000 | 50.000 | 50.000 | 75.000 | 50.000 | 50.000 | 50.000 | 50.000 | 50.000 | 50.000 | 50.000 | 25.000 | 25.000 | 25.000 | 25.000 | 25.000 | 25.000 | 20.000 | 23.202 | 23.041 | 23.529 | 23.753 |
| 75.000 | 75.000 | 50.000 | 50.000 | 50.000 | 50.000 | 50.000 | 50.000 | 25.000 | 25.000 | 25.000 | 25.000 | | | | | | | | | | |
| 50.000 | 50.000 | 50.000 | 50.000 | 50.000 | 50.000 | 50.000 | 50.000 | 25.000 | 25.000 | 50.000 | 50.000 | 25.000 | 25.000 | 25.000 | 25.000 | 25.000 | 20.000 | 23.202 | 23.041 | 23.529 | 23.753 |
| 50.000 | 50.000 | 50.000 | 50.000 | 50.000 | 50.000 | 50.000 | 50.000 | 50.000 | 50.000 | 25.000 | 25.000 | 25.000 | 50.000 | 25.000 | 25.000 | 25.000 | 20.000 | 23.202 | 23.041 | 23.529 | 23.753 |
| 25.000 | 25.000 | 25.000 | 25.000 | 50.000 | 50.000 | 50.000 | 50.000 | | | 25.000 | 25.000 | | | | | | | | | | |
| 50.000 | 50.000 | 50.000 | 25.000 | 75.000 | 75.000 | 75.000 | 75.000 | 50.000 | 50.000 | 50.000 | 50.000 | 25.000 | 25.000 | 25.000 | 25.000 | 25.000 | 20.000 | 23.202 | 23.041 | 23.529 | 23.753 |
| 50.000 | 25.000 | 25.000 | 50.000 | 50.000 | 50.000 | 50.000 | 50.000 | 25.000 | 25.000 | 25.000 | 25.000 | | | | | | | | | | |
| 75.000 | 50.000 | 25.000 | 50.000 | 50.000 | 50.000 | 50.000 | 50.000 | 25.000 | 25.000 | 75.000 | 25.000 | 25.000 | 25.000 | 50.000 | 50.000 | 50.000 | 40.000 | 46.404 | 46.083 | 47.059 | 47.506 |
| 25.000 | 25.000 | 25.000 | 25.000 | 50.000 | 50.000 | 50.000 | 50.000 | 25.000 | 25.000 | | | | | | | | | | | | |
| 25.000 | 25.000 | 25.000 | 25.000 | 50.000 | 50.000 | 50.000 | 50.000 | 50.000 | 50.000 | 50.000 | 50.000 | | | | | | | | | | |
| 75.000 | 75.000 | 75.000 | 75.000 | 100.000 | 100.000 | 100.000 | 100.000 | 100.000 | 100.000 | 100.000 | 100.000 | 100.000 | 50.000 | 100.000 | 100.000 | 100.000 | 80.000 | 92.807 | 92.166 | 70.588 | 71.259 |
| 25.000 | 25.000 | 25.000 | 50.000 | 50.000 | 50.000 | 50.000 | 50.000 | 25.000 | 25.000 | 25.000 | 25.000 | | | | | | | | | | |
| 75.000 | 75.000 | 75.000 | 75.000 | 75.000 | 75.000 | 75.000 | 75.000 | 50.000 | 75.000 | 75.000 | 75.000 | 75.000 | 75.000 | 75.000 | 75.000 | 75.000 | 60.000 | 69.606 | 69.124 | 70.588 | 71.259 |
| 25.000 | 25.000 | 50.000 | | 50.000 | 50.000 | 50.000 | 50.000 | 50.000 | 25.000 | 25.000 | 50.000 | | | | | | | | | | |
| 75.000 | 75.000 | 50.000 | 50.000 | 75.000 | 75.000 | 75.000 | 75.000 | 75.000 | 75.000 | 50.000 | 50.000 | 50.000 | 50.000 | 50.000 | 50.000 | 25.000 | 40.000 | 46.404 | 46.083 | 70.588 | 47.506 |
| 50.000 | 50.000 | 50.000 | 50.000 | 75.000 | 75.000 | 75.000 | 75.000 | 75.000 | 75.000 | 50.000 | 50.000 | 50.000 | 50.000 | 50.000 | 50.000 | 50.000 | 40.000 | 46.404 | 46.083 | 47.059 | 47.506 |
| 50.000 | 50.000 | 50.000 | 50.000 | 75.000 | 75.000 | 75.000 | 75.000 | 75.000 | 75.000 | 75.000 | 75.000 | 50.000 | 50.000 | 50.000 | 50.000 | 50.000 | 40.000 | 46.404 | 46.083 | 47.059 | 47.506 |
| | | | 50.000 | | | | | 25.000 | 25.000 | 25.000 | 25.000 | | | | | | | | | | |
| 50.000 | 25.000 | 50.000 | | 75.000 | 75.000 | 50.000 | 50.000 | 50.000 | 25.000 | 25.000 | 50.000 | 50.000 | 25.000 | 25.000 | 50.000 | 25.000 | 60.000 | 46.404 | 23.041 | 23.529 | 23.753 |
| 25.000 | 25.000 | 50.000 | 50.000 | 75.000 | 75.000 | 75.000 | 75.000 | 75.000 | 75.000 | 50.000 | 50.000 | 50.000 | 50.000 | 50.000 | 50.000 | 25.000 | 40.000 | 46.404 | 46.083 | 47.059 | 47.506 |
| 75.000 | 75.000 | 50.000 | 75.000 | 100.000 | 100.000 | 75.000 | 75.000 | 75.000 | 100.000 | 75.000 | 100.000 | 50.000 | 50.000 | 50.000 | 50.000 | 50.000 | 40.000 | 46.404 | 46.083 | 47.059 | 47.506 |
| 75.000 | 75.000 | 75.000 | 75.000 | 100.000 | 100.000 | 100.000 | 100.000 | 100.000 | 100.000 | 100.000 | 100.000 | 75.000 | 75.000 | 75.000 | 75.000 | 75.000 | 60.000 | 69.606 | 69.124 | 70.588 | 71.259 |
| 50.000 | 50.000 | 25.000 | 25.000 | 75.000 | 75.000 | 50.000 | 50.000 | 50.000 | 50.000 | 75.000 | 75.000 | 50.000 | 25.000 | 25.000 | 25.000 | 25.000 | 20.000 | 23.202 | 23.041 | 23.529 | 23.753 |
| 25.000 | 25.000 | 25.000 | 25.000 | 75.000 | 75.000 | 75.000 | 75.000 | 25.000 | 25.000 | 25.000 | 25.000 | | | | | | | | | | |
| 25.000 | 25.000 | 25.000 | 25.000 | 100.000 | 100.000 | 100.000 | 100.000 | 25.000 | 25.000 | 25.000 | 25.000 | 50.000 | 50.000 | 50.000 | 50.000 | 50.000 | 40.000 | 46.404 | 46.083 | 47.059 | 47.506 |
| | | | | | | | | 50.000 | 50.000 | 50.000 | 50.000 | | | | | | | | | | |
| 50.000 | 50.000 | 25.000 | 50.000 | 50.000 | 50.000 | 50.000 | 50.000 | 50.000 | 50.000 | 25.000 | 50.000 | 25.000 | 50.000 | 25.000 | 25.000 | | 20.000 | 23.202 | 23.041 | 23.529 | 23.753 |
| 50.000 | 25.000 | 25.000 | 50.000 | 75.000 | 75.000 | 75.000 | 100.000 | 75.000 | 75.000 | 50.000 | 50.000 | 50.000 | 50.000 | 50.000 | 50.000 | 50.000 | 40.000 | 46.404 | 46.083 | 70.588 | 47.506 |
| 50.000 | 50.000 | 50.000 | 50.000 | 50.000 | 50.000 | 50.000 | 50.000 | 75.000 | 75.000 | 50.000 | 50.000 | 50.000 | 50.000 | 50.000 | 50.000 | 50.000 | 40.000 | 46.404 | 46.083 | 47.059 | 47.506 |
| 75.000 | 75.000 | 75.000 | 50.000 | 75.000 | 75.000 | 75.000 | 75.000 | 75.000 | 75.000 | 75.000 | 75.000 | 50.000 | 50.000 | 50.000 | 50.000 | 50.000 | 60.000 | 46.404 | 46.083 | 47.059 | 47.506 |
| 25.000 | 50.000 | 50.000 | 25.000 | 75.000 | 75.000 | 75.000 | 75.000 | 50.000 | 50.000 | 50.000 | 50.000 | 25.000 | | 25.000 | 25.000 | 25.000 | 20.000 | | | | |
| 50.000 | 50.000 | 50.000 | 50.000 | 75.000 | 75.000 | 75.000 | 75.000 | 50.000 | 50.000 | 75.000 | 75.000 | 50.000 | 50.000 | 25.000 | 25.000 | 50.000 | 40.000 | 69.606 | 46.083 | 47.059 | 47.506 |
| 75.000 | 75.000 | 100.000 | 75.000 | 75.000 | 75.000 | 25.000 | 25.000 | 50.000 | 75.000 | 75.000 | 75.000 | 75.000 | 75.000 | 75.000 | 50.000 | 75.000 | 60.000 | 69.606 | 69.124 | 70.588 | 71.259 |
| 50.000 | 50.000 | 50.000 | | 25.000 | 25.000 | 25.000 | 25.000 | 50.000 | 50.000 | 50.000 | 50.000 | 25.000 | 25.000 | 25.000 | 25.000 | 25.000 | 20.000 | 23.202 | 23.041 | 23.529 | 23.753 |
| 25.000 | 25.000 | 25.000 | 25.000 | 75.000 | 75.000 | 75.000 | 75.000 | 25.000 | 50.000 | 100.000 | 100.000 | 25.000 | | | | 25.000 | 20.000 | 69.606 | 23.041 | 23.529 | |
| 75.000 | 75.000 | 75.000 | 50.000 | 50.000 | 50.000 | 50.000 | 50.000 | 75.000 | 75.000 | 75.000 | 75.000 | 75.000 | 75.000 | 75.000 | 75.000 | 75.000 | 60.000 | 23.202 | 46.083 | 70.588 | 71.259 |
| 25.000 | 25.000 | 25.000 | 50.000 | 25.000 | 25.000 | 25.000 | 25.000 | 25.000 | 25.000 | | 25.000 | | | | | | | | | | |
| 25.000 | 25.000 | 25.000 | 50.000 | 25.000 | 25.000 | 25.000 | 25.000 | 75.000 | 75.000 | 25.000 | 25.000 | | | | | | | | | | |
| 25.000 | 25.000 | 25.000 | 25.000 | | | | | 25.000 | 25.000 | | 25.000 | | | | | | | | | | |
| 75.000 | 75.000 | 75.000 | 75.000 | 50.000 | 50.000 | | 25.000 | 75.000 | 75.000 | 50.000 | 75.000 | | | | | | | | | | |
| 75.000 | 75.000 | 75.000 | 25.000 | 25.000 | 25.000 | 50.000 | 25.000 | 50.000 | 50.000 | 75.000 | 75.000 | 25.000 | 25.000 | 25.000 | 25.000 | 25.000 | 20.000 | 23.202 | 23.041 | 23.529 | 23.753 |
| 50.000 | 50.000 | 50.000 | 50.000 | 75.000 | 75.000 | 75.000 | 75.000 | 50.000 | 50.000 | 50.000 | 75.000 | 50.000 | 75.000 | 75.000 | 75.000 | 50.000 | 60.000 | 69.606 | 69.124 | 70.588 | 71.259 |
| 25.000 | 25.000 | 25.000 | 25.000 | 25.000 | 25.000 | 25.000 | 25.000 | 50.000 | 50.000 | 50.000 | 50.000 | 25.000 | | | | | | | | | |
| 25.000 | 25.000 | 25.000 | 50.000 | 25.000 | 25.000 | 50.000 | 25.000 | 50.000 | 50.000 | 25.000 | 25.000 | | | | | | | | | | |
| 75.000 | 75.000 | 75.000 | 25.000 | 25.000 | 25.000 | 25.000 | 25.000 | 75.000 | 75.000 | 75.000 | 75.000 | 25.000 | 25.000 | 25.000 | 25.000 | 25.000 | 20.000 | 23.202 | 23.041 | 23.529 | 23.753 |
| 50.000 | 50.000 | 25.000 | 25.000 | 75.000 | 75.000 | 75.000 | 75.000 | 25.000 | 25.000 | 25.000 | 50.000 | | | | | | | | | | |
| 50.000 | 50.000 | 25.000 | 50.000 | 25.000 | 25.000 | 25.000 | 25.000 | 50.000 | 50.000 | 75.000 | 50.000 | 25.000 | 25.000 | 25.000 | 25.000 | 25.000 | 20.000 | 23.202 | 23.041 | 23.529 | 23.753 |
| 75.000 | 75.000 | 50.000 | 75.000 | 50.000 | 50.000 | 50.000 | 50.000 | 50.000 | 50.000 | 75.000 | 75.000 | 75.000 | 50.000 | 75.000 | 75.000 | 50.000 | 40.000 | 46.404 | 46.083 | 47.059 | 47.506 |
| 75.000 | 75.000 | 25.000 | 50.000 | 50.000 | 25.000 | 50.000 | 50.000 | 50.000 | 50.000 | 50.000 | 50.000 | | | | | | | | | | |
| 75.000 | 75.000 | 75.000 | 75.000 | 25.000 | 50.000 | 50.000 | 50.000 | 75.000 | 75.000 | 75.000 | 75.000 | 25.000 | 25.000 | 25.000 | 25.000 | 25.000 | 20.000 | 23.202 | 23.041 | 23.529 | 23.753 |
| 50.000 | 50.000 | 25.000 | 50.000 | 50.000 | 50.000 | 50.000 | 50.000 | 50.000 | 50.000 | 25.000 | 50.000 | 25.000 | 50.000 | 25.000 | | | 20.000 | 23.202 | 23.041 | 47.059 | 47.506 |
| 50.000 | 50.000 | 50.000 | 50.000 | 75.000 | 75.000 | 75.000 | 75.000 | 50.000 | 50.000 | 50.000 | 50.000 | 25.000 | 25.000 | 25.000 | 25.000 | 25.000 | 20.000 | 23.202 | 23.041 | 23.529 | 23.753 |
| 50.000 | 50.000 | 50.000 | 50.000 | 50.000 | 50.000 | 50.000 | 50.000 | 50.000 | 50.000 | 50.000 | 50.000 | 50.000 | 50.000 | 25.000 | 50.000 | 50.000 | 40.000 | 46.404 | 46.083 | 47.059 | 47.506 |
| 50.000 | 75.000 | 75.000 | 50.000 | 75.000 | 75.000 | 75.000 | 75.000 | 25.000 | 50.000 | 75.000 | 75.000 | 75.000 | 75.000 | 50.000 | 75.000 | 50.000 | 60.000 | 69.606 | 69.124 | 70.588 | 71.259 |
| 75.000 | 75.000 | 50.000 | 25.000 | 50.000 | 50.000 | 50.000 | 50.000 | 50.000 | 50.000 | 50.000 | 50.000 | | 50.000 | | | 50.000 | | | | 47.059 | 47.506 |
| 75.000 | 75.000 | 25.000 | 50.000 | 50.000 | 50.000 | 50.000 | 50.000 | 100.000 | 100.000 | 100.000 | 100.000 | 75.000 | 50.000 | 75.000 | 75.000 | 50.000 | 40.000 | 46.404 | 46.083 | 47.059 | 47.506 |
| 75.000 | 75.000 | 50.000 | 50.000 | 50.000 | 50.000 | 50.000 | 50.000 | 50.000 | 75.000 | 75.000 | 50.000 | 50.000 | 50.000 | 50.000 | 50.000 | 50.000 | 40.000 | 46.404 | 46.083 | 47.059 | 47.506 |
| 25.000 | 50.000 | 25.000 | 50.000 | 75.000 | 75.000 | 75.000 | 75.000 | 50.000 | 50.000 | 25.000 | 75.000 | 25.000 | | 25.000 | 25.000 | 25.000 | | | | | |
| 75.000 | 100.000 | 75.000 | 75.000 | 50.000 | 50.000 | 50.000 | 50.000 | 50.000 | 75.000 | 75.000 | 75.000 | 75.000 | 75.000 | 75.000 | 75.000 | 75.000 | 60.000 | 69.606 | 69.124 | 70.588 | 71.259 |
| 25.000 | 25.000 | 50.000 | | 50.000 | 50.000 | 50.000 | 50.000 | 50.000 | 25.000 | 25.000 | 50.000 | | | | | | | | | | |
| 75.000 | 75.000 | 50.000 | 50.000 | 75.000 | 75.000 | 75.000 | 75.000 | 75.000 | 75.000 | 50.000 | 50.000 | 50.000 | 50.000 | 50.000 | 50.000 | 25.000 | 40.000 | 46.404 | 46.083 | 47.059 | 47.506 |
| 50.000 | 50.000 | 50.000 | 50.000 | 50.000 | 50.000 | 50.000 | 50.000 | 75.000 | 75.000 | 50.000 | 50.000 | 25.000 | 25.000 | 25.000 | 25.000 | 25.000 | 20.000 | 23.202 | 23.041 | 23.529 | 23.753 |
| 25.000 | 25.000 | 25.000 | 25.000 | 100.000 | 100.000 | 100.000 | 100.000 | 25.000 | 25.000 | 25.000 | 25.000 | 25.000 | 25.000 | 25.000 | 25.000 | 25.000 | 20.000 | 23.202 | 23.041 | 23.529 | 23.753 |
| 50.000 | 50.000 | 50.000 | 25.000 | 75.000 | 75.000 | 75.000 | 75.000 | 50.000 | 50.000 | 50.000 | 50.000 | 25.000 | 25.000 | 25.000 | 25.000 | 25.000 | 40.000 | 46.404 | 23.041 | 23.529 | 23.753 |
| | | | 75.000 | | | | | 50.000 | 50.000 | 50.000 | 50.000 | | | | | | | | | | |
| 50.000 | 50.000 | 25.000 | 25.000 | 75.000 | 75.000 | 50.000 | 50.000 | 50.000 | 50.000 | 75.000 | 75.000 | 50.000 | 25.000 | 25.000 | 25.000 | 25.000 | 20.000 | 23.202 | 23.041 | 23.529 | 23.753 |
| 50.000 | 50.000 | 50.000 | 25.000 | 25.000 | 25.000 | 25.000 | 25.000 | 75.000 | 50.000 | 75.000 | 75.000 | 25.000 | 25.000 | 25.000 | 25.000 | 25.000 | 20.000 | 23.202 | 23.041 | 23.529 | 23.753 |
| 50.000 | 50.000 | 75.000 | 50.000 | 75.000 | 75.000 | 75.000 | 75.000 | 75.000 | 50.000 | 75.000 | 100.000 | 100.000 | 100.000 | 100.000 | 100.000 | 100.000 | 80.000 | 92.807 | 92.166 | 94.118 | 95.012 |
| 75.000 | 75.000 | 75.000 | 75.000 | 50.000 | 50.000 | 50.000 | 50.000 | 50.000 | 50.000 | 75.000 | 75.000 | 75.000 | 75.000 | 75.000 | 75.000 | 75.000 | 60.000 | 69.606 | 69.124 | 70.588 | 71.259 |
| 50.000 | 50.000 | 50.000 | 50.000 | | 50.000 | 50.000 | | 50.000 | 50.000 | 50.000 | 75.000 | 100.000 | 100.000 | 100.000 | 75.000 | 75.000 | 80.000 | 92.807 | 92.166 | 94.118 | 95.012 |
| 50.000 | 50.000 | 50.000 | 50.000 | 75.000 | 75.000 | 100.000 | 75.000 | 75.000 | 75.000 | 75.000 | 100.000 | 75.000 | 75.000 | 75.000 | 75.000 | 50.000 | 60.000 | 69.606 | 69.124 | 70.588 | 71.259 |
| 75.000 | 75.000 | 75.000 | 50.000 | 100.000 | 75.000 | 100.000 | 100.000 | 100.000 | 100.000 | 100.000 | 100.000 | 75.000 | 75.000 | 100.000 | 100.000 | 100.000 | 60.000 | 69.606 | 69.124 | 70.588 | 71.259 |
| 25.000 | 25.000 | 50.000 | 50.000 | 75.000 | 100.000 | 50.000 | 75.000 | 75.000 | 75.000 | 50.000 | 50.000 | 50.000 | 50.000 | 50.000 | 50.000 | 25.000 | 40.000 | 46.404 | 46.083 | 47.059 | 47.506 |
| 50.000 | 75.000 | 75.000 | 75.000 | 75.000 | 100.000 | 100.000 | 25.000 | 100.000 | 100.000 | 75.000 | 75.000 | 75.000 | 50.000 | 25.000 | 25.000 | 75.000 | 40.000 | 46.404 | 46.083 | 47.059 | 47.506 |
| 50.000 | 50.000 | 50.000 | 50.000 | 100.000 | 100.000 | 100.000 | 75.000 | 75.000 | 75.000 | 75.000 | 75.000 | 75.000 | 25.000 | 25.000 | 75.000 | 75.000 | 60.000 | 46.404 | 46.083 | 23.529 | 23.753 |
| 75.000 | 75.000 | 75.000 | 75.000 | 75.000 | 100.000 | 75.000 | 50.000 | 50.000 | 75.000 | 50.000 | 75.000 | 100.000 | 75.000 | 75.000 | 75.000 | 75.000 | 80.000 | 69.606 | 69.124 | 47.059 | 71.259 |
| 50.000 | 50.000 | 50.000 | 50.000 | 50.000 | 50.000 | 75.000 | 75.000 | 75.000 | 75.000 | 50.000 | 75.000 | 75.000 | 50.000 | 75.000 | 50.000 | 50.000 | 60.000 | 46.404 | 69.124 | 70.588 | 47.506 |
| 75.000 | 75.000 | 75.000 | 75.000 | 100.000 | 100.000 | 100.000 | 75.000 | 100.000 | 75.000 | 75.000 | 100.000 | 100.000 | 100.000 | 100.000 | 100.000 | 100.000 | 80.000 | 92.807 | 92.166 | 94.118 | 95.012 |
| 25.000 | 50.000 | 25.000 | 25.000 | 75.000 | 75.000 | 100.000 | 75.000 | 50.000 | 50.000 | 75.000 | 50.000 | | | | 25.000 | 75.000 | 40.000 | | | | |
| 50.000 | 50.000 | 75.000 | 25.000 | 75.000 | 50.000 | 75.000 | 50.000 | 75.000 | 50.000 | 50.000 | 50.000 | 50.000 | 25.000 | 75.000 | 50.000 | 75.000 | 60.000 | 46.404 | 69.124 | 47.059 | 23.753 |
| 50.000 | 50.000 | 50.000 | 50.000 | 100.000 | 100.000 | 100.000 | 100.000 | 75.000 | 75.000 | 75.000 | 75.000 | 75.000 | 47.048 | 75.000 | 75.000 | 75.000 | 59.400 | 64.037 | 63.594 | 64.235 | 63.895 |
| 25.000 | 50.000 | 50.000 | 25.000 | 50.000 | 75.000 | 50.000 | 50.000 | 50.000 | 50.000 | 50.000 | 50.000 | | 50.000 | | | 50.000 | | | | 47.059 | 47.506 |
| | 50.000 | 50.000 | 50.000 | 50.000 | 25.000 | 50.000 | 50.000 | 50.000 | 50.000 | 50.000 | 50.000 | 75.000 | 50.000 | 50.000 | 25.000 | 50.000 | 60.000 | 69.606 | 69.124 | 47.059 | 47.506 |
| 75.000 | 100.000 | 75.000 | 50.000 | 100.000 | 75.000 | 75.000 | 75.000 | 75.000 | 75.000 | 50.000 | 75.000 | 75.000 | 75.000 | 75.000 | 75.000 | 50.000 | 60.000 | 46.404 | 69.124 | 70.588 | 71.259 |
| 25.000 | 75.000 | 75.000 | 25.000 | 50.000 | 50.000 | 50.000 | 50.000 | 75.000 | 75.000 | 75.000 | 75.000 | 50.000 | 75.000 | 50.000 | 50.000 | 100.000 | 60.000 | 69.606 | 69.124 | 70.588 | 71.259 |
| 100.000 | 75.000 | 75.000 | 100.000 | 100.000 | 100.000 | 75.000 | 75.000 | 100.000 | 100.000 | 75.000 | 75.000 | 100.000 | 100.000 | 100.000 | 100.000 | 100.000 | 80.000 | 92.807 | 92.166 | 94.118 | 95.012 |
| 50.000 | 75.000 | 50.000 | 75.000 | 75.000 | 75.000 | 75.000 | 50.000 | 50.000 | 50.000 | 50.000 | 50.000 | 50.000 | 25.000 | 25.000 | 50.000 | 50.000 | 60.000 | 46.404 | 48.387 | 47.059 | 23.753 |
| 50.000 | 50.000 | 50.000 | 50.000 | 75.000 | 75.000 | 75.000 | 75.000 | 75.000 | 75.000 | 75.000 | 75.000 | 75.000 | 50.000 | 50.000 | 75.000 | 75.000 | 60.000 | 23.202 | 23.041 | 23.529 | 47.506 |
| 50.000 | 50.000 | 50.000 | 50.000 | 75.000 | 75.000 | 75.000 | 75.000 | 50.000 | 50.000 | 50.000 | 50.000 | 75.000 | 75.000 | 50.000 | 50.000 | 50.000 | 40.000 | 46.404 | 46.083 | 47.059 | 71.259 |
| 75.000 | 75.000 | 75.000 | 50.000 | 50.000 | 100.000 | 100.000 | 100.000 | 100.000 | 50.000 | 100.000 | 100.000 | 100.000 | 100.000 | 100.000 | 100.000 | 100.000 | 80.000 | 92.807 | 92.166 | 94.118 | 95.012 |
| 75.000 | 75.000 | 100.000 | 75.000 | 75.000 | 75.000 | 25.000 | 25.000 | 50.000 | 75.000 | 75.000 | 75.000 | 100.000 | 100.000 | 100.000 | 75.000 | 100.000 | 80.000 | 92.807 | 92.166 | 94.118 | 95.012 |
| 75.000 | 75.000 | 75.000 | 75.000 | 75.000 | 75.000 | 25.000 | 25.000 | 75.000 | 75.000 | 75.000 | 75.000 | 100.000 | 75.000 | 100.000 | 100.000 | 75.000 | 80.000 | 69.606 | 69.124 | 70.588 | 71.259 |
| 75.000 | 87.250 | 100.000 | 75.000 | 75.000 | 75.000 | 75.000 | 75.000 | 75.000 | 75.000 | 75.000 | 75.000 | 100.000 | 100.000 | 100.000 | 100.000 | 75.000 | 80.000 | 69.606 | 92.166 | 94.118 | 95.012 |
| 75.000 | 75.000 | 75.000 | 50.000 | 100.000 | 100.000 | 75.000 | 75.000 | 75.000 | 75.000 | 75.000 | 100.000 | 75.000 | 100.000 | 75.000 | 75.000 | 75.000 | 60.000 | 92.807 | 69.124 | 94.118 | 95.012 |
| 50.000 | 50.000 | 50.000 | 50.000 | 75.000 | 75.000 | 100.000 | 50.000 | 50.000 | 50.000 | 50.000 | 50.000 | 75.000 | 50.000 | 75.000 | 100.000 | 100.000 | 80.000 | 92.807 | 69.124 | 47.059 | 47.506 |
| 75.000 | 75.000 | 75.000 | 75.000 | 100.000 | 100.000 | 100.000 | 100.000 | 100.000 | 100.000 | 100.000 | 100.000 | 100.000 | 100.000 | 100.000 | 100.000 | 100.000 | 80.000 | 92.807 | 92.166 | 94.118 | 95.012 |
| 50.000 | 50.000 | 50.000 | 50.000 | 50.000 | 75.000 | 100.000 | 75.000 | 75.000 | 75.000 | 75.000 | 75.000 | 75.000 | 75.000 | 75.000 | 100.000 | 75.000 | 60.000 | 69.606 | 69.124 | 70.588 | 71.259 |
| 75.000 | 75.000 | 75.000 | 50.000 | 75.000 | 75.000 | 75.000 | 50.000 | 100.000 | 75.000 | 75.000 | 75.000 | 100.000 | 75.000 | 100.000 | 100.000 | 75.000 | 60.000 | 69.606 | 69.124 | 70.588 | 71.259 |
| 25.000 | 50.000 | 25.000 | 25.000 | 100.000 | 100.000 | 50.000 | 75.000 | 50.000 | 50.000 | 50.000 | 50.000 | 50.000 | 25.000 | 50.000 | 50.000 | 50.000 | 60.000 | 69.606 | 69.124 | 47.059 | 23.753 |
| 75.000 | 75.000 | 75.000 | 50.000 | 75.000 | 75.000 | 50.000 | 25.000 | 100.000 | 100.000 | 100.000 | 100.000 | 100.000 | 100.000 | 100.000 | 100.000 | 75.000 | 80.000 | 92.807 | 92.166 | 94.118 | 95.012 |
| 75.000 | 75.000 | 25.000 | 75.000 | 100.000 | 75.000 | 50.000 | 75.000 | 75.000 | 75.000 | 50.000 | 75.000 | 75.000 | 75.000 | 75.000 | 75.000 | 75.000 | 60.000 | 69.606 | 69.124 | 70.588 | 71.259 |
| 100.000 | 100.000 | 75.000 | 75.000 | 100.000 | 100.000 | 75.000 | 100.000 | 75.000 | 50.000 | 75.000 | 75.000 | 100.000 | 52.129 | 75.000 | 75.000 | 100.000 | 92.400 | 100.000 | 100.000 | 100.000 | 100.000 |
| 50.000 | 50.000 | 25.000 | 25.000 | 25.000 | 50.000 | 50.000 | | 25.000 | 25.000 | 25.000 | 50.000 | 50.000 | 75.000 | | | | 60.000 | 46.404 | 69.124 | 70.588 | 71.259 |
| 50.000 | 50.000 | 50.000 | 50.000 | 50.000 | 50.000 | 50.000 | 50.000 | 75.000 | 75.000 | 50.000 | 50.000 | 100.000 | 50.000 | 50.000 | 50.000 | 50.000 | 80.000 | 69.606 | 46.083 | 47.059 | 47.506 |
| 50.000 | 50.000 | 50.000 | 50.000 | 50.000 | 50.000 | 50.000 | 50.000 | 25.000 | 25.000 | 25.000 | 25.000 | 50.000 | 50.000 | 50.000 | 50.000 | 50.000 | 40.000 | 46.404 | 46.083 | 47.059 | 47.506 |
| 100.000 | 100.000 | 100.000 | 75.000 | 75.000 | 75.000 | 50.000 | 50.000 | 100.000 | 100.000 | 100.000 | 100.000 | 100.000 | 100.000 | 100.000 | 100.000 | 100.000 | 80.000 | 92.807 | 92.166 | 94.118 | 95.012 |
| 100.000 | 100.000 | 100.000 | 100.000 | 50.000 | 50.000 | 50.000 | 50.000 | 100.000 | 100.000 | 100.000 | 100.000 | 100.000 | 25.000 | 100.000 | 100.000 | 100.000 | 80.000 | 92.807 | 69.124 | 94.118 | 95.012 |
| 75.000 | 75.000 | 75.000 | 75.000 | 25.000 | 25.000 | 25.000 | 25.000 | 75.000 | 75.000 | 75.000 | 75.000 | 75.000 | 75.000 | 75.000 | 75.000 | 75.000 | 60.000 | 69.606 | 69.124 | 70.588 | 71.259 |
| 50.000 | 50.000 | 25.000 | 25.000 | 25.000 | 25.000 | 25.000 | 25.000 | 50.000 | 50.000 | 50.000 | 50.000 | | | | | | | | | | |
| 50.000 | 50.000 | 50.000 | 50.000 | 75.000 | 75.000 | 75.000 | 75.000 | 50.000 | 50.000 | 50.000 | 50.000 | 50.000 | 50.000 | 50.000 | 50.000 | 50.000 | 40.000 | 46.404 | 46.083 | 47.059 | 47.506 |
| 50.000 | 50.000 | 50.000 | 50.000 | 75.000 | 75.000 | 75.000 | 75.000 | 75.000 | 75.000 | 75.000 | 75.000 | 75.000 | 25.000 | 75.000 | 75.000 | 75.000 | 60.000 | 69.606 | 69.124 | 70.588 | 71.259 |
| 75.000 | 75.000 | 75.000 | 75.000 | 100.000 | 100.000 | 75.000 | 75.000 | 75.000 | 75.000 | 75.000 | 75.000 | 100.000 | 100.000 | 100.000 | 100.000 | 100.000 | 80.000 | 92.807 | 92.166 | 94.118 | 95.012 |
| 50.000 | 50.000 | 50.000 | 50.000 | 75.000 | 75.000 | 75.000 | 75.000 | 50.000 | 50.000 | 50.000 | 50.000 | 50.000 | 50.000 | 50.000 | 50.000 | 50.000 | 40.000 | 46.404 | 46.083 | 47.059 | 47.506 |
| 50.000 | 75.000 | 50.000 | 25.000 | 75.000 | 75.000 | 75.000 | 75.000 | 75.000 | 75.000 | 75.000 | 75.000 | 75.000 | 75.000 | 75.000 | 75.000 | 75.000 | 80.000 | 69.606 | 69.124 | 70.588 | 71.259 |
| 75.000 | 75.000 | 75.000 | 75.000 | 50.000 | 50.000 | 50.000 | 50.000 | 75.000 | 75.000 | 75.000 | 75.000 | 75.000 | 75.000 | 75.000 | 75.000 | 75.000 | 60.000 | 69.606 | 69.124 | 70.588 | 71.259 |
| 75.000 | 75.000 | 75.000 | 75.000 | 50.000 | 50.000 | 50.000 | 50.000 | 75.000 | 75.000 | 75.000 | 75.000 | 75.000 | 25.000 | 75.000 | 75.000 | 75.000 | 60.000 | 69.606 | 69.124 | 70.588 | 71.259 |
| 50.000 | 75.000 | 50.000 | 75.000 | 75.000 | 75.000 | 75.000 | 75.000 | 50.000 | 50.000 | 50.000 | 50.000 | 50.000 | 50.000 | 50.000 | 50.000 | 50.000 | 40.000 | 46.404 | 46.083 | 47.059 | 47.506 |
| 50.000 | 50.000 | 50.000 | 50.000 | 75.000 | 75.000 | 75.000 | 75.000 | 50.000 | 50.000 | 50.000 | 50.000 | 50.000 | 50.000 | 50.000 | 50.000 | 50.000 | 40.000 | 46.404 | 46.083 | 47.059 | 47.506 |
| 25.000 | 25.000 | 25.000 | 25.000 | 50.000 | 50.000 | 50.000 | 50.000 | 50.000 | 50.000 | 50.000 | 50.000 | | | | | | | | | | |
| 50.000 | 50.000 | 50.000 | 50.000 | 75.000 | 75.000 | 100.000 | 100.000 | 50.000 | 50.000 | 50.000 | 50.000 | 75.000 | 75.000 | 75.000 | 75.000 | 75.000 | 60.000 | 69.606 | 69.124 | 70.588 | 71.259 |
| 75.000 | 75.000 | 75.000 | 75.000 | 75.000 | 75.000 | 75.000 | 75.000 | 75.000 | 75.000 | 75.000 | 75.000 | 75.000 | 75.000 | 75.000 | 75.000 | 75.000 | 60.000 | 69.606 | 69.124 | 94.118 | 71.259 |
| 50.000 | 50.000 | 50.000 | 50.000 | 50.000 | 50.000 | 75.000 | 75.000 | 75.000 | 75.000 | 50.000 | 75.000 | 50.000 | 50.000 | 50.000 | 50.000 | 50.000 | 40.000 | 46.404 | 46.083 | 47.059 | 47.506 |
| 50.000 | 50.000 | 50.000 | 25.000 | 75.000 | 75.000 | 75.000 | 75.000 | 50.000 | 50.000 | 50.000 | 50.000 | 25.000 | 25.000 | 25.000 | 25.000 | 25.000 | 20.000 | 23.202 | 23.041 | 23.529 | 23.753 |
| 75.000 | 100.000 | 100.000 | 75.000 | 75.000 | 75.000 | 75.000 | 75.000 | 75.000 | 75.000 | 75.000 | 75.000 | 100.000 | 100.000 | 100.000 | 100.000 | 100.000 | 80.000 | 92.807 | 92.166 | 94.118 | 95.012 |
| 25.000 | 50.000 | 50.000 | 25.000 | 75.000 | 75.000 | 75.000 | 75.000 | 50.000 | 50.000 | 50.000 | 50.000 | 25.000 | 25.000 | 25.000 | 25.000 | 25.000 | 20.000 | 23.202 | 23.041 | 23.529 | 23.753 |
| 100.000 | 75.000 | 75.000 | 75.000 | 75.000 | 75.000 | 100.000 | 100.000 | 75.000 | 75.000 | 75.000 | 100.000 | 75.000 | 75.000 | 75.000 | 75.000 | 75.000 | 60.000 | 69.606 | 69.124 | 70.588 | 71.259 |
| 50.000 | 50.000 | 50.000 | 50.000 | 75.000 | 75.000 | 50.000 | 50.000 | 75.000 | 75.000 | 75.000 | 75.000 | 50.000 | 75.000 | 50.000 | 50.000 | 50.000 | 40.000 | 46.404 | 46.083 | 47.059 | 47.506 |
| 100.000 | 100.000 | 100.000 | 100.000 | 100.000 | 100.000 | 100.000 | 100.000 | 100.000 | 100.000 | 100.000 | 100.000 | 100.000 | 75.000 | 75.000 | 75.000 | 75.000 | 60.000 | 69.606 | 69.124 | 70.588 | 71.259 |
| 50.000 | 50.000 | 50.000 | 50.000 | 75.000 | 75.000 | 75.000 | 75.000 | 75.000 | 50.000 | 75.000 | 50.000 | 75.000 | 75.000 | 75.000 | 75.000 | 75.000 | 60.000 | 69.606 | 69.124 | 70.588 | 71.259 |
| 75.000 | 75.000 | 75.000 | 50.000 | 100.000 | 100.000 | 100.000 | 100.000 | 75.000 | 75.000 | 75.000 | 75.000 | 75.000 | 75.000 | 75.000 | 75.000 | 75.000 | 60.000 | 69.606 | 69.124 | 70.588 | 71.259 |
| 25.000 | 25.000 | 25.000 | 25.000 | 75.000 | 75.000 | 75.000 | 75.000 | 50.000 | 50.000 | 50.000 | 50.000 | 50.000 | 50.000 | 50.000 | 50.000 | 50.000 | 40.000 | 46.404 | 46.083 | 47.059 | 47.506 |
| 75.000 | 75.000 | 25.000 | 50.000 | 75.000 | 75.000 | 75.000 | 75.000 | 75.000 | 75.000 | 75.000 | 75.000 | 50.000 | 50.000 | 75.000 | 50.000 | 75.000 | 40.000 | 46.404 | 46.083 | 47.059 | 47.506 |
| 25.000 | 25.000 | 25.000 | 25.000 | 75.000 | 75.000 | 50.000 | 75.000 | 25.000 | 25.000 | 25.000 | 25.000 | | | | | | | | | | |
| 75.000 | 75.000 | 75.000 | 75.000 | 75.000 | 75.000 | 75.000 | 75.000 | 100.000 | 100.000 | 100.000 | 100.000 | 75.000 | 75.000 | 75.000 | 75.000 | 75.000 | 60.000 | 69.606 | 69.124 | 70.588 | 71.259 |
| 100.000 | 100.000 | 75.000 | 100.000 | 75.000 | 75.000 | 75.000 | 75.000 | 100.000 | 100.000 | 100.000 | 100.000 | 100.000 | 100.000 | 100.000 | 100.000 | 100.000 | 80.000 | 92.807 | 92.166 | 94.118 | 95.012 |
| 100.000 | 100.000 | 100.000 | 100.000 | 100.000 | 100.000 | 100.000 | 100.000 | 100.000 | 100.000 | 100.000 | 100.000 | 100.000 | 100.000 | 100.000 | 100.000 | 100.000 | 80.000 | 92.807 | 92.166 | 94.118 | 95.012 |
| 75.000 | 75.000 | 50.000 | 50.000 | 75.000 | 75.000 | 75.000 | 75.000 | 75.000 | 75.000 | 75.000 | 75.000 | 75.000 | 75.000 | 75.000 | 75.000 | 75.000 | 60.000 | 69.606 | 69.124 | 70.588 | 71.259 |
| 100.000 | 75.000 | 75.000 | 100.000 | 100.000 | 100.000 | 100.000 | 100.000 | 100.000 | 100.000 | 100.000 | 100.000 | 100.000 | 100.000 | 100.000 | 100.000 | 100.000 | 80.000 | 92.807 | 92.166 | 94.118 | 95.012 |
| 50.000 | 50.000 | 50.000 | 50.000 | 75.000 | 75.000 | 75.000 | 75.000 | 75.000 | 75.000 | 75.000 | 75.000 | 50.000 | 50.000 | 50.000 | 75.000 | 50.000 | 60.000 | 46.404 | 46.083 | 47.059 | 47.506 |
| 100.000 | 75.000 | 50.000 | 100.000 | 75.000 | 75.000 | 75.000 | 75.000 | 50.000 | 50.000 | 50.000 | 50.000 | 75.000 | 75.000 | 75.000 | 75.000 | 75.000 | 60.000 | 69.606 | 69.124 | 70.588 | 71.259 |
| 50.000 | 50.000 | 50.000 | 75.000 | 75.000 | 75.000 | 75.000 | 75.000 | 75.000 | 75.000 | 75.000 | 75.000 | 75.000 | 75.000 | 75.000 | 75.000 | 75.000 | 60.000 | 69.606 | 69.124 | 70.588 | 71.259 |
| 75.000 | 75.000 | 75.000 | 75.000 | 100.000 | 100.000 | 100.000 | 100.000 | 75.000 | 75.000 | 75.000 | 75.000 | 100.000 | 100.000 | 100.000 | 100.000 | 75.000 | 80.000 | 92.807 | 92.166 | 94.118 | 95.012 |
| 50.000 | 50.000 | 50.000 | 50.000 | 100.000 | 100.000 | 100.000 | 100.000 | 75.000 | 75.000 | 75.000 | 75.000 | 75.000 | 75.000 | 75.000 | 75.000 | 75.000 | 60.000 | 69.606 | 69.124 | 70.588 | 71.259 |
| 100.000 | 100.000 | 100.000 | 50.000 | 100.000 | 75.000 | 100.000 | 100.000 | 100.000 | 100.000 | 100.000 | 100.000 | 75.000 | 75.000 | 50.000 | 50.000 | 75.000 | 80.000 | 69.606 | 69.124 | 70.588 | 71.259 |
| 75.000 | 50.000 | 100.000 | 75.000 | 75.000 | 75.000 | 75.000 | 75.000 | 75.000 | 75.000 | 75.000 | 75.000 | 75.000 | 75.000 | 75.000 | 75.000 | 75.000 | 60.000 | 69.606 | 69.124 | 70.588 | 71.259 |
| 100.000 | 100.000 | 100.000 | 100.000 | 100.000 | 100.000 | 100.000 | 100.000 | 100.000 | 100.000 | 100.000 | 100.000 | 100.000 | 100.000 | 100.000 | 100.000 | 100.000 | 80.000 | 92.807 | 92.166 | 94.118 | 95.012 |
| 100.000 | 100.000 | 100.000 | 100.000 | 100.000 | 100.000 | 100.000 | 100.000 | 100.000 | 100.000 | 100.000 | 100.000 | 100.000 | 100.000 | 100.000 | 100.000 | 100.000 | 80.000 | 92.807 | 92.166 | 94.118 | 95.012 |
| 100.000 | 100.000 | 100.000 | 100.000 | 100.000 | 100.000 | 100.000 | 100.000 | 50.000 | 50.000 | 50.000 | 50.000 | 75.000 | 75.000 | 75.000 | 75.000 | 75.000 | 60.000 | 69.606 | 69.124 | 70.588 | 71.259 |
| 100.000 | 100.000 | 75.000 | 100.000 | 100.000 | 100.000 | 100.000 | 100.000 | 100.000 | 100.000 | 100.000 | 100.000 | 100.000 | 100.000 | 100.000 | 100.000 | 100.000 | 80.000 | 92.807 | 92.166 | 94.118 | 95.012 |
| 75.000 | 75.000 | 75.000 | 75.000 | 100.000 | 100.000 | 100.000 | 100.000 | 100.000 | 100.000 | 100.000 | 100.000 | 100.000 | 100.000 | 100.000 | 100.000 | 100.000 | 80.000 | 92.807 | 92.166 | 94.118 | 95.012 |
| 100.000 | 100.000 | 100.000 | 100.000 | 100.000 | 100.000 | 100.000 | 100.000 | 100.000 | 100.000 | 100.000 | 100.000 | 100.000 | 100.000 | 100.000 | 100.000 | 100.000 | 80.000 | 92.807 | 92.166 | 94.118 | 95.012 |
| 100.000 | 100.000 | 100.000 | 75.000 | 100.000 | 100.000 | 75.000 | 100.000 | 100.000 | 100.000 | 100.000 | 100.000 | 75.000 | 75.000 | 75.000 | 75.000 | 75.000 | 60.000 | 69.606 | 69.124 | 70.588 | 71.259 |
| 100.000 | 100.000 | 100.000 | 100.000 | 100.000 | 100.000 | 100.000 | 100.000 | 100.000 | 100.000 | 100.000 | 100.000 | 100.000 | 75.000 | 100.000 | 100.000 | 100.000 | 80.000 | 69.606 | 92.166 | 94.118 | 71.259 |
| 75.000 | 75.000 | 75.000 | 75.000 | | | | | 100.000 | 100.000 | 100.000 | 100.000 | 75.000 | 75.000 | 75.000 | 75.000 | 75.000 | 60.000 | 69.606 | 69.124 | 70.588 | 71.259 |
| 100.000 | 100.000 | 100.000 | 100.000 | 75.000 | 75.000 | 75.000 | 75.000 | 75.000 | 75.000 | 75.000 | 75.000 | 100.000 | 100.000 | 100.000 | 100.000 | 100.000 | 100.000 | 69.606 | 69.124 | 94.118 | 95.012 |
| 100.000 | 100.000 | 100.000 | 100.000 | 100.000 | 100.000 | 100.000 | 100.000 | 100.000 | 100.000 | 100.000 | 100.000 | 100.000 | 100.000 | 100.000 | 100.000 | 100.000 | 80.000 | 92.807 | 92.166 | 94.118 | 95.012 |
| 100.000 | 100.000 | 100.000 | 50.000 | 100.000 | 100.000 | 100.000 | 75.000 | 75.000 | 75.000 | 75.000 | 75.000 | 75.000 | 50.000 | 75.000 | 75.000 | 75.000 | 60.000 | 46.404 | 69.124 | 47.059 | 71.259 |
| | | | | | | | | 50.000 | 50.000 | 50.000 | 50.000 | | | | | | | | | | |
| | | | | | | | | 25.000 | 25.000 | 25.000 | 25.000 | | | | | | | | | | |
| 100.000 | 100.000 | 100.000 | 100.000 | | | | | 75.000 | 75.000 | 75.000 | 50.000 | 75.000 | 75.000 | 75.000 | 75.000 | 75.000 | 60.000 | 69.606 | 69.124 | 70.588 | 71.259 |
| 50.000 | 50.000 | 50.000 | 50.000 | 25.000 | 25.000 | 25.000 | 25.000 | 50.000 | 50.000 | 50.000 | 50.000 | | | | | | | | | | |
| 100.000 | 100.000 | 100.000 | 100.000 | 100.000 | 100.000 | 100.000 | 100.000 | 75.000 | 75.000 | 75.000 | 75.000 | 100.000 | 100.000 | 100.000 | 100.000 | 100.000 | 80.000 | 92.807 | 92.166 | 94.118 | 95.012 |
| 75.000 | 75.000 | 75.000 | 100.000 | 100.000 | 100.000 | 100.000 | 100.000 | 100.000 | 100.000 | 75.000 | 75.000 | 75.000 | 75.000 | 75.000 | 75.000 | 75.000 | 60.000 | 69.606 | 69.124 | 70.588 | 71.259 |
| 25.000 | 25.000 | 25.000 | 25.000 | 25.000 | 25.000 | 50.000 | 50.000 | 50.000 | 50.000 | 50.000 | 50.000 | | 25.000 | | | | 20.000 | 23.202 | 23.041 | 23.529 | 23.753 |
| 50.000 | 50.000 | 50.000 | 50.000 | 25.000 | 25.000 | 25.000 | 25.000 | 25.000 | 25.000 | 25.000 | 25.000 | | | | | | | | | | |
| 75.000 | 75.000 | 50.000 | 75.000 | 100.000 | 100.000 | 75.000 | 75.000 | 75.000 | 100.000 | 75.000 | 100.000 | 25.000 | 100.000 | 75.000 | 100.000 | 100.000 | 80.000 | 92.807 | 92.166 | 94.118 | 95.012 |
| 50.000 | 50.000 | 50.000 | 50.000 | 75.000 | 75.000 | 75.000 | 75.000 | 75.000 | 75.000 | 75.000 | 75.000 | 100.000 | 100.000 | 100.000 | 100.000 | 100.000 | 80.000 | 92.807 | 92.166 | 94.118 | 95.012 |
| 50.000 | 50.000 | 25.000 | 25.000 | 50.000 | 75.000 | 50.000 | 50.000 | 50.000 | 75.000 | 75.000 | 50.000 | 50.000 | 75.000 | 50.000 | 75.000 | 50.000 | 60.000 | 69.606 | 69.124 | 70.588 | 71.259 |
| 75.000 | 75.000 | 75.000 | 75.000 | 25.000 | 25.000 | 25.000 | 25.000 | 75.000 | 75.000 | 25.000 | 25.000 | 75.000 | 75.000 | 75.000 | 75.000 | 75.000 | 60.000 | 69.606 | 69.124 | 70.588 | 71.259 |
| 50.000 | 50.000 | 25.000 | 50.000 | 75.000 | 25.000 | 25.000 | 42.250 | 50.000 | 50.000 | 75.000 | 50.000 | 50.000 | 50.000 | 50.000 | 50.000 | 25.000 | 40.000 | 46.404 | 46.083 | 47.059 | 47.506 |
| 50.000 | 50.000 | 25.000 | 25.000 | 75.000 | 75.000 | 50.000 | 75.000 | 50.000 | 50.000 | 75.000 | 75.000 | 50.000 | 25.000 | 25.000 | 25.000 | 25.000 | 20.000 | 23.202 | 23.041 | 23.529 | 23.753 |
| 50.000 | 50.000 | 50.000 | 25.000 | 50.000 | 25.000 | 50.000 | 25.000 | 50.000 | 50.000 | 50.000 | 50.000 | 50.000 | 50.000 | 50.000 | 50.000 | 50.000 | 40.000 | 46.404 | 46.083 | 47.059 | 47.506 |
| 50.500 | 50.000 | 50.000 | 50.000 | 75.000 | 75.000 | 75.000 | 75.000 | 75.000 | 50.000 | 25.000 | 25.000 | 75.000 | 100.000 | 75.000 | 75.000 | 75.000 | 80.000 | 92.807 | 92.166 | 94.118 | 95.012 |
| 25.000 | 25.000 | 50.000 | 25.000 | 75.000 | 75.000 | 50.000 | 75.000 | 50.000 | 50.000 | 50.000 | 75.000 | 75.000 | 45.537 | 25.000 | 50.000 | 75.000 | 59.400 | 64.037 | 63.594 | 64.235 | 63.895 |
| 75.000 | 75.000 | 75.000 | 50.000 | 75.000 | 75.000 | 75.000 | 75.000 | 75.000 | 50.000 | 75.000 | 75.000 | 75.000 | 75.000 | 50.000 | 50.000 | 75.000 | 60.000 | 69.606 | 69.124 | 70.588 | 71.259 |
| 75.000 | 75.000 | 75.000 | 25.000 | 25.000 | 50.000 | 25.000 | 25.000 | 75.000 | 50.000 | 68.250 | 75.000 | 50.000 | 50.033 | 50.000 | 25.000 | 50.000 | 40.000 | 46.404 | 46.083 | 23.529 | 26.841 |
| 50.000 | 25.000 | 25.000 | 25.000 | 25.000 | 25.000 | 50.000 | 25.000 | 50.000 | 50.000 | 75.000 | 75.000 | 25.000 | | 25.000 | 25.000 | | 20.000 | | | | |
| 50.000 | 25.000 | 25.000 | 50.000 | 50.000 | 25.000 | 50.000 | 50.000 | 50.000 | 50.000 | 25.000 | 50.000 | 50.000 | 75.000 | 75.000 | 75.000 | 75.000 | 60.000 | 69.606 | 69.124 | 70.588 | 71.259 |
| 75.000 | 50.000 | 50.000 | 50.000 | 75.000 | 100.000 | 25.000 | 75.000 | 100.000 | 100.000 | 100.000 | 100.000 | 100.000 | 100.000 | 100.000 | 75.000 | 100.000 | 80.000 | 92.807 | 92.166 | 94.118 | 95.012 |
| 50.000 | 50.000 | 50.000 | 50.000 | 75.000 | 50.000 | 50.000 | 50.000 | 75.000 | 75.000 | 50.000 | 25.000 | 75.000 | 75.000 | 50.000 | 75.000 | 50.000 | 60.000 | 46.404 | 69.124 | 70.588 | 71.259 |
| 25.000 | 25.000 | 50.000 | 50.000 | 50.000 | 75.000 | 75.000 | 75.000 | 50.000 | 50.000 | 50.000 | 75.000 | 25.000 | 25.000 | | | 25.000 | 60.000 | 23.202 | 23.041 | | 23.753 |
| 25.000 | 25.000 | 50.000 | 50.000 | 75.000 | 75.000 | 50.000 | 75.000 | 50.000 | 50.000 | 25.000 | 75.000 | 25.000 | | 25.000 | 25.000 | 25.000 | | | | | |
| 25.000 | 25.000 | 25.000 | 25.000 | 75.000 | 75.000 | 50.000 | 75.000 | 25.000 | 50.000 | 50.000 | 50.000 | 25.000 | 25.000 | 25.000 | 25.000 | | 20.000 | 23.202 | 23.041 | 47.059 | 23.753 |
| 25.000 | 25.000 | 25.000 | 75.000 | 75.000 | 100.000 | 50.000 | 50.000 | 50.000 | 50.000 | 50.000 | 50.000 | | | | | | | | | | |
| 50.000 | 50.000 | 50.000 | 50.000 | 75.000 | 75.000 | 75.000 | 25.000 | 50.000 | 50.000 | 50.000 | 50.000 | 50.000 | 50.000 | 25.000 | 50.000 | 50.000 | 40.000 | 46.404 | 46.083 | 47.059 | 47.506 |
| | | | | 75.000 | 75.000 | 75.000 | 75.000 | 25.000 | 25.000 | 25.000 | 25.000 | | | | | | | | | | |
| 25.000 | 25.000 | 25.000 | 25.000 | 75.000 | 75.000 | 75.000 | 75.000 | 25.000 | 25.000 | 25.000 | 25.000 | | | | | | | | | | |
| 25.000 | 25.000 | 25.000 | 25.000 | 75.000 | 100.000 | 75.000 | 75.000 | 50.000 | 50.000 | 50.000 | 50.000 | 25.000 | 25.000 | 25.000 | 25.000 | 25.000 | 20.000 | 23.202 | 23.041 | 23.529 | 23.753 |
| 25.000 | 50.000 | 25.000 | 25.000 | 75.000 | 75.000 | 100.000 | 75.000 | 50.000 | 50.000 | 75.000 | 50.000 | 25.000 | 25.000 | | | 50.000 | 20.000 | 23.202 | 23.041 | 23.529 | 23.753 |
| 50.000 | 50.000 | 75.000 | 25.000 | 75.000 | 50.000 | 75.000 | 50.000 | 50.000 | 50.000 | 50.000 | 50.000 | 50.000 | 50.000 | 50.000 | 25.000 | 50.000 | 60.000 | 46.404 | 46.083 | 70.588 | 47.506 |
| 50.000 | 50.000 | 50.000 | 50.000 | 100.000 | 100.000 | 100.000 | 100.000 | 75.000 | 75.000 | 75.000 | 75.000 | 100.000 | 100.000 | 100.000 | 100.000 | 100.000 | 80.000 | 92.807 | 92.166 | 94.118 | 95.012 |
| 75.000 | 75.000 | 75.000 | 75.000 | 25.000 | 25.000 | 25.000 | 25.000 | 50.000 | 50.000 | 50.000 | 50.000 | 50.000 | 50.000 | 50.000 | 50.000 | 50.000 | 40.000 | 46.404 | 46.083 | 47.059 | 47.506 |
| 75.000 | 75.000 | 75.000 | 75.000 | 50.000 | 50.000 | 50.000 | 50.000 | 75.000 | 75.000 | 75.000 | 75.000 | 50.000 | 50.000 | 50.000 | 50.000 | 50.000 | 40.000 | 69.606 | 69.124 | 47.059 | 47.506 |
| 50.000 | 50.000 | 50.000 | 50.000 | 50.000 | 75.000 | 75.000 | 75.000 | 50.000 | 50.000 | 50.000 | 75.000 | 25.000 | 25.000 | 25.000 | 25.000 | 25.000 | 20.000 | 23.202 | 23.041 | | 23.753 |
| 75.000 | 75.000 | 75.000 | 75.000 | 75.000 | 75.000 | 75.000 | 75.000 | 50.000 | 50.000 | 50.000 | 50.000 | 50.000 | 50.000 | 25.000 | 50.000 | 50.000 | 60.000 | 46.404 | 46.083 | 47.059 | 47.506 |
| 50.000 | 50.000 | 50.000 | 50.000 | 75.000 | 75.000 | 75.000 | 75.000 | 75.000 | 75.000 | 75.000 | 75.000 | 50.000 | 75.000 | 50.000 | 75.000 | 75.000 | 60.000 | 69.606 | 69.124 | 70.588 | 71.259 |
| 50.000 | 50.000 | 50.000 | 50.000 | 75.000 | 75.000 | 75.000 | 75.000 | 50.000 | 50.000 | 50.000 | 50.000 | 50.000 | 50.000 | 50.000 | 50.000 | 50.000 | 40.000 | 46.404 | 46.083 | 47.059 | 47.506 |
| 25.000 | 25.000 | 50.000 | 50.000 | 75.000 | 75.000 | 75.000 | 75.000 | 50.000 | 50.000 | 50.000 | 50.000 | 50.000 | | 50.000 | 50.000 | 25.000 | | | | | |
| 75.000 | 75.000 | 50.000 | 75.000 | 50.000 | 100.000 | 100.000 | 100.000 | 100.000 | 50.000 | 100.000 | 100.000 | 75.000 | 100.000 | 100.000 | 75.000 | 75.000 | 80.000 | 92.807 | 92.166 | 94.118 | 95.012 |
| 75.000 | 75.000 | 75.000 | 75.000 | 75.000 | 75.000 | 75.000 | 75.000 | 75.000 | 75.000 | 75.000 | 75.000 | 75.000 | 75.000 | 75.000 | 75.000 | 50.000 | 80.000 | 69.606 | 69.124 | 70.588 | 71.259 |
| 75.000 | 75.000 | 100.000 | 75.000 | 75.000 | 75.000 | 75.000 | 75.000 | 75.000 | 75.000 | 75.000 | 75.000 | 75.000 | 100.000 | 75.000 | 75.000 | 50.000 | 80.000 | 69.606 | 92.166 | 94.118 | 95.012 |
| 25.000 | 25.000 | 25.000 | 25.000 | 75.000 | 75.000 | 50.000 | 75.000 | 25.000 | 25.000 | 25.000 | 25.000 | 25.000 | 25.000 | 25.000 | 25.000 | 25.000 | 20.000 | 23.202 | 23.041 | 47.059 | 23.753 |
| 50.000 | 50.000 | 50.000 | 50.000 | 75.000 | 75.000 | 75.000 | 75.000 | 50.000 | 50.000 | 50.000 | 50.000 | 25.000 | 25.000 | 25.000 | 25.000 | 25.000 | 60.000 | 46.404 | 23.041 | 23.529 | 23.753 |
| 75.000 | 75.000 | 75.000 | 50.000 | 100.000 | 100.000 | 75.000 | 75.000 | 100.000 | 100.000 | 100.000 | 100.000 | 75.000 | 100.000 | 100.000 | 75.000 | 75.000 | 80.000 | 92.807 | 92.166 | 94.118 | 95.012 |
| 50.000 | 50.000 | 50.000 | 50.000 | 75.000 | 75.000 | 100.000 | 50.000 | 50.000 | 50.000 | 50.000 | 50.000 | 50.000 | 50.000 | 50.000 | 50.000 | 50.000 | 40.000 | 46.404 | 46.083 | 47.059 | 47.506 |
| 100.000 | 100.000 | 100.000 | 75.000 | 100.000 | 100.000 | 100.000 | 100.000 | 75.000 | 75.000 | 75.000 | 75.000 | 100.000 | 75.000 | 100.000 | 100.000 | 100.000 | 80.000 | 69.606 | 92.166 | 94.118 | 71.259 |
| 75.000 | 75.000 | 75.000 | 50.000 | 75.000 | 75.000 | 100.000 | 75.000 | 50.000 | 50.000 | 50.000 | 50.000 | 75.000 | 75.000 | 75.000 | 100.000 | 75.000 | 60.000 | 69.606 | 69.124 | 70.588 | 71.259 |
| 75.000 | 75.000 | 75.000 | 50.000 | 75.000 | 75.000 | 75.000 | 50.000 | 100.000 | 75.000 | 75.000 | 75.000 | 75.000 | 75.000 | 100.000 | 100.000 | 75.000 | 60.000 | 69.606 | 69.124 | 70.588 | 71.259 |
| 75.000 | 75.000 | 75.000 | 75.000 | 100.000 | 100.000 | 50.000 | 75.000 | 50.000 | 50.000 | 50.000 | 50.000 | 75.000 | 25.000 | 75.000 | 75.000 | 50.000 | 60.000 | 69.606 | 69.124 | 47.059 | 23.753 |
| 25.000 | 25.000 | 25.000 | 25.000 | 75.000 | 75.000 | 75.000 | 75.000 | 50.000 | 50.000 | 50.000 | 50.000 | | | | | | | | | | |
| 75.000 | 75.000 | 75.000 | 50.000 | 25.000 | 25.000 | 25.000 | 25.000 | 50.000 | 50.000 | 50.000 | 50.000 | 50.000 | 50.000 | 50.000 | 50.000 | 25.000 | 40.000 | 46.404 | 46.083 | 47.059 | 47.506 |
| 75.000 | 75.000 | 25.000 | 75.000 | 100.000 | 75.000 | 50.000 | 75.000 | 75.000 | 75.000 | 50.000 | 75.000 | 75.000 | 50.000 | 75.000 | 75.000 | 25.000 | 40.000 | 46.404 | 46.083 | 47.059 | 47.506 |
| 100.000 | 100.000 | 75.000 | 75.000 | 100.000 | 100.000 | 75.000 | 100.000 | 100.000 | 100.000 | 100.000 | 100.000 | 100.000 | 100.000 | 100.000 | 100.000 | 100.000 | 80.000 | 92.807 | 92.166 | 94.118 | 95.012 |
| 75.000 | 75.000 | 50.000 | 75.000 | 50.000 | 50.000 | 75.000 | 75.000 | 75.000 | 100.000 | 100.000 | 100.000 | 75.000 | 75.000 | 75.000 | 75.000 | 75.000 | 60.000 | 69.606 | 69.124 | 70.588 | 71.259 |
| 75.000 | 75.000 | 75.000 | 75.000 | 50.000 | 50.000 | 50.000 | 50.000 | 25.000 | 25.000 | 25.000 | 25.000 | 50.000 | 50.000 | 50.000 | 50.000 | 50.000 | 40.000 | 46.404 | 46.083 | 47.059 | 47.506 |
| 50.000 | 50.000 | 50.000 | 50.000 | | | | | | | | | | | | | | | | | | |
| 50.000 | 50.000 | 50.000 | 50.000 | 75.000 | 75.000 | 100.000 | 75.000 | 75.000 | 75.000 | 75.000 | 100.000 | 75.000 | 75.000 | 75.000 | 75.000 | 75.000 | 60.000 | 69.606 | 69.124 | 70.588 | 71.259 |
| 25.000 | 75.000 | 50.000 | 50.000 | 75.000 | 100.000 | 75.000 | 75.000 | 50.000 | 50.000 | 50.000 | 50.000 | 25.000 | 25.000 | | 25.000 | 25.000 | 60.000 | 46.404 | 69.124 | 47.059 | 23.753 |
| 50.000 | 75.000 | 75.000 | 75.000 | 75.000 | 100.000 | 100.000 | 75.000 | 50.000 | 50.000 | 50.000 | 50.000 | 75.000 | 75.000 | 100.000 | 75.000 | 75.000 | 60.000 | 69.606 | 69.124 | 70.588 | 71.259 |
| 75.000 | 75.000 | 50.000 | 75.000 | 100.000 | 100.000 | 75.000 | 75.000 | 75.000 | 75.000 | 75.000 | 75.000 | 75.000 | 50.000 | 75.000 | 75.000 | 50.000 | 60.000 | 69.606 | 69.124 | 70.588 | 47.506 |
| 25.000 | 25.000 | 25.000 | 25.000 | 100.000 | 75.000 | 75.000 | 75.000 | 50.000 | 50.000 | 50.000 | 50.000 | | | | | 25.000 | | | | | |
| 50.000 | 50.000 | 50.000 | 25.000 | 25.000 | 25.000 | 25.000 | 25.000 | 25.000 | 25.000 | 25.000 | 25.000 | 50.000 | 50.000 | 50.000 | 50.000 | 50.000 | 40.000 | 46.404 | 46.083 | 47.059 | 47.506 |
| 50.000 | 50.000 | 50.000 | 50.000 | 75.000 | 75.000 | 75.000 | 75.000 | 50.000 | 50.000 | 50.000 | 50.000 | 75.000 | 75.000 | 75.000 | 75.000 | 75.000 | 60.000 | 69.606 | 69.124 | 70.588 | 71.259 |
| 25.000 | 25.000 | 25.000 | 25.000 | | | | | | | | | | | | | | | | | | |
| 50.000 | 50.000 | 25.000 | 50.000 | 50.000 | 25.000 | 50.000 | 50.000 | 75.000 | 75.000 | 75.000 | 75.000 | 25.000 | 50.000 | 25.000 | 25.000 | 50.000 | 20.000 | 23.202 | 23.041 | 47.059 | 47.506 |
| 50.000 | 25.000 | 50.000 | 50.000 | 75.000 | 75.000 | 75.000 | 100.000 | 75.000 | 75.000 | 50.000 | 50.000 | 50.000 | 50.000 | 50.000 | 50.000 | 50.000 | 40.000 | 46.404 | 46.083 | 47.059 | 47.506 |
| 75.000 | 75.000 | 75.000 | 75.000 | 25.000 | 25.000 | 25.000 | 25.000 | 75.000 | 75.000 | 75.000 | 75.000 | 75.000 | 75.000 | 75.000 | 75.000 | 75.000 | 60.000 | 69.606 | 69.124 | 70.588 | 71.259 |
| 75.000 | 75.000 | 50.000 | 75.000 | 25.000 | 50.000 | 50.000 | 50.000 | 75.000 | 100.000 | 75.000 | 100.000 | 100.000 | 25.000 | 100.000 | 100.000 | 100.000 | 80.000 | 69.606 | 69.124 | 23.529 | 23.753 |
| 50.000 | 75.000 | 75.000 | 75.000 | 50.000 | 50.000 | 50.000 | 50.000 | 25.000 | 25.000 | 25.000 | 25.000 | 50.000 | 50.000 | 75.000 | 75.000 | 25.000 | 40.000 | 46.404 | 46.083 | 47.059 | 47.506 |
| 50.000 | 50.000 | 50.000 | 50.000 | | | | | 25.000 | 25.000 | 25.000 | 25.000 | | | | | | | | | | |
| 75.000 | 50.000 | 50.000 | 50.000 | 75.000 | 75.000 | 100.000 | 75.000 | 75.000 | 75.000 | 75.000 | 75.000 | 50.000 | 50.000 | 50.000 | 50.000 | 50.000 | 40.000 | 46.404 | 46.083 | 47.059 | 47.506 |
| 75.000 | 75.000 | 75.000 | 75.000 | 75.000 | 100.000 | 75.000 | 75.000 | 50.000 | 50.000 | 50.000 | 50.000 | 75.000 | 75.000 | 75.000 | 75.000 | 75.000 | 60.000 | 69.606 | 69.124 | 70.588 | 71.259 |
| 100.000 | 100.000 | 100.000 | 100.000 | 100.000 | 100.000 | 100.000 | 100.000 | 75.000 | 75.000 | 75.000 | 75.000 | 75.000 | 75.000 | 75.000 | 75.000 | 75.000 | 80.000 | 69.606 | 69.124 | 70.588 | 71.259 |
| 25.000 | 25.000 | 25.000 | 25.000 | 100.000 | 75.000 | 75.000 | 75.000 | 50.000 | 50.000 | 50.000 | 50.000 | | | | | | | | | | |
| 75.000 | 75.000 | 75.000 | 75.000 | 75.000 | 75.000 | 100.000 | 100.000 | 50.000 | 50.000 | 50.000 | 50.000 | 75.000 | 75.000 | 75.000 | 75.000 | 75.000 | 80.000 | 69.606 | 69.124 | 70.588 | 71.259 |
| 25.000 | 25.000 | 50.000 | 25.000 | 25.000 | 25.000 | 25.000 | 25.000 | 25.000 | 25.000 | 25.000 | 25.000 | | | | | | | | | | |
| | | | | 25.000 | 25.000 | 25.000 | 25.000 | 25.000 | 25.000 | 25.000 | 25.000 | | | | | | | | | | |
| 50.000 | 50.000 | 25.000 | 25.000 | 75.000 | 75.000 | 75.000 | 75.000 | 50.000 | 50.000 | 75.000 | 75.000 | 25.000 | 25.000 | 25.000 | 25.000 | 25.000 | 40.000 | 23.202 | 23.041 | 23.529 | 23.753 |
| 25.000 | 25.000 | 25.000 | 25.000 | 25.000 | 25.000 | 25.000 | 25.000 | 25.000 | 25.000 | 25.000 | 25.000 | | 50.000 | | | | 60.000 | 23.202 | 23.041 | 70.588 | 47.506 |
| 50.000 | 50.000 | 50.000 | 50.000 | 75.000 | 75.000 | 75.000 | 75.000 | 50.000 | 50.000 | 50.000 | 50.000 | 50.000 | 75.000 | 75.000 | 75.000 | 75.000 | 60.000 | 69.606 | 69.124 | 70.588 | 71.259 |
| 50.000 | 50.000 | 50.000 | 50.000 | | | | | | | | | | | | | | | | | | |
| 50.000 | 50.000 | 50.000 | 50.000 | 25.000 | 25.000 | 25.000 | 25.000 | 25.000 | 25.000 | 25.000 | 25.000 | | | | | | | | | | |
| 50.000 | 50.000 | 25.000 | 50.000 | 50.000 | 25.000 | 50.000 | 50.000 | 75.000 | 75.000 | 75.000 | 75.000 | 25.000 | 25.000 | 25.000 | 25.000 | 25.000 | 20.000 | 23.202 | 23.041 | 23.529 | 23.753 |
| 50.000 | 25.000 | 25.000 | 50.000 | 75.000 | 75.000 | 75.000 | 100.000 | 75.000 | 75.000 | 75.000 | 75.000 | 50.000 | 50.000 | 50.000 | 50.000 | 50.000 | 40.000 | 46.404 | 46.083 | 47.059 | 47.506 |
| 25.000 | 25.000 | 25.000 | 25.000 | | | | | 25.000 | 25.000 | 25.000 | 25.000 | | | | | | | | | | |
| disc_1 | disc_2 | disc_3 | disc_4 | exp_1 | exp_2 | exp_3 | exp_4 | perf_1 | perf_2 | perf_3 | perf_4 | sat_1 | sat_10 | sat_2 | sat_3 | sat_4 | sat_5 | sat_6 | sat_7 | sat_8 | sat_9 |
|---|
| 50.000 | 75.000 | 75.000 | 50.000 | 50.000 | 75.000 | 75.000 | 25.000 | 75.000 | 50.000 | 50.000 | 75.000 | 75.000 | 100.000 | 75.000 | 75.000 | 100.000 | 80.000 | 92.807 | 92.166 | 94.118 | 95.012 |
| 75.000 | 75.000 | 50.000 | 75.000 | 25.000 | 50.000 | 75.000 | 75.000 | 75.000 | 100.000 | 100.000 | 100.000 | 75.000 | 100.000 | 100.000 | 100.000 | 100.000 | 80.000 | 92.807 | 92.166 | 94.118 | 95.012 |
| 50.000 | 50.000 | 50.000 | 50.000 | 75.000 | 75.000 | 75.000 | 75.000 | 75.000 | 75.000 | 75.000 | 75.000 | 75.000 | 100.000 | 75.000 | 75.000 | 75.000 | 60.000 | 92.807 | 69.124 | 94.118 | 95.012 |
| 50.000 | 25.000 | 50.000 | | 75.000 | 75.000 | 50.000 | 50.000 | 50.000 | 25.000 | 25.000 | 50.000 | 75.000 | 25.000 | 25.000 | 75.000 | 25.000 | 60.000 | 46.404 | 23.041 | 23.529 | 23.753 |
| 75.000 | 50.000 | 75.000 | 75.000 | 75.000 | 75.000 | 75.000 | 75.000 | 75.000 | 75.000 | 75.000 | 75.000 | 75.000 | 75.000 | 84.500 | 87.750 | 77.500 | 80.000 | 69.606 | 69.124 | 70.588 | 71.259 |
| 25.000 | 25.000 | 50.000 | 25.000 | 50.000 | 25.000 | 75.000 | 75.000 | 50.000 | 50.000 | 50.000 | 50.000 | 25.000 | 50.000 | 25.000 | 25.000 | 25.000 | 40.000 | 46.404 | 46.083 | 47.059 | 47.506 |
| 50.000 | 50.000 | 50.000 | 50.000 | 100.000 | 75.000 | 75.000 | 25.000 | 75.000 | 50.000 | 75.000 | 50.000 | 75.000 | 75.000 | 75.000 | 50.000 | 100.000 | 80.000 | 69.606 | 69.124 | 70.588 | 71.259 |
| 50.000 | 50.000 | 50.000 | 50.000 | 50.000 | | | 25.000 | 75.000 | 75.000 | 50.000 | 75.000 | 50.000 | 75.000 | 75.000 | 50.000 | 75.000 | 60.000 | 69.606 | 69.124 | 70.588 | 71.259 |
| 50.000 | 75.000 | 100.000 | 75.000 | | | | 25.000 | 100.000 | 75.000 | 50.000 | 75.000 | 75.000 | 35.812 | 75.000 | 75.000 | 50.000 | 60.000 | 69.606 | 69.124 | 70.588 | 69.359 |
| 50.000 | 25.000 | 25.000 | 50.000 | 75.000 | 75.000 | 75.000 | 100.000 | 75.000 | 75.000 | 50.000 | 50.000 | 75.000 | 100.000 | 75.000 | 75.000 | 75.000 | 80.000 | 92.807 | 92.166 | 94.118 | 95.012 |
| 75.000 | 75.000 | 75.000 | 75.000 | 50.000 | 50.000 | 50.000 | 50.000 | 75.000 | 75.000 | 75.000 | 75.000 | 75.000 | 50.000 | 75.000 | 75.000 | 75.000 | 60.000 | 69.606 | 69.124 | 47.059 | 47.506 |
| 75.000 | 100.000 | 100.000 | 75.000 | 75.000 | 75.000 | 75.000 | 75.000 | 75.000 | 75.000 | 75.000 | 75.000 | 100.000 | 100.000 | 100.000 | 100.000 | 100.000 | 80.000 | 92.807 | 92.166 | 94.118 | 95.012 |
| 25.000 | 50.000 | 50.000 | 25.000 | 75.000 | 75.000 | 50.000 | 75.000 | 50.000 | 50.000 | 50.000 | 50.000 | | | 25.000 | 25.000 | 50.000 | 20.000 | | | | |
| | | | | 25.000 | | | | 100.000 | 100.000 | 25.000 | 50.000 | | | | | | | | | | |
| 50.000 | 50.000 | 47.750 | 50.000 | 75.000 | 75.000 | 75.000 | 75.000 | 50.000 | 50.000 | 75.000 | 75.000 | 50.000 | 75.000 | 25.000 | 25.000 | 50.000 | 60.000 | 69.606 | 46.083 | 63.765 | 71.259 |
| 50.000 | 75.000 | 100.000 | 50.000 | | 75.000 | 50.000 | 25.000 | 50.000 | 50.000 | 75.000 | 82.000 | 25.000 | 55.707 | 25.000 | 50.000 | 50.000 | 26.600 | 27.842 | 27.189 | 28.471 | 28.029 |
| 25.000 | 25.000 | 25.000 | 25.000 | 50.000 | 100.000 | 25.000 | 100.000 | 25.000 | 50.000 | 100.000 | 100.000 | 50.000 | | | | 75.000 | 20.000 | 69.606 | 23.041 | 23.529 | |
| 50.000 | 75.000 | 75.000 | 50.000 | 25.000 | 50.000 | 50.000 | 50.000 | 25.000 | 50.000 | 75.000 | 75.000 | 75.000 | 75.000 | 50.000 | 75.000 | 50.000 | 60.000 | 23.202 | 46.083 | 70.588 | 71.259 |
| 25.000 | 25.000 | 25.000 | 25.000 | 25.000 | | 25.000 | 25.000 | 25.000 | 25.000 | | 25.000 | 25.000 | | | | | | | | | |
| 25.000 | 25.000 | 25.000 | 50.000 | 25.000 | 25.000 | 25.250 | 25.000 | 50.000 | 50.000 | 25.000 | 25.000 | 25.000 | 25.000 | 25.000 | | 25.000 | 20.000 | 23.202 | 23.041 | 23.529 | 23.753 |
| | | | 50.000 | | | | | | | | | | | | | | | | | | |
| 25.000 | 25.000 | 25.000 | 25.000 | | | | | 25.000 | 25.000 | 25.000 | 25.000 | | | | | | | | | | |
| | | | | | | | | | | | | | | | | | | | | | |
| 25.000 | 25.000 | 25.000 | 50.000 | | | | | 25.000 | 25.000 | | | | | | | | | | | | |
| | | | 50.000 | | | | | | | 25.000 | 25.000 | | | | | | | | | | |
| | | | 50.000 | | | | | 25.000 | 50.000 | 25.000 | 25.000 | | | | | | | | | | |
| | | | | | | | | 25.000 | 25.000 | 25.000 | 25.000 | | | | | | | | | | |
| | | | 25.000 | | | | | 25.000 | 25.000 | 25.000 | 25.000 | | | | | | | | | | |
| | | | 25.000 | | | | | 25.000 | 25.000 | 25.000 | 25.000 | | | | | | | | | | |
| 25.000 | 25.000 | 25.000 | 50.000 | 25.000 | 25.000 | 25.000 | 25.000 | 50.000 | 25.000 | 25.000 | 25.000 | | | | | | | | | | |
| 25.000 | 25.000 | 25.000 | 25.000 | 50.000 | 50.000 | 50.000 | 50.000 | 25.000 | 25.000 | 50.000 | 50.000 | | | | | | | | | | |
| 50.000 | 50.000 | 50.000 | 50.000 | 50.000 | 50.000 | 50.000 | 50.000 | 50.000 | 50.000 | 50.000 | 50.000 | 50.000 | 50.000 | 50.000 | 50.000 | 50.000 | 40.000 | 46.404 | 46.083 | 47.059 | 47.506 |
| 50.000 | 50.000 | 50.000 | 75.000 | 50.000 | 50.000 | 50.000 | 50.000 | 50.000 | 50.000 | 50.000 | 25.000 | 25.000 | 25.000 | 25.000 | 25.000 | 25.000 | 20.000 | 23.202 | 23.041 | 23.529 | 23.753 |
| 75.000 | 75.000 | 50.000 | 50.000 | 50.000 | 50.000 | 50.000 | 50.000 | 25.000 | 25.000 | 25.000 | 25.000 | | | | | | | | | | |
| 50.000 | 50.000 | 50.000 | 50.000 | 50.000 | 50.000 | 50.000 | 50.000 | 25.000 | 25.000 | 50.000 | 50.000 | 25.000 | 25.000 | 25.000 | 25.000 | 25.000 | 20.000 | 23.202 | 23.041 | 23.529 | 23.753 |
| 50.000 | 50.000 | 50.000 | 50.000 | 50.000 | 50.000 | 50.000 | 50.000 | 50.000 | 50.000 | 25.000 | 25.000 | 25.000 | 50.000 | 25.000 | 25.000 | 25.000 | 20.000 | 23.202 | 23.041 | 23.529 | 23.753 |
| 25.000 | 25.000 | 25.000 | 25.000 | 50.000 | 50.000 | 50.000 | 50.000 | | | 25.000 | 25.000 | | | | | | | | | | |
| 50.000 | 50.000 | 50.000 | 25.000 | 75.000 | 75.000 | 75.000 | 75.000 | 50.000 | 50.000 | 50.000 | 50.000 | 25.000 | 25.000 | 25.000 | 25.000 | 25.000 | 20.000 | 23.202 | 23.041 | 23.529 | 23.753 |
| 50.000 | 25.000 | 25.000 | 50.000 | 50.000 | 50.000 | 50.000 | 50.000 | 25.000 | 25.000 | 25.000 | 25.000 | | | | | | | | | | |
| 75.000 | 50.000 | 25.000 | 50.000 | 50.000 | 50.000 | 50.000 | 50.000 | 25.000 | 25.000 | 75.000 | 25.000 | 25.000 | 25.000 | 50.000 | 50.000 | 50.000 | 40.000 | 46.404 | 46.083 | 47.059 | 47.506 |
| 25.000 | 25.000 | 25.000 | 25.000 | 50.000 | 50.000 | 50.000 | 50.000 | 25.000 | 25.000 | | | | | | | | | | | | |
| 25.000 | 25.000 | 25.000 | 25.000 | 50.000 | 50.000 | 50.000 | 50.000 | 50.000 | 50.000 | 50.000 | 50.000 | | | | | | | | | | |
| 75.000 | 75.000 | 75.000 | 75.000 | 100.000 | 100.000 | 100.000 | 100.000 | 100.000 | 100.000 | 100.000 | 100.000 | 100.000 | 50.000 | 100.000 | 100.000 | 100.000 | 80.000 | 92.807 | 92.166 | 70.588 | 71.259 |
| 25.000 | 25.000 | 25.000 | 50.000 | 50.000 | 50.000 | 50.000 | 50.000 | 25.000 | 25.000 | 25.000 | 25.000 | | | | | | | | | | |
| 75.000 | 75.000 | 75.000 | 75.000 | 75.000 | 75.000 | 75.000 | 75.000 | 50.000 | 75.000 | 75.000 | 75.000 | 75.000 | 75.000 | 75.000 | 75.000 | 75.000 | 60.000 | 69.606 | 69.124 | 70.588 | 71.259 |
| 25.000 | 25.000 | 50.000 | | 50.000 | 50.000 | 50.000 | 50.000 | 50.000 | 25.000 | 25.000 | 50.000 | | | | | | | | | | |
| 75.000 | 75.000 | 50.000 | 50.000 | 75.000 | 75.000 | 75.000 | 75.000 | 75.000 | 75.000 | 50.000 | 50.000 | 50.000 | 50.000 | 50.000 | 50.000 | 25.000 | 40.000 | 46.404 | 46.083 | 70.588 | 47.506 |
| 50.000 | 50.000 | 50.000 | 50.000 | 75.000 | 75.000 | 75.000 | 75.000 | 75.000 | 75.000 | 50.000 | 50.000 | 50.000 | 50.000 | 50.000 | 50.000 | 50.000 | 40.000 | 46.404 | 46.083 | 47.059 | 47.506 |
| 50.000 | 50.000 | 50.000 | 50.000 | 75.000 | 75.000 | 75.000 | 75.000 | 75.000 | 75.000 | 75.000 | 75.000 | 50.000 | 50.000 | 50.000 | 50.000 | 50.000 | 40.000 | 46.404 | 46.083 | 47.059 | 47.506 |
| | | | 50.000 | | | | | 25.000 | 25.000 | 25.000 | 25.000 | | | | | | | | | | |
| 50.000 | 25.000 | 50.000 | | 75.000 | 75.000 | 50.000 | 50.000 | 50.000 | 25.000 | 25.000 | 50.000 | 50.000 | 25.000 | 25.000 | 50.000 | 25.000 | 60.000 | 46.404 | 23.041 | 23.529 | 23.753 |
| 25.000 | 25.000 | 50.000 | 50.000 | 75.000 | 75.000 | 75.000 | 75.000 | 75.000 | 75.000 | 50.000 | 50.000 | 50.000 | 50.000 | 50.000 | 50.000 | 25.000 | 40.000 | 46.404 | 46.083 | 47.059 | 47.506 |
| 75.000 | 75.000 | 50.000 | 75.000 | 100.000 | 100.000 | 75.000 | 75.000 | 75.000 | 100.000 | 75.000 | 100.000 | 50.000 | 50.000 | 50.000 | 50.000 | 50.000 | 40.000 | 46.404 | 46.083 | 47.059 | 47.506 |
| 75.000 | 75.000 | 75.000 | 75.000 | 100.000 | 100.000 | 100.000 | 100.000 | 100.000 | 100.000 | 100.000 | 100.000 | 75.000 | 75.000 | 75.000 | 75.000 | 75.000 | 60.000 | 69.606 | 69.124 | 70.588 | 71.259 |
| 50.000 | 50.000 | 25.000 | 25.000 | 75.000 | 75.000 | 50.000 | 50.000 | 50.000 | 50.000 | 75.000 | 75.000 | 50.000 | 25.000 | 25.000 | 25.000 | 25.000 | 20.000 | 23.202 | 23.041 | 23.529 | 23.753 |
| 25.000 | 25.000 | 25.000 | 25.000 | 75.000 | 75.000 | 75.000 | 75.000 | 25.000 | 25.000 | 25.000 | 25.000 | | | | | | | | | | |
| 25.000 | 25.000 | 25.000 | 25.000 | 100.000 | 100.000 | 100.000 | 100.000 | 25.000 | 25.000 | 25.000 | 25.000 | 50.000 | 50.000 | 50.000 | 50.000 | 50.000 | 40.000 | 46.404 | 46.083 | 47.059 | 47.506 |
| | | | | | | | | 50.000 | 50.000 | 50.000 | 50.000 | | | | | | | | | | |
| 50.000 | 50.000 | 25.000 | 50.000 | 50.000 | 50.000 | 50.000 | 50.000 | 50.000 | 50.000 | 25.000 | 50.000 | 25.000 | 50.000 | 25.000 | 25.000 | | 20.000 | 23.202 | 23.041 | 23.529 | 23.753 |
| 50.000 | 25.000 | 25.000 | 50.000 | 75.000 | 75.000 | 75.000 | 100.000 | 75.000 | 75.000 | 50.000 | 50.000 | 50.000 | 50.000 | 50.000 | 50.000 | 50.000 | 40.000 | 46.404 | 46.083 | 70.588 | 47.506 |
| 50.000 | 50.000 | 50.000 | 50.000 | 50.000 | 50.000 | 50.000 | 50.000 | 75.000 | 75.000 | 50.000 | 50.000 | 50.000 | 50.000 | 50.000 | 50.000 | 50.000 | 40.000 | 46.404 | 46.083 | 47.059 | 47.506 |
| 75.000 | 75.000 | 75.000 | 50.000 | 75.000 | 75.000 | 75.000 | 75.000 | 75.000 | 75.000 | 75.000 | 75.000 | 50.000 | 50.000 | 50.000 | 50.000 | 50.000 | 60.000 | 46.404 | 46.083 | 47.059 | 47.506 |
| 25.000 | 50.000 | 50.000 | 25.000 | 75.000 | 75.000 | 75.000 | 75.000 | 50.000 | 50.000 | 50.000 | 50.000 | 25.000 | | 25.000 | 25.000 | 25.000 | 20.000 | | | | |
| 50.000 | 50.000 | 50.000 | 50.000 | 75.000 | 75.000 | 75.000 | 75.000 | 50.000 | 50.000 | 75.000 | 75.000 | 50.000 | 50.000 | 25.000 | 25.000 | 50.000 | 40.000 | 69.606 | 46.083 | 47.059 | 47.506 |
| 75.000 | 75.000 | 100.000 | 75.000 | 75.000 | 75.000 | 25.000 | 25.000 | 50.000 | 75.000 | 75.000 | 75.000 | 75.000 | 75.000 | 75.000 | 50.000 | 75.000 | 60.000 | 69.606 | 69.124 | 70.588 | 71.259 |
| 50.000 | 50.000 | 50.000 | | 25.000 | 25.000 | 25.000 | 25.000 | 50.000 | 50.000 | 50.000 | 50.000 | 25.000 | 25.000 | 25.000 | 25.000 | 25.000 | 20.000 | 23.202 | 23.041 | 23.529 | 23.753 |
| 25.000 | 25.000 | 25.000 | 25.000 | 75.000 | 75.000 | 75.000 | 75.000 | 25.000 | 50.000 | 100.000 | 100.000 | 25.000 | | | | 25.000 | 20.000 | 69.606 | 23.041 | 23.529 | |
| 75.000 | 75.000 | 75.000 | 50.000 | 50.000 | 50.000 | 50.000 | 50.000 | 75.000 | 75.000 | 75.000 | 75.000 | 75.000 | 75.000 | 75.000 | 75.000 | 75.000 | 60.000 | 23.202 | 46.083 | 70.588 | 71.259 |
| 25.000 | 25.000 | 25.000 | 50.000 | 25.000 | 25.000 | 25.000 | 25.000 | 25.000 | 25.000 | | 25.000 | | | | | | | | | | |
| 25.000 | 25.000 | 25.000 | 50.000 | 25.000 | 25.000 | 25.000 | 25.000 | 75.000 | 75.000 | 25.000 | 25.000 | | | | | | | | | | |
| 25.000 | 25.000 | 25.000 | 25.000 | | | | | 25.000 | 25.000 | | 25.000 | | | | | | | | | | |
| 75.000 | 75.000 | 75.000 | 75.000 | 50.000 | 50.000 | | 25.000 | 75.000 | 75.000 | 50.000 | 75.000 | | | | | | | | | | |
| 75.000 | 75.000 | 75.000 | 25.000 | 25.000 | 25.000 | 50.000 | 25.000 | 50.000 | 50.000 | 75.000 | 75.000 | 25.000 | 25.000 | 25.000 | 25.000 | 25.000 | 20.000 | 23.202 | 23.041 | 23.529 | 23.753 |
| 50.000 | 50.000 | 50.000 | 50.000 | 75.000 | 75.000 | 75.000 | 75.000 | 50.000 | 50.000 | 50.000 | 75.000 | 50.000 | 75.000 | 75.000 | 75.000 | 50.000 | 60.000 | 69.606 | 69.124 | 70.588 | 71.259 |
| 25.000 | 25.000 | 25.000 | 25.000 | 25.000 | 25.000 | 25.000 | 25.000 | 50.000 | 50.000 | 50.000 | 50.000 | 25.000 | | | | | | | | | |
| 25.000 | 25.000 | 25.000 | 50.000 | 25.000 | 25.000 | 50.000 | 25.000 | 50.000 | 50.000 | 25.000 | 25.000 | | | | | | | | | | |
| 75.000 | 75.000 | 75.000 | 25.000 | 25.000 | 25.000 | 25.000 | 25.000 | 75.000 | 75.000 | 75.000 | 75.000 | 25.000 | 25.000 | 25.000 | 25.000 | 25.000 | 20.000 | 23.202 | 23.041 | 23.529 | 23.753 |
| 50.000 | 50.000 | 25.000 | 25.000 | 75.000 | 75.000 | 75.000 | 75.000 | 25.000 | 25.000 | 25.000 | 50.000 | | | | | | | | | | |
| 50.000 | 50.000 | 25.000 | 50.000 | 25.000 | 25.000 | 25.000 | 25.000 | 50.000 | 50.000 | 75.000 | 50.000 | 25.000 | 25.000 | 25.000 | 25.000 | 25.000 | 20.000 | 23.202 | 23.041 | 23.529 | 23.753 |
| 75.000 | 75.000 | 50.000 | 75.000 | 50.000 | 50.000 | 50.000 | 50.000 | 50.000 | 50.000 | 75.000 | 75.000 | 75.000 | 50.000 | 75.000 | 75.000 | 50.000 | 40.000 | 46.404 | 46.083 | 47.059 | 47.506 |
| 75.000 | 75.000 | 25.000 | 50.000 | 50.000 | 25.000 | 50.000 | 50.000 | 50.000 | 50.000 | 50.000 | 50.000 | | | | | | | | | | |
| 75.000 | 75.000 | 75.000 | 75.000 | 25.000 | 50.000 | 50.000 | 50.000 | 75.000 | 75.000 | 75.000 | 75.000 | 25.000 | 25.000 | 25.000 | 25.000 | 25.000 | 20.000 | 23.202 | 23.041 | 23.529 | 23.753 |
| 50.000 | 50.000 | 25.000 | 50.000 | 50.000 | 50.000 | 50.000 | 50.000 | 50.000 | 50.000 | 25.000 | 50.000 | 25.000 | 50.000 | 25.000 | | | 20.000 | 23.202 | 23.041 | 47.059 | 47.506 |
| 50.000 | 50.000 | 50.000 | 50.000 | 75.000 | 75.000 | 75.000 | 75.000 | 50.000 | 50.000 | 50.000 | 50.000 | 25.000 | 25.000 | 25.000 | 25.000 | 25.000 | 20.000 | 23.202 | 23.041 | 23.529 | 23.753 |
| 50.000 | 50.000 | 50.000 | 50.000 | 50.000 | 50.000 | 50.000 | 50.000 | 50.000 | 50.000 | 50.000 | 50.000 | 50.000 | 50.000 | 25.000 | 50.000 | 50.000 | 40.000 | 46.404 | 46.083 | 47.059 | 47.506 |
| 50.000 | 75.000 | 75.000 | 50.000 | 75.000 | 75.000 | 75.000 | 75.000 | 25.000 | 50.000 | 75.000 | 75.000 | 75.000 | 75.000 | 50.000 | 75.000 | 50.000 | 60.000 | 69.606 | 69.124 | 70.588 | 71.259 |
| 75.000 | 75.000 | 50.000 | 25.000 | 50.000 | 50.000 | 50.000 | 50.000 | 50.000 | 50.000 | 50.000 | 50.000 | | 50.000 | | | 50.000 | | | | 47.059 | 47.506 |
| 75.000 | 75.000 | 25.000 | 50.000 | 50.000 | 50.000 | 50.000 | 50.000 | 100.000 | 100.000 | 100.000 | 100.000 | 75.000 | 50.000 | 75.000 | 75.000 | 50.000 | 40.000 | 46.404 | 46.083 | 47.059 | 47.506 |
| 75.000 | 75.000 | 50.000 | 50.000 | 50.000 | 50.000 | 50.000 | 50.000 | 50.000 | 75.000 | 75.000 | 50.000 | 50.000 | 50.000 | 50.000 | 50.000 | 50.000 | 40.000 | 46.404 | 46.083 | 47.059 | 47.506 |
| 25.000 | 50.000 | 25.000 | 50.000 | 75.000 | 75.000 | 75.000 | 75.000 | 50.000 | 50.000 | 25.000 | 75.000 | 25.000 | | 25.000 | 25.000 | 25.000 | | | | | |
| 75.000 | 100.000 | 75.000 | 75.000 | 50.000 | 50.000 | 50.000 | 50.000 | 50.000 | 75.000 | 75.000 | 75.000 | 75.000 | 75.000 | 75.000 | 75.000 | 75.000 | 60.000 | 69.606 | 69.124 | 70.588 | 71.259 |
| 25.000 | 25.000 | 50.000 | | 50.000 | 50.000 | 50.000 | 50.000 | 50.000 | 25.000 | 25.000 | 50.000 | | | | | | | | | | |
| 75.000 | 75.000 | 50.000 | 50.000 | 75.000 | 75.000 | 75.000 | 75.000 | 75.000 | 75.000 | 50.000 | 50.000 | 50.000 | 50.000 | 50.000 | 50.000 | 25.000 | 40.000 | 46.404 | 46.083 | 47.059 | 47.506 |
| 50.000 | 50.000 | 50.000 | 50.000 | 50.000 | 50.000 | 50.000 | 50.000 | 75.000 | 75.000 | 50.000 | 50.000 | 25.000 | 25.000 | 25.000 | 25.000 | 25.000 | 20.000 | 23.202 | 23.041 | 23.529 | 23.753 |
| 25.000 | 25.000 | 25.000 | 25.000 | 100.000 | 100.000 | 100.000 | 100.000 | 25.000 | 25.000 | 25.000 | 25.000 | 25.000 | 25.000 | 25.000 | 25.000 | 25.000 | 20.000 | 23.202 | 23.041 | 23.529 | 23.753 |
| 50.000 | 50.000 | 50.000 | 25.000 | 75.000 | 75.000 | 75.000 | 75.000 | 50.000 | 50.000 | 50.000 | 50.000 | 25.000 | 25.000 | 25.000 | 25.000 | 25.000 | 40.000 | 46.404 | 23.041 | 23.529 | 23.753 |
| | | | 75.000 | | | | | 50.000 | 50.000 | 50.000 | 50.000 | | | | | | | | | | |
| 50.000 | 50.000 | 25.000 | 25.000 | 75.000 | 75.000 | 50.000 | 50.000 | 50.000 | 50.000 | 75.000 | 75.000 | 50.000 | 25.000 | 25.000 | 25.000 | 25.000 | 20.000 | 23.202 | 23.041 | 23.529 | 23.753 |
| 50.000 | 50.000 | 50.000 | 25.000 | 25.000 | 25.000 | 25.000 | 25.000 | 75.000 | 50.000 | 75.000 | 75.000 | 25.000 | 25.000 | 25.000 | 25.000 | 25.000 | 20.000 | 23.202 | 23.041 | 23.529 | 23.753 |
| disc_1 | disc_2 | disc_3 | disc_4 | exp_1 | exp_2 | exp_3 | exp_4 | perf_1 | perf_2 | perf_3 | perf_4 | sat_1 | sat_10 | sat_2 | sat_3 | sat_4 | sat_5 | sat_6 | sat_7 | sat_8 | sat_9 |
|---|
| 50.000 | 50.000 | 75.000 | 50.000 | 75.000 | 75.000 | 75.000 | 75.000 | 75.000 | 50.000 | 75.000 | 100.000 | 100.000 | 100.000 | 100.000 | 100.000 | 100.000 | 80.000 | 92.807 | 92.166 | 94.118 | 95.012 |
| 75.000 | 75.000 | 75.000 | 75.000 | 50.000 | 50.000 | 50.000 | 50.000 | 50.000 | 50.000 | 75.000 | 75.000 | 75.000 | 75.000 | 75.000 | 75.000 | 75.000 | 60.000 | 69.606 | 69.124 | 70.588 | 71.259 |
| 50.000 | 50.000 | 50.000 | 50.000 | | 50.000 | 50.000 | | 50.000 | 50.000 | 50.000 | 75.000 | 100.000 | 100.000 | 100.000 | 75.000 | 75.000 | 80.000 | 92.807 | 92.166 | 94.118 | 95.012 |
| 50.000 | 50.000 | 50.000 | 50.000 | 75.000 | 75.000 | 100.000 | 75.000 | 75.000 | 75.000 | 75.000 | 100.000 | 75.000 | 75.000 | 75.000 | 75.000 | 50.000 | 60.000 | 69.606 | 69.124 | 70.588 | 71.259 |
| 75.000 | 75.000 | 75.000 | 50.000 | 100.000 | 75.000 | 100.000 | 100.000 | 100.000 | 100.000 | 100.000 | 100.000 | 75.000 | 75.000 | 100.000 | 100.000 | 100.000 | 60.000 | 69.606 | 69.124 | 70.588 | 71.259 |
| 25.000 | 25.000 | 50.000 | 50.000 | 75.000 | 100.000 | 50.000 | 75.000 | 75.000 | 75.000 | 50.000 | 50.000 | 50.000 | 50.000 | 50.000 | 50.000 | 25.000 | 40.000 | 46.404 | 46.083 | 47.059 | 47.506 |
| 50.000 | 75.000 | 75.000 | 75.000 | 75.000 | 100.000 | 100.000 | 25.000 | 100.000 | 100.000 | 75.000 | 75.000 | 75.000 | 50.000 | 25.000 | 25.000 | 75.000 | 40.000 | 46.404 | 46.083 | 47.059 | 47.506 |
| 50.000 | 50.000 | 50.000 | 50.000 | 100.000 | 100.000 | 100.000 | 75.000 | 75.000 | 75.000 | 75.000 | 75.000 | 75.000 | 25.000 | 25.000 | 75.000 | 75.000 | 60.000 | 46.404 | 46.083 | 23.529 | 23.753 |
| 75.000 | 75.000 | 75.000 | 75.000 | 75.000 | 100.000 | 75.000 | 50.000 | 50.000 | 75.000 | 50.000 | 75.000 | 100.000 | 75.000 | 75.000 | 75.000 | 75.000 | 80.000 | 69.606 | 69.124 | 47.059 | 71.259 |
| 50.000 | 50.000 | 50.000 | 50.000 | 50.000 | 50.000 | 75.000 | 75.000 | 75.000 | 75.000 | 50.000 | 75.000 | 75.000 | 50.000 | 75.000 | 50.000 | 50.000 | 60.000 | 46.404 | 69.124 | 70.588 | 47.506 |
| 75.000 | 75.000 | 75.000 | 75.000 | 100.000 | 100.000 | 100.000 | 75.000 | 100.000 | 75.000 | 75.000 | 100.000 | 100.000 | 100.000 | 100.000 | 100.000 | 100.000 | 80.000 | 92.807 | 92.166 | 94.118 | 95.012 |
| 25.000 | 50.000 | 25.000 | 25.000 | 75.000 | 75.000 | 100.000 | 75.000 | 50.000 | 50.000 | 75.000 | 50.000 | | | | 25.000 | 75.000 | 40.000 | | | | |
| 50.000 | 50.000 | 75.000 | 25.000 | 75.000 | 50.000 | 75.000 | 50.000 | 75.000 | 50.000 | 50.000 | 50.000 | 50.000 | 25.000 | 75.000 | 50.000 | 75.000 | 60.000 | 46.404 | 69.124 | 47.059 | 23.753 |
| 50.000 | 50.000 | 50.000 | 50.000 | 100.000 | 100.000 | 100.000 | 100.000 | 75.000 | 75.000 | 75.000 | 75.000 | 75.000 | 47.048 | 75.000 | 75.000 | 75.000 | 59.400 | 64.037 | 63.594 | 64.235 | 63.895 |
| 25.000 | 50.000 | 50.000 | 25.000 | 50.000 | 75.000 | 50.000 | 50.000 | 50.000 | 50.000 | 50.000 | 50.000 | | 50.000 | | | 50.000 | | | | 47.059 | 47.506 |
| | 50.000 | 50.000 | 50.000 | 50.000 | 25.000 | 50.000 | 50.000 | 50.000 | 50.000 | 50.000 | 50.000 | 75.000 | 50.000 | 50.000 | 25.000 | 50.000 | 60.000 | 69.606 | 69.124 | 47.059 | 47.506 |
| 75.000 | 100.000 | 75.000 | 50.000 | 100.000 | 75.000 | 75.000 | 75.000 | 75.000 | 75.000 | 50.000 | 75.000 | 75.000 | 75.000 | 75.000 | 75.000 | 50.000 | 60.000 | 46.404 | 69.124 | 70.588 | 71.259 |
| 25.000 | 75.000 | 75.000 | 25.000 | 50.000 | 50.000 | 50.000 | 50.000 | 75.000 | 75.000 | 75.000 | 75.000 | 50.000 | 75.000 | 50.000 | 50.000 | 100.000 | 60.000 | 69.606 | 69.124 | 70.588 | 71.259 |
| 100.000 | 75.000 | 75.000 | 100.000 | 100.000 | 100.000 | 75.000 | 75.000 | 100.000 | 100.000 | 75.000 | 75.000 | 100.000 | 100.000 | 100.000 | 100.000 | 100.000 | 80.000 | 92.807 | 92.166 | 94.118 | 95.012 |
| 50.000 | 75.000 | 50.000 | 75.000 | 75.000 | 75.000 | 75.000 | 50.000 | 50.000 | 50.000 | 50.000 | 50.000 | 50.000 | 25.000 | 25.000 | 50.000 | 50.000 | 60.000 | 46.404 | 48.387 | 47.059 | 23.753 |
| 50.000 | 50.000 | 50.000 | 50.000 | 75.000 | 75.000 | 75.000 | 75.000 | 75.000 | 75.000 | 75.000 | 75.000 | 75.000 | 50.000 | 50.000 | 75.000 | 75.000 | 60.000 | 23.202 | 23.041 | 23.529 | 47.506 |
| 50.000 | 50.000 | 50.000 | 50.000 | 75.000 | 75.000 | 75.000 | 75.000 | 50.000 | 50.000 | 50.000 | 50.000 | 75.000 | 75.000 | 50.000 | 50.000 | 50.000 | 40.000 | 46.404 | 46.083 | 47.059 | 71.259 |
| 75.000 | 75.000 | 75.000 | 50.000 | 50.000 | 100.000 | 100.000 | 100.000 | 100.000 | 50.000 | 100.000 | 100.000 | 100.000 | 100.000 | 100.000 | 100.000 | 100.000 | 80.000 | 92.807 | 92.166 | 94.118 | 95.012 |
| 75.000 | 75.000 | 100.000 | 75.000 | 75.000 | 75.000 | 25.000 | 25.000 | 50.000 | 75.000 | 75.000 | 75.000 | 100.000 | 100.000 | 100.000 | 75.000 | 100.000 | 80.000 | 92.807 | 92.166 | 94.118 | 95.012 |
| 75.000 | 75.000 | 75.000 | 75.000 | 75.000 | 75.000 | 25.000 | 25.000 | 75.000 | 75.000 | 75.000 | 75.000 | 100.000 | 75.000 | 100.000 | 100.000 | 75.000 | 80.000 | 69.606 | 69.124 | 70.588 | 71.259 |
| 75.000 | 87.250 | 100.000 | 75.000 | 75.000 | 75.000 | 75.000 | 75.000 | 75.000 | 75.000 | 75.000 | 75.000 | 100.000 | 100.000 | 100.000 | 100.000 | 75.000 | 80.000 | 69.606 | 92.166 | 94.118 | 95.012 |
| 75.000 | 75.000 | 75.000 | 50.000 | 100.000 | 100.000 | 75.000 | 75.000 | 75.000 | 75.000 | 75.000 | 100.000 | 75.000 | 100.000 | 75.000 | 75.000 | 75.000 | 60.000 | 92.807 | 69.124 | 94.118 | 95.012 |
| 50.000 | 50.000 | 50.000 | 50.000 | 75.000 | 75.000 | 100.000 | 50.000 | 50.000 | 50.000 | 50.000 | 50.000 | 75.000 | 50.000 | 75.000 | 100.000 | 100.000 | 80.000 | 92.807 | 69.124 | 47.059 | 47.506 |
| 75.000 | 75.000 | 75.000 | 75.000 | 100.000 | 100.000 | 100.000 | 100.000 | 100.000 | 100.000 | 100.000 | 100.000 | 100.000 | 100.000 | 100.000 | 100.000 | 100.000 | 80.000 | 92.807 | 92.166 | 94.118 | 95.012 |
| 50.000 | 50.000 | 50.000 | 50.000 | 50.000 | 75.000 | 100.000 | 75.000 | 75.000 | 75.000 | 75.000 | 75.000 | 75.000 | 75.000 | 75.000 | 100.000 | 75.000 | 60.000 | 69.606 | 69.124 | 70.588 | 71.259 |
| 75.000 | 75.000 | 75.000 | 50.000 | 75.000 | 75.000 | 75.000 | 50.000 | 100.000 | 75.000 | 75.000 | 75.000 | 100.000 | 75.000 | 100.000 | 100.000 | 75.000 | 60.000 | 69.606 | 69.124 | 70.588 | 71.259 |
| 25.000 | 50.000 | 25.000 | 25.000 | 100.000 | 100.000 | 50.000 | 75.000 | 50.000 | 50.000 | 50.000 | 50.000 | 50.000 | 25.000 | 50.000 | 50.000 | 50.000 | 60.000 | 69.606 | 69.124 | 47.059 | 23.753 |
| 75.000 | 75.000 | 75.000 | 50.000 | 75.000 | 75.000 | 50.000 | 25.000 | 100.000 | 100.000 | 100.000 | 100.000 | 100.000 | 100.000 | 100.000 | 100.000 | 75.000 | 80.000 | 92.807 | 92.166 | 94.118 | 95.012 |
| 75.000 | 75.000 | 25.000 | 75.000 | 100.000 | 75.000 | 50.000 | 75.000 | 75.000 | 75.000 | 50.000 | 75.000 | 75.000 | 75.000 | 75.000 | 75.000 | 75.000 | 60.000 | 69.606 | 69.124 | 70.588 | 71.259 |
| 100.000 | 100.000 | 75.000 | 75.000 | 100.000 | 100.000 | 75.000 | 100.000 | 75.000 | 50.000 | 75.000 | 75.000 | 100.000 | 52.129 | 75.000 | 75.000 | 100.000 | 92.400 | 100.000 | 100.000 | 100.000 | 100.000 |
| 50.000 | 50.000 | 25.000 | 25.000 | 25.000 | 50.000 | 50.000 | | 25.000 | 25.000 | 25.000 | 50.000 | 50.000 | 75.000 | | | | 60.000 | 46.404 | 69.124 | 70.588 | 71.259 |
| 50.000 | 50.000 | 50.000 | 50.000 | 50.000 | 50.000 | 50.000 | 50.000 | 75.000 | 75.000 | 50.000 | 50.000 | 100.000 | 50.000 | 50.000 | 50.000 | 50.000 | 80.000 | 69.606 | 46.083 | 47.059 | 47.506 |
| 50.000 | 50.000 | 50.000 | 50.000 | 50.000 | 50.000 | 50.000 | 50.000 | 25.000 | 25.000 | 25.000 | 25.000 | 50.000 | 50.000 | 50.000 | 50.000 | 50.000 | 40.000 | 46.404 | 46.083 | 47.059 | 47.506 |
| 100.000 | 100.000 | 100.000 | 75.000 | 75.000 | 75.000 | 50.000 | 50.000 | 100.000 | 100.000 | 100.000 | 100.000 | 100.000 | 100.000 | 100.000 | 100.000 | 100.000 | 80.000 | 92.807 | 92.166 | 94.118 | 95.012 |
| 100.000 | 100.000 | 100.000 | 100.000 | 50.000 | 50.000 | 50.000 | 50.000 | 100.000 | 100.000 | 100.000 | 100.000 | 100.000 | 25.000 | 100.000 | 100.000 | 100.000 | 80.000 | 92.807 | 69.124 | 94.118 | 95.012 |
| 75.000 | 75.000 | 75.000 | 75.000 | 25.000 | 25.000 | 25.000 | 25.000 | 75.000 | 75.000 | 75.000 | 75.000 | 75.000 | 75.000 | 75.000 | 75.000 | 75.000 | 60.000 | 69.606 | 69.124 | 70.588 | 71.259 |
| 50.000 | 50.000 | 25.000 | 25.000 | 25.000 | 25.000 | 25.000 | 25.000 | 50.000 | 50.000 | 50.000 | 50.000 | | | | | | | | | | |
| 50.000 | 50.000 | 50.000 | 50.000 | 75.000 | 75.000 | 75.000 | 75.000 | 50.000 | 50.000 | 50.000 | 50.000 | 50.000 | 50.000 | 50.000 | 50.000 | 50.000 | 40.000 | 46.404 | 46.083 | 47.059 | 47.506 |
| 50.000 | 50.000 | 50.000 | 50.000 | 75.000 | 75.000 | 75.000 | 75.000 | 75.000 | 75.000 | 75.000 | 75.000 | 75.000 | 25.000 | 75.000 | 75.000 | 75.000 | 60.000 | 69.606 | 69.124 | 70.588 | 71.259 |
| 75.000 | 75.000 | 75.000 | 75.000 | 100.000 | 100.000 | 75.000 | 75.000 | 75.000 | 75.000 | 75.000 | 75.000 | 100.000 | 100.000 | 100.000 | 100.000 | 100.000 | 80.000 | 92.807 | 92.166 | 94.118 | 95.012 |
| 50.000 | 50.000 | 50.000 | 50.000 | 75.000 | 75.000 | 75.000 | 75.000 | 50.000 | 50.000 | 50.000 | 50.000 | 50.000 | 50.000 | 50.000 | 50.000 | 50.000 | 40.000 | 46.404 | 46.083 | 47.059 | 47.506 |
| 50.000 | 75.000 | 50.000 | 25.000 | 75.000 | 75.000 | 75.000 | 75.000 | 75.000 | 75.000 | 75.000 | 75.000 | 75.000 | 75.000 | 75.000 | 75.000 | 75.000 | 80.000 | 69.606 | 69.124 | 70.588 | 71.259 |
| 75.000 | 75.000 | 75.000 | 75.000 | 50.000 | 50.000 | 50.000 | 50.000 | 75.000 | 75.000 | 75.000 | 75.000 | 75.000 | 75.000 | 75.000 | 75.000 | 75.000 | 60.000 | 69.606 | 69.124 | 70.588 | 71.259 |
| 75.000 | 75.000 | 75.000 | 75.000 | 50.000 | 50.000 | 50.000 | 50.000 | 75.000 | 75.000 | 75.000 | 75.000 | 75.000 | 25.000 | 75.000 | 75.000 | 75.000 | 60.000 | 69.606 | 69.124 | 70.588 | 71.259 |
| 50.000 | 75.000 | 50.000 | 75.000 | 75.000 | 75.000 | 75.000 | 75.000 | 50.000 | 50.000 | 50.000 | 50.000 | 50.000 | 50.000 | 50.000 | 50.000 | 50.000 | 40.000 | 46.404 | 46.083 | 47.059 | 47.506 |
| 50.000 | 50.000 | 50.000 | 50.000 | 75.000 | 75.000 | 75.000 | 75.000 | 50.000 | 50.000 | 50.000 | 50.000 | 50.000 | 50.000 | 50.000 | 50.000 | 50.000 | 40.000 | 46.404 | 46.083 | 47.059 | 47.506 |
| 25.000 | 25.000 | 25.000 | 25.000 | 50.000 | 50.000 | 50.000 | 50.000 | 50.000 | 50.000 | 50.000 | 50.000 | | | | | | | | | | |
| 50.000 | 50.000 | 50.000 | 50.000 | 75.000 | 75.000 | 100.000 | 100.000 | 50.000 | 50.000 | 50.000 | 50.000 | 75.000 | 75.000 | 75.000 | 75.000 | 75.000 | 60.000 | 69.606 | 69.124 | 70.588 | 71.259 |
| 75.000 | 75.000 | 75.000 | 75.000 | 75.000 | 75.000 | 75.000 | 75.000 | 75.000 | 75.000 | 75.000 | 75.000 | 75.000 | 75.000 | 75.000 | 75.000 | 75.000 | 60.000 | 69.606 | 69.124 | 94.118 | 71.259 |
| 50.000 | 50.000 | 50.000 | 50.000 | 50.000 | 50.000 | 75.000 | 75.000 | 75.000 | 75.000 | 50.000 | 75.000 | 50.000 | 50.000 | 50.000 | 50.000 | 50.000 | 40.000 | 46.404 | 46.083 | 47.059 | 47.506 |
| 50.000 | 50.000 | 50.000 | 25.000 | 75.000 | 75.000 | 75.000 | 75.000 | 50.000 | 50.000 | 50.000 | 50.000 | 25.000 | 25.000 | 25.000 | 25.000 | 25.000 | 20.000 | 23.202 | 23.041 | 23.529 | 23.753 |
| 75.000 | 100.000 | 100.000 | 75.000 | 75.000 | 75.000 | 75.000 | 75.000 | 75.000 | 75.000 | 75.000 | 75.000 | 100.000 | 100.000 | 100.000 | 100.000 | 100.000 | 80.000 | 92.807 | 92.166 | 94.118 | 95.012 |
| 25.000 | 50.000 | 50.000 | 25.000 | 75.000 | 75.000 | 75.000 | 75.000 | 50.000 | 50.000 | 50.000 | 50.000 | 25.000 | 25.000 | 25.000 | 25.000 | 25.000 | 20.000 | 23.202 | 23.041 | 23.529 | 23.753 |
| 100.000 | 75.000 | 75.000 | 75.000 | 75.000 | 75.000 | 100.000 | 100.000 | 75.000 | 75.000 | 75.000 | 100.000 | 75.000 | 75.000 | 75.000 | 75.000 | 75.000 | 60.000 | 69.606 | 69.124 | 70.588 | 71.259 |
| 50.000 | 50.000 | 50.000 | 50.000 | 75.000 | 75.000 | 50.000 | 50.000 | 75.000 | 75.000 | 75.000 | 75.000 | 50.000 | 75.000 | 50.000 | 50.000 | 50.000 | 40.000 | 46.404 | 46.083 | 47.059 | 47.506 |
| 100.000 | 100.000 | 100.000 | 100.000 | 100.000 | 100.000 | 100.000 | 100.000 | 100.000 | 100.000 | 100.000 | 100.000 | 100.000 | 75.000 | 75.000 | 75.000 | 75.000 | 60.000 | 69.606 | 69.124 | 70.588 | 71.259 |
| 50.000 | 50.000 | 50.000 | 50.000 | 75.000 | 75.000 | 75.000 | 75.000 | 75.000 | 50.000 | 75.000 | 50.000 | 75.000 | 75.000 | 75.000 | 75.000 | 75.000 | 60.000 | 69.606 | 69.124 | 70.588 | 71.259 |
| 75.000 | 75.000 | 75.000 | 50.000 | 100.000 | 100.000 | 100.000 | 100.000 | 75.000 | 75.000 | 75.000 | 75.000 | 75.000 | 75.000 | 75.000 | 75.000 | 75.000 | 60.000 | 69.606 | 69.124 | 70.588 | 71.259 |
| 25.000 | 25.000 | 25.000 | 25.000 | 75.000 | 75.000 | 75.000 | 75.000 | 50.000 | 50.000 | 50.000 | 50.000 | 50.000 | 50.000 | 50.000 | 50.000 | 50.000 | 40.000 | 46.404 | 46.083 | 47.059 | 47.506 |
| 75.000 | 75.000 | 25.000 | 50.000 | 75.000 | 75.000 | 75.000 | 75.000 | 75.000 | 75.000 | 75.000 | 75.000 | 50.000 | 50.000 | 75.000 | 50.000 | 75.000 | 40.000 | 46.404 | 46.083 | 47.059 | 47.506 |
| 25.000 | 25.000 | 25.000 | 25.000 | 75.000 | 75.000 | 50.000 | 75.000 | 25.000 | 25.000 | 25.000 | 25.000 | | | | | | | | | | |
| 75.000 | 75.000 | 75.000 | 75.000 | 75.000 | 75.000 | 75.000 | 75.000 | 100.000 | 100.000 | 100.000 | 100.000 | 75.000 | 75.000 | 75.000 | 75.000 | 75.000 | 60.000 | 69.606 | 69.124 | 70.588 | 71.259 |
| 100.000 | 100.000 | 75.000 | 100.000 | 75.000 | 75.000 | 75.000 | 75.000 | 100.000 | 100.000 | 100.000 | 100.000 | 100.000 | 100.000 | 100.000 | 100.000 | 100.000 | 80.000 | 92.807 | 92.166 | 94.118 | 95.012 |
| 100.000 | 100.000 | 100.000 | 100.000 | 100.000 | 100.000 | 100.000 | 100.000 | 100.000 | 100.000 | 100.000 | 100.000 | 100.000 | 100.000 | 100.000 | 100.000 | 100.000 | 80.000 | 92.807 | 92.166 | 94.118 | 95.012 |
| 75.000 | 75.000 | 50.000 | 50.000 | 75.000 | 75.000 | 75.000 | 75.000 | 75.000 | 75.000 | 75.000 | 75.000 | 75.000 | 75.000 | 75.000 | 75.000 | 75.000 | 60.000 | 69.606 | 69.124 | 70.588 | 71.259 |
| 100.000 | 75.000 | 75.000 | 100.000 | 100.000 | 100.000 | 100.000 | 100.000 | 100.000 | 100.000 | 100.000 | 100.000 | 100.000 | 100.000 | 100.000 | 100.000 | 100.000 | 80.000 | 92.807 | 92.166 | 94.118 | 95.012 |
| 50.000 | 50.000 | 50.000 | 50.000 | 75.000 | 75.000 | 75.000 | 75.000 | 75.000 | 75.000 | 75.000 | 75.000 | 50.000 | 50.000 | 50.000 | 75.000 | 50.000 | 60.000 | 46.404 | 46.083 | 47.059 | 47.506 |
| 100.000 | 75.000 | 50.000 | 100.000 | 75.000 | 75.000 | 75.000 | 75.000 | 50.000 | 50.000 | 50.000 | 50.000 | 75.000 | 75.000 | 75.000 | 75.000 | 75.000 | 60.000 | 69.606 | 69.124 | 70.588 | 71.259 |
| 50.000 | 50.000 | 50.000 | 75.000 | 75.000 | 75.000 | 75.000 | 75.000 | 75.000 | 75.000 | 75.000 | 75.000 | 75.000 | 75.000 | 75.000 | 75.000 | 75.000 | 60.000 | 69.606 | 69.124 | 70.588 | 71.259 |
| 75.000 | 75.000 | 75.000 | 75.000 | 100.000 | 100.000 | 100.000 | 100.000 | 75.000 | 75.000 | 75.000 | 75.000 | 100.000 | 100.000 | 100.000 | 100.000 | 75.000 | 80.000 | 92.807 | 92.166 | 94.118 | 95.012 |
| 50.000 | 50.000 | 50.000 | 50.000 | 100.000 | 100.000 | 100.000 | 100.000 | 75.000 | 75.000 | 75.000 | 75.000 | 75.000 | 75.000 | 75.000 | 75.000 | 75.000 | 60.000 | 69.606 | 69.124 | 70.588 | 71.259 |
| 100.000 | 100.000 | 100.000 | 50.000 | 100.000 | 75.000 | 100.000 | 100.000 | 100.000 | 100.000 | 100.000 | 100.000 | 75.000 | 75.000 | 50.000 | 50.000 | 75.000 | 80.000 | 69.606 | 69.124 | 70.588 | 71.259 |
| 75.000 | 50.000 | 100.000 | 75.000 | 75.000 | 75.000 | 75.000 | 75.000 | 75.000 | 75.000 | 75.000 | 75.000 | 75.000 | 75.000 | 75.000 | 75.000 | 75.000 | 60.000 | 69.606 | 69.124 | 70.588 | 71.259 |
| 100.000 | 100.000 | 100.000 | 100.000 | 100.000 | 100.000 | 100.000 | 100.000 | 100.000 | 100.000 | 100.000 | 100.000 | 100.000 | 100.000 | 100.000 | 100.000 | 100.000 | 80.000 | 92.807 | 92.166 | 94.118 | 95.012 |
| 100.000 | 100.000 | 100.000 | 100.000 | 100.000 | 100.000 | 100.000 | 100.000 | 100.000 | 100.000 | 100.000 | 100.000 | 100.000 | 100.000 | 100.000 | 100.000 | 100.000 | 80.000 | 92.807 | 92.166 | 94.118 | 95.012 |
| 100.000 | 100.000 | 100.000 | 100.000 | 100.000 | 100.000 | 100.000 | 100.000 | 50.000 | 50.000 | 50.000 | 50.000 | 75.000 | 75.000 | 75.000 | 75.000 | 75.000 | 60.000 | 69.606 | 69.124 | 70.588 | 71.259 |
| 100.000 | 100.000 | 75.000 | 100.000 | 100.000 | 100.000 | 100.000 | 100.000 | 100.000 | 100.000 | 100.000 | 100.000 | 100.000 | 100.000 | 100.000 | 100.000 | 100.000 | 80.000 | 92.807 | 92.166 | 94.118 | 95.012 |
| 75.000 | 75.000 | 75.000 | 75.000 | 100.000 | 100.000 | 100.000 | 100.000 | 100.000 | 100.000 | 100.000 | 100.000 | 100.000 | 100.000 | 100.000 | 100.000 | 100.000 | 80.000 | 92.807 | 92.166 | 94.118 | 95.012 |
| 100.000 | 100.000 | 100.000 | 100.000 | 100.000 | 100.000 | 100.000 | 100.000 | 100.000 | 100.000 | 100.000 | 100.000 | 100.000 | 100.000 | 100.000 | 100.000 | 100.000 | 80.000 | 92.807 | 92.166 | 94.118 | 95.012 |
| 100.000 | 100.000 | 100.000 | 75.000 | 100.000 | 100.000 | 75.000 | 100.000 | 100.000 | 100.000 | 100.000 | 100.000 | 75.000 | 75.000 | 75.000 | 75.000 | 75.000 | 60.000 | 69.606 | 69.124 | 70.588 | 71.259 |
| 100.000 | 100.000 | 100.000 | 100.000 | 100.000 | 100.000 | 100.000 | 100.000 | 100.000 | 100.000 | 100.000 | 100.000 | 100.000 | 75.000 | 100.000 | 100.000 | 100.000 | 80.000 | 69.606 | 92.166 | 94.118 | 71.259 |
| 75.000 | 75.000 | 75.000 | 75.000 | | | | | 100.000 | 100.000 | 100.000 | 100.000 | 75.000 | 75.000 | 75.000 | 75.000 | 75.000 | 60.000 | 69.606 | 69.124 | 70.588 | 71.259 |
| 100.000 | 100.000 | 100.000 | 100.000 | 75.000 | 75.000 | 75.000 | 75.000 | 75.000 | 75.000 | 75.000 | 75.000 | 100.000 | 100.000 | 100.000 | 100.000 | 100.000 | 100.000 | 69.606 | 69.124 | 94.118 | 95.012 |
| 100.000 | 100.000 | 100.000 | 100.000 | 100.000 | 100.000 | 100.000 | 100.000 | 100.000 | 100.000 | 100.000 | 100.000 | 100.000 | 100.000 | 100.000 | 100.000 | 100.000 | 80.000 | 92.807 | 92.166 | 94.118 | 95.012 |
| 100.000 | 100.000 | 100.000 | 50.000 | 100.000 | 100.000 | 100.000 | 75.000 | 75.000 | 75.000 | 75.000 | 75.000 | 75.000 | 50.000 | 75.000 | 75.000 | 75.000 | 60.000 | 46.404 | 69.124 | 47.059 | 71.259 |
| | | | | | | | | 50.000 | 50.000 | 50.000 | 50.000 | | | | | | | | | | |
| | | | | | | | | 25.000 | 25.000 | 25.000 | 25.000 | | | | | | | | | | |
| 100.000 | 100.000 | 100.000 | 100.000 | | | | | 75.000 | 75.000 | 75.000 | 50.000 | 75.000 | 75.000 | 75.000 | 75.000 | 75.000 | 60.000 | 69.606 | 69.124 | 70.588 | 71.259 |
| 50.000 | 50.000 | 50.000 | 50.000 | 25.000 | 25.000 | 25.000 | 25.000 | 50.000 | 50.000 | 50.000 | 50.000 | | | | | | | | | | |
| 100.000 | 100.000 | 100.000 | 100.000 | 100.000 | 100.000 | 100.000 | 100.000 | 75.000 | 75.000 | 75.000 | 75.000 | 100.000 | 100.000 | 100.000 | 100.000 | 100.000 | 80.000 | 92.807 | 92.166 | 94.118 | 95.012 |
| 75.000 | 75.000 | 75.000 | 100.000 | 100.000 | 100.000 | 100.000 | 100.000 | 100.000 | 100.000 | 75.000 | 75.000 | 75.000 | 75.000 | 75.000 | 75.000 | 75.000 | 60.000 | 69.606 | 69.124 | 70.588 | 71.259 |
| 25.000 | 25.000 | 25.000 | 25.000 | 25.000 | 25.000 | 50.000 | 50.000 | 50.000 | 50.000 | 50.000 | 50.000 | | 25.000 | | | | 20.000 | 23.202 | 23.041 | 23.529 | 23.753 |
| 50.000 | 50.000 | 50.000 | 50.000 | 25.000 | 25.000 | 25.000 | 25.000 | 25.000 | 25.000 | 25.000 | 25.000 | | | | | | | | | | |